Unnamed: 0 int64 3 832k | id float64 2.49B 32.1B | type stringclasses 1
value | created_at stringlengths 19 19 | repo stringlengths 5 112 | repo_url stringlengths 34 141 | action stringclasses 3
values | title stringlengths 2 430 | labels stringlengths 4 347 | body stringlengths 5 237k | index stringclasses 7
values | text_combine stringlengths 96 237k | label stringclasses 2
values | text stringlengths 96 219k | binary_label int64 0 1 |
|---|---|---|---|---|---|---|---|---|---|---|---|---|---|---|
56,111 | 13,757,517,391 | IssuesEvent | 2020-10-06 21:48:37 | sitmun/sitmun-backend-core | https://api.github.com/repos/sitmun/sitmun-backend-core | closed | Fix generation of API documentation | bug build | Generation of documentation does not work as expected. Swagger.json file is generated at the root of the project rather than at the build folder. In addition tests are run twice in Travis-CI because `convertSwagger2markup` always depends on tests. | 1.0 | Fix generation of API documentation - Generation of documentation does not work as expected. Swagger.json file is generated at the root of the project rather than at the build folder. In addition tests are run twice in Travis-CI because `convertSwagger2markup` always depends on tests. | non_comp | fix generation of api documentation generation of documentation does not work as expected swagger json file is generated at the root of the project rather than at the build folder in addition tests are run twice in travis ci because always depends on tests | 0 |
2,276 | 5,037,279,435 | IssuesEvent | 2016-12-17 15:33:32 | itchio/itch | https://api.github.com/repos/itchio/itch | closed | Persistent data for browser games in the Itch App | compatibility | I've been playing with RPGMaker MV and PICO-8 and using them to put HTML5 games on Itch. They play very well in both the browser on the website and in the desktop app, but when I close a game in the app, I lose my savefiles.
RPGMaker MV makes use of the LocalStorage API to save games. PICO-8 uses the IndexedDB. Is it ... | True | Persistent data for browser games in the Itch App - I've been playing with RPGMaker MV and PICO-8 and using them to put HTML5 games on Itch. They play very well in both the browser on the website and in the desktop app, but when I close a game in the app, I lose my savefiles.
RPGMaker MV makes use of the LocalStorage ... | comp | persistent data for browser games in the itch app i ve been playing with rpgmaker mv and pico and using them to put games on itch they play very well in both the browser on the website and in the desktop app but when i close a game in the app i lose my savefiles rpgmaker mv makes use of the localstorage api ... | 1 |
146,687 | 11,744,943,425 | IssuesEvent | 2020-03-12 08:52:30 | elastic/elasticsearch | https://api.github.com/repos/elastic/elasticsearch | opened | ClusterHealthIT.testHealthOnMasterFailover failures | >test-failure | this failed for me once, but I can see 4 other failures during the month.
It does not reproduce to me either. I suspect this might be same race condition in a test?
build stats
https://build-stats.elastic.co/app/kibana#/discover?_g=(refreshInterval:(pause:!t,value:0),time:(from:now-60d,mode:quick,to:now))&_a=(colu... | 1.0 | ClusterHealthIT.testHealthOnMasterFailover failures - this failed for me once, but I can see 4 other failures during the month.
It does not reproduce to me either. I suspect this might be same race condition in a test?
build stats
https://build-stats.elastic.co/app/kibana#/discover?_g=(refreshInterval:(pause:!t,va... | non_comp | clusterhealthit testhealthonmasterfailover failures this failed for me once but i can see other failures during the month it does not reproduce to me either i suspect this might be same race condition in a test build stats gradle failure reproduce line gradlew server integtest tests or... | 0 |
51,929 | 21,918,411,855 | IssuesEvent | 2022-05-22 07:21:38 | JeongSeonggil/SubMarketWithGit | https://api.github.com/repos/JeongSeonggil/SubMarketWithGit | closed | Group๋ฅผ ์ฌ์ฉํ์ฌ ์ํ ์กฐํ | feature item-service | ## ๐ ๊ธฐ๋ฅ ์ค๋ช
Group์ ํฌํจ๋๋ ์ํ List ์กฐํ
## ๐ ์๋ฃ ์กฐ๊ฑด
- [ ] find Items By Group
| 1.0 | Group๋ฅผ ์ฌ์ฉํ์ฌ ์ํ ์กฐํ - ## ๐ ๊ธฐ๋ฅ ์ค๋ช
Group์ ํฌํจ๋๋ ์ํ List ์กฐํ
## ๐ ์๋ฃ ์กฐ๊ฑด
- [ ] find Items By Group
| non_comp | group๋ฅผ ์ฌ์ฉํ์ฌ ์ํ ์กฐํ ๐ ๊ธฐ๋ฅ ์ค๋ช
group์ ํฌํจ๋๋ ์ํ list ์กฐํ ๐ ์๋ฃ ์กฐ๊ฑด find items by group | 0 |
511,350 | 14,858,658,146 | IssuesEvent | 2021-01-18 17:08:14 | bounswe/bounswe2020group9 | https://api.github.com/repos/bounswe/bounswe2020group9 | closed | Vendor Sign Up Bug | Backend Estimation - Medium Mobile Priority - High Status - In progress bug | While trying to sign up for vendor, the response from api is as follows
`{
"email": [
"Couldn't send email"
]
}`
Could you please provide necessary information when the error is resolved ?
**Deadline: 20:01.2021 23:59** | 1.0 | Vendor Sign Up Bug - While trying to sign up for vendor, the response from api is as follows
`{
"email": [
"Couldn't send email"
]
}`
Could you please provide necessary information when the error is resolved ?
**Deadline: 20:01.2021 23:59** | non_comp | vendor sign up bug while trying to sign up for vendor the response from api is as follows email couldn t send email could you please provide necessary information when the error is resolved deadline | 0 |
166,112 | 6,291,203,609 | IssuesEvent | 2017-07-19 23:49:53 | influxdata/docs.influxdata.com | https://api.github.com/repos/influxdata/docs.influxdata.com | closed | [InfluxDB] Add docs around timezone support | Fix underway Priority: high Time commitment: project Type: new doc | ### Spec updates
```
select_stmt = [...]
[ offset_clause ] [ slimit_clause ] [ soffset_clause ]
[ timezone_clause ] .
```
In the examples below that section:
```
-- select from measurements grouped by the day with a timezone
SELECT mean("value") FROM "cpu" GROUP BY region, tim... | 1.0 | [InfluxDB] Add docs around timezone support - ### Spec updates
```
select_stmt = [...]
[ offset_clause ] [ slimit_clause ] [ soffset_clause ]
[ timezone_clause ] .
```
In the examples below that section:
```
-- select from measurements grouped by the day with a timezone
SELECT... | non_comp | add docs around timezone support spec updates select stmt in the examples below that section select from measurements grouped by the day with a timezone select mean value from cpu group by region time fill tz america chicago ... | 0 |
7,428 | 9,671,104,241 | IssuesEvent | 2019-05-21 21:40:59 | SEVENNetworks/AdClear | https://api.github.com/repos/SEVENNetworks/AdClear | closed | AdClear breaks automatic backup to Samsung Cloud | bug compatibility | The user has configured automatic backup every 24 hours when the battery is charging, WiFi is on, and the screen is off. However, backups always fail when AdClear is enabled. We need to check if AdClear is blocking something here.
**Environment:**
- Device: samsung SM-G950N
- OS: 26
- AdClear version: 9.5.4.53... | True | AdClear breaks automatic backup to Samsung Cloud - The user has configured automatic backup every 24 hours when the battery is charging, WiFi is on, and the screen is off. However, backups always fail when AdClear is enabled. We need to check if AdClear is blocking something here.
**Environment:**
- Device: samsun... | comp | adclear breaks automatic backup to samsung cloud the user has configured automatic backup every hours when the battery is charging wifi is on and the screen is off however backups always fail when adclear is enabled we need to check if adclear is blocking something here environment device samsung... | 1 |
13,458 | 15,878,076,516 | IssuesEvent | 2021-04-09 10:29:36 | ckeditor/ckeditor5 | https://api.github.com/repos/ckeditor/ckeditor5 | closed | Text styles not kept when being converted | domain:v4-compatibility package:engine squad:compat type:bug | ## ๐ Provide detailed reproduction steps (if any)
1. Load the following HTML into CK Editor
`<span style="font-family:'helvetica';">
<span style="color:#0000ff;">
<span style="font-size:16px;font-family:'arial';color:#000000;">
aaa
</span>
</span>
</span>`
2. After CK E... | True | Text styles not kept when being converted - ## ๐ Provide detailed reproduction steps (if any)
1. Load the following HTML into CK Editor
`<span style="font-family:'helvetica';">
<span style="color:#0000ff;">
<span style="font-size:16px;font-family:'arial';color:#000000;">
aaa
</s... | comp | text styles not kept when being converted ๐ provide detailed reproduction steps if any load the following html into ck editor aaa after ck editor s processing the above one was converted to the following one aaa nbsp โ๏ธ expected... | 1 |
13,916 | 16,662,871,541 | IssuesEvent | 2021-06-06 16:48:25 | Lothrazar/Cyclic | https://api.github.com/repos/Lothrazar/Cyclic | closed | [BUG] [Bypass] Boomerang open protected containers | 1.16 compatibility | Minecraft Version: **1.16.5**
Forge Version: **1.16.5 - 36.1.4**
Mod Version: **1.16.5-1.2.3**
Single Player or Server: **Server**
The problem occurs when you launch the boomerang and after trying to open a container that is protected, the video was tested with the RedProtect plugin.
**Vรญdeo Link**
ht... | True | [BUG] [Bypass] Boomerang open protected containers - Minecraft Version: **1.16.5**
Forge Version: **1.16.5 - 36.1.4**
Mod Version: **1.16.5-1.2.3**
Single Player or Server: **Server**
The problem occurs when you launch the boomerang and after trying to open a container that is protected, the video was teste... | comp | boomerang open protected containers minecraft version forge version mod version single player or server server the problem occurs when you launch the boomerang and after trying to open a container that is protected the video was tested with the redp... | 1 |
217,189 | 16,681,617,456 | IssuesEvent | 2021-06-08 00:59:49 | Kangaroux/go-map-schema | https://api.github.com/repos/Kangaroux/go-map-schema | opened | Add a form validation example | documentation | The straightforward approach to using this library when doing form validation would be:
1. Verify the form for type errors
2. Verify the form values
This covers the first case but doesn't cover the second. There are plenty of form validation libraries out there, like [ozzo-validation](https://github.com/go-ozzo/... | 1.0 | Add a form validation example - The straightforward approach to using this library when doing form validation would be:
1. Verify the form for type errors
2. Verify the form values
This covers the first case but doesn't cover the second. There are plenty of form validation libraries out there, like [ozzo-validat... | non_comp | add a form validation example the straightforward approach to using this library when doing form validation would be verify the form for type errors verify the form values this covers the first case but doesn t cover the second there are plenty of form validation libraries out there like which wou... | 0 |
135,172 | 10,964,499,347 | IssuesEvent | 2019-11-27 22:49:41 | brave/browser-android-tabs | https://api.github.com/repos/brave/browser-android-tabs | reopened | creating NTP automatically when last tab is closed and "Closing all tabs closes Brave" is disabled | QA Pass - Android ARM QA Pass - Android Tab QA Pass - Android x86 QA/Test-plan-specified QA/Yes feature/new-tab release-notes/include | <!-- Have you searched for similar issues? Before submitting this issue, please check the open issues and add a note before logging a new issue.
PLEASE USE THE TEMPLATE BELOW TO PROVIDE INFORMATION ABOUT THE ISSUE.
INSUFFICIENT INFO WILL GET THE ISSUE CLOSED. IT WILL ONLY BE REOPENED AFTER SUFFICIENT INFO IS PROV... | 1.0 | creating NTP automatically when last tab is closed and "Closing all tabs closes Brave" is disabled - <!-- Have you searched for similar issues? Before submitting this issue, please check the open issues and add a note before logging a new issue.
PLEASE USE THE TEMPLATE BELOW TO PROVIDE INFORMATION ABOUT THE ISSUE. ... | non_comp | creating ntp automatically when last tab is closed and closing all tabs closes brave is disabled have you searched for similar issues before submitting this issue please check the open issues and add a note before logging a new issue please use the template below to provide information about the issue ... | 0 |
4,120 | 6,925,580,546 | IssuesEvent | 2017-11-30 16:20:47 | rhymix/rhymix | https://api.github.com/repos/rhymix/rhymix | closed | Object ์์ฝ์ด ์ง์ ์ ๋ฐ๋ฅธ ๋์ ํ์ | bug compatibility | PHP 7๋ถํฐ๋ Object๊ฐ ์์ฝ์ด๊ฐ ๋์์ง๋ง ์ค์ ๋ก ํด๋์ค๋ช
์ผ๋ก ์ฌ์ฉํ๋๋ฐ๋ ์๋ฌด๋ฐ ๋ฌธ์ ๊ฐ ์์์ผ๋, PHP 7.2๋ถํฐ๋ [์์ ์ฌ์ฉ์ด ๋ถ๊ฐ๋ฅํด์ง์ ๋ฐ๋ผ](https://wiki.php.net/rfc/object-typehint#backward_incompatible_changes) ๋ผ์ด๋ฏน์ค์์๋ ์ด์ ๋ํ ๋๋น๊ฐ ์์ด์ผ ํ ๊ฒ์ผ๋ก ๋ณด์
๋๋ค.
`RXObject`๊ฐ์ด prefix๋ฅผ ๋ถ์ด๋ฉด ๋ณ๊ฒฝํ๋๊ฒ ์์ฒด๋ ์ฝ๊ฒ ์ผ๋ ๊ธฐ์กด XE๋ฅผ ๊ธฐ์ค์ผ๋ก ๊ฐ๋ฐ๋ ์๋ํํฐ ์๋ฃ ํธํ์ฑ์ด ํฐ ๋ฌธ์ ์ธ๋ฐ... ์์ง php7 ์ ์ฉ ํธ์คํ
๋ ๋ง์ง ์์ ์์ ์์ php 7.2๋ฅผ ์ ์ฉํ ํธ์คํ
... | True | Object ์์ฝ์ด ์ง์ ์ ๋ฐ๋ฅธ ๋์ ํ์ - PHP 7๋ถํฐ๋ Object๊ฐ ์์ฝ์ด๊ฐ ๋์์ง๋ง ์ค์ ๋ก ํด๋์ค๋ช
์ผ๋ก ์ฌ์ฉํ๋๋ฐ๋ ์๋ฌด๋ฐ ๋ฌธ์ ๊ฐ ์์์ผ๋, PHP 7.2๋ถํฐ๋ [์์ ์ฌ์ฉ์ด ๋ถ๊ฐ๋ฅํด์ง์ ๋ฐ๋ผ](https://wiki.php.net/rfc/object-typehint#backward_incompatible_changes) ๋ผ์ด๋ฏน์ค์์๋ ์ด์ ๋ํ ๋๋น๊ฐ ์์ด์ผ ํ ๊ฒ์ผ๋ก ๋ณด์
๋๋ค.
`RXObject`๊ฐ์ด prefix๋ฅผ ๋ถ์ด๋ฉด ๋ณ๊ฒฝํ๋๊ฒ ์์ฒด๋ ์ฝ๊ฒ ์ผ๋ ๊ธฐ์กด XE๋ฅผ ๊ธฐ์ค์ผ๋ก ๊ฐ๋ฐ๋ ์๋ํํฐ ์๋ฃ ํธํ์ฑ์ด ํฐ ๋ฌธ์ ์ธ๋ฐ... ์์ง php7 ์ ์ฉ ํธ์คํ
๋ ๋ง... | comp | object ์์ฝ์ด ์ง์ ์ ๋ฐ๋ฅธ ๋์ ํ์ php object๊ฐ ์์ฝ์ด๊ฐ ๋์์ง๋ง ์ค์ ๋ก ํด๋์ค๋ช
์ผ๋ก ์ฌ์ฉํ๋๋ฐ๋ ์๋ฌด๋ฐ ๋ฌธ์ ๊ฐ ์์์ผ๋ php ๋ผ์ด๋ฏน์ค์์๋ ์ด์ ๋ํ ๋๋น๊ฐ ์์ด์ผ ํ ๊ฒ์ผ๋ก ๋ณด์
๋๋ค rxobject ๊ฐ์ด prefix๋ฅผ ๋ถ์ด๋ฉด ๋ณ๊ฒฝํ๋๊ฒ ์์ฒด๋ ์ฝ๊ฒ ์ผ๋ ๊ธฐ์กด xe๋ฅผ ๊ธฐ์ค์ผ๋ก ๊ฐ๋ฐ๋ ์๋ํํฐ ์๋ฃ ํธํ์ฑ์ด ํฐ ๋ฌธ์ ์ธ๋ฐ ์์ง ์ ์ฉ ํธ์คํ
๋ ๋ง์ง ์์ ์์ ์์ php ์ ์ฉํ ํธ์คํ
๋ ๋ง์ง ์์๊ฒ์ผ๋ก ์์๋๋ ์ฐ์ ํด๋์ค๋ช
๋ณ๊ฒฝํ ๊ธฐ์กด object ํด๋์ค๋ ๋ ๊ฑฐ์ ์ง์์ผ๋ก์จ ๋จ๊ฒจ ๋์๋ค๊ฐ ์์ ๋ ๊ฒ์ด ์ข... | 1 |
475,469 | 13,710,864,774 | IssuesEvent | 2020-10-02 02:29:24 | redeclipse/base | https://api.github.com/repos/redeclipse/base | closed | Viewing spectv within editmode, breaks spectv in other game modes | branch: master priority: low status: needs verifying |
- Version and build: current master
- Observation: viewing/testing spectv camera views within editing, will break spectv in other game modes so that the camera never changes.
- How to reproduce:
- view spectv on a map with camera entities
- cycle through cameras
- switch to another game mode (eg; ffa)
... | 1.0 | Viewing spectv within editmode, breaks spectv in other game modes -
- Version and build: current master
- Observation: viewing/testing spectv camera views within editing, will break spectv in other game modes so that the camera never changes.
- How to reproduce:
- view spectv on a map with camera entities
- ... | non_comp | viewing spectv within editmode breaks spectv in other game modes version and build current master observation viewing testing spectv camera views within editing will break spectv in other game modes so that the camera never changes how to reproduce view spectv on a map with camera entities ... | 0 |
13,685 | 16,375,717,752 | IssuesEvent | 2021-05-16 03:14:29 | LoliKingdom/LoliASM | https://api.github.com/repos/LoliKingdom/LoliASM | closed | LoliASM breaks Thermal Expansion's textures and causes crashes | bug help wanted mod_incompatibility | https://paste.dimdev.org/cokeviwofi.mccrash
Is the crash report. Anytime I go to break a Thermal Expansion machine the game crashes and their textures are no longer showing up correctly as an item (pink and black checkered box), but I can still place and use them.
I also get a constant message to add some string in... | True | LoliASM breaks Thermal Expansion's textures and causes crashes - https://paste.dimdev.org/cokeviwofi.mccrash
Is the crash report. Anytime I go to break a Thermal Expansion machine the game crashes and their textures are no longer showing up correctly as an item (pink and black checkered box), but I can still place and... | comp | loliasm breaks thermal expansion s textures and causes crashes is the crash report anytime i go to break a thermal expansion machine the game crashes and their textures are no longer showing up correctly as an item pink and black checkered box but i can still place and use them i also get a constant messag... | 1 |
306,760 | 23,171,421,577 | IssuesEvent | 2022-07-30 19:29:55 | propelorm/Propel2 | https://api.github.com/repos/propelorm/Propel2 | closed | Year 2038 problem: TIMESTAMP type instead of DATETIME | Documentation Compatibility issue | Hi there,
we're using propel as ORM on Spryker platform.
We're experiencing issues while using the Timestampable Behavior because dates are more higher than year 2037 and now migrations break because it doesn't know how to convert those dates.
And also timestamps are only valid until 2037 (because of 32 bit), th... | 1.0 | Year 2038 problem: TIMESTAMP type instead of DATETIME - Hi there,
we're using propel as ORM on Spryker platform.
We're experiencing issues while using the Timestampable Behavior because dates are more higher than year 2037 and now migrations break because it doesn't know how to convert those dates.
And also time... | non_comp | year problem timestamp type instead of datetime hi there we re using propel as orm on spryker platform we re experiencing issues while using the timestampable behavior because dates are more higher than year and now migrations break because it doesn t know how to convert those dates and also timestamps... | 0 |
112,874 | 11,781,551,591 | IssuesEvent | 2020-03-16 22:48:06 | metabase/metabase | https://api.github.com/repos/metabase/metabase | closed | Update dashboard filter documentation to reflect reality | .Documentation Reporting/Dashboards Type:Bug | In the `Dashboard filters` doc, we mention that [cards fade out](https://www.metabase.com/docs/latest/users-guide/08-dashboard-filters.html#some-things-to-keep-in-mind) to reflect inactive filters. Per #8110 we stopped doing this, but we need to update the docs to reflect this. | 1.0 | Update dashboard filter documentation to reflect reality - In the `Dashboard filters` doc, we mention that [cards fade out](https://www.metabase.com/docs/latest/users-guide/08-dashboard-filters.html#some-things-to-keep-in-mind) to reflect inactive filters. Per #8110 we stopped doing this, but we need to update the docs... | non_comp | update dashboard filter documentation to reflect reality in the dashboard filters doc we mention that to reflect inactive filters per we stopped doing this but we need to update the docs to reflect this | 0 |
198,651 | 6,975,272,873 | IssuesEvent | 2017-12-12 06:05:02 | ballerinalang/language-server | https://api.github.com/repos/ballerinalang/language-server | closed | Refactor SuggestionsFilterDatModel | Priority/Highest Type/Improvement | **Description:**
Currently, the Metadata related to a certain operation is carried through the SuggestionsFilterDataModel. This particular data model is designed only considering the completion resolving. Since the implementation cannot be scaled to the other operations, this refactor is being carried out allowing the... | 1.0 | Refactor SuggestionsFilterDatModel - **Description:**
Currently, the Metadata related to a certain operation is carried through the SuggestionsFilterDataModel. This particular data model is designed only considering the completion resolving. Since the implementation cannot be scaled to the other operations, this refac... | non_comp | refactor suggestionsfilterdatmodel description currently the metadata related to a certain operation is carried through the suggestionsfilterdatamodel this particular data model is designed only considering the completion resolving since the implementation cannot be scaled to the other operations this refac... | 0 |
1,947 | 4,203,979,348 | IssuesEvent | 2016-06-28 08:13:20 | NAFITH/IraqWeb | https://api.github.com/repos/NAFITH/IraqWeb | opened | The Berth Writer can load a container to a truck belongs to Company A while the container belongs to company B | Containers Load Critical Missing System Requirement Open |
ยง Role
โข Berth Writer
ยง Prerequisite:
โข Access ticket ( Truck1) for Company A
โข Container ready to load it for Company B
ยง Scenario
โข Login to the system
โข Search for Truck number
โข Enter the Container number then click load.
ยง Bug description
System will save the transaction ... | 1.0 | The Berth Writer can load a container to a truck belongs to Company A while the container belongs to company B -
ยง Role
โข Berth Writer
ยง Prerequisite:
โข Access ticket ( Truck1) for Company A
โข Container ready to load it for Company B
ยง Scenario
โข Login to the system
โข Search for Truck nu... | non_comp | the berth writer can load a container to a truck belongs to company a while the container belongs to company b ยง role โข berth writer ยง prerequisite โข access ticket for company a โข container ready to load it for company b ยง scenario โข login to the system โข search for truck number ... | 0 |
9,390 | 11,438,695,200 | IssuesEvent | 2020-02-05 04:35:45 | canyie/Dreamland | https://api.github.com/repos/canyie/Dreamland | opened | UnsatisfiedLinkError: error initializing public namespace: "libdreamland.so" was not found in the default namespace | bug compatibility | ้ฎ้ข๏ผๅฎ่ฃ
Dreamlandๅ๏ผๅคง้จๅๅบ็จ้ช้
logcat๏ผ
```
02-05 11:10:44.888 15784 15784 E AndroidRuntime: java.lang.UnsatisfiedLinkError: Unable to create namespace for the classloader dalvik.system.PathClassLoader[DexPathList[[zip file "/system/priv-app/ViPER4AndroidFX/ViPER4AndroidFX.apk"],nativeLibraryDirectories=[/system/priv-app/Vi... | True | UnsatisfiedLinkError: error initializing public namespace: "libdreamland.so" was not found in the default namespace - ้ฎ้ข๏ผๅฎ่ฃ
Dreamlandๅ๏ผๅคง้จๅๅบ็จ้ช้
logcat๏ผ
```
02-05 11:10:44.888 15784 15784 E AndroidRuntime: java.lang.UnsatisfiedLinkError: Unable to create namespace for the classloader dalvik.system.PathClassLoader[DexPa... | comp | unsatisfiedlinkerror error initializing public namespace libdreamland so was not found in the default namespace ้ฎ้ข๏ผๅฎ่ฃ
dreamlandๅ๏ผๅคง้จๅๅบ็จ้ช้ logcat๏ผ e androidruntime java lang unsatisfiedlinkerror unable to create namespace for the classloader dalvik system pathclassloader nativelibrarydirect... | 1 |
369,231 | 10,894,203,851 | IssuesEvent | 2019-11-19 08:07:40 | mpariente/AsSteroid | https://api.github.com/repos/mpariente/AsSteroid | closed | Implement all masking strategies | high priority | As in [this paper](https://128.84.21.199/abs/1910.10400), implement the three masking strategies : `Mag`, `ReIm`, `Comp`.
Additionally, add the option to not mask at all. | 1.0 | Implement all masking strategies - As in [this paper](https://128.84.21.199/abs/1910.10400), implement the three masking strategies : `Mag`, `ReIm`, `Comp`.
Additionally, add the option to not mask at all. | non_comp | implement all masking strategies as in implement the three masking strategies mag reim comp additionally add the option to not mask at all | 0 |
4,027 | 6,257,633,830 | IssuesEvent | 2017-07-14 13:47:05 | jupyterlab/jupyterlab | https://api.github.com/repos/jupyterlab/jupyterlab | closed | when kernel has be reconnected, the status do not update, it is still 'Kernel Reconnecting' | pkg:services type:Bug | this situation happens when kernel is running and then lost kernel, and then reconnect successfully. | 1.0 | when kernel has be reconnected, the status do not update, it is still 'Kernel Reconnecting' - this situation happens when kernel is running and then lost kernel, and then reconnect successfully. | non_comp | when kernel has be reconnected the status do not update it is still kernel reconnecting this situation happens when kernel is running and then lost kernel and then reconnect successfully | 0 |
27,351 | 7,937,178,009 | IssuesEvent | 2018-07-09 12:01:32 | pingcap/tikv | https://api.github.com/repos/pingcap/tikv | closed | make clippy reports lots of warning | C: Build | ## clippy issue
**What version of Rust are you using?**
rustc 1.28.0-nightly (b907d9665 2018-06-13)
clippy 0.0.207
**What did you do?**
cargo clean && cargo clippy
**What did you expect to see?**
No warning should be reported.
**What did you see instead?**
```
warning: long literal lacking separators
... | 1.0 | make clippy reports lots of warning - ## clippy issue
**What version of Rust are you using?**
rustc 1.28.0-nightly (b907d9665 2018-06-13)
clippy 0.0.207
**What did you do?**
cargo clean && cargo clippy
**What did you expect to see?**
No warning should be reported.
**What did you see instead?**
```
war... | non_comp | make clippy reports lots of warning clippy issue what version of rust are you using rustc nightly clippy what did you do cargo clean cargo clippy what did you expect to see no warning should be reported what did you see instead warning long liter... | 0 |
278,964 | 21,103,232,134 | IssuesEvent | 2022-04-04 16:11:59 | namitoyokota/namito.xyz | https://api.github.com/repos/namitoyokota/namito.xyz | closed | New Blog: Packing List | documentation | Add a new blog to display a packing list in a checkbox format. This will require minimal research on the mdx file format. | 1.0 | New Blog: Packing List - Add a new blog to display a packing list in a checkbox format. This will require minimal research on the mdx file format. | non_comp | new blog packing list add a new blog to display a packing list in a checkbox format this will require minimal research on the mdx file format | 0 |
5,930 | 8,374,729,093 | IssuesEvent | 2018-10-05 14:28:02 | precice/openfoam-adapter | https://api.github.com/repos/precice/openfoam-adapter | closed | OpenFOAM-dev: changed fileName to fileType | compatibility | [This commit](https://github.com/OpenFOAM/OpenFOAM-dev/commit/8ed92de98ca1a54f786f50075df07ad1476dcefe#diff-819598806fb8c9a25532b403f2eb8d6f) (re)moved the `enum Type` from `src/OpenFOAM/primitives/strings/fileName/fileName.H`, which we use to determine if results have already been written for this time:
https://git... | True | OpenFOAM-dev: changed fileName to fileType - [This commit](https://github.com/OpenFOAM/OpenFOAM-dev/commit/8ed92de98ca1a54f786f50075df07ad1476dcefe#diff-819598806fb8c9a25532b403f2eb8d6f) (re)moved the `enum Type` from `src/OpenFOAM/primitives/strings/fileName/fileName.H`, which we use to determine if results have alrea... | comp | openfoam dev changed filename to filetype re moved the enum type from src openfoam primitives strings filename filename h which we use to determine if results have already been written for this time we should either make it compatible with openfoam dev again a special case or change the approac... | 1 |
8,650 | 10,591,863,542 | IssuesEvent | 2019-10-09 11:53:39 | sebastianbergmann/phpunit | https://api.github.com/repos/sebastianbergmann/phpunit | closed | API of `InvokedRecorder` / `InvokedCount` has BC - `getInvocations()` is missing | backward-compatibility-break bug | | Q | A
| --------------------| ---------------
| PHPUnit version | 8.4.1
| PHP version | 7.3.7
| Installation Method | Composer
#### Summary
Up to version 8.4.0 (inclusive), there was a public method in `PHPUnit\Framework\MockObject\Matcher\InvokedRecorder` called `getInvocation... | True | API of `InvokedRecorder` / `InvokedCount` has BC - `getInvocations()` is missing - | Q | A
| --------------------| ---------------
| PHPUnit version | 8.4.1
| PHP version | 7.3.7
| Installation Method | Composer
#### Summary
Up to version 8.4.0 (inclusive), there was a public met... | comp | api of invokedrecorder invokedcount has bc getinvocations is missing q a phpunit version php version installation method composer summary up to version inclusive there was a public met... | 1 |
42,299 | 2,870,076,536 | IssuesEvent | 2015-06-06 20:13:48 | pgmpy/pgmpy | https://api.github.com/repos/pgmpy/pgmpy | closed | Change the representation of variable states | enhancement High Priority | Currently we use a sting with appended state name to represent the state of the variable.
For example, variable `A` in state `0` is represented as `A_0`. Change this to use namedtuples. | 1.0 | Change the representation of variable states - Currently we use a sting with appended state name to represent the state of the variable.
For example, variable `A` in state `0` is represented as `A_0`. Change this to use namedtuples. | non_comp | change the representation of variable states currently we use a sting with appended state name to represent the state of the variable for example variable a in state is represented as a change this to use namedtuples | 0 |
49,119 | 10,322,571,806 | IssuesEvent | 2019-08-31 13:36:41 | SleepyTrousers/EnderIO | https://api.github.com/repos/SleepyTrousers/EnderIO | closed | Powered Spawner activating on placement | 1.12 Code Complete bug | #### Issue Description/#### What happens:
Placing a Powered Spawner (Wither Skeleton with Double-layer Capacitor installed) next to an active Sterling Generator (With coal and Double-layer Capacitor installed) causes the mobs to spawn immediately.
#### What you expected to happen:
Wait until spawner is charge... | 1.0 | Powered Spawner activating on placement - #### Issue Description/#### What happens:
Placing a Powered Spawner (Wither Skeleton with Double-layer Capacitor installed) next to an active Sterling Generator (With coal and Double-layer Capacitor installed) causes the mobs to spawn immediately.
#### What you expected ... | non_comp | powered spawner activating on placement issue description what happens placing a powered spawner wither skeleton with double layer capacitor installed next to an active sterling generator with coal and double layer capacitor installed causes the mobs to spawn immediately what you expected ... | 0 |
50,508 | 21,154,440,437 | IssuesEvent | 2022-04-07 00:31:44 | MicrosoftDocs/azure-docs | https://api.github.com/repos/MicrosoftDocs/azure-docs | closed | How many images should be used to optimize enrollment template quality? Suggest adding that enrollment should be used for "High" quality images and that 5-10 images are recommended | cognitive-services/svc triaged cxp product-question face-api/subsvc Pri2 |
[Enter feedback here]
---
#### Document Details
โ *Do not edit this section. It is required for docs.microsoft.com โ GitHub issue linking.*
* ID: 24f2953b-2900-322d-dbfd-a53846e75940
* Version Independent ID: 25af9875-58cf-69d5-478d-08fb888d12dc
* Content: [Quickstart: Use the Face client library - Azur... | 1.0 | How many images should be used to optimize enrollment template quality? Suggest adding that enrollment should be used for "High" quality images and that 5-10 images are recommended -
[Enter feedback here]
---
#### Document Details
โ *Do not edit this section. It is required for docs.microsoft.com โ GitHub i... | non_comp | how many images should be used to optimize enrollment template quality suggest adding that enrollment should be used for high quality images and that images are recommended document details โ do not edit this section it is required for docs microsoft com โ github issue linking i... | 0 |
8,356 | 10,370,086,597 | IssuesEvent | 2019-09-08 09:44:23 | Johni0702/BetterPortals | https://api.github.com/repos/Johni0702/BetterPortals | opened | Support enhanced third-party transitions on Sponge | compatibility enhancement | Both, Sponge and the enhanced third-party transition code, re-implement the [`PlayerList.transferPlayerToDimension`](https://github.com/SpongePowered/SpongeCommon/blob/0bd526caea753ac1fdb5167675f68ebd85022966/src/main/java/org/spongepowered/common/entity/EntityUtil.java#L311-L520) method, as such they're naturally not ... | True | Support enhanced third-party transitions on Sponge - Both, Sponge and the enhanced third-party transition code, re-implement the [`PlayerList.transferPlayerToDimension`](https://github.com/SpongePowered/SpongeCommon/blob/0bd526caea753ac1fdb5167675f68ebd85022966/src/main/java/org/spongepowered/common/entity/EntityUtil.j... | comp | support enhanced third party transitions on sponge both sponge and the enhanced third party transition code re implement the method as such they re naturally not compatible luckily sponge wins so bp just falls back to non enhanced transfers and everything is fine but not fancy not yet sure how to fix th... | 1 |
20,948 | 31,771,874,687 | IssuesEvent | 2023-09-12 12:19:23 | Alexander-Miller/treemacs | https://api.github.com/repos/Alexander-Miller/treemacs | closed | treemacs--post-command: wrong-type-argument number-or-marker-p nil | Bug Compatibility | 
I am getting a similar error as seen here: https://github.com/Alexander-Miller/treemacs/issues/948
```
Symbolโs value as variable is void: treemacs-workspace-name
Error in post-command-hook (treemacs--pos... | True | treemacs--post-command: wrong-type-argument number-or-marker-p nil - 
I am getting a similar error as seen here: https://github.com/Alexander-Miller/treemacs/issues/948
```
Symbolโs value as variable is voi... | comp | treemacs post command wrong type argument number or marker p nil i am getting a similar error as seen here symbolโs value as variable is void treemacs workspace name error in post command hook treemacs post command wrong type argument number or marker p nil i am getting this wit... | 1 |
325,083 | 9,916,678,434 | IssuesEvent | 2019-06-28 20:45:00 | kubernetes-sigs/controller-runtime | https://api.github.com/repos/kubernetes-sigs/controller-runtime | closed | NewFakeClientWithScheme dies silently | good first issue help wanted kind/bug lifecycle/stale priority/backlog | Current master commit: https://github.com/kubernetes-sigs/controller-runtime/blob/45d652077cba5ccc29621e8db615f25084c701cb/pkg/client/fake/client.go#L65
This line does not result in actual logging in my case, just results (confusingly) in a call to os.Exit(1).
Simple test case (replace clusterautoscaler with a su... | 1.0 | NewFakeClientWithScheme dies silently - Current master commit: https://github.com/kubernetes-sigs/controller-runtime/blob/45d652077cba5ccc29621e8db615f25084c701cb/pkg/client/fake/client.go#L65
This line does not result in actual logging in my case, just results (confusingly) in a call to os.Exit(1).
Simple test c... | non_comp | newfakeclientwithscheme dies silently current master commit this line does not result in actual logging in my case just results confusingly in a call to os exit simple test case replace clusterautoscaler with a suitable object that is not part of default scheme go package clusterautoscaler ... | 0 |
9,908 | 11,912,661,225 | IssuesEvent | 2020-03-31 10:38:26 | ClickHouse/ClickHouse | https://api.github.com/repos/ClickHouse/ClickHouse | closed | JOIN ... GROUP BY ... WITH TOTALS throwing exception on join | backward compatibility bug comp-joins v20.3 | Following query (minute the aliases on the sub-queries) worked fine in 19.x (previous to requiring the ll and rr labels).
```
SELECT
id, yago, recent
FROM (
SELECT under_item_id AS id, SUM(price_sold) AS recent
FROM by_item WHERE (date BETWEEN '2019-12-16' AND '2020-03-08')
GROUP BY id WI... | True | JOIN ... GROUP BY ... WITH TOTALS throwing exception on join - Following query (minute the aliases on the sub-queries) worked fine in 19.x (previous to requiring the ll and rr labels).
```
SELECT
id, yago, recent
FROM (
SELECT under_item_id AS id, SUM(price_sold) AS recent
FROM by_item WHERE (d... | comp | join group by with totals throwing exception on join following query minute the aliases on the sub queries worked fine in x previous to requiring the ll and rr labels select id yago recent from select under item id as id sum price sold as recent from by item where da... | 1 |
29,025 | 7,048,531,681 | IssuesEvent | 2018-01-02 18:04:24 | OpenRIAServices/OpenRiaServices | https://api.github.com/repos/OpenRIAServices/OpenRiaServices | closed | Unable to build codebase in release mode | CodePlexMigrationInitiated Impact: Unassigned | When attempting to build the code in a release build I am getting the following error building Desktop\OpenRiaServices.DomainServices.EntityFramework.
Steps I've done to reproduce this error:-
Download latest code.
Extract code to a folder.
Opened in VS2013.
Switched to build Release.
Build.
3>C:\Windows\Microsof... | 1.0 | Unable to build codebase in release mode - When attempting to build the code in a release build I am getting the following error building Desktop\OpenRiaServices.DomainServices.EntityFramework.
Steps I've done to reproduce this error:-
Download latest code.
Extract code to a folder.
Opened in VS2013.
Switched to bui... | non_comp | unable to build codebase in release mode when attempting to build the code in a release build i am getting the following error building desktop openriaservices domainservices entityframework steps i ve done to reproduce this error download latest code extract code to a folder opened in switched to build re... | 0 |
13,444 | 15,863,628,816 | IssuesEvent | 2021-04-08 13:00:06 | OpenSRP/web | https://api.github.com/repos/OpenSRP/web | closed | [FHIR Road Map] Identify Patient browsers to work with. | Discussion FHIR compatibility | - [ ] Complete R&D on the available, then answer the following questions
- How easy is it to adapt the browser for use in OpenSRP web, mainly how do we add in AntD designs.
- What technologies are used to build the browser? Hopefully, react
- Are they Opensource? if yes, how extensible are they?
- ... | True | [FHIR Road Map] Identify Patient browsers to work with. - - [ ] Complete R&D on the available, then answer the following questions
- How easy is it to adapt the browser for use in OpenSRP web, mainly how do we add in AntD designs.
- What technologies are used to build the browser? Hopefully, react
- Are... | comp | identify patient browsers to work with complete r d on the available then answer the following questions how easy is it to adapt the browser for use in opensrp web mainly how do we add in antd designs what technologies are used to build the browser hopefully react are they opensource... | 1 |
537,799 | 15,737,358,234 | IssuesEvent | 2021-03-30 02:44:48 | kubesphere/console | https://api.github.com/repos/kubesphere/console | closed | Batch export of pod data error | kind/bug priority/high | **Environment**
http://192.168.18.71:30880/
**To Reproduce**
Steps to reproduce the behavior:
1. Go to 'toolbox'
2. Click on 'Metering and Billing'
3. click on 'view consumption' in Cluster resource consumption
4. go to page of nodes
5. go to page of pods
6. Select two pods
7. Export resource consumption re... | 1.0 | Batch export of pod data error - **Environment**
http://192.168.18.71:30880/
**To Reproduce**
Steps to reproduce the behavior:
1. Go to 'toolbox'
2. Click on 'Metering and Billing'
3. click on 'view consumption' in Cluster resource consumption
4. go to page of nodes
5. go to page of pods
6. Select two pods
... | non_comp | batch export of pod data error environment to reproduce steps to reproduce the behavior go to toolbox click on metering and billing click on view consumption in cluster resource consumption go to page of nodes go to page of pods select two pods export resource consump... | 0 |
6,620 | 8,895,985,533 | IssuesEvent | 2019-01-16 10:12:04 | bazelbuild/bazel | https://api.github.com/repos/bazelbuild/bazel | closed | incompatible_require_feature_configuration_for_pic: Require feature_configuration argument for `cc_toolchain_info.use_pic_for_dynamic_libraries`. | P1 bazel 1.0 breaking-change-0.23 incompatible-change migration-0.22 migration-ready team-Rules-CPP | **Flag**: --incompatible_require_feature_configuration_for_pic
**Available since**: 0.22 (January 2019 release)
**Will be flipped in**: 0.23 (February 2019 release)
**Tracking issue**: #5883
**Rollout doc**: [docs.google.com/document/d/1uv4c1zag6KvdI31qdx8C6jiTognXPQrxgsUpVefm9fM/edit#](docs.google.com/document/d/1... | True | incompatible_require_feature_configuration_for_pic: Require feature_configuration argument for `cc_toolchain_info.use_pic_for_dynamic_libraries`. - **Flag**: --incompatible_require_feature_configuration_for_pic
**Available since**: 0.22 (January 2019 release)
**Will be flipped in**: 0.23 (February 2019 release)
**Tr... | comp | incompatible require feature configuration for pic require feature configuration argument for cc toolchain info use pic for dynamic libraries flag incompatible require feature configuration for pic available since january release will be flipped in february release tracking i... | 1 |
752 | 3,204,717,215 | IssuesEvent | 2015-10-03 11:39:58 | InfinityRaider/AgriCraft | https://api.github.com/repos/InfinityRaider/AgriCraft | closed | Harvest-on-rightclick conflicts with mutating sprig | incompatibility | Relevant SO-Question:http://gaming.stackexchange.com/questions/238466/how-to-get-wormwood-on-phoenix-reborn
In order to make Witchery Wormwood, one needs to right-click fully grown wheat with a mutating sprig. See https://sites.google.com/site/witcherymod/wormwood
However, it only gets harvested (I suppose it is ... | True | Harvest-on-rightclick conflicts with mutating sprig - Relevant SO-Question:http://gaming.stackexchange.com/questions/238466/how-to-get-wormwood-on-phoenix-reborn
In order to make Witchery Wormwood, one needs to right-click fully grown wheat with a mutating sprig. See https://sites.google.com/site/witcherymod/wormwoo... | comp | harvest on rightclick conflicts with mutating sprig relevant so question in order to make witchery wormwood one needs to right click fully grown wheat with a mutating sprig see however it only gets harvested i suppose it is this mod that adds harvest on right click i don t know where to report witch... | 1 |
7,451 | 9,696,408,763 | IssuesEvent | 2019-05-25 07:13:54 | Glitchfiend/BiomesOPlenty | https://api.github.com/repos/Glitchfiend/BiomesOPlenty | closed | [1.11.2] NetherEx and BOP compatibility | compatibility | #### Issue Description:
I am developing a mod that adds in biomes to the Nether. I am currently working on support for BOP's Nether biomes. I have BOP's Nether biomes spawning alongside my own, but I have come across the issue that BOP's Nether biomes do not generate resources unless the world type is set to Biomes O'... | True | [1.11.2] NetherEx and BOP compatibility - #### Issue Description:
I am developing a mod that adds in biomes to the Nether. I am currently working on support for BOP's Nether biomes. I have BOP's Nether biomes spawning alongside my own, but I have come across the issue that BOP's Nether biomes do not generate resources... | comp | netherex and bop compatibility issue description i am developing a mod that adds in biomes to the nether i am currently working on support for bop s nether biomes i have bop s nether biomes spawning alongside my own but i have come across the issue that bop s nether biomes do not generate resources unless... | 1 |
531,430 | 15,497,614,975 | IssuesEvent | 2021-03-11 04:57:35 | PMEAL/porespy | https://api.github.com/repos/PMEAL/porespy | closed | Add verbose key to settings dictionary | feature request low priority | We currently have the ability to disable `tqdm` progress bars, but occasional printouts are not yet controllable. I propose adding a verbose key to the settings dict that controls these printouts. | 1.0 | Add verbose key to settings dictionary - We currently have the ability to disable `tqdm` progress bars, but occasional printouts are not yet controllable. I propose adding a verbose key to the settings dict that controls these printouts. | non_comp | add verbose key to settings dictionary we currently have the ability to disable tqdm progress bars but occasional printouts are not yet controllable i propose adding a verbose key to the settings dict that controls these printouts | 0 |
55,981 | 13,731,837,481 | IssuesEvent | 2020-10-05 02:34:06 | tensorflow/tensorflow | https://api.github.com/repos/tensorflow/tensorflow | opened | Tensorflow does not work because of Cudnn library issue | type:build/install | <em>Please make sure that this is a build/installation issue. As per our [GitHub Policy](https://github.com/tensorflow/tensorflow/blob/master/ISSUES.md), we only address code/doc bugs, performance issues, feature requests and build/installation issues on GitHub. tag:build_template</em>
**System information**
- OS P... | 1.0 | Tensorflow does not work because of Cudnn library issue - <em>Please make sure that this is a build/installation issue. As per our [GitHub Policy](https://github.com/tensorflow/tensorflow/blob/master/ISSUES.md), we only address code/doc bugs, performance issues, feature requests and build/installation issues on GitHub.... | non_comp | tensorflow does not work because of cudnn library issue please make sure that this is a build installation issue as per our we only address code doc bugs performance issues feature requests and build installation issues on github tag build template system information os platform and distribution ... | 0 |
17,734 | 24,480,097,972 | IssuesEvent | 2022-10-08 18:08:13 | quiqueck/BetterNether | https://api.github.com/repos/quiqueck/BetterNether | closed | [Bug] Incompatible with mods that make crying obsidian valid portal blocks | โจ enhancement โก compatibility | ### What happened?
When BetterNether is installed, mods that let you build portals using crying obsidian blocks don't work.
If the incompatibility is not possible to fix, then a "simple" solution would be to implement this feature in BN itself.
### BetterNether
7.1.0
### BCLib
2.1.0
### Fabric API
0.61.0
###... | True | [Bug] Incompatible with mods that make crying obsidian valid portal blocks - ### What happened?
When BetterNether is installed, mods that let you build portals using crying obsidian blocks don't work.
If the incompatibility is not possible to fix, then a "simple" solution would be to implement this feature in BN it... | comp | incompatible with mods that make crying obsidian valid portal blocks what happened when betternether is installed mods that let you build portals using crying obsidian blocks don t work if the incompatibility is not possible to fix then a simple solution would be to implement this feature in bn itself... | 1 |
2,517 | 5,243,212,640 | IssuesEvent | 2017-01-31 20:05:31 | voxpupuli/puppet-selinux | https://api.github.com/repos/voxpupuli/puppet-selinux | closed | Remove CentOS 5 support | backwards-incompatible | just tried to run the acceptance test for centos5.
* selinux::module fails (could not find /usr/share/selinux/devel/Makefile)
* selinux::permissive fails (semanage permissive doesn't exist at all)
CentOS 5 will be out of support on 2015-03 so I don't think its worth to invest time.
my proposed solution is to ... | True | Remove CentOS 5 support - just tried to run the acceptance test for centos5.
* selinux::module fails (could not find /usr/share/selinux/devel/Makefile)
* selinux::permissive fails (semanage permissive doesn't exist at all)
CentOS 5 will be out of support on 2015-03 so I don't think its worth to invest time.
m... | comp | remove centos support just tried to run the acceptance test for selinux module fails could not find usr share selinux devel makefile selinux permissive fails semanage permissive doesn t exist at all centos will be out of support on so i don t think its worth to invest time my proposed... | 1 |
13,797 | 16,523,089,575 | IssuesEvent | 2021-05-26 16:32:42 | opensearch-project/OpenSearch | https://api.github.com/repos/opensearch-project/OpenSearch | opened | Provide an upgrade path for environment variables fetched via System.getenv | backwards-compatibility v1.0.0 | **Is your feature request related to a problem? Please describe.**
We have renamed environment variables, e.g. `ES_TMPDIR` has become `OPENSEARCH_TMPDIR`. What is the path forward for those settings?
**Describe the solution you'd like**
Document the way this breaks for users.
Provide a migration path.
Option... | True | Provide an upgrade path for environment variables fetched via System.getenv - **Is your feature request related to a problem? Please describe.**
We have renamed environment variables, e.g. `ES_TMPDIR` has become `OPENSEARCH_TMPDIR`. What is the path forward for those settings?
**Describe the solution you'd like**... | comp | provide an upgrade path for environment variables fetched via system getenv is your feature request related to a problem please describe we have renamed environment variables e g es tmpdir has become opensearch tmpdir what is the path forward for those settings describe the solution you d like ... | 1 |
58,673 | 14,344,128,959 | IssuesEvent | 2020-11-28 13:01:11 | uniquelyparticular/sync-moltin-to-zendesk | https://api.github.com/repos/uniquelyparticular/sync-moltin-to-zendesk | opened | CVE-2020-26226 (High) detected in semantic-release-15.13.18.tgz | security vulnerability | ## CVE-2020-26226 - High Severity Vulnerability
<details><summary><img src='https://whitesource-resources.whitesourcesoftware.com/vulnerability_details.png' width=19 height=20> Vulnerable Library - <b>semantic-release-15.13.18.tgz</b></p></summary>
<p>Automated semver compliant package publishing</p>
<p>Library home p... | True | CVE-2020-26226 (High) detected in semantic-release-15.13.18.tgz - ## CVE-2020-26226 - High Severity Vulnerability
<details><summary><img src='https://whitesource-resources.whitesourcesoftware.com/vulnerability_details.png' width=19 height=20> Vulnerable Library - <b>semantic-release-15.13.18.tgz</b></p></summary>
<p>A... | non_comp | cve high detected in semantic release tgz cve high severity vulnerability vulnerable library semantic release tgz automated semver compliant package publishing library home page a href path to dependency file sync moltin to zendesk package json path to vulnerable libr... | 0 |
11,957 | 14,102,333,235 | IssuesEvent | 2020-11-06 08:35:13 | ChaosInitiative/Portal-2-Community-Edition | https://api.github.com/repos/ChaosInitiative/Portal-2-Community-Edition | closed | Faster movement while crouching in P2:CE | backwards compatibility component/movement type/bug | This is is probably related to #356. Seems like in P2:CE you get more acceleration than in Portal 2. I made a map that lets you test it quickly by just typing `jesas_maria` in the console. [(test.zip)](https://github.com/ChaosInitiative/Portal-2-Community-Edition/files/5205660/test.zip)
Here's the video: https://you... | True | Faster movement while crouching in P2:CE - This is is probably related to #356. Seems like in P2:CE you get more acceleration than in Portal 2. I made a map that lets you test it quickly by just typing `jesas_maria` in the console. [(test.zip)](https://github.com/ChaosInitiative/Portal-2-Community-Edition/files/5205660... | comp | faster movement while crouching in ce this is is probably related to seems like in ce you get more acceleration than in portal i made a map that lets you test it quickly by just typing jesas maria in the console here s the video first one is portal second one is ce | 1 |
17,682 | 24,382,079,434 | IssuesEvent | 2022-10-04 08:41:45 | woocommerce/woocommerce-blocks | https://api.github.com/repos/woocommerce/woocommerce-blocks | opened | Payment Gateways by Customer Location for WooCommerce doesn't work with the Cart & Checkout Blocks | plugin incompatibility | ## This is a ticket that just **highlights the incompatibly of [Payment Gateways by Customer Location for WooCommerce](https://wordpress.org/plugins/payment-gateways-by-customer-location-for-woocommerce/)** with the Cart and Checkout Blocks and tracks user reports
As a merchant, the best course of action right now i... | True | Payment Gateways by Customer Location for WooCommerce doesn't work with the Cart & Checkout Blocks - ## This is a ticket that just **highlights the incompatibly of [Payment Gateways by Customer Location for WooCommerce](https://wordpress.org/plugins/payment-gateways-by-customer-location-for-woocommerce/)** with the Car... | comp | payment gateways by customer location for woocommerce doesn t work with the cart checkout blocks this is a ticket that just highlights the incompatibly of with the cart and checkout blocks and tracks user reports as a merchant the best course of action right now if you are using a plugin that isn t wor... | 1 |
340,174 | 30,499,020,419 | IssuesEvent | 2023-07-18 12:51:26 | ethereum/consensus-specs | https://api.github.com/repos/ethereum/consensus-specs | opened | Enhance Deneb tests | scope:CI/tests/pyspec | A spreadsheet of current Deneb new test cases: [link](https://docs.google.com/spreadsheets/d/1nH08GLmNba_Hjj96Q1D24-MBw9LWVszdVttjV159i9Q/edit?usp=sharing)
TODOs:
- [ ] enhance the randomized test cases: #3457
- [ ] mixed tx tests: #3457
- [ ] fork choice tests
...more | 1.0 | Enhance Deneb tests - A spreadsheet of current Deneb new test cases: [link](https://docs.google.com/spreadsheets/d/1nH08GLmNba_Hjj96Q1D24-MBw9LWVszdVttjV159i9Q/edit?usp=sharing)
TODOs:
- [ ] enhance the randomized test cases: #3457
- [ ] mixed tx tests: #3457
- [ ] fork choice tests
...more | non_comp | enhance deneb tests a spreadsheet of current deneb new test cases todos enhance the randomized test cases mixed tx tests fork choice tests more | 0 |
2,759 | 5,521,413,930 | IssuesEvent | 2017-03-19 15:26:38 | blay09/CraftingTweaks | https://api.github.com/repos/blay09/CraftingTweaks | closed | [Request] Actually Additions support | compatibility fixed in next version | Could you please, add a support of ActuallyAdiitions' "Crafting Table On A Stick"?
Thank you! | True | [Request] Actually Additions support - Could you please, add a support of ActuallyAdiitions' "Crafting Table On A Stick"?
Thank you! | comp | actually additions support could you please add a support of actuallyadiitions crafting table on a stick thank you | 1 |
93,713 | 27,019,855,104 | IssuesEvent | 2023-02-10 23:53:29 | root-project/root | https://api.github.com/repos/root-project/root | closed | CMakes writes to non-writeable dir with `builtin_llvm=OFF` | bug in:Build System | - [x] Checked for duplicates
<!--
Please search in
* [GitHub](https://github.com/root-project/root/issues?q=is%3Aissue)
* AND [Jira](https://sft.its.cern.ch/jira/issues/?jql=project %3D ROOT)
for existing reports of your issue.
If you find one, you are very welcome to add to the existing report, for instance "i... | 1.0 | CMakes writes to non-writeable dir with `builtin_llvm=OFF` - - [x] Checked for duplicates
<!--
Please search in
* [GitHub](https://github.com/root-project/root/issues?q=is%3Aissue)
* AND [Jira](https://sft.its.cern.ch/jira/issues/?jql=project %3D ROOT)
for existing reports of your issue.
If you find one, you ar... | non_comp | cmakes writes to non writeable dir with builtin llvm off checked for duplicates please search in and root for existing reports of your issue if you find one you are very welcome to add to the existing report for instance issue still exists in today s master describ... | 0 |
85,954 | 16,769,373,575 | IssuesEvent | 2021-06-14 13:07:24 | ballerina-platform/ballerina-lang | https://api.github.com/repos/ballerina-platform/ballerina-lang | opened | Ability use VSCode to find a type a variable | Area/VScodePlugin Type/Improvement | Please add ability use VSCode to find a type a variable
Slimier to this https://twitter.com/DavidKPiano/status/1403500184290664461
| 1.0 | Ability use VSCode to find a type a variable - Please add ability use VSCode to find a type a variable
Slimier to this https://twitter.com/DavidKPiano/status/1403500184290664461
| non_comp | ability use vscode to find a type a variable please add ability use vscode to find a type a variable slimier to this | 0 |
155,392 | 12,248,319,914 | IssuesEvent | 2020-05-05 17:17:51 | istio/istio | https://api.github.com/repos/istio/istio | closed | Determine Kubernetes version support range for 1.6 | area/test and release | Currently 1.5 is 1.14-1.16. Per prior art of shifting by one, we are at 1.15-1.17.
However, Kubernetes 1.18 has been out for a while and our CI runs on this version. We don't run release qual on 1.18 since we run on GKE and GKE doesn't support 1.18 yet - however we could use IKS or manually build a cluster.
If ... | 1.0 | Determine Kubernetes version support range for 1.6 - Currently 1.5 is 1.14-1.16. Per prior art of shifting by one, we are at 1.15-1.17.
However, Kubernetes 1.18 has been out for a while and our CI runs on this version. We don't run release qual on 1.18 since we run on GKE and GKE doesn't support 1.18 yet - however ... | non_comp | determine kubernetes version support range for currently is per prior art of shifting by one we are at however kubernetes has been out for a while and our ci runs on this version we don t run release qual on since we run on gke and gke doesn t support yet however we coul... | 0 |
15,124 | 19,006,978,786 | IssuesEvent | 2021-11-23 02:07:23 | cseelhoff/RimThreaded | https://api.github.com/repos/cseelhoff/RimThreaded | closed | [Dub's bad hygiene] More than 1 pipe comp in the same cell at (x, y) | Bug Reproducible Mod Incompatibility | ### **Describe the bug**
More than 1 pipe comp when ship hull is destroyed
### **Steps to reproduce the behavior (VERY IMPORTANT)**
1. Go to '...'
2. Click on '....'
3. Scroll down to '....'
4. See error
### **Error Logs**
```c
More than 1 pipe comp in the same cell at (143, 0, 105), things with pipes cann... | True | [Dub's bad hygiene] More than 1 pipe comp in the same cell at (x, y) - ### **Describe the bug**
More than 1 pipe comp when ship hull is destroyed
### **Steps to reproduce the behavior (VERY IMPORTANT)**
1. Go to '...'
2. Click on '....'
3. Scroll down to '....'
4. See error
### **Error Logs**
```c
More tha... | comp | more than pipe comp in the same cell at x y describe the bug more than pipe comp when ship hull is destroyed steps to reproduce the behavior very important go to click on scroll down to see error error logs c more than pipe comp in t... | 1 |
17,800 | 24,565,506,081 | IssuesEvent | 2022-10-13 02:21:57 | Automattic/woocommerce-subscriptions-core | https://api.github.com/repos/Automattic/woocommerce-subscriptions-core | opened | Unable to Create / Update Subscriptions with HPOS enabled | type: bug compatibility: custom order tables | ## Describe the bug
Creation of Subscriptions from wp-admin is broken when HPOS is enabled. This will likely extend to updating subscriptions and listing subscriptions.
In WooCommerce Core with HPOS enabled Create, Update and Listing of orders use a different URL/controller than when using custom post types (see ... | True | Unable to Create / Update Subscriptions with HPOS enabled - ## Describe the bug
Creation of Subscriptions from wp-admin is broken when HPOS is enabled. This will likely extend to updating subscriptions and listing subscriptions.
In WooCommerce Core with HPOS enabled Create, Update and Listing of orders use a diff... | comp | unable to create update subscriptions with hpos enabled describe the bug creation of subscriptions from wp admin is broken when hpos is enabled this will likely extend to updating subscriptions and listing subscriptions in woocommerce core with hpos enabled create update and listing of orders use a diff... | 1 |
17,646 | 3,012,790,103 | IssuesEvent | 2015-07-29 02:37:41 | yawlfoundation/yawl | https://api.github.com/repos/yawlfoundation/yawl | closed | error loading model in editor and IOException when uploading specification | auto-migrated Priority-Medium Type-Defect | ```
What steps will reproduce the problem?
1. convert old yawl files to version 2.0 with the converter
2. load the converted file into the editor
3. produce an xml file and upload in the engine.
I just installed update 2 of of yawl beta 2.0.
My yawl files have originally been made in version 1.4.4 of the editor and
... | 1.0 | error loading model in editor and IOException when uploading specification - ```
What steps will reproduce the problem?
1. convert old yawl files to version 2.0 with the converter
2. load the converted file into the editor
3. produce an xml file and upload in the engine.
I just installed update 2 of of yawl beta 2.0.
... | non_comp | error loading model in editor and ioexception when uploading specification what steps will reproduce the problem convert old yawl files to version with the converter load the converted file into the editor produce an xml file and upload in the engine i just installed update of of yawl beta ... | 0 |
21,016 | 31,993,403,667 | IssuesEvent | 2023-09-21 07:40:38 | renaissance-benchmarks/renaissance | https://api.github.com/repos/renaissance-benchmarks/renaissance | closed | NoSuchMethodException: java.nio.DirectByteBuffer.<init>(long,int) with newest JDK 21-b7 | compatibility | We are using 0.14.1.
Starting from JDK 21-b7, this exception happens related to the bug fix for https://bugs.openjdk.org/browse/JDK-8299684
If this is fixed in Renaissance, possibly by a Spark upgrade, in newer unreleased code please let me know and we will plan for that.
java.lang.ExceptionInInitializerError
... | True | NoSuchMethodException: java.nio.DirectByteBuffer.<init>(long,int) with newest JDK 21-b7 - We are using 0.14.1.
Starting from JDK 21-b7, this exception happens related to the bug fix for https://bugs.openjdk.org/browse/JDK-8299684
If this is fixed in Renaissance, possibly by a Spark upgrade, in newer unreleased cod... | comp | nosuchmethodexception java nio directbytebuffer long int with newest jdk we are using starting from jdk this exception happens related to the bug fix for if this is fixed in renaissance possibly by a spark upgrade in newer unreleased code please let me know and we will plan for that j... | 1 |
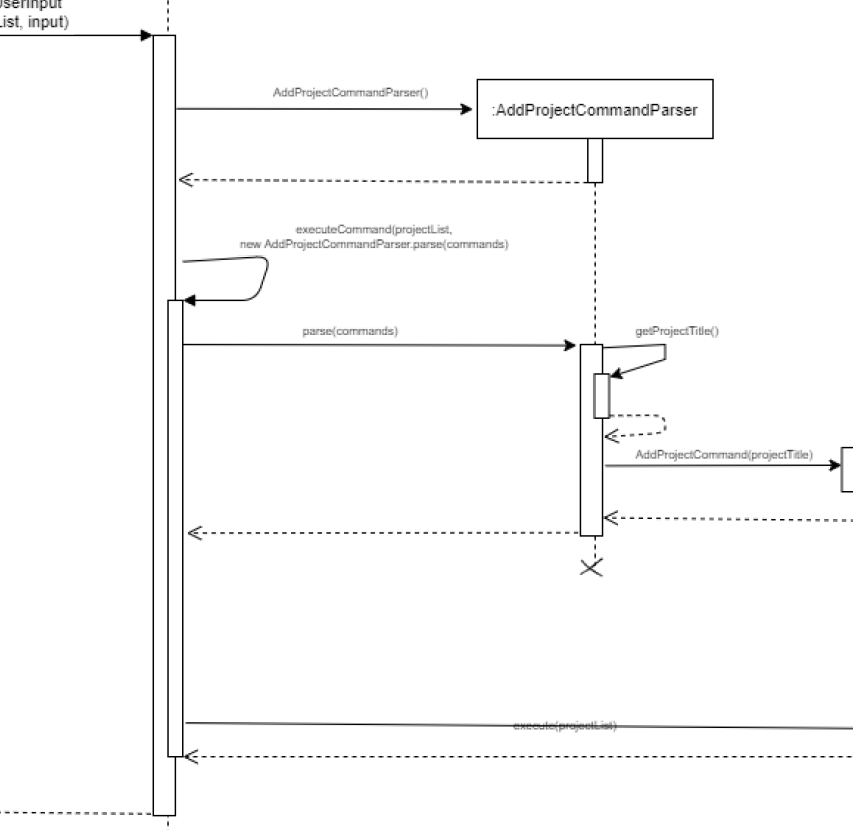
283,292 | 21,316,088,233 | IssuesEvent | 2022-04-16 09:50:13 | jltha/pe | https://api.github.com/repos/jltha/pe | opened | Diagram in Add a project has its words being covered | type.DocumentationBug severity.VeryLow | A method call is being covered with an arrow in the diagram.

<!--session: 1650096060083-6c7d6beb-e333-4489-a8a5-96e3710d826c-->
<!--Version: Web v3.4.2--> | 1.0 | Diagram in Add a project has its words being covered - A method call is being covered with an arrow in the diagram.

<!--session: 1650096060083-6c7d6beb-e333-4489-a8a5-96e3710d826c-->
<!--Version: Web v3.4.2-... | non_comp | diagram in add a project has its words being covered a method call is being covered with an arrow in the diagram | 0 |
135,172 | 30,257,234,404 | IssuesEvent | 2023-07-07 04:32:00 | h4sh5/pypi-auto-scanner | https://api.github.com/repos/h4sh5/pypi-auto-scanner | opened | nitric 0.13.0 has 1 GuardDog issues | guarddog code-execution | https://pypi.org/project/nitric
https://inspector.pypi.io/project/nitric
```{
"dependency": "nitric",
"version": "0.13.0",
"result": {
"issues": 1,
"errors": {},
"results": {
"code-execution": [
{
"location": "nitric-0.13.0/setup.py:7",
"code": " process = Popen([\... | 1.0 | nitric 0.13.0 has 1 GuardDog issues - https://pypi.org/project/nitric
https://inspector.pypi.io/project/nitric
```{
"dependency": "nitric",
"version": "0.13.0",
"result": {
"issues": 1,
"errors": {},
"results": {
"code-execution": [
{
"location": "nitric-0.13.0/setup.py:7",
... | non_comp | nitric has guarddog issues dependency nitric version result issues errors results code execution location nitric setup py code process popen stdout pipe mes... | 0 |
4,077 | 6,902,278,273 | IssuesEvent | 2017-11-25 18:33:55 | la1k/libpredict | https://api.github.com/repos/la1k/libpredict | reopened | Sunrise, sunset, moonrise and moonset. | enhancement minor number bump (backward compatible) | Proposed API functions:
time predict_sunrise(observer_, time, observation_)
time predict_sunset(observer_, time, observation_)
time predict_moonrise(observer_, time, observation_)
time predict_moonset(observer_, time, observation_)
All functions should use apparent elevation and correct for sun disk and moon disk diame... | True | Sunrise, sunset, moonrise and moonset. - Proposed API functions:
time predict_sunrise(observer_, time, observation_)
time predict_sunset(observer_, time, observation_)
time predict_moonrise(observer_, time, observation_)
time predict_moonset(observer_, time, observation_)
All functions should use apparent elevation and... | comp | sunrise sunset moonrise and moonset proposed api functions time predict sunrise observer time observation time predict sunset observer time observation time predict moonrise observer time observation time predict moonset observer time observation all functions should use apparent elevation and... | 1 |
20,820 | 31,147,257,108 | IssuesEvent | 2023-08-16 07:28:50 | fugue-project/fugue | https://api.github.com/repos/fugue-project/fugue | closed | [COMPATIBILITY] Remove the version cap of Dask | dask compatibility | Dask 2023.7.1 breaks dask tests. We need to investigate the problem and remove the version cap. | True | [COMPATIBILITY] Remove the version cap of Dask - Dask 2023.7.1 breaks dask tests. We need to investigate the problem and remove the version cap. | comp | remove the version cap of dask dask breaks dask tests we need to investigate the problem and remove the version cap | 1 |
20,700 | 10,547,899,516 | IssuesEvent | 2019-10-03 03:18:50 | nidhisi/fiware | https://api.github.com/repos/nidhisi/fiware | opened | CVE-2019-10744 (High) detected in lodash-4.17.11.tgz | security vulnerability | ## CVE-2019-10744 - High Severity Vulnerability
<details><summary><img src='https://whitesource-resources.whitesourcesoftware.com/vulnerability_details.png' width=19 height=20> Vulnerable Library - <b>lodash-4.17.11.tgz</b></p></summary>
<p>Lodash modular utilities.</p>
<p>Library home page: <a href="https://registry.... | True | CVE-2019-10744 (High) detected in lodash-4.17.11.tgz - ## CVE-2019-10744 - High Severity Vulnerability
<details><summary><img src='https://whitesource-resources.whitesourcesoftware.com/vulnerability_details.png' width=19 height=20> Vulnerable Library - <b>lodash-4.17.11.tgz</b></p></summary>
<p>Lodash modular utilitie... | non_comp | cve high detected in lodash tgz cve high severity vulnerability vulnerable library lodash tgz lodash modular utilities library home page a href path to dependency file tmp ws scm fiware package json path to vulnerable library tmp ws scm fiware node modules lodash ... | 0 |
498,992 | 14,437,016,233 | IssuesEvent | 2020-12-07 10:55:51 | MikeVedsted/JoinMe | https://api.github.com/repos/MikeVedsted/JoinMe | opened | [FEAT] Button component | Priority: Medium :zap: Status: Received :inbox_tray: Type: Enhancement :rocket: | **๐ก I would really like to solve or include**
A button component that is reusable in pages and other components
*Ex. Currently, suggested activities are always presented in the same order, i.e. all previously seen activities have to do be dismissed before new ones are displayed.*
**๐ถ How would a user des... | 1.0 | [FEAT] Button component - **๐ก I would really like to solve or include**
A button component that is reusable in pages and other components
*Ex. Currently, suggested activities are always presented in the same order, i.e. all previously seen activities have to do be dismissed before new ones are displayed.*
... | non_comp | button component ๐ก i would really like to solve or include a button component that is reusable in pages and other components ex currently suggested activities are always presented in the same order i e all previously seen activities have to do be dismissed before new ones are displayed ๐ถ... | 0 |
10,155 | 12,166,519,281 | IssuesEvent | 2020-04-27 09:22:48 | widelands/widelands | https://api.github.com/repos/widelands/widelands | closed | Worker request not saved in savegame | bug economy saveloading & compatibility urgent | Bug reported on forum see https://www.widelands.org/forum/post/32641/
to reproduce best use a minimal start condition. Create 1 or 2 buildings without proper workers where no tools are available as well. save the game. close and reload the saved game. build a toolsmithy. No tools are built although the smithy could ... | True | Worker request not saved in savegame - Bug reported on forum see https://www.widelands.org/forum/post/32641/
to reproduce best use a minimal start condition. Create 1 or 2 buildings without proper workers where no tools are available as well. save the game. close and reload the saved game. build a toolsmithy. No too... | comp | worker request not saved in savegame bug reported on forum see to reproduce best use a minimal start condition create or buildings without proper workers where no tools are available as well save the game close and reload the saved game build a toolsmithy no tools are built although the smithy could wo... | 1 |
12,530 | 14,854,956,853 | IssuesEvent | 2021-01-18 12:04:18 | Sirttas/ElementalCraft | https://api.github.com/repos/Sirttas/ElementalCraft | closed | Essence Infusion into tools to increase the level of enchantment, has no limit... | Compatibility bug | **Describe the bug**
Not a bug, but more like a multi mod interaction that can produce insane levels of an enchant.
**To Reproduce**
1. Normally, say for water essence, you infuse a pick with it, and it gets fortune 1, it wont go above that because of an nbt tag that wont allow it.
2. But some mods add ways to di... | True | Essence Infusion into tools to increase the level of enchantment, has no limit... - **Describe the bug**
Not a bug, but more like a multi mod interaction that can produce insane levels of an enchant.
**To Reproduce**
1. Normally, say for water essence, you infuse a pick with it, and it gets fortune 1, it wont go a... | comp | essence infusion into tools to increase the level of enchantment has no limit describe the bug not a bug but more like a multi mod interaction that can produce insane levels of an enchant to reproduce normally say for water essence you infuse a pick with it and it gets fortune it wont go a... | 1 |
21,606 | 4,727,984,571 | IssuesEvent | 2016-10-18 14:52:47 | xpdAcq/xpdAcq | https://api.github.com/repos/xpdAcq/xpdAcq | closed | documentation on functional test code | documentation | This documentation should go to ``beamline staff`` section. | 1.0 | documentation on functional test code - This documentation should go to ``beamline staff`` section. | non_comp | documentation on functional test code this documentation should go to beamline staff section | 0 |
54,841 | 13,931,516,871 | IssuesEvent | 2020-10-22 05:27:48 | MicrosoftDocs/windows-itpro-docs | https://api.github.com/repos/MicrosoftDocs/windows-itpro-docs | closed | Enabling Device Registration Service in ADFS | assigned-to-author hello-for-business identity protection security | After running the Initialize-ADDeviceRegistration command, aren't you supposed to run Enable-AdfsDeviceRegistration to enable DRS? I don't see any mention of this step anywhere in the WHFB implementation pages but when I look at other guides about enabling Device Authentication, they all mention the need of running "En... | True | Enabling Device Registration Service in ADFS - After running the Initialize-ADDeviceRegistration command, aren't you supposed to run Enable-AdfsDeviceRegistration to enable DRS? I don't see any mention of this step anywhere in the WHFB implementation pages but when I look at other guides about enabling Device Authentic... | non_comp | enabling device registration service in adfs after running the initialize addeviceregistration command aren t you supposed to run enable adfsdeviceregistration to enable drs i don t see any mention of this step anywhere in the whfb implementation pages but when i look at other guides about enabling device authentic... | 0 |
4,911 | 7,527,066,749 | IssuesEvent | 2018-04-13 15:49:19 | nunit-legacy/nunitv2 | https://api.github.com/repos/nunit-legacy/nunitv2 | closed | NUnit 3 Compatibility Report | compatibility feature | Create a command-line option that causes the console to display a compatibility report listing issues that will need to be corrected in order to migrate to NUnit 3.
Option /compatibility or /compat should trigger the report.
Should define various levels of incompatibility like error, warning, no longer necessary.... | True | NUnit 3 Compatibility Report - Create a command-line option that causes the console to display a compatibility report listing issues that will need to be corrected in order to migrate to NUnit 3.
Option /compatibility or /compat should trigger the report.
Should define various levels of incompatibility like error... | comp | nunit compatibility report create a command line option that causes the console to display a compatibility report listing issues that will need to be corrected in order to migrate to nunit option compatibility or compat should trigger the report should define various levels of incompatibility like error... | 1 |
18,225 | 10,917,455,765 | IssuesEvent | 2019-11-21 15:11:53 | gctools-outilsgc/gcconnex | https://api.github.com/repos/gctools-outilsgc/gcconnex | opened | Profile strength on profile has a green dropdown | Service: gccollab | On GCcollab, the strengh profile dropdown has the GCconnex green color.

## For the development team
- [ ] Issue user story documented
- [ ] UX input received
- [ ] Design completed
- [ ] Design val... | 1.0 | Profile strength on profile has a green dropdown - On GCcollab, the strengh profile dropdown has the GCconnex green color.

## For the development team
- [ ] Issue user story documented
- [ ] UX input... | non_comp | profile strength on profile has a green dropdown on gccollab the strengh profile dropdown has the gcconnex green color for the development team issue user story documented ux input received design completed design validated by business team ux code review completed by peer... | 0 |
218,523 | 16,995,190,570 | IssuesEvent | 2021-07-01 05:03:12 | istio/istio | https://api.github.com/repos/istio/istio | closed | Build istio with local proxy fails | area/test and release lifecycle/stale | (**NOTE**: This is used to report product bugs:
To report a security vulnerability, please visit <https://istio.io/about/security-vulnerabilities>
To ask questions about how to use Istio, please visit <https://discuss.istio.io>)
**Bug description**
I would like to build istio with local proxy (USE_LOCAL_PROXY=1).... | 1.0 | Build istio with local proxy fails - (**NOTE**: This is used to report product bugs:
To report a security vulnerability, please visit <https://istio.io/about/security-vulnerabilities>
To ask questions about how to use Istio, please visit <https://discuss.istio.io>)
**Bug description**
I would like to build istio ... | non_comp | build istio with local proxy fails note this is used to report product bugs to report a security vulnerability please visit to ask questions about how to use istio please visit bug description i would like to build istio with local proxy use local proxy unfortunately since i could not fi... | 0 |
69,605 | 8,435,614,888 | IssuesEvent | 2018-10-17 13:35:11 | magento/magento2 | https://api.github.com/repos/magento/magento2 | closed | Calendar Icon aligement Issue | Area: Design/Frontend Area: Frontend Component: Catalog Fixed in 2.2.x Issue: Clear Description Issue: Format is valid Reproduced on 2.2.x Reproduced on 2.3.x | ## Preconditions (*)
1. 2.2.7-dev
### Steps to reproduce (*)
1. Open the special price for simple products
2. 
### Expected result (*)
1. Alignment of Icon of selec... | 1.0 | Calendar Icon aligement Issue - ## Preconditions (*)
1. 2.2.7-dev
### Steps to reproduce (*)
1. Open the special price for simple products
2. 
### Expected result (*)... | non_comp | calendar icon aligement issue preconditions dev steps to reproduce open the special price for simple products expected result alignment of icon of selecting the calendar from and to actual result it should be properly aligned | 0 |
11,306 | 13,256,126,111 | IssuesEvent | 2020-08-20 12:10:55 | ORelio/Minecraft-Console-Client | https://api.github.com/repos/ORelio/Minecraft-Console-Client | closed | How to change version? | a:question in:protocol-compatibility resolved | Hello,
I'm getting an error message saying the client is incompatible with a 1.16.2 server, so I was wondering how I can change the version of the client?
Thanks. | True | How to change version? - Hello,
I'm getting an error message saying the client is incompatible with a 1.16.2 server, so I was wondering how I can change the version of the client?
Thanks. | comp | how to change version hello i m getting an error message saying the client is incompatible with a server so i was wondering how i can change the version of the client thanks | 1 |
586 | 3,010,627,270 | IssuesEvent | 2015-07-28 14:10:34 | summernote/summernote | https://api.github.com/repos/summernote/summernote | closed | Please add a "main" section to package.json | compatibility | Please add a "main" section to package.json to help loading via browserify:
````
"main": "dist/summernote.js",
```` | True | Please add a "main" section to package.json - Please add a "main" section to package.json to help loading via browserify:
````
"main": "dist/summernote.js",
```` | comp | please add a main section to package json please add a main section to package json to help loading via browserify main dist summernote js | 1 |
14,015 | 8,442,731,835 | IssuesEvent | 2018-10-18 13:58:13 | gradle/gradle | https://api.github.com/repos/gradle/gradle | closed | Start Gradle as lower priority process | a:performance-issue from:contributor in:daemon | There should an option to start gradle and it's daemon as a lower priority process to increase system responsiveness when running parallel tasks/threads.
I would argue that this should be the default.
### Expected Behavior
<!--- If you're suggesting a change/improvement, tell us how it should work -->
Gradle shou... | True | Start Gradle as lower priority process - There should an option to start gradle and it's daemon as a lower priority process to increase system responsiveness when running parallel tasks/threads.
I would argue that this should be the default.
### Expected Behavior
<!--- If you're suggesting a change/improvement, te... | non_comp | start gradle as lower priority process there should an option to start gradle and it s daemon as a lower priority process to increase system responsiveness when running parallel tasks threads i would argue that this should be the default expected behavior gradle should not hog all system resources at no... | 0 |
13,955 | 16,724,040,314 | IssuesEvent | 2021-06-10 10:46:28 | WordPress/gutenberg | https://api.github.com/repos/WordPress/gutenberg | closed | Theme's color palette no longer returned via Block Editor settings | Backwards Compatibility | ## Description
`wp.data.select( 'core/block-editor' ).getSettings().colors` no longer returns theme colors.
## Step-by-step reproduction instructions
1. Disable Gutenberg
2. Enable a theme with a colour palette (like Twenty Twenty-One)
3. Open the Editor
4. Run this in the console: `wp.data.select( 'core/block-... | True | Theme's color palette no longer returned via Block Editor settings - ## Description
`wp.data.select( 'core/block-editor' ).getSettings().colors` no longer returns theme colors.
## Step-by-step reproduction instructions
1. Disable Gutenberg
2. Enable a theme with a colour palette (like Twenty Twenty-One)
3. Open ... | comp | theme s color palette no longer returned via block editor settings description wp data select core block editor getsettings colors no longer returns theme colors step by step reproduction instructions disable gutenberg enable a theme with a colour palette like twenty twenty one open ... | 1 |
16,133 | 21,580,176,684 | IssuesEvent | 2022-05-02 17:50:16 | uqfoundation/dill | https://api.github.com/repos/uqfoundation/dill | closed | PyPI project metadata doesn't specify requires_dist | compatibility | [poetry](https://github.com/sdispater/poetry)'s dependency resolver uses [PyPI's JSON API](https://wiki.python.org/moin/PyPIJSON), particularly the `info.requires_dist` field, to determine a package's dependencies. [In dill's case](https://pypi.org/pypi/dill/json), this field is null. Because of this, poetry won't pick... | True | PyPI project metadata doesn't specify requires_dist - [poetry](https://github.com/sdispater/poetry)'s dependency resolver uses [PyPI's JSON API](https://wiki.python.org/moin/PyPIJSON), particularly the `info.requires_dist` field, to determine a package's dependencies. [In dill's case](https://pypi.org/pypi/dill/json), ... | comp | pypi project metadata doesn t specify requires dist dependency resolver uses particularly the info requires dist field to determine a package s dependencies this field is null because of this poetry won t pick up the pyreadlines dependency when installing dill on windows see for a bit of si... | 1 |
38,244 | 8,707,307,147 | IssuesEvent | 2018-12-06 07:15:40 | ShaikASK/Testing | https://api.github.com/repos/ShaikASK/Testing | opened | Read only Document : Incorrect UI is being displayed for Acknowledge popup window | Candidate Module Dashboard Defect P3 | Steps To replicate :
1.Launch the URL
2.Sign in as candidate credentials
3.Click on Get Started
4.Sign the Offer Letter
5.Navigate to common Details web form
6.Fill all the required web forms
7.Navigate to "Dashboard" screen
8.Click on Acknowledge button (Against Read only document)
9.Displays popup windo... | 1.0 | Read only Document : Incorrect UI is being displayed for Acknowledge popup window - Steps To replicate :
1.Launch the URL
2.Sign in as candidate credentials
3.Click on Get Started
4.Sign the Offer Letter
5.Navigate to common Details web form
6.Fill all the required web forms
7.Navigate to "Dashboard" screen ... | non_comp | read only document incorrect ui is being displayed for acknowledge popup window steps to replicate launch the url sign in as candidate credentials click on get started sign the offer letter navigate to common details web form fill all the required web forms navigate to dashboard screen ... | 0 |
4,239 | 7,001,869,891 | IssuesEvent | 2017-12-18 11:55:07 | DICE-UNC/jargon | https://api.github.com/repos/DICE-UNC/jargon | closed | new behavior for dataobjao testphysical move issue, use resc id instead of resource name | A iRODS Compatibility | gen query in DataAOHelper.buildSelects() to not use resc_name, use resc id in gen query and then look up resource leaf.
| True | new behavior for dataobjao testphysical move issue, use resc id instead of resource name - gen query in DataAOHelper.buildSelects() to not use resc_name, use resc id in gen query and then look up resource leaf.
| comp | new behavior for dataobjao testphysical move issue use resc id instead of resource name gen query in dataaohelper buildselects to not use resc name use resc id in gen query and then look up resource leaf | 1 |
18,971 | 26,372,333,398 | IssuesEvent | 2023-01-11 21:53:06 | tessel/t1-runtime | https://api.github.com/repos/tessel/t1-runtime | closed | Coffeescript doesnโt work | incompatibility-js | I've created a simple coffee file:
> **tessel.coffee:**
> console.log 'test'
```
$ tessel run -s tessel.coffee
TESSEL! Connected to TM-00-04-f000da30-0060474d-6a542586.
WARN No package.json or node_modules found. Deploying just this file.
INFO Bundling directory /Users/big/Desktop (~17 bytes)
INFO Deploying bundle (4... | True | Coffeescript doesnโt work - I've created a simple coffee file:
> **tessel.coffee:**
> console.log 'test'
```
$ tessel run -s tessel.coffee
TESSEL! Connected to TM-00-04-f000da30-0060474d-6a542586.
WARN No package.json or node_modules found. Deploying just this file.
INFO Bundling directory /Users/big/Desktop (~17 byt... | comp | coffeescript doesnโt work i ve created a simple coffee file tessel coffee console log test tessel run s tessel coffee tessel connected to tm warn no package json or node modules found deploying just this file info bundling directory users big desktop bytes info deploying bundl... | 1 |
16,835 | 23,178,772,595 | IssuesEvent | 2022-07-31 20:23:01 | OroArmor/Netherite-Plus-Mod | https://api.github.com/repos/OroArmor/Netherite-Plus-Mod | closed | Add compatibility for Origins | Compatibility | Not sure if this is a bug, or compatibility conflict - but as the title says, itโs for origins (or another, I have a lot actually)
but the netherite elytras donโt seem to actually fly, at all, and from someone else using the mod it seems to fly there so
| True | Add compatibility for Origins - Not sure if this is a bug, or compatibility conflict - but as the title says, itโs for origins (or another, I have a lot actually)
but the netherite elytras donโt seem to actually fly, at all, and from someone else using the mod it seems to fly there so
| comp | add compatibility for origins not sure if this is a bug or compatibility conflict but as the title says itโs for origins or another i have a lot actually but the netherite elytras donโt seem to actually fly at all and from someone else using the mod it seems to fly there so | 1 |
184,670 | 14,289,809,757 | IssuesEvent | 2020-11-23 19:51:47 | github-vet/rangeclosure-findings | https://api.github.com/repos/github-vet/rangeclosure-findings | closed | blugelabs/bluge: search/searcher/search_match_none_test.go; 34 LoC | fresh small test |
Found a possible issue in [blugelabs/bluge](https://www.github.com/blugelabs/bluge) at [search/searcher/search_match_none_test.go](https://github.com/blugelabs/bluge/blob/c304a6733af6b14a0e57acb8085f7e88bae98560/search/searcher/search_match_none_test.go#L40-L73)
The below snippet of Go code triggered static analysis ... | 1.0 | blugelabs/bluge: search/searcher/search_match_none_test.go; 34 LoC -
Found a possible issue in [blugelabs/bluge](https://www.github.com/blugelabs/bluge) at [search/searcher/search_match_none_test.go](https://github.com/blugelabs/bluge/blob/c304a6733af6b14a0e57acb8085f7e88bae98560/search/searcher/search_match_none_test... | non_comp | blugelabs bluge search searcher search match none test go loc found a possible issue in at the below snippet of go code triggered static analysis which searches for goroutines and or defer statements which capture loop variables click here to show the line s of go which triggered the analyz... | 0 |
20,293 | 29,517,829,227 | IssuesEvent | 2023-06-04 17:51:03 | dosbox-staging/dosbox-staging | https://api.github.com/repos/dosbox-staging/dosbox-staging | reopened | Distorted sound in Worms | bug help wanted game compatibility | In Worms sound is distorted, while it is OK in 0.74. Also in 0.74 there are two โclicksโ on Worms start, which are not there in Staging. Maybe the signedness is wrong somewhere? | True | Distorted sound in Worms - In Worms sound is distorted, while it is OK in 0.74. Also in 0.74 there are two โclicksโ on Worms start, which are not there in Staging. Maybe the signedness is wrong somewhere? | comp | distorted sound in worms in worms sound is distorted while it is ok in also in there are two โclicksโ on worms start which are not there in staging maybe the signedness is wrong somewhere | 1 |
61,775 | 8,556,325,481 | IssuesEvent | 2018-11-08 12:50:10 | reahl/reahl | https://api.github.com/repos/reahl/reahl | closed | Create sample data for Security and access control example | documentation | I tried to create users and their related address books for the Security and access control example.
I had no problem creating sample users, but when I attempted to create a single address book for each user, I ran into a number of issues:
1. First I was not sure where to put the `sample_data` code so that it wo... | 1.0 | Create sample data for Security and access control example - I tried to create users and their related address books for the Security and access control example.
I had no problem creating sample users, but when I attempted to create a single address book for each user, I ran into a number of issues:
1. First I w... | non_comp | create sample data for security and access control example i tried to create users and their related address books for the security and access control example i had no problem creating sample users but when i attempted to create a single address book for each user i ran into a number of issues first i w... | 0 |
4,026 | 4,160,697,693 | IssuesEvent | 2016-06-17 14:12:24 | owncloud/core | https://api.github.com/repos/owncloud/core | closed | Unnecessary rescan of DAV storage after upload / slow upload | app:files_external bug feature:federated-cloud-sharing performance | ### Steps to reproduce
1. Setup server to server sharing (to localhost!)
2. Upload a bunch of files as recipient into the "test" folder
### Expected result
After uploading the remote file, we should not rescan the remote DAV folder.
### Actual result
After uploading the remote file, the etag of the remote sha... | True | Unnecessary rescan of DAV storage after upload / slow upload - ### Steps to reproduce
1. Setup server to server sharing (to localhost!)
2. Upload a bunch of files as recipient into the "test" folder
### Expected result
After uploading the remote file, we should not rescan the remote DAV folder.
### Actual resu... | non_comp | unnecessary rescan of dav storage after upload slow upload steps to reproduce setup server to server sharing to localhost upload a bunch of files as recipient into the test folder expected result after uploading the remote file we should not rescan the remote dav folder actual resu... | 0 |
35,787 | 2,793,070,248 | IssuesEvent | 2015-05-11 08:27:17 | handsontable/handsontable | https://api.github.com/repos/handsontable/handsontable | closed | Copy & paste of numeric price cells has not same format | Feature Guess: < 2 hours Priority: normal | When I copy my price numeric cell 229,36 โฌ from handsontable to text editor I get 229.36
When I copy 229,36 โฌ from MS Excel to text editor I get 229,36 โฌ which I think is more correct behaviour.
My workflow is I pasting data from handsontable to Excel but my price cells from handsontable are wrong copied to exce... | 1.0 | Copy & paste of numeric price cells has not same format - When I copy my price numeric cell 229,36 โฌ from handsontable to text editor I get 229.36
When I copy 229,36 โฌ from MS Excel to text editor I get 229,36 โฌ which I think is more correct behaviour.
My workflow is I pasting data from handsontable to Excel but... | non_comp | copy paste of numeric price cells has not same format when i copy my price numeric cell โฌ from handsontable to text editor i get when i copy โฌ from ms excel to text editor i get โฌ which i think is more correct behaviour my workflow is i pasting data from handsontable to excel but my price ce... | 0 |
9,939 | 11,945,763,697 | IssuesEvent | 2020-04-03 06:40:56 | apache/incubator-doris | https://api.github.com/repos/apache/incubator-doris | closed | Bug in setting sql mode | MySQL Compatible bug | A bug is found in setting mode:
SET sql_mode='0,STRICT_TRANS_TABLES' is not supported.
| True | Bug in setting sql mode - A bug is found in setting mode:
SET sql_mode='0,STRICT_TRANS_TABLES' is not supported.
| comp | bug in setting sql mode a bug is found in setting mode set sql mode strict trans tables is not supported | 1 |
128,480 | 27,267,700,929 | IssuesEvent | 2023-02-22 19:27:19 | open-component-model/vscode-ocm-tools | https://api.github.com/repos/open-component-model/vscode-ocm-tools | closed | Create VS Code Extension Sidebar Icon | component/ocm-vscode-ext kind/task | ## Description
We need to make our extension accessible via the left-handed menu. This requires us to provide an icon in the `resources/` directory and enable the icon via the following entry in `package.json`:
```json
"viewsContainers": {
"activitybar": [
{
"id": "ocmtools",
"title": "OCM Tools",
"... | 1.0 | Create VS Code Extension Sidebar Icon - ## Description
We need to make our extension accessible via the left-handed menu. This requires us to provide an icon in the `resources/` directory and enable the icon via the following entry in `package.json`:
```json
"viewsContainers": {
"activitybar": [
{
"id": "oc... | non_comp | create vs code extension sidebar icon description we need to make our extension accessible via the left handed menu this requires us to provide an icon in the resources directory and enable the icon via the following entry in package json json viewscontainers activitybar id oc... | 0 |
141,273 | 5,434,245,799 | IssuesEvent | 2017-03-05 04:29:36 | tloltman/Quibill-backend | https://api.github.com/repos/tloltman/Quibill-backend | closed | Add Initial Transaction domain models to the Quibill.Domain | Critical Priority | You can follow our design:
https://docs.google.com/drawings/d/1DvGt3_vCgilnX1nmGiMbwz6cgW0TBD_Bp1UOYn4S3WA/edit
**Don't Forget** To create a new branch from develop to work on this issue | 1.0 | Add Initial Transaction domain models to the Quibill.Domain - You can follow our design:
https://docs.google.com/drawings/d/1DvGt3_vCgilnX1nmGiMbwz6cgW0TBD_Bp1UOYn4S3WA/edit
**Don't Forget** To create a new branch from develop to work on this issue | non_comp | add initial transaction domain models to the quibill domain you can follow our design don t forget to create a new branch from develop to work on this issue | 0 |
19,384 | 26,903,946,824 | IssuesEvent | 2023-02-06 17:32:02 | pingcap/tidb | https://api.github.com/repos/pingcap/tidb | closed | Column defaults in ComFieldList response violate protocol | type/bug type/compatibility component/mysql-protocol severity/minor compatibility-mysql8 | ## Bug Report
The `mysql.ComFieldList` returns default values for columns. However this isn't fully implemented in TiDB, so it won't send the actual defaults and it also seems to violate the protocol.
### 1. Minimal reproduce step (Required)
Send a field list query, e.g. by connecting without database and runn... | True | Column defaults in ComFieldList response violate protocol - ## Bug Report
The `mysql.ComFieldList` returns default values for columns. However this isn't fully implemented in TiDB, so it won't send the actual defaults and it also seems to violate the protocol.
### 1. Minimal reproduce step (Required)
Send a fi... | comp | column defaults in comfieldlist response violate protocol bug report the mysql comfieldlist returns default values for columns however this isn t fully implemented in tidb so it won t send the actual defaults and it also seems to violate the protocol minimal reproduce step required send a fi... | 1 |
1,217 | 3,709,811,001 | IssuesEvent | 2016-03-02 00:18:43 | SkyrimLL/SkLLmods | https://api.github.com/repos/SkyrimLL/SkLLmods | closed | Incompatible with "Complete Alchemy Overhaul" as it replaces Human Flesh with Raw Hominid Flesh. | Compatibility Stories | Add an alternate recipe for Imbued flesh. | True | Incompatible with "Complete Alchemy Overhaul" as it replaces Human Flesh with Raw Hominid Flesh. - Add an alternate recipe for Imbued flesh. | comp | incompatible with complete alchemy overhaul as it replaces human flesh with raw hominid flesh add an alternate recipe for imbued flesh | 1 |
5,171 | 7,750,170,950 | IssuesEvent | 2018-05-30 13:42:07 | wpCloud/wp-stateless | https://api.github.com/repos/wpCloud/wp-stateless | closed | Gravity Forms File Upload Field | type/compatibility workflow/review | Gravity Forms has an advanced field for uploading files as the user fills out a form on the frontend. The functionality appears to work, but when I try to access the file from the notification email the link is broken.
For my test, this was the URL given to me by the notification email to access the file:
`https://sto... | True | Gravity Forms File Upload Field - Gravity Forms has an advanced field for uploading files as the user fills out a form on the frontend. The functionality appears to work, but when I try to access the file from the notification email the link is broken.
For my test, this was the URL given to me by the notification emai... | comp | gravity forms file upload field gravity forms has an advanced field for uploading files as the user fills out a form on the frontend the functionality appears to work but when i try to access the file from the notification email the link is broken for my test this was the url given to me by the notification emai... | 1 |
186,641 | 6,741,567,793 | IssuesEvent | 2017-10-20 01:45:37 | davidberard2/SOEN341GROUPC | https://api.github.com/repos/davidberard2/SOEN341GROUPC | opened | Add item(s) for Sale | feature mid priority sp 5 | The seller will be able to add item(s) for sale on the listings page where buyers will be able to view it
[ ] Add an "+" button of the listings page
[ ] Link a "form" to the button in order to that the seller adds the required information to sell the item
[ ] Add the recently created item for sale in the listings ... | 1.0 | Add item(s) for Sale - The seller will be able to add item(s) for sale on the listings page where buyers will be able to view it
[ ] Add an "+" button of the listings page
[ ] Link a "form" to the button in order to that the seller adds the required information to sell the item
[ ] Add the recently created item fo... | non_comp | add item s for sale the seller will be able to add item s for sale on the listings page where buyers will be able to view it add an button of the listings page link a form to the button in order to that the seller adds the required information to sell the item add the recently created item for sale... | 0 |
317,651 | 27,252,115,919 | IssuesEvent | 2023-02-22 08:56:09 | elastic/elasticsearch | https://api.github.com/repos/elastic/elasticsearch | closed | [CI] SamlServiceProviderMetadataIT testAuthenticationWhenMetadataIsUnreliable failing | >test-failure :Security/Authentication Team:Security | **Build scan:**
https://gradle-enterprise.elastic.co/s/qotilxbdzgbdm/tests/:x-pack:plugin:security:qa:saml-rest-tests:javaRestTest/org.elasticsearch.xpack.security.authc.saml.SamlServiceProviderMetadataIT/testAuthenticationWhenMetadataIsUnreliable
**Reproduction line:**
```
./gradlew ':x-pack:plugin:security:qa:saml-r... | 1.0 | [CI] SamlServiceProviderMetadataIT testAuthenticationWhenMetadataIsUnreliable failing - **Build scan:**
https://gradle-enterprise.elastic.co/s/qotilxbdzgbdm/tests/:x-pack:plugin:security:qa:saml-rest-tests:javaRestTest/org.elasticsearch.xpack.security.authc.saml.SamlServiceProviderMetadataIT/testAuthenticationWhenMetad... | non_comp | samlserviceprovidermetadatait testauthenticationwhenmetadataisunreliable failing build scan reproduction line gradlew x pack plugin security qa saml rest tests javaresttest tests org elasticsearch xpack security authc saml samlserviceprovidermetadatait testauthenticationwhenmetadataisunreli... | 0 |
160,998 | 6,106,811,323 | IssuesEvent | 2017-06-21 06:02:18 | javaee/glassfish | https://api.github.com/repos/javaee/glassfish | closed | "connector-service" is not defined in cluster. | Component: admin Priority: Major Type: Bug | "connector-service" is not defined in cluster.
I can't change connector-service config attribute in cluster.
It seems that connector-service works with default values in cluster-instance.
## Environment Details
* GlassFish Version: 4.1.2, 5.0-b08
* JDK version: 1.8.0_65
* OS: Windows 7
----------
## Probl... | 1.0 | "connector-service" is not defined in cluster. - "connector-service" is not defined in cluster.
I can't change connector-service config attribute in cluster.
It seems that connector-service works with default values in cluster-instance.
## Environment Details
* GlassFish Version: 4.1.2, 5.0-b08
* JDK version: 1.... | non_comp | connector service is not defined in cluster connector service is not defined in cluster i can t change connector service config attribute in cluster it seems that connector service works with default values in cluster instance environment details glassfish version jdk version ... | 0 |
15,135 | 19,025,662,417 | IssuesEvent | 2021-11-24 02:57:28 | swoole/swoole-src | https://api.github.com/repos/swoole/swoole-src | closed | cURL crashes on PHP 8.1 | Incompatibility PHP8.1 | Please answer these questions before submitting your issue. Thanks!
1. What did you do? If possible, provide a simple script for reproducing the error.
`composer update`
or
calling symfony HttpClient request
2. What did you expect to see?
-
3. What did you see instead?
`curl_multi_add_handle(): CURL... | True | cURL crashes on PHP 8.1 - Please answer these questions before submitting your issue. Thanks!
1. What did you do? If possible, provide a simple script for reproducing the error.
`composer update`
or
calling symfony HttpClient request
2. What did you expect to see?
-
3. What did you see instead?
`cur... | comp | curl crashes on php please answer these questions before submitting your issue thanks what did you do if possible provide a simple script for reproducing the error composer update or calling symfony httpclient request what did you expect to see what did you see instead cur... | 1 |
254,577 | 27,395,557,328 | IssuesEvent | 2023-02-28 19:24:27 | ZSBRybnik/backend | https://api.github.com/repos/ZSBRybnik/backend | closed | serverless-dynamodb-local-0.2.40.tgz: 2 vulnerabilities (highest severity is: 7.5) - autoclosed | security vulnerability | <details><summary><img src='https://whitesource-resources.whitesourcesoftware.com/vulnerability_details.png' width=19 height=20> Vulnerable Library - <b>serverless-dynamodb-local-0.2.40.tgz</b></p></summary>
<p></p>
<p>
<p>Found in HEAD commit: <a href="https://github.com/ZSBRybnik/backend/commit/d6f11282ee9f4af0baa... | True | serverless-dynamodb-local-0.2.40.tgz: 2 vulnerabilities (highest severity is: 7.5) - autoclosed - <details><summary><img src='https://whitesource-resources.whitesourcesoftware.com/vulnerability_details.png' width=19 height=20> Vulnerable Library - <b>serverless-dynamodb-local-0.2.40.tgz</b></p></summary>
<p></p>
<p>
... | non_comp | serverless dynamodb local tgz vulnerabilities highest severity is autoclosed vulnerable library serverless dynamodb local tgz found in head commit a href vulnerabilities cve severity cvss dependency type fixed in serverless dynamodb local version ... | 0 |
13,859 | 16,582,229,326 | IssuesEvent | 2021-05-31 13:24:27 | TheLMiffy1111/JAOPCAAgriculture | https://api.github.com/repos/TheLMiffy1111/JAOPCAAgriculture | closed | Crash with AgriCraft | bug incompatibility | The new crop you add will crash when the village generates agricraft's greenhouse
https://hatebin.com/orpdtuqypy | True | Crash with AgriCraft - The new crop you add will crash when the village generates agricraft's greenhouse
https://hatebin.com/orpdtuqypy | comp | crash with agricraft the new crop you add will crash when the village generates agricraft s greenhouse | 1 |
10,639 | 12,550,338,801 | IssuesEvent | 2020-06-06 10:45:04 | jiangdashao/Matrix-Issues | https://api.github.com/repos/jiangdashao/Matrix-Issues | closed | Fly WorldGuard - water bucket & entry deny | False Positive Incompatibility | **Server version:** 1.15.2
**How/when does this happen:**
- Using water bucket on World Guard region.
- Going to the region when on the region is entry deny.
**Video of false positive:**
https://youtu.be/Tti7n1psAW0 - bucket
https://youtu.be/c3_OwPnLHdE - entry region
**Other information:**
Rather everything... | True | Fly WorldGuard - water bucket & entry deny - **Server version:** 1.15.2
**How/when does this happen:**
- Using water bucket on World Guard region.
- Going to the region when on the region is entry deny.
**Video of false positive:**
https://youtu.be/Tti7n1psAW0 - bucket
https://youtu.be/c3_OwPnLHdE - entry regio... | comp | fly worldguard water bucket entry deny server version how when does this happen using water bucket on world guard region going to the region when on the region is entry deny video of false positive bucket entry region other information rather everything was prese... | 1 |
120,089 | 25,737,070,215 | IssuesEvent | 2022-12-08 01:53:44 | CSC207-2022F-UofT/course-project-poppin-party-peacocks | https://api.github.com/repos/CSC207-2022F-UofT/course-project-poppin-party-peacocks | closed | Refactor test files and implement Clean Architecture | enhancement testing Codebase improvement | Currently, all of our test files are all in one folder, the java folder inside the test folder. The current format we have isnt very clean architecture. To fix it, we will create more folders that better represent clean architecture and refactor the test files into their corresponding folder | 1.0 | Refactor test files and implement Clean Architecture - Currently, all of our test files are all in one folder, the java folder inside the test folder. The current format we have isnt very clean architecture. To fix it, we will create more folders that better represent clean architecture and refactor the test files into... | non_comp | refactor test files and implement clean architecture currently all of our test files are all in one folder the java folder inside the test folder the current format we have isnt very clean architecture to fix it we will create more folders that better represent clean architecture and refactor the test files into... | 0 |
14,408 | 17,380,065,298 | IssuesEvent | 2021-07-31 14:16:10 | gazoscalvertos/Hass-Custom-Alarm | https://api.github.com/repos/gazoscalvertos/Hass-Custom-Alarm | closed | [COMPATIBILITY] Display on older IOS version | COMPATIBILITY | Im trying to setup an old iPad (gen 3) as a alarm controller - It will display 24/7 the alarm panel. However when trying to access the Alarm panel from the HA app nothing appears but there is a message at the bottom "service system_log/write called.
Ive tried on newer iPad's, iPhone's, different browser all with the... | True | [COMPATIBILITY] Display on older IOS version - Im trying to setup an old iPad (gen 3) as a alarm controller - It will display 24/7 the alarm panel. However when trying to access the Alarm panel from the HA app nothing appears but there is a message at the bottom "service system_log/write called.
Ive tried on newer i... | comp | display on older ios version im trying to setup an old ipad gen as a alarm controller it will display the alarm panel however when trying to access the alarm panel from the ha app nothing appears but there is a message at the bottom service system log write called ive tried on newer ipad s iphone s... | 1 |
3,585 | 3,203,793,234 | IssuesEvent | 2015-10-02 20:55:23 | opensim-org/opensim-core | https://api.github.com/repos/opensim-org/opensim-core | closed | master branch build failing on Travis (and splitting up python wrapping) | Build | Both gcc and clang appear to be failing with internal compiler errors. That's quite a trick since they are different compilers! The build is succeeding on AppVeyor (Windows).
Unless anyone is working on this I will try to reproduce it on my Ubuntu VM.
/cc @aseth1 @aymanhab @chrisdembia @klshrinidhi | 1.0 | master branch build failing on Travis (and splitting up python wrapping) - Both gcc and clang appear to be failing with internal compiler errors. That's quite a trick since they are different compilers! The build is succeeding on AppVeyor (Windows).
Unless anyone is working on this I will try to reproduce it on my U... | non_comp | master branch build failing on travis and splitting up python wrapping both gcc and clang appear to be failing with internal compiler errors that s quite a trick since they are different compilers the build is succeeding on appveyor windows unless anyone is working on this i will try to reproduce it on my u... | 0 |
248,813 | 21,075,102,405 | IssuesEvent | 2022-04-02 03:02:01 | milvus-io/milvus | https://api.github.com/repos/milvus-io/milvus | opened | [Bug]: [benchmark][standalone] Concurrency stability test, Milvus standalone restarts and doesn't recover | kind/bug priority/critical-urgent needs-triage test/benchmark | ### Is there an existing issue for this?
- [X] I have searched the existing issues
### Environment
```markdown
- Milvus version: master-20220401-5494f3c
- Deployment mode(standalone or cluster): standalone
- SDK version(e.g. pymilvus v2.0.0rc2): 2.0.2.dev9
- OS(Ubuntu or CentOS):
- CPU/Memory:
- GPU:
- Othe... | 1.0 | [Bug]: [benchmark][standalone] Concurrency stability test, Milvus standalone restarts and doesn't recover - ### Is there an existing issue for this?
- [X] I have searched the existing issues
### Environment
```markdown
- Milvus version: master-20220401-5494f3c
- Deployment mode(standalone or cluster): standalone
-... | non_comp | concurrency stability test milvus standalone restarts and doesn t recover is there an existing issue for this i have searched the existing issues environment markdown milvus version master deployment mode standalone or cluster standalone sdk version e g pymilvus ... | 0 |
Subsets and Splits
No community queries yet
The top public SQL queries from the community will appear here once available.