Unnamed: 0 int64 0 832k | id float64 2.49B 32.1B | type stringclasses 1
value | created_at stringlengths 19 19 | repo stringlengths 5 112 | repo_url stringlengths 34 141 | action stringclasses 3
values | title stringlengths 1 957 | labels stringlengths 4 795 | body stringlengths 1 259k | index stringclasses 12
values | text_combine stringlengths 96 259k | label stringclasses 2
values | text stringlengths 96 252k | binary_label int64 0 1 |
|---|---|---|---|---|---|---|---|---|---|---|---|---|---|---|
101,421 | 16,510,076,853 | IssuesEvent | 2021-05-26 02:09:53 | kijunb33/b | https://api.github.com/repos/kijunb33/b | opened | CVE-2021-25329 (High) detected in tomcat-embed-core-7.0.90.jar | security vulnerability | ## CVE-2021-25329 - High Severity Vulnerability
<details><summary><img src='https://whitesource-resources.whitesourcesoftware.com/vulnerability_details.png' width=19 height=20> Vulnerable Library - <b>tomcat-embed-core-7.0.90.jar</b></p></summary>
<p>Core Tomcat implementation</p>
<p>Library home page: <a href="https:... | True | CVE-2021-25329 (High) detected in tomcat-embed-core-7.0.90.jar - ## CVE-2021-25329 - High Severity Vulnerability
<details><summary><img src='https://whitesource-resources.whitesourcesoftware.com/vulnerability_details.png' width=19 height=20> Vulnerable Library - <b>tomcat-embed-core-7.0.90.jar</b></p></summary>
<p>Cor... | non_priority | cve high detected in tomcat embed core jar cve high severity vulnerability vulnerable library tomcat embed core jar core tomcat implementation library home page a href path to vulnerable library b tomcat embed core jar dependency hierarchy x tomcat em... | 0 |
42,660 | 6,994,904,571 | IssuesEvent | 2017-12-15 17:02:11 | ManrajGrover/algorithms-js | https://api.github.com/repos/ManrajGrover/algorithms-js | opened | Docusaurus: Build a website and publish it on Github pages | documentation | <!-- Please use the appropriate issue title format:
BUG REPORT
Bug: {Short description of bug}
SUGGESTION
Suggestion: {Short description of suggestion}
OTHER
{Question|Discussion|Whatever}: {Short description} -->
## Description
[Docusaurus](https://github.com/facebook/Docusaurus... | 1.0 | Docusaurus: Build a website and publish it on Github pages - <!-- Please use the appropriate issue title format:
BUG REPORT
Bug: {Short description of bug}
SUGGESTION
Suggestion: {Short description of suggestion}
OTHER
{Question|Discussion|Whatever}: {Short description} -->
## Des... | non_priority | docusaurus build a website and publish it on github pages please use the appropriate issue title format bug report bug short description of bug suggestion suggestion short description of suggestion other question discussion whatever short description des... | 0 |
14,401 | 10,821,327,629 | IssuesEvent | 2019-11-08 18:24:33 | aspnet/AspNetCore | https://api.github.com/repos/aspnet/AspNetCore | closed | Investigate using C# compiler to generate reference assemblies in 5.0 | 5.0-candidate area-infrastructure | This corresponds to the ProduceReferenceAssembly attribute: https://docs.microsoft.com/en-us/visualstudio/msbuild/common-msbuild-project-properties?view=vs-2019. Let's investigate using this in 5.0. | 1.0 | Investigate using C# compiler to generate reference assemblies in 5.0 - This corresponds to the ProduceReferenceAssembly attribute: https://docs.microsoft.com/en-us/visualstudio/msbuild/common-msbuild-project-properties?view=vs-2019. Let's investigate using this in 5.0. | non_priority | investigate using c compiler to generate reference assemblies in this corresponds to the producereferenceassembly attribute let s investigate using this in | 0 |
22,013 | 3,931,311,909 | IssuesEvent | 2016-04-25 11:56:54 | superbatonchik/EduFormManager | https://api.github.com/repos/superbatonchik/EduFormManager | closed | Дополнительное окно | to test | Функцию открытия дополнительного окна следует оставить на уровне админки (региона), на уровне ОО, Минобр и МО - нужно закрыть данную функцию.

| 1.0 | Дополнительное окно - Функцию открытия дополнительного окна следует оставить на уровне админки (региона), на уровне ОО, Минобр и МО - нужно закрыть данную функцию.

| non_priority | дополнительное окно функцию открытия дополнительного окна следует оставить на уровне админки региона на уровне оо минобр и мо нужно закрыть данную функцию | 0 |
26,429 | 6,767,234,038 | IssuesEvent | 2017-10-26 01:59:38 | ahmedahamid/temp-third | https://api.github.com/repos/ahmedahamid/temp-third | closed | Create Sample: CSASPNETOutputCache | ASP.NET CodePlexMigrationInitiated Impact: Medium Task | ASP.NET Output cache sample, use several pages to demonstrate the different usage of ASP.NET outputcache
#### This work item was migrated from CodePlex
CodePlex work item ID: '3896'
Vote count: '1'
| 1.0 | Create Sample: CSASPNETOutputCache - ASP.NET Output cache sample, use several pages to demonstrate the different usage of ASP.NET outputcache
#### This work item was migrated from CodePlex
CodePlex work item ID: '3896'
Vote count: '1'
| non_priority | create sample csaspnetoutputcache asp net output cache sample use several pages to demonstrate the different usage of asp net outputcache this work item was migrated from codeplex codeplex work item id vote count | 0 |
9,697 | 3,306,395,708 | IssuesEvent | 2015-11-04 11:29:02 | UCL-ShippingGroup/shipviz | https://api.github.com/repos/UCL-ShippingGroup/shipviz | closed | Contribute to Julia's conference paper on ECAs work | documentation |
Write some info on CartoDB and QGIS, why those were chosen and how I used them for the ECAs use case.
Deadline is 23rd Oct. | 1.0 | Contribute to Julia's conference paper on ECAs work -
Write some info on CartoDB and QGIS, why those were chosen and how I used them for the ECAs use case.
Deadline is 23rd Oct. | non_priority | contribute to julia s conference paper on ecas work write some info on cartodb and qgis why those were chosen and how i used them for the ecas use case deadline is oct | 0 |
23,531 | 11,904,357,064 | IssuesEvent | 2020-03-30 16:43:00 | microsoft/BotFramework-WebChat | https://api.github.com/repos/microsoft/BotFramework-WebChat | opened | Microphone Turns off After a RetryPrompt Call | Bot Services Bug Pending customer-reported | <!-- ATTENTION: Bot Framework internals, please remove the `customer-reported` and `Bot Services` labels before submitting this issue. -->
<!-- [GitHub issues](https://github.com/microsoft/botframework-webchat/issues) should be used for bugs and feature requests. See the Support section to get support related to Bot... | 1.0 | Microphone Turns off After a RetryPrompt Call - <!-- ATTENTION: Bot Framework internals, please remove the `customer-reported` and `Bot Services` labels before submitting this issue. -->
<!-- [GitHub issues](https://github.com/microsoft/botframework-webchat/issues) should be used for bugs and feature requests. See t... | non_priority | microphone turns off after a retryprompt call screenshots version webchat cdn botframework describe the bug when a prompt option has not been met e g yes no a retryprompt call is automatically raised by the bot framework the retryprompt message is shown on the scree... | 0 |
249,975 | 21,220,032,370 | IssuesEvent | 2022-04-11 11:02:16 | gameserverapp/Platform | https://api.github.com/repos/gameserverapp/Platform | closed | Message player on token action | status: to be tested task | Add option to send message to player along with SendTokens action
### Discussed in https://github.com/gameserverapp/Platform/discussions/129
<div type='discussions-op-text'>
<sup>Originally posted by **MrAtalon** March 17, 2022</sup>
Please add a message option to the token actions so that players know how mu... | 1.0 | Message player on token action - Add option to send message to player along with SendTokens action
### Discussed in https://github.com/gameserverapp/Platform/discussions/129
<div type='discussions-op-text'>
<sup>Originally posted by **MrAtalon** March 17, 2022</sup>
Please add a message option to the token ac... | non_priority | message player on token action add option to send message to player along with sendtokens action discussed in originally posted by mratalon march please add a message option to the token actions so that players know how much they have received this most certainly helps with player engage... | 0 |
272,273 | 29,795,000,740 | IssuesEvent | 2023-06-16 01:03:14 | billmcchesney1/flowgate | https://api.github.com/repos/billmcchesney1/flowgate | closed | CVE-2021-22112 (High) detected in spring-security-web-5.2.4.RELEASE.jar - autoclosed | Mend: dependency security vulnerability | ## CVE-2021-22112 - High Severity Vulnerability
<details><summary><img src='https://whitesource-resources.whitesourcesoftware.com/vulnerability_details.png' width=19 height=20> Vulnerable Library - <b>spring-security-web-5.2.4.RELEASE.jar</b></p></summary>
<p>spring-security-web</p>
<p>Library home page: <a href="http... | True | CVE-2021-22112 (High) detected in spring-security-web-5.2.4.RELEASE.jar - autoclosed - ## CVE-2021-22112 - High Severity Vulnerability
<details><summary><img src='https://whitesource-resources.whitesourcesoftware.com/vulnerability_details.png' width=19 height=20> Vulnerable Library - <b>spring-security-web-5.2.4.RELEAS... | non_priority | cve high detected in spring security web release jar autoclosed cve high severity vulnerability vulnerable library spring security web release jar spring security web library home page a href path to dependency file labsdb worker pom xml path to vulnerable library ... | 0 |
21,067 | 16,529,212,342 | IssuesEvent | 2021-05-27 02:05:54 | matomo-org/matomo | https://api.github.com/repos/matomo-org/matomo | closed | Show more clearly the freshness of reports when looking at Today or This week | c: Onboarding c: Usability | When viewing a report where the date includes Today, and when clicking on the help icon next to a report title, one can sometimes see the "Generated X hours Y min ago." information. This gives the freshness of the report:
.
This template is for requesting a change that is not a bug fix, rule change, or new rule. If you are here for another reason, please see below:
1. To report a bug: https://eslint.org/docs/deve... | 1.0 | improve the UX of linting typescript - <!--
ESLint adheres to the [JS Foundation Code of Conduct](https://js.foundation/community/code-of-conduct).
This template is for requesting a change that is not a bug fix, rule change, or new rule. If you are here for another reason, please see below:
1. To rep... | non_priority | improve the ux of linting typescript eslint adheres to the this template is for requesting a change that is not a bug fix rule change or new rule if you are here for another reason please see below to report a bug to request a rule change to propose a new rule... | 0 |
18,886 | 6,654,147,130 | IssuesEvent | 2017-09-29 11:30:01 | csmk/frabjous | https://api.github.com/repos/csmk/frabjous | closed | www-servers/hiawatha: new package (v10.6) | in progress new ebuild | > _Hiawatha has been written with security in mind. This resulted in a highly secure webserver in both code and features. Hiawatha can stop SQL injections, XSS and CSRF attacks and exploit attempts. Via a specially crafted monitoring tool, you can keep track of all your webservers._
- https://www.hiawatha-webserver.... | 1.0 | www-servers/hiawatha: new package (v10.6) - > _Hiawatha has been written with security in mind. This resulted in a highly secure webserver in both code and features. Hiawatha can stop SQL injections, XSS and CSRF attacks and exploit attempts. Via a specially crafted monitoring tool, you can keep track of all your webse... | non_priority | www servers hiawatha new package hiawatha has been written with security in mind this resulted in a highly secure webserver in both code and features hiawatha can stop sql injections xss and csrf attacks and exploit attempts via a specially crafted monitoring tool you can keep track of all your webserv... | 0 |
68,873 | 7,112,717,142 | IssuesEvent | 2018-01-17 17:56:13 | c2corg/v6_ui | https://api.github.com/repos/c2corg/v6_ui | closed | Problems with buttons in map when editing | Css Map ready for testing | * fullscreen button should be hidden
* reset and clear buttons should be aligned with recenter tools
* on mobile recenter tool search field should not be as wide | 1.0 | Problems with buttons in map when editing - * fullscreen button should be hidden
* reset and clear buttons should be aligned with recenter tools
* on mobile recenter tool search field should not be as wide | non_priority | problems with buttons in map when editing fullscreen button should be hidden reset and clear buttons should be aligned with recenter tools on mobile recenter tool search field should not be as wide | 0 |
28,355 | 11,611,194,118 | IssuesEvent | 2020-02-26 05:47:21 | SenuraMalaka/SenTest-repo-WS | https://api.github.com/repos/SenuraMalaka/SenTest-repo-WS | opened | CVE-2018-3721 (Medium) detected in lodash-2.4.2.tgz | security vulnerability | ## CVE-2018-3721 - Medium Severity Vulnerability
<details><summary><img src='https://whitesource-resources.whitesourcesoftware.com/vulnerability_details.png' width=19 height=20> Vulnerable Library - <b>lodash-2.4.2.tgz</b></p></summary>
<p>A utility library delivering consistency, customization, performance, & extras.... | True | CVE-2018-3721 (Medium) detected in lodash-2.4.2.tgz - ## CVE-2018-3721 - Medium Severity Vulnerability
<details><summary><img src='https://whitesource-resources.whitesourcesoftware.com/vulnerability_details.png' width=19 height=20> Vulnerable Library - <b>lodash-2.4.2.tgz</b></p></summary>
<p>A utility library deliver... | non_priority | cve medium detected in lodash tgz cve medium severity vulnerability vulnerable library lodash tgz a utility library delivering consistency customization performance extras library home page a href path to dependency file tmp ws scm sentest repo ws package json ... | 0 |
36,233 | 9,779,729,233 | IssuesEvent | 2019-06-07 15:08:28 | Great-Hill-Corporation/trueblocks-core | https://api.github.com/repos/Great-Hill-Corporation/trueblocks-core | closed | Release names | TB-build delayed enhancement | <img width="770" alt="screen shot 2018-11-12 at 8 08 49 am" src="https://user-images.githubusercontent.com/5417918/48349477-5f935d00-e652-11e8-991c-f1108615c000.png">
<img width="1014" alt="screen shot 2018-11-12 at 8 07 56 am" src="https://user-images.githubusercontent.com/5417918/48349478-5f935d00-e652-11e8-8dae-f05... | 1.0 | Release names - <img width="770" alt="screen shot 2018-11-12 at 8 08 49 am" src="https://user-images.githubusercontent.com/5417918/48349477-5f935d00-e652-11e8-991c-f1108615c000.png">
<img width="1014" alt="screen shot 2018-11-12 at 8 07 56 am" src="https://user-images.githubusercontent.com/5417918/48349478-5f935d00-e6... | non_priority | release names img width alt screen shot at am src img width alt screen shot at am src img width alt src | 0 |
319,293 | 27,363,413,019 | IssuesEvent | 2023-02-27 17:20:00 | cockroachdb/cockroach | https://api.github.com/repos/cockroachdb/cockroach | closed | sql/opt/xform: TestExternal failed | C-test-failure O-robot branch-master T-sql-queries | sql/opt/xform.TestExternal [failed](https://teamcity.cockroachdb.com/buildConfiguration/Cockroach_Ci_TestsAwsLinuxArm64_UnitTests/8857067?buildTab=log) with [artifacts](https://teamcity.cockroachdb.com/buildConfiguration/Cockroach_Ci_TestsAwsLinuxArm64_UnitTests/8857067?buildTab=artifacts#/) on master @ [c46965b4e3b01f... | 1.0 | sql/opt/xform: TestExternal failed - sql/opt/xform.TestExternal [failed](https://teamcity.cockroachdb.com/buildConfiguration/Cockroach_Ci_TestsAwsLinuxArm64_UnitTests/8857067?buildTab=log) with [artifacts](https://teamcity.cockroachdb.com/buildConfiguration/Cockroach_Ci_TestsAwsLinuxArm64_UnitTests/8857067?buildTab=art... | non_priority | sql opt xform testexternal failed sql opt xform testexternal with on master fatal error panic test timed out after stack goroutine testing m startalarm optimizer test go testdata external tpch no stats opt select o year ... | 0 |
35,421 | 12,333,817,617 | IssuesEvent | 2020-05-14 09:10:47 | appvia/kore | https://api.github.com/repos/appvia/kore | closed | Team security overview not showing team's clusters | EPIC: security visibility | The security overview on the teams page is not showing clusters that the team owns, even when they have been scanned.
Admin overview:

Team overview for the team that owns that cluster:

Team overvie... | non_priority | team security overview not showing team s clusters the security overview on the teams page is not showing clusters that the team owns even when they have been scanned admin overview team overview for the team that owns that cluster | 0 |
59,264 | 24,706,326,231 | IssuesEvent | 2022-10-19 19:24:44 | cityofaustin/atd-data-tech | https://api.github.com/repos/cityofaustin/atd-data-tech | opened | AGOL data organizing/clean-up | Workgroup: DTS Service: Geo | review data in AGOL to back up
also reviewed for hub
look at stuff that is in the knack data inventory
create excel list of it
for archiving, tag it, review it with team, change ownership to admin account.
look into ways to mirror the data structure of G Drive.
| 1.0 | AGOL data organizing/clean-up - review data in AGOL to back up
also reviewed for hub
look at stuff that is in the knack data inventory
create excel list of it
for archiving, tag it, review it with team, change ownership to admin account.
look into ways to mirror the data structure of G Drive.
| non_priority | agol data organizing clean up review data in agol to back up also reviewed for hub look at stuff that is in the knack data inventory create excel list of it for archiving tag it review it with team change ownership to admin account look into ways to mirror the data structure of g drive | 0 |
45,672 | 9,796,014,466 | IssuesEvent | 2019-06-11 06:22:58 | theia-ide/theia | https://api.github.com/repos/theia-ide/theia | closed | Add support for user defined pictures in TreeView | :thinking: needs more info plug-in system tree vscode | ### Description
Theia plugins may add View Containers which may contain a user defined tree. Each node of the tree should be able to accept and display user defined image from plugin's resources. | 1.0 | Add support for user defined pictures in TreeView - ### Description
Theia plugins may add View Containers which may contain a user defined tree. Each node of the tree should be able to accept and display user defined image from plugin's resources. | non_priority | add support for user defined pictures in treeview description theia plugins may add view containers which may contain a user defined tree each node of the tree should be able to accept and display user defined image from plugin s resources | 0 |
85,709 | 10,455,489,127 | IssuesEvent | 2019-09-19 21:27:52 | SteveMacenski/slam_toolbox | https://api.github.com/repos/SteveMacenski/slam_toolbox | closed | Include API in docs | documentation | What are the published topics/services, what are the subscribed topics/utilities | 1.0 | Include API in docs - What are the published topics/services, what are the subscribed topics/utilities | non_priority | include api in docs what are the published topics services what are the subscribed topics utilities | 0 |
411,922 | 27,835,717,294 | IssuesEvent | 2023-03-20 09:19:55 | shantanoo-desai/komponist | https://api.github.com/repos/shantanoo-desai/komponist | opened | [documentation] Update README | documentation | ## Description
- [ ] add __Service__ Matrix of all current supported container images
- [ ] add __Caveat__ for `docker compose` which is triggered through shell
- [ ] add __Dependencies__ information about what tools are actually used and which `pip` packages are used by ansible | 1.0 | [documentation] Update README - ## Description
- [ ] add __Service__ Matrix of all current supported container images
- [ ] add __Caveat__ for `docker compose` which is triggered through shell
- [ ] add __Dependencies__ information about what tools are actually used and which `pip` packages are used by ansible | non_priority | update readme description add service matrix of all current supported container images add caveat for docker compose which is triggered through shell add dependencies information about what tools are actually used and which pip packages are used by ansible | 0 |
108,029 | 13,540,452,079 | IssuesEvent | 2020-09-16 14:40:55 | microsoft/fluentui | https://api.github.com/repos/microsoft/fluentui | closed | Increase/decrease button cannot be triggered/clicked by automated js function., | Component: SpinButton Fluent UI react Resolution: By Design | <!--
Thanks for contacting us! We're here to help.
Before you report an issue, check if it's been reported before:
* Search: https://github.com/microsoft/fluentui/search?type=Issues
* Search by area or component: https://github.com/microsoft/fluentui/issues/labels
Note that if you do not provide enough i... | 1.0 | Increase/decrease button cannot be triggered/clicked by automated js function., - <!--
Thanks for contacting us! We're here to help.
Before you report an issue, check if it's been reported before:
* Search: https://github.com/microsoft/fluentui/search?type=Issues
* Search by area or component: https://githu... | non_priority | increase decrease button cannot be triggered clicked by automated js function thanks for contacting us we re here to help before you report an issue check if it s been reported before search search by area or component note that if you do not provide enough information to reproduce... | 0 |
254 | 2,596,073,344 | IssuesEvent | 2015-02-20 18:15:06 | dotnet/corefx | https://api.github.com/repos/dotnet/corefx | closed | The top-level src/ folder is cluttered with all of those .slns | 2 - In Progress :Infrastructure enhancement grabbed by community up for grabs | IMHO, each library should have its sln file within its own folder.
Instead of
```
src\
System.Xyz\
System.Xyz.sln
```
We should have
```
src\
System.Xyz\
System.Xyz.sln
```
I believe the reasons why we had the former originally are obsolete now.
1) We liked the idea of gro... | 1.0 | The top-level src/ folder is cluttered with all of those .slns - IMHO, each library should have its sln file within its own folder.
Instead of
```
src\
System.Xyz\
System.Xyz.sln
```
We should have
```
src\
System.Xyz\
System.Xyz.sln
```
I believe the reasons why we had the f... | non_priority | the top level src folder is cluttered with all of those slns imho each library should have its sln file within its own folder instead of src system xyz system xyz sln we should have src system xyz system xyz sln i believe the reasons why we had the f... | 0 |
254,104 | 27,353,794,921 | IssuesEvent | 2023-02-27 11:24:45 | lukebrogan-mend/dvpwa | https://api.github.com/repos/lukebrogan-mend/dvpwa | opened | jquery-3.2.1.min.js: 3 vulnerabilities (highest severity is: 6.1) | security vulnerability | <details><summary><img src='https://whitesource-resources.whitesourcesoftware.com/vulnerability_details.png' width=19 height=20> Vulnerable Library - <b>jquery-3.2.1.min.js</b></p></summary>
<p>JavaScript library for DOM operations</p>
<p>Library home page: <a href="https://cdnjs.cloudflare.com/ajax/libs/jquery/3.2.1/... | True | jquery-3.2.1.min.js: 3 vulnerabilities (highest severity is: 6.1) - <details><summary><img src='https://whitesource-resources.whitesourcesoftware.com/vulnerability_details.png' width=19 height=20> Vulnerable Library - <b>jquery-3.2.1.min.js</b></p></summary>
<p>JavaScript library for DOM operations</p>
<p>Library home... | non_priority | jquery min js vulnerabilities highest severity is vulnerable library jquery min js javascript library for dom operations library home page a href path to vulnerable library sqli static js jquery min js found in head commit a href vulnerabilities cve ... | 0 |
17,317 | 4,156,947,870 | IssuesEvent | 2016-06-16 19:39:39 | 01org/ciao | https://api.github.com/repos/01org/ciao | opened | documentation: cluster config doc needs updated for configuration changes | bug documentation P1 | https://clearlinux.org/documentation/ciao-cluster-setup.html includes reference to the ciao-cert command and various ciao component command line invocations. Since #224 these command lines have changed and are not backwards compatible. The documentation in https://github.com/01org/ciao was changed to cover the new simp... | 1.0 | documentation: cluster config doc needs updated for configuration changes - https://clearlinux.org/documentation/ciao-cluster-setup.html includes reference to the ciao-cert command and various ciao component command line invocations. Since #224 these command lines have changed and are not backwards compatible. The docu... | non_priority | documentation cluster config doc needs updated for configuration changes includes reference to the ciao cert command and various ciao component command line invocations since these command lines have changed and are not backwards compatible the documentation in was changed to cover the new simplified cluste... | 0 |
137,737 | 30,743,922,019 | IssuesEvent | 2023-07-28 13:39:17 | SAST-UP-DEV/SAST-Test-Repo-8b0311da-026a-4fb8-8522-5e6aad4b8098 | https://api.github.com/repos/SAST-UP-DEV/SAST-Test-Repo-8b0311da-026a-4fb8-8522-5e6aad4b8098 | opened | Code Security Report: 30 high severity findings, 56 total findings | Mend: code security findings | # Code Security Report
### Scan Metadata
**Latest Scan:** 2023-07-28 01:36pm
**Total Findings:** 56 | **New Findings:** 0 | **Resolved Findings:** 0
**Tested Project Files:** 1
**Detected Programming Languages:** 1 (Java*)
<!-- SAST-MANUAL-SCAN-START -->
- [ ] Check this box to manually trigger a scan
<!-- SAST-MAN... | 1.0 | Code Security Report: 30 high severity findings, 56 total findings - # Code Security Report
### Scan Metadata
**Latest Scan:** 2023-07-28 01:36pm
**Total Findings:** 56 | **New Findings:** 0 | **Resolved Findings:** 0
**Tested Project Files:** 1
**Detected Programming Languages:** 1 (Java*)
<!-- SAST-MANUAL-SCAN-STA... | non_priority | code security report high severity findings total findings code security report scan metadata latest scan total findings new findings resolved findings tested project files detected programming languages java check this box to manually trig... | 0 |
80,066 | 7,738,758,630 | IssuesEvent | 2018-05-28 13:16:00 | wp-cli/wp-cli | https://api.github.com/repos/wp-cli/wp-cli | closed | Travis builds fail with a missing `scaffold package` command | bug scope:distribution scope:testing | Inside of the Travis builds, the tests that touch the `package` command currently fail, because that command does somehow fail to register.
I couldn't get this to reproduce on my local system so far.
Here are the observations I could make:
- Failure in the `wp-cli/wp-cli` package: https://travis-ci.org/wp-cli/wp... | 1.0 | Travis builds fail with a missing `scaffold package` command - Inside of the Travis builds, the tests that touch the `package` command currently fail, because that command does somehow fail to register.
I couldn't get this to reproduce on my local system so far.
Here are the observations I could make:
- Failure ... | non_priority | travis builds fail with a missing scaffold package command inside of the travis builds the tests that touch the package command currently fail because that command does somehow fail to register i couldn t get this to reproduce on my local system so far here are the observations i could make failure ... | 0 |
243,209 | 26,277,966,947 | IssuesEvent | 2023-01-07 01:37:19 | ChoeMinji/deno-1.5.0 | https://api.github.com/repos/ChoeMinji/deno-1.5.0 | closed | CVE-2020-35861 (High) detected in bumpalo-3.4.0.crate - autoclosed | security vulnerability | ## CVE-2020-35861 - High Severity Vulnerability
<details><summary><img src='https://whitesource-resources.whitesourcesoftware.com/vulnerability_details.png' width=19 height=20> Vulnerable Library - <b>bumpalo-3.4.0.crate</b></p></summary>
<p>A fast bump allocation arena for Rust.</p>
<p>Library home page: <a href="htt... | True | CVE-2020-35861 (High) detected in bumpalo-3.4.0.crate - autoclosed - ## CVE-2020-35861 - High Severity Vulnerability
<details><summary><img src='https://whitesource-resources.whitesourcesoftware.com/vulnerability_details.png' width=19 height=20> Vulnerable Library - <b>bumpalo-3.4.0.crate</b></p></summary>
<p>A fast b... | non_priority | cve high detected in bumpalo crate autoclosed cve high severity vulnerability vulnerable library bumpalo crate a fast bump allocation arena for rust library home page a href dependency hierarchy wasm bindgen crate root library wasm bindgen macro ... | 0 |
250,965 | 21,392,735,112 | IssuesEvent | 2022-04-21 08:44:08 | kyma-project/kyma | https://api.github.com/repos/kyma-project/kyma | closed | kyma-integration-k3d fails regularly | kind/bug kind/failing-test | **Description**
The job [kyma-integration-k3d](https://status.build.kyma-project.io/job-history/gs/kyma-prow-logs/logs/kyma-integration-k3d) fails regularly to connect Commerce Mock to Kyma:
```
1) Executing Standard Testsuite:
CommerceMock Tests:
CommerceMock test fixture should be ready:
... | 1.0 | kyma-integration-k3d fails regularly - **Description**
The job [kyma-integration-k3d](https://status.build.kyma-project.io/job-history/gs/kyma-prow-logs/logs/kyma-integration-k3d) fails regularly to connect Commerce Mock to Kyma:
```
1) Executing Standard Testsuite:
CommerceMock Tests:
Commerce... | non_priority | kyma integration fails regularly description the job fails regularly to connect commerce mock to kyma executing standard testsuite commercemock tests commercemock test fixture should be ready error error during establishing connection from commerce mock to kyma con... | 0 |
72,548 | 13,884,918,887 | IssuesEvent | 2020-10-18 17:59:47 | kiramclean/dynamo | https://api.github.com/repos/kiramclean/dynamo | closed | Clean up metadata processing | clean code | It's so hard to understand right now. Damn you past self!
- [x] decomplect extracting front matter and dealing with slugs, titles, etc.
- [x] first deal with title, then slug, then clean up front matter | 1.0 | Clean up metadata processing - It's so hard to understand right now. Damn you past self!
- [x] decomplect extracting front matter and dealing with slugs, titles, etc.
- [x] first deal with title, then slug, then clean up front matter | non_priority | clean up metadata processing it s so hard to understand right now damn you past self decomplect extracting front matter and dealing with slugs titles etc first deal with title then slug then clean up front matter | 0 |
62,158 | 6,777,895,609 | IssuesEvent | 2017-10-28 02:30:43 | jeff1evesque/machine-learning | https://api.github.com/repos/jeff1evesque/machine-learning | opened | Implement reactjs + javascript unit tests | frontend new feature unit test | We need to write some initial reactjs + javascript unit tests, and integrate it into our travis ci builds. | 1.0 | Implement reactjs + javascript unit tests - We need to write some initial reactjs + javascript unit tests, and integrate it into our travis ci builds. | non_priority | implement reactjs javascript unit tests we need to write some initial reactjs javascript unit tests and integrate it into our travis ci builds | 0 |
281,257 | 24,376,619,176 | IssuesEvent | 2022-10-04 02:01:18 | WordPress/gutenberg | https://api.github.com/repos/WordPress/gutenberg | closed | [Flaky Test] automatically uses most recent Navigation Menu if more than one exists | [Status] Stale [Type] Flaky Test | <!-- __META_DATA__:{} -->
**Flaky test detected. This is an auto-generated issue by GitHub Actions. Please do NOT edit this manually.**
## Test title
automatically uses most recent Navigation Menu if more than one exists
## Test path
`specs/editor/blocks/navigation.test.js`
## Errors
<!-- __TEST_RESULTS_LIST__ -->
<... | 1.0 | [Flaky Test] automatically uses most recent Navigation Menu if more than one exists - <!-- __META_DATA__:{} -->
**Flaky test detected. This is an auto-generated issue by GitHub Actions. Please do NOT edit this manually.**
## Test title
automatically uses most recent Navigation Menu if more than one exists
## Test pat... | non_priority | automatically uses most recent navigation menu if more than one exists flaky test detected this is an auto generated issue by github actions please do not edit this manually test title automatically uses most recent navigation menu if more than one exists test path specs editor blocks navigation t... | 0 |
438,231 | 30,632,504,683 | IssuesEvent | 2023-07-24 15:23:32 | lnccbrown/HSSM | https://api.github.com/repos/lnccbrown/HSSM | closed | DOCS: Huggingface tutorial | documentation | Tutorial showing how one can contribute to the huggingface repo and download stuff from it. | 1.0 | DOCS: Huggingface tutorial - Tutorial showing how one can contribute to the huggingface repo and download stuff from it. | non_priority | docs huggingface tutorial tutorial showing how one can contribute to the huggingface repo and download stuff from it | 0 |
42,263 | 12,883,958,490 | IssuesEvent | 2020-07-13 01:06:28 | kenferrara/esri.github.io | https://api.github.com/repos/kenferrara/esri.github.io | opened | CVE-2020-7693 (Medium) detected in sockjs-0.3.19.tgz | security vulnerability | ## CVE-2020-7693 - Medium Severity Vulnerability
<details><summary><img src='https://whitesource-resources.whitesourcesoftware.com/vulnerability_details.png' width=19 height=20> Vulnerable Library - <b>sockjs-0.3.19.tgz</b></p></summary>
<p>SockJS-node is a server counterpart of SockJS-client a JavaScript library that... | True | CVE-2020-7693 (Medium) detected in sockjs-0.3.19.tgz - ## CVE-2020-7693 - Medium Severity Vulnerability
<details><summary><img src='https://whitesource-resources.whitesourcesoftware.com/vulnerability_details.png' width=19 height=20> Vulnerable Library - <b>sockjs-0.3.19.tgz</b></p></summary>
<p>SockJS-node is a server... | non_priority | cve medium detected in sockjs tgz cve medium severity vulnerability vulnerable library sockjs tgz sockjs node is a server counterpart of sockjs client a javascript library that provides a websocket like object in the browser sockjs gives you a coherent cross browser javascrip... | 0 |
26,776 | 4,781,980,401 | IssuesEvent | 2016-10-28 11:30:46 | cakephp/cakephp | https://api.github.com/repos/cakephp/cakephp | closed | Unexpected Behvior for beforeSave event. Saving data on middlewares. | Defect | This is a (multiple allowed):
* [x] bug
* [ ] enhancement
* [ ] feature-discussion (RFC)
* CakePHP Version: v3.3.6
* Platform and Target: PHP: 5.6.20-1+deb.sury.org~trusty+1
### What you did
I have a databaselogger in my plugin which I save data into database as:
```php
$entity = $Model->newEntity... | 1.0 | Unexpected Behvior for beforeSave event. Saving data on middlewares. - This is a (multiple allowed):
* [x] bug
* [ ] enhancement
* [ ] feature-discussion (RFC)
* CakePHP Version: v3.3.6
* Platform and Target: PHP: 5.6.20-1+deb.sury.org~trusty+1
### What you did
I have a databaselogger in my plugin which I s... | non_priority | unexpected behvior for beforesave event saving data on middlewares this is a multiple allowed bug enhancement feature discussion rfc cakephp version platform and target php deb sury org trusty what you did i have a databaselogger in my plugin which i save data... | 0 |
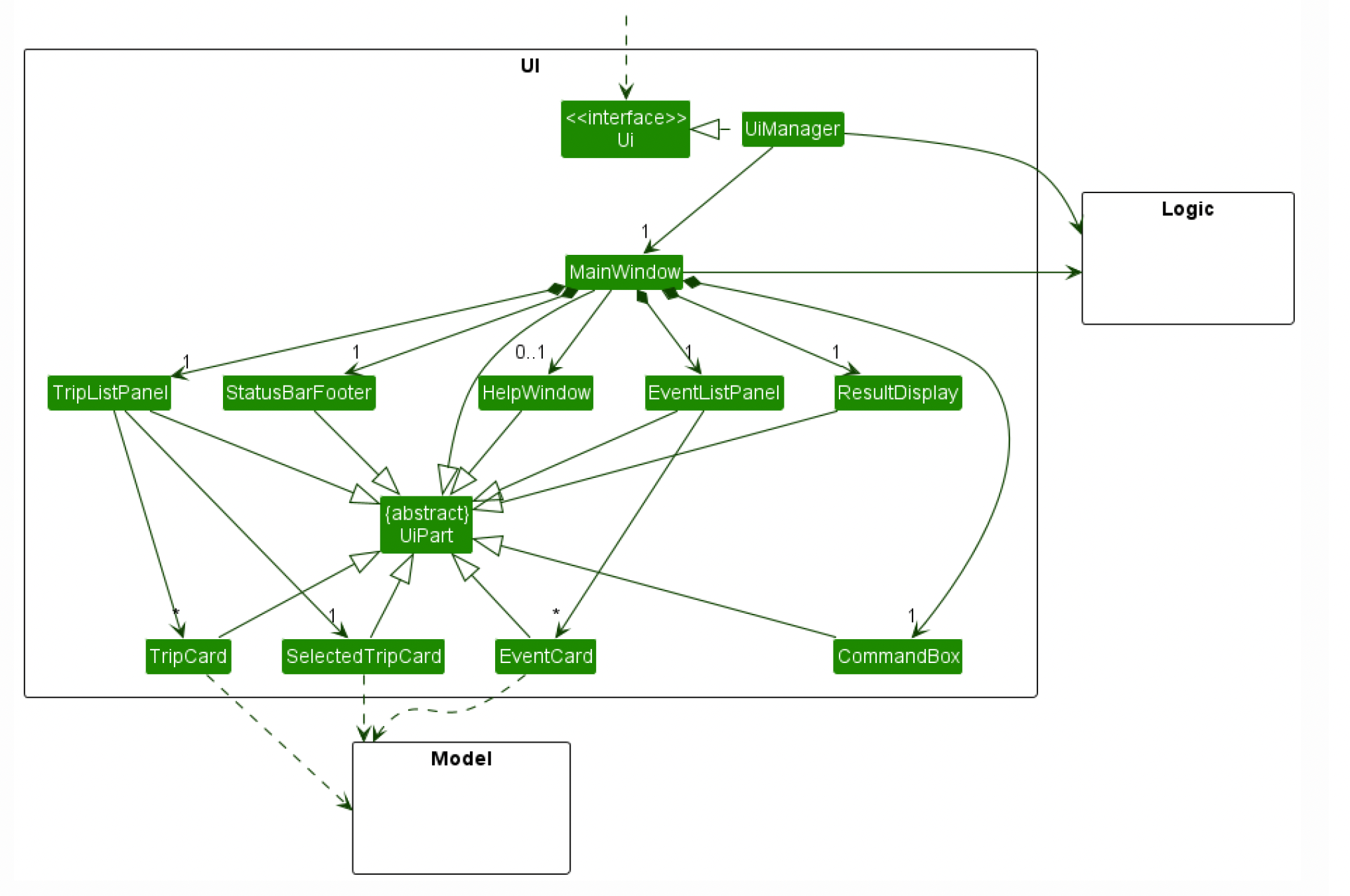
356,062 | 25,176,099,056 | IssuesEvent | 2022-11-11 09:23:50 | prit3010/pe | https://api.github.com/repos/prit3010/pe | opened | UML Diagram within the UI component is missing stuff | type.DocumentationBug severity.Medium | 
This UML diagram is missing key details such as the `SummaryCard` and `SummaryWindow` which extends UiPart.
<!--session: 1668153495587-bdec1d75-9e35-4cb5-af2c-83d0fca53ac3-->
... | 1.0 | UML Diagram within the UI component is missing stuff - 
This UML diagram is missing key details such as the `SummaryCard` and `SummaryWindow` which extends UiPart.
<!--session:... | non_priority | uml diagram within the ui component is missing stuff this uml diagram is missing key details such as the summarycard and summarywindow which extends uipart | 0 |
39,576 | 5,103,863,454 | IssuesEvent | 2017-01-04 22:47:20 | azavea/cac-tripplanner | https://api.github.com/repos/azavea/cac-tripplanner | closed | Waypoints not added where expected | bug draggable routing redesign | [This route](https://staging.gophillygo.org/?origin=39.9611421%2C-75.1546293&originText=N%2010th%20St%20%26%20Nectarine%20St%2C%20Philadelphia%2C%20Pennsylvania%2C%2019123&mode=WALK&maxWalk=482802&wheelchair=false&bikeTriangle=any&arriveBy=false&dateTime=&destination=39.9535847%2C-75.1735277&destinationText=2020%20Mark... | 1.0 | Waypoints not added where expected - [This route](https://staging.gophillygo.org/?origin=39.9611421%2C-75.1546293&originText=N%2010th%20St%20%26%20Nectarine%20St%2C%20Philadelphia%2C%20Pennsylvania%2C%2019123&mode=WALK&maxWalk=482802&wheelchair=false&bikeTriangle=any&arriveBy=false&dateTime=&destination=39.9535847%2C-7... | non_priority | waypoints not added where expected has one waypoint attempting to drag out a new waypoint between the origin and the existing waypoint will instead put the new waypoint between the existing waypoint and the destination new waypoint goes on wrong side of existing waypoint regression of | 0 |
28,797 | 5,538,461,896 | IssuesEvent | 2017-03-22 01:47:26 | material-motion/material-motion | https://api.github.com/repos/material-motion/material-motion | closed | Should a completely unsubscribed _remember purge its last information? | Documentation | Repro:
```swift
let observable = MotionObservable<Int> { observer in
observer.next(1)
observer.next(2)
observer.next(3)
return noopDisconnect
}
```
1. First observer connects. Receives last value.
2. Second observer connects. Receives last value.
3. Both observers disconnect.
4. Third observer c... | 1.0 | Should a completely unsubscribed _remember purge its last information? - Repro:
```swift
let observable = MotionObservable<Int> { observer in
observer.next(1)
observer.next(2)
observer.next(3)
return noopDisconnect
}
```
1. First observer connects. Receives last value.
2. Second observer connects.... | non_priority | should a completely unsubscribed remember purge its last information repro swift let observable motionobservable observer in observer next observer next observer next return noopdisconnect first observer connects receives last value second observer connects rec... | 0 |
31,151 | 5,909,652,510 | IssuesEvent | 2017-05-20 01:51:45 | geodynamics/aspect | https://api.github.com/repos/geodynamics/aspect | closed | Capitalize 'boussinesq approximation' | documentation help wanted starter project | Usually we capitalize names in our input parameters, but for some reason 'boussinesq approximation' does not follow that convention. Fix that at some point. | 1.0 | Capitalize 'boussinesq approximation' - Usually we capitalize names in our input parameters, but for some reason 'boussinesq approximation' does not follow that convention. Fix that at some point. | non_priority | capitalize boussinesq approximation usually we capitalize names in our input parameters but for some reason boussinesq approximation does not follow that convention fix that at some point | 0 |
159,958 | 13,776,934,608 | IssuesEvent | 2020-10-08 10:09:46 | IPL-UV/rbig | https://api.github.com/repos/IPL-UV/rbig | opened | Add Demonstration Notebooks | documentation enhancement | Need some demo notebooks for the documentation.
---
**Demo Notebooks**
* [ ] Univariate Transformations
* [ ] Full Gaussianization
* [ ] Stopping Criteria
* [ ] Sampling
* [ ] Information Theory Measures
* [ ] Less Memory Version (less memory) | 1.0 | Add Demonstration Notebooks - Need some demo notebooks for the documentation.
---
**Demo Notebooks**
* [ ] Univariate Transformations
* [ ] Full Gaussianization
* [ ] Stopping Criteria
* [ ] Sampling
* [ ] Information Theory Measures
* [ ] Less Memory Version (less memory) | non_priority | add demonstration notebooks need some demo notebooks for the documentation demo notebooks univariate transformations full gaussianization stopping criteria sampling information theory measures less memory version less memory | 0 |
163,918 | 12,750,290,591 | IssuesEvent | 2020-06-27 03:25:04 | pantsbuild/pants | https://api.github.com/repos/pantsbuild/pants | closed | Flake in RscCompileIntegration.test_basic_binary | flaky-test test-skipped | Note the `config` at the top, and the error in the middle.
```
____ RscCompileIntegration.test_basic_binary _____
self = <pants_test.backend.jvm.tasks.jvm_compile.rsc.test_rsc_compile_integration.RscCompileIntegration testMethod=test_basic_binary>
config = {'cache.compile.rsc': {'write_to': ['/tmp/tmprgn4_kdk']},... | 2.0 | Flake in RscCompileIntegration.test_basic_binary - Note the `config` at the top, and the error in the middle.
```
____ RscCompileIntegration.test_basic_binary _____
self = <pants_test.backend.jvm.tasks.jvm_compile.rsc.test_rsc_compile_integration.RscCompileIntegration testMethod=test_basic_binary>
config = {'cach... | non_priority | flake in rsccompileintegration test basic binary note the config at the top and the error in the middle rsccompileintegration test basic binary self config cache compile rsc write to compile rsc execution strategy nailgun worker count jvm platform compi... | 0 |
265,797 | 28,298,178,797 | IssuesEvent | 2023-04-10 01:44:10 | Trinadh465/device_renesas_kernel_AOSP10_r33_CVE-2022-0492 | https://api.github.com/repos/Trinadh465/device_renesas_kernel_AOSP10_r33_CVE-2022-0492 | closed | CVE-2021-28660 (High) detected in linuxlinux-4.19.241 - autoclosed | Mend: dependency security vulnerability | ## CVE-2021-28660 - High Severity Vulnerability
<details><summary><img src='https://whitesource-resources.whitesourcesoftware.com/vulnerability_details.png' width=19 height=20> Vulnerable Library - <b>linuxlinux-4.19.241</b></p></summary>
<p>
<p>The Linux Kernel</p>
<p>Library home page: <a href=https://mirrors.edge.k... | True | CVE-2021-28660 (High) detected in linuxlinux-4.19.241 - autoclosed - ## CVE-2021-28660 - High Severity Vulnerability
<details><summary><img src='https://whitesource-resources.whitesourcesoftware.com/vulnerability_details.png' width=19 height=20> Vulnerable Library - <b>linuxlinux-4.19.241</b></p></summary>
<p>
<p>The ... | non_priority | cve high detected in linuxlinux autoclosed cve high severity vulnerability vulnerable library linuxlinux the linux kernel library home page a href found in head commit a href found in base branch master vulnerable source files ... | 0 |
32,799 | 27,004,545,034 | IssuesEvent | 2023-02-10 10:33:41 | zer0Kerbal/Dreamer | https://api.github.com/repos/zer0Kerbal/Dreamer | closed | Dreamer (DREAM) 1.3.99.0-adoption `<Thank you artwhaley>` edition | semantic: adoption type: infrastructure | - [ ] Beta(s)
- [ ] 1.1.99.0 - Beta 0
- [ ] 1.1.99.1 - Beta 1
- [ ] 1.1.99.2 - Beta 3
- [ ] Pre-Release
- [ ] Release
- [ ] 1.2.0.0 | 1.0 | Dreamer (DREAM) 1.3.99.0-adoption `<Thank you artwhaley>` edition - - [ ] Beta(s)
- [ ] 1.1.99.0 - Beta 0
- [ ] 1.1.99.1 - Beta 1
- [ ] 1.1.99.2 - Beta 3
- [ ] Pre-Release
- [ ] Release
- [ ] 1.2.0.0 | non_priority | dreamer dream adoption edition beta s beta beta beta pre release release | 0 |
264,629 | 23,129,055,024 | IssuesEvent | 2022-07-28 08:44:33 | brave/brave-browser | https://api.github.com/repos/brave/brave-browser | opened | Manual test run on Android Tab for 1.41.x - Release #4 | tests QA/Yes release-notes/exclude OS/Android ARM |
## Installer
- [ ] Check that installer is close to the size of the last release
- [ ] Check the Brave version in About and make sure it is EXACTLY as expected
## Startup
- [ ] Verify that Brave is only contacting `*.brave.com` endpoints on first launch using either `Charles Proxy`, `Fiddler` or `Wireshark` (or a s... | 1.0 | Manual test run on Android Tab for 1.41.x - Release #4 -
## Installer
- [ ] Check that installer is close to the size of the last release
- [ ] Check the Brave version in About and make sure it is EXACTLY as expected
## Startup
- [ ] Verify that Brave is only contacting `*.brave.com` endpoints on first launch usin... | non_priority | manual test run on android tab for x release installer check that installer is close to the size of the last release check the brave version in about and make sure it is exactly as expected startup verify that brave is only contacting brave com endpoints on first launch using eithe... | 0 |
25,871 | 7,755,672,713 | IssuesEvent | 2018-05-31 10:59:50 | ShaikASK/Testing | https://api.github.com/repos/ShaikASK/Testing | opened | Email Templates : Edit email template section is not accepting characters upto its predefined or maximum limit and displays incorrect validation message | Defect Email Template HR Admin Module P3 Release#2 Build#3 | Steps :
1.Launch the URL
2. Sign in as HR admin user
3.Go to Email Templates
4.Add Email Template by selecting any category & enter characters up to its predefined maximum limit
5.Click on "Save" button
Experienced Behaviour : Observed that edit email template section is not accepting characters up to ... | 1.0 | Email Templates : Edit email template section is not accepting characters upto its predefined or maximum limit and displays incorrect validation message - Steps :
1.Launch the URL
2. Sign in as HR admin user
3.Go to Email Templates
4.Add Email Template by selecting any category & enter characters up to its... | non_priority | email templates edit email template section is not accepting characters upto its predefined or maximum limit and displays incorrect validation message steps launch the url sign in as hr admin user go to email templates add email template by selecting any category enter characters up to its... | 0 |
288,239 | 24,891,919,504 | IssuesEvent | 2022-10-28 12:46:56 | woocommerce/woocommerce-blocks | https://api.github.com/repos/woocommerce/woocommerce-blocks | closed | [Flaky Test] Logged in user cannot apply single-use coupon twice | type: flaky test | <!-- __META_DATA__:{} -->
**Flaky test detected. This is an auto-generated issue by GitHub Actions. Please do NOT edit this manually.**
## Test title
Logged in user cannot apply single-use coupon twice
## Test path
`tests/e2e/specs/shopper/cart-checkout/checkout.test.js`
## Errors
<!-- __TEST_RESULTS_LIST__ -->
<!--... | 1.0 | [Flaky Test] Logged in user cannot apply single-use coupon twice - <!-- __META_DATA__:{} -->
**Flaky test detected. This is an auto-generated issue by GitHub Actions. Please do NOT edit this manually.**
## Test title
Logged in user cannot apply single-use coupon twice
## Test path
`tests/e2e/specs/shopper/cart-checko... | non_priority | logged in user cannot apply single use coupon twice flaky test detected this is an auto generated issue by github actions please do not edit this manually test title logged in user cannot apply single use coupon twice test path tests specs shopper cart checkout checkout test js errors ... | 0 |
201,832 | 15,814,617,917 | IssuesEvent | 2021-04-05 09:46:01 | AY2021S2-CS2103-W16-1/tp | https://api.github.com/repos/AY2021S2-CS2103-W16-1/tp | closed | [PE-D] Unclear definition of sorting criterias | documentation severity.MED | The description for “Sorts by task name, in increasing order” and “Sorts by task deadline, in increasing order” is not very clear. Maybe it would be clearer to define what it means by “increasing”.

<!--sess... | 1.0 | [PE-D] Unclear definition of sorting criterias - The description for “Sorts by task name, in increasing order” and “Sorts by task deadline, in increasing order” is not very clear. Maybe it would be clearer to define what it means by “increasing”.
 detected in linuxlinux-3.0.40 | security vulnerability | ## CVE-2020-11494 - Medium Severity Vulnerability
<details><summary><img src='https://whitesource-resources.whitesourcesoftware.com/vulnerability_details.png' width=19 height=20> Vulnerable Library - <b>linuxlinux-3.0.40</b></p></summary>
<p>
<p>Apache Software Foundation (ASF)</p>
<p>Library home page: <a href=https:... | True | CVE-2020-11494 (Medium) detected in linuxlinux-3.0.40 - ## CVE-2020-11494 - Medium Severity Vulnerability
<details><summary><img src='https://whitesource-resources.whitesourcesoftware.com/vulnerability_details.png' width=19 height=20> Vulnerable Library - <b>linuxlinux-3.0.40</b></p></summary>
<p>
<p>Apache Software F... | non_priority | cve medium detected in linuxlinux cve medium severity vulnerability vulnerable library linuxlinux apache software foundation asf library home page a href found in head commit a href found in base branch master vulnerable source files ... | 0 |
100,787 | 16,490,415,618 | IssuesEvent | 2021-05-25 02:18:57 | hiucimon/PF2Server | https://api.github.com/repos/hiucimon/PF2Server | opened | CVE-2019-20920 (High) detected in handlebars-4.0.5.tgz | security vulnerability | ## CVE-2019-20920 - High Severity Vulnerability
<details><summary><img src='https://whitesource-resources.whitesourcesoftware.com/vulnerability_details.png' width=19 height=20> Vulnerable Library - <b>handlebars-4.0.5.tgz</b></p></summary>
<p>Handlebars provides the power necessary to let you build semantic templates ... | True | CVE-2019-20920 (High) detected in handlebars-4.0.5.tgz - ## CVE-2019-20920 - High Severity Vulnerability
<details><summary><img src='https://whitesource-resources.whitesourcesoftware.com/vulnerability_details.png' width=19 height=20> Vulnerable Library - <b>handlebars-4.0.5.tgz</b></p></summary>
<p>Handlebars provides... | non_priority | cve high detected in handlebars tgz cve high severity vulnerability vulnerable library handlebars tgz handlebars provides the power necessary to let you build semantic templates effectively with no frustration library home page a href path to dependency file package ... | 0 |
395,666 | 27,080,773,529 | IssuesEvent | 2023-02-14 13:53:52 | NangoHQ/nango | https://api.github.com/repos/NangoHQ/nango | opened | Quickbooks: Store realmId from callback | documentation | To call the quickbooks API developers have to pass in a realmId (seems to be a quickbooks account/company ID).
To get this realmId quickbooks returns it as [part of the OAuth callback](https://developer.intuit.com/app/developer/qbo/docs/develop/authentication-and-authorization/oauth-2.0#authorization-code).
Currently... | 1.0 | Quickbooks: Store realmId from callback - To call the quickbooks API developers have to pass in a realmId (seems to be a quickbooks account/company ID).
To get this realmId quickbooks returns it as [part of the OAuth callback](https://developer.intuit.com/app/developer/qbo/docs/develop/authentication-and-authorization... | non_priority | quickbooks store realmid from callback to call the quickbooks api developers have to pass in a realmid seems to be a quickbooks account company id to get this realmid quickbooks returns it as currently we don t store this but we probably should store it along with the connection so developers can retrieve ... | 0 |
364,352 | 25,488,385,153 | IssuesEvent | 2022-11-26 18:25:23 | Interacao-Humano-Computador/2022.2-SimplesNacional | https://api.github.com/repos/Interacao-Humano-Computador/2022.2-SimplesNacional | closed | Cronograma Geral do Projeto | documentation | # Descrição
Planejamento do projeto apresentando as atividades a serem realizadas em cada etapa do projeto
# Tarefas
- [x] Criação do documento de Planejamento
# Critérios de aceitação
- [x] Revisão por membros do grupo que não participaram da elaboração do artefato
| 1.0 | Cronograma Geral do Projeto - # Descrição
Planejamento do projeto apresentando as atividades a serem realizadas em cada etapa do projeto
# Tarefas
- [x] Criação do documento de Planejamento
# Critérios de aceitação
- [x] Revisão por membros do grupo que não participaram da elaboração do artefato
| non_priority | cronograma geral do projeto descrição planejamento do projeto apresentando as atividades a serem realizadas em cada etapa do projeto tarefas criação do documento de planejamento critérios de aceitação revisão por membros do grupo que não participaram da elaboração do artefato | 0 |
334,961 | 24,447,646,671 | IssuesEvent | 2022-10-06 19:28:24 | oneapi-src/level-zero-spec | https://api.github.com/repos/oneapi-src/level-zero-spec | closed | Allowing IPC Events with Timestamp Events | documentation API: Core | From @aravindksg
Currently spec limits creating event pools that combine `ZE_EVENT_POOL_FLAG_KERNEL_TIMESTAMP` and `ZE_EVENT_POOL_FLAG_IPC`.
Request is to remove the limitation. Rationale:
- In terms of exporting the allocation there should be no issues as dma-buf supports sharing allocs both in device and hos... | 1.0 | Allowing IPC Events with Timestamp Events - From @aravindksg
Currently spec limits creating event pools that combine `ZE_EVENT_POOL_FLAG_KERNEL_TIMESTAMP` and `ZE_EVENT_POOL_FLAG_IPC`.
Request is to remove the limitation. Rationale:
- In terms of exporting the allocation there should be no issues as dma-buf su... | non_priority | allowing ipc events with timestamp events from aravindksg currently spec limits creating event pools that combine ze event pool flag kernel timestamp and ze event pool flag ipc request is to remove the limitation rationale in terms of exporting the allocation there should be no issues as dma buf su... | 0 |
8,528 | 7,316,052,153 | IssuesEvent | 2018-03-01 13:21:43 | tempesta-tech/tempesta | https://api.github.com/repos/tempesta-tech/tempesta | closed | Whitelisting from nftables | enhancement security | Frang and especially sticky cookies modules may significantly impact user experience and the site availability for search engines, so we need a whitelist for IP addresses which should not be impacted by Frang and sticky cookies. Bot the modules must introduce a new options to bypass traffic with specified label.
Th... | True | Whitelisting from nftables - Frang and especially sticky cookies modules may significantly impact user experience and the site availability for search engines, so we need a whitelist for IP addresses which should not be impacted by Frang and sticky cookies. Bot the modules must introduce a new options to bypass traffic... | non_priority | whitelisting from nftables frang and especially sticky cookies modules may significantly impact user experience and the site availability for search engines so we need a whitelist for ip addresses which should not be impacted by frang and sticky cookies bot the modules must introduce a new options to bypass traffic... | 0 |
15,486 | 19,694,765,173 | IssuesEvent | 2022-01-12 10:56:16 | arcus-azure/arcus.messaging | https://api.github.com/repos/arcus-azure/arcus.messaging | closed | Add message handling extension based on the Azure Functions builder type | enhancement area:message-processing | **Is your feature request related to a problem? Please describe.**
We have already a set of extensions to add message handlers to the `IServiceCollection` but not for the `IFunctionsHostBuilder` which is available for Azure Functions projects.
**Describe the solution you'd like**
Add the whole set of extensions fo... | 1.0 | Add message handling extension based on the Azure Functions builder type - **Is your feature request related to a problem? Please describe.**
We have already a set of extensions to add message handlers to the `IServiceCollection` but not for the `IFunctionsHostBuilder` which is available for Azure Functions projects.
... | non_priority | add message handling extension based on the azure functions builder type is your feature request related to a problem please describe we have already a set of extensions to add message handlers to the iservicecollection but not for the ifunctionshostbuilder which is available for azure functions projects ... | 0 |
182,695 | 30,886,311,848 | IssuesEvent | 2023-08-03 22:15:59 | flutter/website | https://api.github.com/repos/flutter/website | opened | Create a sample index on docs.flutter.dev | d.examples infra.design p3-low e2-days | This would reduce maintenance of the custom site, enable increased familiarity for users, and likely increase use of the samples index. | 1.0 | Create a sample index on docs.flutter.dev - This would reduce maintenance of the custom site, enable increased familiarity for users, and likely increase use of the samples index. | non_priority | create a sample index on docs flutter dev this would reduce maintenance of the custom site enable increased familiarity for users and likely increase use of the samples index | 0 |
9,169 | 3,863,661,972 | IssuesEvent | 2016-04-08 10:24:35 | joomla/joomla-cms | https://api.github.com/repos/joomla/joomla-cms | reopened | RFC: Joomla! Update component and zend opcache settings | No Code Attached Yet | #### Steps to reproduce the issue
See [Joomla! Update doesn't work on 3.5.0+ with PHP 7 and opcache](http://forum.joomla.org/viewtopic.php?f=710&t=917312 "http://forum.joomla.org/viewtopic.php?f=710&t=917312") in the support forum.
The problem and also the solution (php.ini changes) are explained there.
I do n... | 1.0 | RFC: Joomla! Update component and zend opcache settings - #### Steps to reproduce the issue
See [Joomla! Update doesn't work on 3.5.0+ with PHP 7 and opcache](http://forum.joomla.org/viewtopic.php?f=710&t=917312 "http://forum.joomla.org/viewtopic.php?f=710&t=917312") in the support forum.
The problem and also the... | non_priority | rfc joomla update component and zend opcache settings steps to reproduce the issue see in the support forum the problem and also the solution php ini changes are explained there i do not really think it is an issue to be fixed in joomla but i think there should be a note in the release no... | 0 |
268,617 | 20,357,787,827 | IssuesEvent | 2022-02-20 08:01:52 | sympy/sympy | https://api.github.com/repos/sympy/sympy | opened | ang_vel_in() could give a simpler result for body fixed angular velocities | Documentation physics.mechanics | If you set up a body fixed rotation and then call `.ang_vel_in()` I would expect the simplest form of the angular velocity to be returned, because we know apriori what the angular velocity is for any body fixed rotation.
```python
import sympy as sm
import sympy.physics.mechanics as me
psi, theta, phi = me.dynami... | 1.0 | ang_vel_in() could give a simpler result for body fixed angular velocities - If you set up a body fixed rotation and then call `.ang_vel_in()` I would expect the simplest form of the angular velocity to be returned, because we know apriori what the angular velocity is for any body fixed rotation.
```python
import sym... | non_priority | ang vel in could give a simpler result for body fixed angular velocities if you set up a body fixed rotation and then call ang vel in i would expect the simplest form of the angular velocity to be returned because we know apriori what the angular velocity is for any body fixed rotation python import sym... | 0 |
322,236 | 27,590,882,208 | IssuesEvent | 2023-03-09 00:13:59 | unifyai/ivy | https://api.github.com/repos/unifyai/ivy | reopened | Fix pickling.test_pickle_to_string | Sub Task Failing Test | | | |
|---|---|
|tensorflow|<a href="https://github.com/unifyai/ivy/actions/runs/4085178518/jobs/7042820441" rel="noopener noreferrer" target="_blank"><img src=https://img.shields.io/badge/-success-success></a>
|torch|<a href="https://github.com/unifyai/ivy/actions/runs/4085178518/jobs/7042820441" rel="noopener ... | 1.0 | Fix pickling.test_pickle_to_string - | | |
|---|---|
|tensorflow|<a href="https://github.com/unifyai/ivy/actions/runs/4085178518/jobs/7042820441" rel="noopener noreferrer" target="_blank"><img src=https://img.shields.io/badge/-success-success></a>
|torch|<a href="https://github.com/unifyai/ivy/actions/runs/40851... | non_priority | fix pickling test pickle to string tensorflow img src torch img src numpy img src jax img src | 0 |
68,971 | 17,496,217,223 | IssuesEvent | 2021-08-10 00:50:47 | ElementsProject/lightning | https://api.github.com/repos/ElementsProject/lightning | opened | Add Docker Github packages | build | Create a Github Packages Docker hub entry for c-lightning, to make it easier to include c-lightning into more complex projects and deployments.
https://github.com/ElementsProject/lightning/packages | 1.0 | Add Docker Github packages - Create a Github Packages Docker hub entry for c-lightning, to make it easier to include c-lightning into more complex projects and deployments.
https://github.com/ElementsProject/lightning/packages | non_priority | add docker github packages create a github packages docker hub entry for c lightning to make it easier to include c lightning into more complex projects and deployments | 0 |
133,719 | 18,946,965,813 | IssuesEvent | 2021-11-18 11:13:18 | microsoft/PowerToys | https://api.github.com/repos/microsoft/PowerToys | closed | Disable Aero Shake | Idea-Enhancement Product-Tweak UI Design Resolution-Built into Windows | This would be a great setting to enable. This is a feature that some may love, others may want disabled. | 1.0 | Disable Aero Shake - This would be a great setting to enable. This is a feature that some may love, others may want disabled. | non_priority | disable aero shake this would be a great setting to enable this is a feature that some may love others may want disabled | 0 |
413,441 | 27,952,325,475 | IssuesEvent | 2023-03-24 09:48:22 | alan-turing-institute/environmental-ds-book | https://api.github.com/repos/alan-turing-institute/environmental-ds-book | closed | [DOC] Proposal for an updated EDS book logo | documentation | <!--- Thanks for taking the time to request a documentation improvement! -->
<!--- Please go through the sections below -->
## Describe the proposed improvement to the documentation
<!--- A description of what the improvement is -->
Hi folks!
Additional to my WIP #117 aimed at improving guidelines and docu... | 1.0 | [DOC] Proposal for an updated EDS book logo - <!--- Thanks for taking the time to request a documentation improvement! -->
<!--- Please go through the sections below -->
## Describe the proposed improvement to the documentation
<!--- A description of what the improvement is -->
Hi folks!
Additional to my WI... | non_priority | proposal for an updated eds book logo describe the proposed improvement to the documentation hi folks additional to my wip aimed at improving guidelines and documentation of the eds book i’m excited to share recent developments in our branding 🎨 i would like to propose a new intentiona... | 0 |
560 | 3,021,629,256 | IssuesEvent | 2015-07-31 15:45:43 | 18F/CMS.gov-developer | https://api.github.com/repos/18F/CMS.gov-developer | opened | Plan training dates | process | * [ ] CMS to consider what kind of trainings and with you.
* [ ] CMS to pick tentative dates and times. | 1.0 | Plan training dates - * [ ] CMS to consider what kind of trainings and with you.
* [ ] CMS to pick tentative dates and times. | non_priority | plan training dates cms to consider what kind of trainings and with you cms to pick tentative dates and times | 0 |
13,259 | 15,728,470,805 | IssuesEvent | 2021-03-29 13:51:28 | modm-io/modm | https://api.github.com/repos/modm-io/modm | closed | Create a linter tool to ensure source code formatting | feature 🚧 process 📊 | While most source code roughly follows the guidelines, it has occured to me that there are many cases of inconsistent formatting across the code base. This is annoying, but good news is that it is easily automatable (so that we can focus on more important things, such as my fiber PR #439 :)
Coding convention is here... | 1.0 | Create a linter tool to ensure source code formatting - While most source code roughly follows the guidelines, it has occured to me that there are many cases of inconsistent formatting across the code base. This is annoying, but good news is that it is easily automatable (so that we can focus on more important things, ... | non_priority | create a linter tool to ensure source code formatting while most source code roughly follows the guidelines it has occured to me that there are many cases of inconsistent formatting across the code base this is annoying but good news is that it is easily automatable so that we can focus on more important things ... | 0 |
199,151 | 15,737,132,393 | IssuesEvent | 2021-03-30 02:14:04 | arduino/arduino-cli | https://api.github.com/repos/arduino/arduino-cli | reopened | Request for clarification arduino IDE toolchain selection | status: tracked topic: documentation | https://github.com/arduino/Arduino/wiki/Arduino-IDE-1.6.x-package_index.json-format-specification
states:
> Note that the IDE does not use this information to select the toolchain during verify. If you want the IDE to use this specific version you should use the notation {runtime.tools.TOOLNAME-VERSION.path} in t... | 1.0 | Request for clarification arduino IDE toolchain selection - https://github.com/arduino/Arduino/wiki/Arduino-IDE-1.6.x-package_index.json-format-specification
states:
> Note that the IDE does not use this information to select the toolchain during verify. If you want the IDE to use this specific version you should... | non_priority | request for clarification arduino ide toolchain selection states note that the ide does not use this information to select the toolchain during verify if you want the ide to use this specific version you should use the notation runtime tools toolname version path in the platform txt based on the har... | 0 |
139,106 | 31,238,174,986 | IssuesEvent | 2023-08-20 14:29:32 | h4sh5/pypi-auto-scanner | https://api.github.com/repos/h4sh5/pypi-auto-scanner | opened | pyrockoeost 2023.3 has 3 GuardDog issues | guarddog code-execution exec-base64 | ERROR: type should be string, got "https://pypi.org/project/pyrockoeost\nhttps://inspector.pypi.io/project/pyrockoeost\n```{\n \"dependency\": \"pyrockoeost\",\n \"version\": \"2023.3\",\n \"result\": {\n \"issues\": 3,\n \"errors\": {},\n \"results\": {\n \"exec-base64\": [\n {\n \"location\": \"pyrockoeost-2023.3/src/streaming/slink.py:77\",\n \"code\": \" self.slink = subprocess.Popen(\\n cmd,\\n stdout=subprocess.PIPE,\\n preexec_fn=preexec,\\n close_fds=True)\",\n \"message\": \"This package contains a call to the `eval` function with a `base64` encoded string as argument.\\nThis is a common method used to hide a malicious payload in a module as static analysis will not decode the\\nstring.\\n\"\n }\n ],\n \"code-execution\": [\n {\n \"location\": \"pyrockoeost-2023.3/setup.py:38\",\n \"code\": \" return run(c, stdout=PIPE, stderr=PIPE, check=True).stdout\",\n \"message\": \"This package is executing OS commands in the setup.py file\"\n },\n {\n \"location\": \"pyrockoeost-2023.3/setup.py:266\",\n \"code\": \" exit_code = subprocess.call([compiler, '-fopenmp', '-o%s'\\n % op.join(tmpdir, 'check_openmp'),\\n tmpfile],\\n stdo...err=fnull)\",\n \"message\": \"This package is executing OS commands in the setup.py file\"\n }\n ]\n },\n \"path\": \"/tmp/tmp8s5vtch3/pyrockoeost\"\n }\n}```" | 1.0 | pyrockoeost 2023.3 has 3 GuardDog issues - https://pypi.org/project/pyrockoeost
https://inspector.pypi.io/project/pyrockoeost
```{
"dependency": "pyrockoeost",
"version": "2023.3",
"result": {
"issues": 3,
"errors": {},
"results": {
"exec-base64": [
{
"location": "pyrockoeost-2... | non_priority | pyrockoeost has guarddog issues dependency pyrockoeost version result issues errors results exec location pyrockoeost src streaming slink py code self slink subprocess popen... | 0 |
50,737 | 26,762,966,888 | IssuesEvent | 2023-01-31 08:36:38 | Anders429/brood | https://api.github.com/repos/Anders429/brood | closed | Dynamic `Schedule` stages | C - Enhancement S - Needs Investigation C - Performance P - Low A - Scheduling | Currently, `Schedule` stages are defined at creation by simply partitioning based off of mutable and immutable claims. However, this is not optimal for, say, the schedule benchmark in the [`ecs_bench_suite`](https://github.com/rust-gamedev/ecs_bench_suite#system-scheduling), which borrows (A,B), (C,D), and (C,E) mutabl... | True | Dynamic `Schedule` stages - Currently, `Schedule` stages are defined at creation by simply partitioning based off of mutable and immutable claims. However, this is not optimal for, say, the schedule benchmark in the [`ecs_bench_suite`](https://github.com/rust-gamedev/ecs_bench_suite#system-scheduling), which borrows (A... | non_priority | dynamic schedule stages currently schedule stages are defined at creation by simply partitioning based off of mutable and immutable claims however this is not optimal for say the schedule benchmark in the which borrows a b c d and c e mutably for each system the current implementation divides th... | 0 |
146,466 | 23,072,288,862 | IssuesEvent | 2022-07-25 19:18:49 | GSA-TTS/FAC | https://api.github.com/repos/GSA-TTS/FAC | opened | answer open questions on "My Audit Submissions" page | design | This issue covers the design and functionality of the "My Audit Submissions" page
### Background
[Figma page](https://www.figma.com/file/1bNncVt1TcFFDhQslqFC2o/FAC-Playground?node-id=2443%3A11490)
### Open questions
- Can you still revise an audit after it's been submitted?
- Will the submitted audit "di... | 1.0 | answer open questions on "My Audit Submissions" page - This issue covers the design and functionality of the "My Audit Submissions" page
### Background
[Figma page](https://www.figma.com/file/1bNncVt1TcFFDhQslqFC2o/FAC-Playground?node-id=2443%3A11490)
### Open questions
- Can you still revise an audit afte... | non_priority | answer open questions on my audit submissions page this issue covers the design and functionality of the my audit submissions page background open questions can you still revise an audit after it s been submitted will the submitted audit disappear after it s been submitted ... | 0 |
263,310 | 28,029,916,807 | IssuesEvent | 2023-03-28 11:42:14 | RG4421/ampere-centos-kernel | https://api.github.com/repos/RG4421/ampere-centos-kernel | reopened | CVE-2020-12769 (Medium) detected in linuxv5.2, linuxv5.2 | Mend: dependency security vulnerability | ## CVE-2020-12769 - Medium Severity Vulnerability
<details><summary><img src='https://whitesource-resources.whitesourcesoftware.com/vulnerability_details.png' width=19 height=20> Vulnerable Libraries - <b>linuxv5.2</b>, <b>linuxv5.2</b></p></summary>
<p>
</p>
</details>
<p></p>
<details><summary><img src='https://whi... | True | CVE-2020-12769 (Medium) detected in linuxv5.2, linuxv5.2 - ## CVE-2020-12769 - Medium Severity Vulnerability
<details><summary><img src='https://whitesource-resources.whitesourcesoftware.com/vulnerability_details.png' width=19 height=20> Vulnerable Libraries - <b>linuxv5.2</b>, <b>linuxv5.2</b></p></summary>
<p>
</p>... | non_priority | cve medium detected in cve medium severity vulnerability vulnerable libraries vulnerability details an issue was discovered in the linux kernel before drivers spi spi dw c allows attackers to cause a panic via concurrent calls to dw spi irq an... | 0 |
33,762 | 16,103,208,394 | IssuesEvent | 2021-04-27 12:06:00 | cockroachdb/cockroach | https://api.github.com/repos/cockroachdb/cockroach | opened | kvserver: tweak GC queue intent heuristics | A-kv-transactions C-performance | As seen in #60585, we often see large numbers of intents build up over time, which can cause issues for other operations that run into these. The GC queue is meant to clean up intents, but its policy appears to be too lax, allowing them to accumulate. We should review this. | True | kvserver: tweak GC queue intent heuristics - As seen in #60585, we often see large numbers of intents build up over time, which can cause issues for other operations that run into these. The GC queue is meant to clean up intents, but its policy appears to be too lax, allowing them to accumulate. We should review this. | non_priority | kvserver tweak gc queue intent heuristics as seen in we often see large numbers of intents build up over time which can cause issues for other operations that run into these the gc queue is meant to clean up intents but its policy appears to be too lax allowing them to accumulate we should review this | 0 |
48,816 | 7,459,351,830 | IssuesEvent | 2018-03-30 14:57:56 | mojohaus/jaxb2-maven-plugin | https://api.github.com/repos/mojohaus/jaxb2-maven-plugin | closed | Document the maven site process | documentation enhancement | The process for creating the Maven site needs to be documented. We're not using the same process/structure as other mojohous projects. | 1.0 | Document the maven site process - The process for creating the Maven site needs to be documented. We're not using the same process/structure as other mojohous projects. | non_priority | document the maven site process the process for creating the maven site needs to be documented we re not using the same process structure as other mojohous projects | 0 |
285,082 | 31,035,365,639 | IssuesEvent | 2023-08-10 14:55:04 | helidon-io/helidon | https://api.github.com/repos/helidon-io/helidon | closed | Helidon JEP290 filter should merge with already programmatically configured one | bug security P2 | Right now, if 3rd party library sets serialization filter over official API before Helidon sets its own, Helidons configuration is ignored.
## Environment Details
* Helidon Version: 3.x, 4.x
| True | Helidon JEP290 filter should merge with already programmatically configured one - Right now, if 3rd party library sets serialization filter over official API before Helidon sets its own, Helidons configuration is ignored.
## Environment Details
* Helidon Version: 3.x, 4.x
| non_priority | helidon filter should merge with already programmatically configured one right now if party library sets serialization filter over official api before helidon sets its own helidons configuration is ignored environment details helidon version x x | 0 |
32,993 | 6,148,635,952 | IssuesEvent | 2017-06-27 18:16:30 | vega/vega-lite | https://api.github.com/repos/vega/vega-lite | closed | Overhaul Docs | Documentation | Our docs css and markup has become riddled with tack-on solutions to individual problems. Now that we know what it looks like, and know how we want to extend it, I think it's worth rewriting following some guidelines.
I think these changes can be accomplished without losing any simplicity while making significant gain... | 1.0 | Overhaul Docs - Our docs css and markup has become riddled with tack-on solutions to individual problems. Now that we know what it looks like, and know how we want to extend it, I think it's worth rewriting following some guidelines.
I think these changes can be accomplished without losing any simplicity while making ... | non_priority | overhaul docs our docs css and markup has become riddled with tack on solutions to individual problems now that we know what it looks like and know how we want to extend it i think it s worth rewriting following some guidelines i think these changes can be accomplished without losing any simplicity while making ... | 0 |
297,072 | 22,338,310,098 | IssuesEvent | 2022-06-14 20:54:17 | godotengine/godot | https://api.github.com/repos/godotengine/godot | closed | NavigationAgent2D stops working after being placed into new map | discussion documentation topic:navigation | ### Godot version
v4.0.alpha9.official [fc18891db]
### System information
Manjaro 21.2.6
### Issue description
If a NavigationAgent2D is placed into a new map with NavigationServer2D.agent_set_map() the agent isn't able to find a path anymore.
When setting a new Target with set_target_location(), the ... | 1.0 | NavigationAgent2D stops working after being placed into new map - ### Godot version
v4.0.alpha9.official [fc18891db]
### System information
Manjaro 21.2.6
### Issue description
If a NavigationAgent2D is placed into a new map with NavigationServer2D.agent_set_map() the agent isn't able to find a path anym... | non_priority | stops working after being placed into new map godot version official system information manjaro issue description if a is placed into a new map with agent set map the agent isn t able to find a path anymore when setting a new target with set target location the ... | 0 |
39,073 | 12,627,480,617 | IssuesEvent | 2020-06-14 21:43:43 | Vachok/ftpplus | https://api.github.com/repos/Vachok/ftpplus | closed | CVE-2020-10673 (High) detected in jackson-databind-2.9.6.jar | security vulnerability | ## CVE-2020-10673 - High Severity Vulnerability
<details><summary><img src='https://whitesource-resources.whitesourcesoftware.com/vulnerability_details.png' width=19 height=20> Vulnerable Library - <b>jackson-databind-2.9.6.jar</b></p></summary>
<p>General data-binding functionality for Jackson: works on core streamin... | True | CVE-2020-10673 (High) detected in jackson-databind-2.9.6.jar - ## CVE-2020-10673 - High Severity Vulnerability
<details><summary><img src='https://whitesource-resources.whitesourcesoftware.com/vulnerability_details.png' width=19 height=20> Vulnerable Library - <b>jackson-databind-2.9.6.jar</b></p></summary>
<p>General... | non_priority | cve high detected in jackson databind jar cve high severity vulnerability vulnerable library jackson databind jar general data binding functionality for jackson works on core streaming api library home page a href path to dependency file tmp ws scm ftpplus modules net... | 0 |
2,520 | 12,177,870,524 | IssuesEvent | 2020-04-28 08:03:34 | elastic/apm-integration-testing | https://api.github.com/repos/elastic/apm-integration-testing | closed | Build APM Server OSS for the OSS test | [zube]: In Progress automation bug | After this change https://github.com/elastic/apm-server/commit/7520b723ceb424c9338b231e5ecf83779877398e#diff-b67911656ef5d18c4ae36cb6741b7965R35-R37 the default version we build is the x-pack version, this makes that the ITs fail in the OSS test. | 1.0 | Build APM Server OSS for the OSS test - After this change https://github.com/elastic/apm-server/commit/7520b723ceb424c9338b231e5ecf83779877398e#diff-b67911656ef5d18c4ae36cb6741b7965R35-R37 the default version we build is the x-pack version, this makes that the ITs fail in the OSS test. | non_priority | build apm server oss for the oss test after this change the default version we build is the x pack version this makes that the its fail in the oss test | 0 |
385,379 | 26,634,091,114 | IssuesEvent | 2023-01-24 20:18:12 | splunk/splunk-operator | https://api.github.com/repos/splunk/splunk-operator | closed | Local persistence storage and Replica affinity to node | documentation | While using Local persistent volume, we need to ensure that replicas don't end up on the same node. Is there a way to assign affinity(Anti-Affinity) to replica pods so that they don't end up on the same node ? | 1.0 | Local persistence storage and Replica affinity to node - While using Local persistent volume, we need to ensure that replicas don't end up on the same node. Is there a way to assign affinity(Anti-Affinity) to replica pods so that they don't end up on the same node ? | non_priority | local persistence storage and replica affinity to node while using local persistent volume we need to ensure that replicas don t end up on the same node is there a way to assign affinity anti affinity to replica pods so that they don t end up on the same node | 0 |
160,364 | 13,787,032,905 | IssuesEvent | 2020-10-09 03:37:45 | python-platonic/platonic-amazon-sqs | https://api.github.com/repos/python-platonic/platonic-amazon-sqs | closed | Create documentation for Conversions module | documentation | Describe how the module actually works and how to extend its functionality with your own conversion functions. | 1.0 | Create documentation for Conversions module - Describe how the module actually works and how to extend its functionality with your own conversion functions. | non_priority | create documentation for conversions module describe how the module actually works and how to extend its functionality with your own conversion functions | 0 |
10,892 | 9,171,977,756 | IssuesEvent | 2019-03-04 04:49:40 | MicrosoftDocs/azure-docs | https://api.github.com/repos/MicrosoftDocs/azure-docs | closed | Indian Languages | cognitive-services/svc cxp product-question triaged | When is Indian languages like Tamil, Hindi, Telugu,etc getting supported
---
#### Document Details
⚠ *Do not edit this section. It is required for docs.microsoft.com ➟ GitHub issue linking.*
* ID: f309625a-1b71-8248-04b0-b70a80689eea
* Version Independent ID: 76637ab4-18c3-0350-dbc3-8e609d3031fd
* Content: [Bing Spe... | 1.0 | Indian Languages - When is Indian languages like Tamil, Hindi, Telugu,etc getting supported
---
#### Document Details
⚠ *Do not edit this section. It is required for docs.microsoft.com ➟ GitHub issue linking.*
* ID: f309625a-1b71-8248-04b0-b70a80689eea
* Version Independent ID: 76637ab4-18c3-0350-dbc3-8e609d3031fd
*... | non_priority | indian languages when is indian languages like tamil hindi telugu etc getting supported document details ⚠ do not edit this section it is required for docs microsoft com ➟ github issue linking id version independent id content content source service cogni... | 0 |
328,895 | 24,201,892,468 | IssuesEvent | 2022-09-24 17:36:11 | trilogy-group/memorization-app | https://api.github.com/repos/trilogy-group/memorization-app | closed | MemoryCraft: gamification platform for memory palace research | documentation research | Research available gamification platforms (minecraft, roblox, etc) their pros and cons and the costs.
Goal: customizable memoryOS
- [ ] Minecraft
- [ ] Roblox
- [ ] RPG Maker
- [ ] The sandbox
- [ ] CoSpace Edu
- [ ] Unity | 1.0 | MemoryCraft: gamification platform for memory palace research - Research available gamification platforms (minecraft, roblox, etc) their pros and cons and the costs.
Goal: customizable memoryOS
- [ ] Minecraft
- [ ] Roblox
- [ ] RPG Maker
- [ ] The sandbox
- [ ] CoSpace Edu
- [ ] Unity | non_priority | memorycraft gamification platform for memory palace research research available gamification platforms minecraft roblox etc their pros and cons and the costs goal customizable memoryos minecraft roblox rpg maker the sandbox cospace edu unity | 0 |
275,989 | 20,962,843,002 | IssuesEvent | 2022-03-28 01:20:09 | SeriousLatex/ChangedRemastered | https://api.github.com/repos/SeriousLatex/ChangedRemastered | closed | Extending the Pictures/panels. | documentation enhancement | I'll extend the Pictures to 16:9, **NOT** cropping or stretching them lazily,
Mostly done in paint.net
Original (VX ver.)

The original, they're 544x416.
Remastered (MV ver.)


The original, they're 544x416.
Remastered (MV... | non_priority | extending the pictures panels i ll extend the pictures to not cropping or stretching them lazily mostly done in paint net original vx ver the original they re remastered mv ver in the remaster they re some of them aren t still extended but will be soon also the pict... | 0 |
283,686 | 24,558,967,092 | IssuesEvent | 2022-10-12 18:24:34 | mozilla-mobile/android-components | https://api.github.com/repos/mozilla-mobile/android-components | closed | Intermittent unit test failure - mozilla.components.feature.prompts.PromptFeatureTest - | 🎲 intermittent-test | ### Firebase Test Run:
https://treeherder.mozilla.org/logviewer?job_id=379198090&repo=android-components
### Stacktrace:
```
TEST: dialog will be dismissed if tab ID changes
FAILURE
java.lang.IllegalStateException: Dispatchers.Main is used concurrently with setting it
at kotlinx.coroutines.test.internal.TestMainD... | 1.0 | Intermittent unit test failure - mozilla.components.feature.prompts.PromptFeatureTest - - ### Firebase Test Run:
https://treeherder.mozilla.org/logviewer?job_id=379198090&repo=android-components
### Stacktrace:
```
TEST: dialog will be dismissed if tab ID changes
FAILURE
java.lang.IllegalStateException: Dispatche... | non_priority | intermittent unit test failure mozilla components feature prompts promptfeaturetest firebase test run stacktrace test dialog will be dismissed if tab id changes failure java lang illegalstateexception dispatchers main is used concurrently with setting it at kotlinx coroutines test interna... | 0 |
8,388 | 4,235,262,222 | IssuesEvent | 2016-07-05 14:42:27 | blairconrad/FakeItEasy | https://api.github.com/repos/blairconrad/FakeItEasy | closed | 996.996.982 release | build documentation P2 | **in-progress** when all other issues on this milestone are closed.
- [ ] run code analysis in VS in *Release* mode and address violations (send a regular PR which must be merged before continuing)
- [ ] if necessary, change `VERSION_SUFFIX` on the [CI Server][ci_server]
to appropriate "-beta123" or "" (for non-... | 1.0 | 996.996.982 release - **in-progress** when all other issues on this milestone are closed.
- [ ] run code analysis in VS in *Release* mode and address violations (send a regular PR which must be merged before continuing)
- [ ] if necessary, change `VERSION_SUFFIX` on the [CI Server][ci_server]
to appropriate "-be... | non_priority | release in progress when all other issues on this milestone are closed run code analysis in vs in release mode and address violations send a regular pr which must be merged before continuing if necessary change version suffix on the to appropriate or for non betas value a... | 0 |
1,769 | 2,666,940,873 | IssuesEvent | 2015-03-22 02:35:19 | benquarmby/jslintnet-test | https://api.github.com/repos/benquarmby/jslintnet-test | closed | Support Visual Studio 2010 | CodePlex | <b>Qube[CodePlex]</b> <br />It should be possible to back-port the current plugin to VS2010 with minimal code changes. Also consider changing the project namespace to something more generic.
| 1.0 | Support Visual Studio 2010 - <b>Qube[CodePlex]</b> <br />It should be possible to back-port the current plugin to VS2010 with minimal code changes. Also consider changing the project namespace to something more generic.
| non_priority | support visual studio qube it should be possible to back port the current plugin to with minimal code changes also consider changing the project namespace to something more generic | 0 |
28,884 | 7,043,737,882 | IssuesEvent | 2017-12-31 11:59:56 | niklasvh/html2canvas | https://api.github.com/repos/niklasvh/html2canvas | closed | arabic and persian not rendering correctly | Unicode | In the new version (v0.5.0-beta4) in the ```paintText``` function characters splited. in arabic characters you should use ```getWords``` to split ```characters```.
I remove ```!``` from line 2234 before ```hasUnicode``` and problem is resolved.
related with #289 and #226. | 1.0 | arabic and persian not rendering correctly - In the new version (v0.5.0-beta4) in the ```paintText``` function characters splited. in arabic characters you should use ```getWords``` to split ```characters```.
I remove ```!``` from line 2234 before ```hasUnicode``` and problem is resolved.
related with #289 and #226. | non_priority | arabic and persian not rendering correctly in the new version in the painttext function characters splited in arabic characters you should use getwords to split characters i remove from line before hasunicode and problem is resolved related with and | 0 |
344,781 | 30,761,296,486 | IssuesEvent | 2023-07-29 18:36:57 | nodejs/node | https://api.github.com/repos/nodejs/node | closed | test_runner: incorrect unwrapping of errors in after() when using the tap reporter | confirmed-bug test_runner | Consider this test:
```js
const test = require('node:test')
test('should print the error', (t) => {
t.after(async () => {
throw new Error('kaboom')
})
})
```
If I run it normally, I get:
```
✖ should print the error (0.880917ms)
Error: kaboom
at TestContext.<anonymous> (/Users/matte... | 1.0 | test_runner: incorrect unwrapping of errors in after() when using the tap reporter - Consider this test:
```js
const test = require('node:test')
test('should print the error', (t) => {
t.after(async () => {
throw new Error('kaboom')
})
})
```
If I run it normally, I get:
```
✖ should print th... | non_priority | test runner incorrect unwrapping of errors in after when using the tap reporter consider this test js const test require node test test should print the error t t after async throw new error kaboom if i run it normally i get ✖ should print th... | 0 |
333,398 | 24,373,646,423 | IssuesEvent | 2022-10-03 21:47:25 | alteryx/woodwork | https://api.github.com/repos/alteryx/woodwork | opened | Indicate nan handling in Ordinal docstring | documentation | In using the Ordinal.order property as part of implementing https://github.com/alteryx/evalml/issues/1389, I ended up digging into Ordinal's implementation to remind myself how nans are handled. It could be useful to others in the future to have a sentence or two in the docstring explaining how nans in Ordinal columns ... | 1.0 | Indicate nan handling in Ordinal docstring - In using the Ordinal.order property as part of implementing https://github.com/alteryx/evalml/issues/1389, I ended up digging into Ordinal's implementation to remind myself how nans are handled. It could be useful to others in the future to have a sentence or two in the doc... | non_priority | indicate nan handling in ordinal docstring in using the ordinal order property as part of implementing i ended up digging into ordinal s implementation to remind myself how nans are handled it could be useful to others in the future to have a sentence or two in the docstring explaining how nans in ordinal columns... | 0 |
281,228 | 21,315,387,371 | IssuesEvent | 2022-04-16 07:16:13 | brigittesantoso/pe | https://api.github.com/repos/brigittesantoso/pe | opened | DG AddCommand diagram | severity.Low type.DocumentationBug | If [ADD] is "add n/junha p/12341234 g/B1LL e/bill@exmple.com". The circled red part should not be [ADD] anymore but should be just "n/junha p/12341234 g/B1LL e/bill@exmple.com" without "add".

<!--s... | 1.0 | DG AddCommand diagram - If [ADD] is "add n/junha p/12341234 g/B1LL e/bill@exmple.com". The circled red part should not be [ADD] anymore but should be just "n/junha p/12341234 g/B1LL e/bill@exmple.com" without "add".
:
In the team analyzer, the played formations are missing in the last column.
Blocked, transferred and injured players are not listed in the lineup of past matches. There are then only 9 or 10 players left on the lineup. In previous versions these players were marked in color, so... | 1.0 | [BUG] team analyzer shows incomplete lineups and no more info about played formation - Feedback from wettnetzer (HO 4.1):
In the team analyzer, the played formations are missing in the last column.
Blocked, transferred and injured players are not listed in the lineup of past matches. There are then only 9 or 10 ... | non_priority | team analyzer shows incomplete lineups and no more info about played formation feedback from wettnetzer ho in the team analyzer the played formations are missing in the last column blocked transferred and injured players are not listed in the lineup of past matches there are then only or playe... | 0 |
200,327 | 22,761,552,713 | IssuesEvent | 2022-07-07 21:47:57 | bachya/pyflunearyou | https://api.github.com/repos/bachya/pyflunearyou | closed | CVE-2022-31117 (Medium) detected in ujson-5.2.0-cp37-cp37m-manylinux_2_17_x86_64.manylinux2014_x86_64.whl | security vulnerability | ## CVE-2022-31117 - Medium Severity Vulnerability
<details><summary><img src='https://whitesource-resources.whitesourcesoftware.com/vulnerability_details.png' width=19 height=20> Vulnerable Library - <b>ujson-5.2.0-cp37-cp37m-manylinux_2_17_x86_64.manylinux2014_x86_64.whl</b></p></summary>
<p>Ultra fast JSON encoder a... | True | CVE-2022-31117 (Medium) detected in ujson-5.2.0-cp37-cp37m-manylinux_2_17_x86_64.manylinux2014_x86_64.whl - ## CVE-2022-31117 - Medium Severity Vulnerability
<details><summary><img src='https://whitesource-resources.whitesourcesoftware.com/vulnerability_details.png' width=19 height=20> Vulnerable Library - <b>ujson-5.2... | non_priority | cve medium detected in ujson manylinux whl cve medium severity vulnerability vulnerable library ujson manylinux whl ultra fast json encoder and decoder for python library home page a href dependency hierarchy x ujson ... | 0 |
218,275 | 24,351,864,440 | IssuesEvent | 2022-10-03 01:26:58 | Gal-Doron/IssueBodyTooBig | https://api.github.com/repos/Gal-Doron/IssueBodyTooBig | closed | CVE-2020-9547 (High) detected in jackson-databind-2.6.7.3.jar - autoclosed | security vulnerability | ## CVE-2020-9547 - High Severity Vulnerability
<details><summary><img src='https://whitesource-resources.whitesourcesoftware.com/vulnerability_details.png' width=19 height=20> Vulnerable Library - <b>jackson-databind-2.6.7.3.jar</b></p></summary>
<p>General data-binding functionality for Jackson: works on core streami... | True | CVE-2020-9547 (High) detected in jackson-databind-2.6.7.3.jar - autoclosed - ## CVE-2020-9547 - High Severity Vulnerability
<details><summary><img src='https://whitesource-resources.whitesourcesoftware.com/vulnerability_details.png' width=19 height=20> Vulnerable Library - <b>jackson-databind-2.6.7.3.jar</b></p></summa... | non_priority | cve high detected in jackson databind jar autoclosed cve high severity vulnerability vulnerable library jackson databind jar general data binding functionality for jackson works on core streaming api library home page a href path to dependency file pom xml pat... | 0 |
12,632 | 9,709,047,182 | IssuesEvent | 2019-05-28 09:11:34 | Azure/azure-powershell | https://api.github.com/repos/Azure/azure-powershell | closed | Set-AzureStorageBlobContent" The remote server returned an error: (409) Conflict. HTTP Status Code: 409 - HTTP Error Message: This operation is not permitted as the blob is immutable due to a policy. | Service Attention Storage | ## Description
Executing the following commands used to work fine just few weeks ago:
```powershell
$containerName = "$Usage-$Stamp-$azureRegionAbbreviation-$Environment-$dt".ToLowerInvariant()
New-AzureRmStorageContainer `
-ContainerName $containerName `
-StorageAccount $storageAccount `
... | 1.0 | Set-AzureStorageBlobContent" The remote server returned an error: (409) Conflict. HTTP Status Code: 409 - HTTP Error Message: This operation is not permitted as the blob is immutable due to a policy. - ## Description
Executing the following commands used to work fine just few weeks ago:
```powershell
$containerN... | non_priority | set azurestorageblobcontent the remote server returned an error conflict http status code http error message this operation is not permitted as the blob is immutable due to a policy description executing the following commands used to work fine just few weeks ago powershell containername ... | 0 |
49,857 | 26,363,307,520 | IssuesEvent | 2023-01-11 14:52:42 | getsentry/sentry-java | https://api.github.com/repos/getsentry/sentry-java | closed | `HealthStats` measurements | Platform: Android performance | ### Description
Investigate if `HealthStats` fits the concept of our own measurements set in the transaction.
https://developer.android.com/reference/android/os/health/HealthStats
If those measurements can be measured within a transaction, maybe we can send them by default as well. | True | `HealthStats` measurements - ### Description
Investigate if `HealthStats` fits the concept of our own measurements set in the transaction.
https://developer.android.com/reference/android/os/health/HealthStats
If those measurements can be measured within a transaction, maybe we can send them by default as well. | non_priority | healthstats measurements description investigate if healthstats fits the concept of our own measurements set in the transaction if those measurements can be measured within a transaction maybe we can send them by default as well | 0 |
57,206 | 11,727,207,343 | IssuesEvent | 2020-03-10 15:36:47 | hypergraph-xyz/desktop | https://api.github.com/repos/hypergraph-xyz/desktop | closed | Text in menu bar isn't styled correctly | bug ready to start step: code | The text in the left menu bar isn't styled correctly. It seems that the `button` styling overrides it.
Running Windows 10 using this build: https://github.com/hypergraph-xyz/desktop/runs/498105561
 | 1.0 | Text in menu bar isn't styled correctly - The text in the left menu bar isn't styled correctly. It seems that the `button` styling overrides it.
Running Windows 10 using this build: https://github.com/hypergraph-xyz/desktop/runs/498105561
 detected in rack-2.0.7.gem | security vulnerability | ## CVE-2022-30123 - Medium Severity Vulnerability
<details><summary><img src='https://whitesource-resources.whitesourcesoftware.com/vulnerability_details.png' width=19 height=20> Vulnerable Library - <b>rack-2.0.7.gem</b></p></summary>
<p>Rack provides a minimal, modular and adaptable interface for developing
web appl... | True | CVE-2022-30123 (Medium) detected in rack-2.0.7.gem - ## CVE-2022-30123 - Medium Severity Vulnerability
<details><summary><img src='https://whitesource-resources.whitesourcesoftware.com/vulnerability_details.png' width=19 height=20> Vulnerable Library - <b>rack-2.0.7.gem</b></p></summary>
<p>Rack provides a minimal, mo... | non_priority | cve medium detected in rack gem cve medium severity vulnerability vulnerable library rack gem rack provides a minimal modular and adaptable interface for developing web applications in ruby by wrapping http requests and responses in the simplest way possible it unifies and d... | 0 |
Subsets and Splits
No community queries yet
The top public SQL queries from the community will appear here once available.