problem stringlengths 2 5.64k | solution stringlengths 2 13.5k | answer stringlengths 1 43 | problem_type stringclasses 8
values | question_type stringclasses 4
values | problem_is_valid stringclasses 1
value | solution_is_valid stringclasses 1
value | source stringclasses 6
values | synthetic bool 1
class |
|---|---|---|---|---|---|---|---|---|
1. Given the quadratic trinomial $f(x)=a x^{2}-a x+1$. It is known that $|f(x)| \leqslant 1$ for all $x \in[0,1]$. What is the greatest value that $a$ can take? | Answer: 8
Solution. It is not difficult to check that $a=8$ works. Indeed, $|2 x-1| \leqslant 1$ for $x \in[0,1]$, so $f(x)=8 x^{2}-8 x+1=2(2 x-1)^{2}-1 \leqslant 1$, and the inequality $f(x) \geqslant-1$ holds for all $x$.
Suppose that $a>8$. Then
$$
f\left(\frac{1}{2}\right)=\frac{a}{4}-\frac{a}{2}+1=1-\frac{a}{4}=\frac{4-a}{4}<-1
$$
which is impossible by the condition. | 8 | Algebra | math-word-problem | Yes | Yes | olympiads | false |
2. In each cell of a $15 \times 15$ square, there is a natural number not exceeding 4, and the sum of the numbers in each $2 \times 2$ square is 7. What is the maximum value that the sum of the numbers in the entire table can take? | Answer: 417
Solution. Note that the sum of the numbers in two adjacent cells does not exceed five, since otherwise the sum of the numbers in the $2 \times 2$ square containing these two cells would be at least eight, which is impossible according to the condition.
Divide the table into 49 squares of $2 \times 2$ and a corner of width 1. Divide the corner into a corner cell and 14 dominoes of $1 \times 2$. The sum of the numbers in each $2 \times 2$ square is 7, the sum of the numbers in each domino does not exceed 5, and the number in the corner cell does not exceed 4, so the sum of all the numbers in the table does not exceed $49 \cdot 7 + 14 \cdot 5 + 4 = 417$.
Example. Number the rows and columns of the table from 1 to 15 from left to right and from bottom to top. Place fours in the cells at the intersections of odd-numbered rows and columns, and ones in the other cells (see the figure). The sum of all the numbers is $64 \cdot 4 + (225 - 64) \cdot 1 = 417$.
| 1 | 1 | 1 | 1 | 1 | 1 | 1 | 1 | 1 | 1 | 1 | 1 | 1 | 1 | 1 |
| :--- | :--- | :--- | :--- | :--- | :--- | :--- | :--- | :--- | :--- | :--- | :--- | :--- | :--- | :--- |
| 1 | 4 | 1 | 4 | 1 | 4 | 1 | 4 | 1 | 4 | 1 | 4 | 1 | 4 | 1 |
| 1 | 1 | 1 | 1 | 1 | 1 | 1 | 1 | 1 | 1 | 1 | 1 | 1 | 1 | 1 |
| 1 | 4 | 1 | 4 | 1 | 4 | 1 | 4 | 1 | 4 | 1 | 4 | 1 | 4 | 1 |
| 1 | 1 | 1 | 1 | 1 | 1 | 1 | 1 | 1 | 1 | 1 | 1 | 1 | 1 | 1 |
| 1 | 4 | 1 | 4 | 1 | 4 | 1 | 4 | 1 | 4 | 1 | 4 | 1 | 4 | 1 |
| 1 | 1 | 1 | 1 | 1 | 1 | 1 | 1 | 1 | 1 | 1 | 1 | 1 | 1 | 1 |
| 1 | 4 | 1 | 4 | 1 | 4 | 1 | 4 | 1 | 4 | 1 | 4 | 1 | 4 | 1 |
| 1 | 1 | 1 | 1 | 1 | 1 | 1 | 1 | 1 | 1 | 1 | 1 | 1 | 1 | 1 |
| 1 | 4 | 1 | 4 | 1 | 4 | 1 | 4 | 1 | 4 | 1 | 4 | 1 | 4 | 1 |
| 1 | 1 | 1 | 1 | 1 | 1 | 1 | 1 | 1 | 1 | 1 | 1 | 1 | 1 | 1 |
| 1 | 4 | 1 | 4 | 1 | 4 | 1 | 4 | 1 | 4 | 1 | 4 | 1 | 4 | 1 |
| 1 | 1 | 1 | 1 | 1 | 1 | 1 | 1 | 1 | 1 | 1 | 1 | 1 | 1 | 1 |
| 1 | 4 | 1 | 4 | 1 | 4 | 1 | 4 | 1 | 4 | 1 | 4 | 1 | 4 | 1 |
| 1 | 1 | 1 | 1 | 1 | 1 | 1 | 1 | 1 | 1 | 1 | 1 | 1 | 1 | 1 | | 417 | Combinatorics | math-word-problem | Yes | Yes | olympiads | false |
5. Given trapezoid $A B C D$ with bases $A B$ and $C D$, angles $\angle C=30^{\circ}$ and $\angle D=80^{\circ}$. Find $\angle A C B$, if it is known that $D B$ is the bisector of angle $\angle D$. | Answer: $10^{\circ}$

Let $E$ be the intersection point of lines $A D$ and $B C$, and $D^{\prime}$ be the point symmetric to point $D$ with respect to line $B C$. Then $C D = C D^{\prime}$ and $\angle D C D^{\prime} = 2 \angle B C D = 60^{\circ}$. Therefore, triangle $D C D^{\prime}$ is equilateral and $D D^{\prime} = C D$. By symmetry, $D E = D^{\prime} E$ and triangle $D E D^{\prime}$ is isosceles. Thus, $\angle E D^{\prime} D = \angle E D D^{\prime} = \angle A D C - \angle C D D^{\prime} = 80^{\circ} - 60^{\circ} = 20^{\circ}$.
By Thales' theorem, $\frac{E A}{A D} = \frac{E B}{B C}$, and by the property of the angle bisector, $\frac{E B}{B C} = \frac{E D}{D C} = \frac{E D^{\prime}}{D D^{\prime}}$. Therefore, $\frac{E A}{A D} = \frac{E D^{\prime}}{D D^{\prime}}$ and $D^{\prime} A$ is the angle bisector of $\angle E D^{\prime} D$, so $\angle A D^{\prime} D = \angle A D^{\prime} E = 10^{\circ}$. Therefore, $\angle A D^{\prime} C = \angle A D^{\prime} D + \angle D D^{\prime} C = 10^{\circ} + 60^{\circ} = 70^{\circ} = \angle A E C$. Thus, quadrilateral $A E D^{\prime} C$ is cyclic and $\angle A C B = \angle A C E = \angle A D^{\prime} E = 10^{\circ}$. | 10 | Geometry | math-word-problem | Yes | Yes | olympiads | false |
1. The picture shows several circles connected by segments. Sasha chooses a natural number \( n \) and places different natural numbers in the circles so that for all these numbers the following property holds:
if numbers \( a \) and \( b \) are not connected by a segment, then the sum \( a + b \) must be coprime with \( n \), while if they are connected, then the numbers \( a + b \) and \( n \) must have a common natural divisor greater than 1. For what smallest \( n \) does such an arrangement exist?
 | Answer: $n=35$.
Solution. We will make two observations.
1) $n$ is odd. Indeed, let $n$ be even. Among seven numbers, there are always three numbers of the same parity, and by the condition, they must be pairwise connected. But there are no cycles of length 3 in the picture.
2) If $q$ is a prime divisor of $n$, then among four consecutively connected numbers, there exists a pair of adjacent numbers whose sum is not divisible by $q$. Take a chain $(a, b, c, d)$ of consecutively connected numbers. By the condition,
$$
a+d=(a+b)-(b+c)+(c+d) \vdots p
$$
Then the numbers $a$ and $d$ are also connected, which means there is a cycle of length 4 in the picture, which does not exist.
From 1) and 3), it follows that the number $n$ has at least two distinct odd prime divisors. Let there be exactly two of them (say, $p$ and $q$). We will show that they are different from 3. Suppose, for example, that $p=3$. No more than two numbers are divisible by 3 (if there are three, they form a cycle). The remaining numbers can be divided into two groups, giving remainders 1 and 2 when divided by 3. One of these groups is empty, otherwise any number from the smaller group will be connected to at least three numbers from the other group, which is impossible. The sum of the numbers in one group is not divisible by 3. Therefore, there exists a three-link chain in which the sum of any pair of connected numbers is not divisible by 3 and, hence, is divisible by $q$. But this contradicts 2).
Thus, if $n$ has exactly two distinct odd prime divisors, then $n \geqslant 5 \cdot 7=35$. If there are more than two such divisors, then $n \geqslant 3 \cdot 5 \cdot 7=105>35$. The arrangement for $n=35$ is shown in the figure.
 | 35 | Number Theory | math-word-problem | Yes | Yes | olympiads | false |
1. The picture shows several circles connected by segments. Sasha chooses a natural number $n$ and places different natural numbers in the circles so that for all these numbers the following property holds:
if numbers $a$ and $b$ are not connected by a segment, then the sum $a+b$ must be coprime with $n$; if connected, then the numbers $a+b$ and $n$ must have a common natural divisor greater than 1. For what smallest $n$ does such an arrangement exist?
 | Answer: $n=35$.
Solution. We will make two observations.
1) $n$ is odd. Indeed, let $n$ be even. Among eight numbers, there are always three numbers of the same parity, and by the condition, they must be pairwise connected. But there are no cycles of length 3 in the picture.
2) If $q$ is a prime divisor of $n$, then among four consecutively connected numbers, there exists a pair of adjacent numbers whose sum is not divisible by $q$. Consider a chain $(a, b, c, d)$ of consecutively connected numbers. By the condition,
$$
a+d=(a+b)-(b+c)+(c+d) \vdots p
$$
Then the numbers $a$ and $d$ are also connected, which means there is a cycle of length 4 in the picture, which does not exist.
From 1) and 3), it follows that the number $n$ has at least two distinct odd prime divisors. Let there be exactly two (say, $p$ and $q$). We will show that they are different from 3. Suppose, for example, that $p=3$. No more than two numbers are divisible by 3 (if there are three, they form a cycle). The remaining numbers (at least 6) can be divided into two groups, giving remainders 1 and 2 when divided by 3. We will show that one of these groups is empty. If this is not the case, then each number from one group is connected to any number from the other. But then there are no more than three numbers in one group and no more than two in the other, which is impossible. The sum of the numbers in one group is not divisible by 3. Therefore, there exists a three-link chain in which the sum of any pair of connected numbers is not divisible by 3 and, hence, is divisible by $q$. But this contradicts 2).
Thus, if $n$ has exactly two distinct odd prime divisors, then $n \geqslant 5 \cdot 7=35$. If there are more than two such divisors, then $n \geqslant 3 \cdot 5 \cdot 7=105>35$. The arrangement for $n=35$ is shown in the figure.
 | 35 | Number Theory | math-word-problem | Yes | Yes | olympiads | false |
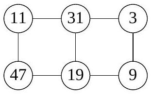
1. The picture shows several circles connected by segments. Tanya chooses a natural number n and places different natural numbers in the circles so that for all these numbers the following property holds:
if numbers a and b are not connected by a segment, then the sum $a^{2}+b^{2}$ must be coprime with n; if connected, then the numbers $a^{2}+b^{2}$ and n must have a common natural divisor greater than 1. For what smallest $n$ does such an arrangement exist?
 | Answer: $n=65$.
Solution. First, let's make three observations.
1) $n$ is odd. Indeed, suppose $n$ is even. Among five numbers, there are always three numbers of the same parity, and by the condition, they must be pairwise connected. But there are no cycles of length 3 in the picture.
2) If $d$ is a divisor of $n$, then no more than two numbers are divisible by $d$. Suppose there are three such numbers. Then they must be pairwise connected, and thus form a three-link cycle.
3) If $q$ is a prime divisor of $n$, then among four sequentially connected numbers, there exists a pair of adjacent numbers whose sum of squares is not divisible by $q$. Suppose there is a chain $(a, b, c, d)$ of sequentially connected numbers such that the sum of squares of any pair of adjacent numbers is divisible by $q$. Then
$$
a^{2}+d^{2}=\left(a^{2}+b^{2}\right)-\left(b^{2}+c^{2}\right)+\left(c^{2}+d^{2}\right) \vdots q
$$
This means that the numbers $a$ and $d$ are connected, so there is a cycle of length 4 in the picture, which does not exist.
From 1) and 3), it follows that the number $n$ has at least two different odd prime divisors. Let there be exactly two (say, $p$ and $q$). We will show that they are different from $3, 7, 11$. Suppose, for example, that $p \in\{3,7,11\}$. Note that for any natural number $a$
$$
a^{2} \bmod 3 \in\{0,1\}, \quad a^{2} \bmod 7 \in\{0,1,2,4\}, \quad a^{2} \bmod 11 \in\{0,1,3,4,5,9\}
$$
Therefore, $a^{2}+b^{2}$ is divisible by $p$ if and only if $a^{2}$ and $b^{2}$ are divisible by $p$, which means that $a$ and $b$ are divisible by $p$. By 2), this condition can be satisfied by only one pair. From the remaining four pairs of connected numbers, a three-link chain can be formed in which the sum of squares of each pair of adjacent numbers is divisible by $q$. But this contradicts 3).
Thus, if $n$ has exactly two different odd prime divisors, then $n \geqslant 5 \cdot 13=65$. If there are more than two such divisors, then $n \geqslant 3 \cdot 5 \cdot 7=105>65$. The arrangement for $n=65$ is shown in the figure.
 | 65 | Number Theory | math-word-problem | Yes | Yes | olympiads | false |
1. The picture shows several circles connected by segments. Tanya chooses a natural number $n$ and places different natural numbers in the circles so that for all these numbers the following property holds:
if numbers $a$ and $b$ are not connected by a segment, then the sum $a^{2}+b^{2}$ must be coprime with $n$; if $a$ and $b$ are connected, then the numbers $a^{2}+b^{2}$ and $n$ must have a common natural divisor greater than 1. For what smallest $n$ does such an arrangement exist?
 | Answer: $n=65$.
Solution. First, let's make three observations.
1) $n$ is odd. Indeed, suppose $n$ is even. Among six numbers, there are always three numbers of the same parity, and by the condition, they must be pairwise connected. But there are no cycles of length 3 in the picture.
2) If $d$ is a divisor of $n$, then no more than two numbers are divisible by $d$. Suppose there are three such numbers. Then they must be pairwise connected and, therefore, form a three-link cycle.
3) If $q$ is a prime divisor of $n$, and in the chain $(a, b, c, d)$ of sequentially connected numbers, the sum of the squares of any pair of adjacent numbers is divisible by $q$, then $(a, b, c, d)$ forms a cycle. Indeed,
$$
a^{2}+d^{2}=\left(a^{2}+b^{2}\right)-\left(b^{2}+c^{2}\right)+\left(c^{2}+d^{2}\right) \vdots q
$$
that is, the numbers $a$ and $d$ are also connected.
From 1) and 3), it follows that the number $n$ has at least two different odd prime divisors. Let there be exactly two (say, $p$ and $q$). We will show that they are different from $3, 7, 11$. Suppose, for example, that $p \in\{3,7,11\}$. Note that for any natural number $a$
$$
a^{2} \bmod 3 \in\{0,1\}, \quad a^{2} \bmod 7 \in\{0,1,2,4\}, \quad a^{2} \bmod 11 \in\{0,1,3,4,5,9\}
$$
Therefore, $a^{2}+b^{2}$ is divisible by $p$ if and only if $a^{2}$ and $b^{2}$ are divisible by $p$, and hence $a$ and $b$ are divisible by $p$. By 2), this condition can be satisfied by only one pair. From the remaining six pairs of connected numbers, one can form a non-cyclic three-link chain (for example, passing along the left and top or the right and bottom sides of the large rectangle). In this chain, the sum of the squares of each pair of adjacent numbers is divisible by $q$, which contradicts 3).
Thus, if $n$ has exactly two different odd prime divisors, then $n \geqslant 5 \cdot 13=65$. If there are more than two such divisors, then $n \geqslant 3 \cdot 5 \cdot 7=105>65$. The arrangement for $n=65$ is shown in the figure.
 | 65 | Number Theory | math-word-problem | Yes | Yes | olympiads | false |
4. The board has the number 5555 written in an even base $r$ ($r \geqslant 18$). Petya found out that the $r$-ary representation of $x^{2}$ is an eight-digit palindrome, where the difference between the fourth and third digits is 2. (A palindrome is a number that reads the same from left to right and from right to left). For which $r$ is this possible? | Answer: $r=24$.
Solution. Let's agree to write $u \equiv v(\bmod w)$ if $(u-v) \vdots w$. According to the condition, there exist such $r$-ary digits $a, b, c, d$ that $d-c=2$ and
$$
25(r+1)^{2}\left(r^{2}+1\right)^{2}=a\left(r^{7}+1\right)+b\left(r^{6}+r\right)+c\left(r^{5}+r^{2}\right)+d\left(r^{4}+r^{3}\right)
$$
Let's make some observations.
1) Since $r^{6} \equiv-1\left(\bmod \left(r^{2}+1\right)\right)$, the following equalities hold:
$$
r^{7}+1 \equiv 1-r\left(\bmod \left(r^{2}+1\right)\right) \quad \text { and } \quad r^{6}+r \equiv r-1\left(\bmod \left(r^{2}+1\right)\right)
$$
Moreover, $r^{4} \equiv 1\left(\bmod \left(r^{2}+1\right)\right)$, hence
$$
r^{5}+r^{2} \equiv r-1\left(\bmod \left(r^{2}+1\right)\right) \quad \text { and } \quad r^{4}+r^{3} \equiv 1-r\left(\bmod \left(r^{2}+1\right)\right)
$$
Then, by $(*)$
$$
0 \equiv(a-b-c+d)(1-r)\left(\bmod \left(r^{2}+1\right)\right)
$$
Note that $r^{2}+1+(1-r)(r+1)=2$, and the numbers $1-r$ and $r^{2}+1$ are odd. Therefore, they are coprime, which implies $a-b-c+d \vdots\left(r^{2}+1\right)$. But
$$
|a-b-c+d| \leqslant 2(r-1)<2 r<r^{2}+1
$$
Thus, $b-a=d-c=2$.
2) Since $r^{n} \equiv 1(\bmod (r-1))$ for any natural $n$, from $(*)$ and 1$)$ it follows that
$$
25 \cdot 16 \equiv 2(a+b+c+d)=4(b+c)(\bmod (r-1))
$$
Since $r-1$ is odd, $r-1$ divides the number $100-(b+c)$.
3) For any natural $n$
$$
r^{n}=(r+1-1)^{n} \equiv(-1)^{n}(1-n(r+1))\left(\bmod (r+1)^{2}\right)
$$
The right-hand side of $(*)$ is divisible by $(r+1)^{2}$, hence
$$
0 \equiv(7 a-5 b+3 c-d)(r+1)\left(\bmod (r+1)^{2}\right)
$$
Thus, $r+1$ divides the number
$$
7 a-5 b+3 c-d=7(b-2)-5 b+3 c-(c+2)=2(b+c)-16
$$
Then $b+c-8 \vdots(r+1)$ due to the oddness of $r+1$. Therefore, $b+c=8$ or $b+c=8+r+1$. In the second case,
$$
0 \equiv 92-(r+1) \equiv 90(\bmod (r-1))
$$
Since $r$ is even and $r-1 \geqslant 17$, we get $r=46$. Then $a=25$ and $b=27$, which is impossible, as $b=50 \bmod 46=4$. Thus, $b+c=8$. By 2$) 92 \vdots(r-1)$, hence $r=24$.
Remark. If $b+c=8$ and $r=24$, then
$$
a=25 \bmod 24=1, \quad b=a+2=3, \quad c=8-b=5, \quad d=c+2=7
$$
The equality $5555_{24}^{2}=13577531_{24}$ is verified by direct computation. | 24 | Number Theory | math-word-problem | Yes | Yes | olympiads | false |
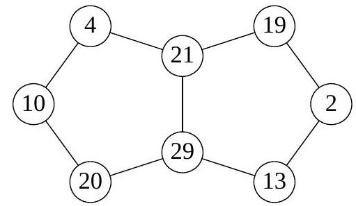
1. The picture shows several circles connected by segments. Nastya chooses a natural number \( n \) and places different natural numbers in the circles so that for all these numbers the following property holds:
if numbers \( a \) and \( b \) are not connected by a segment, then the difference \( a - b \) must be coprime with \( n \), and if they are connected, then \( a - b \) and \( n \) must have a common natural divisor greater than 1. For what smallest \( n \) does such an arrangement exist?
 | Answer: $n=5 \cdot 7 \cdot 11=385$.
Solution. We will make two observations.
1) $n$ is not divisible by 2 and 3. Among seven numbers, there are always three numbers of the same parity. If $n$ is even, then they must be pairwise connected. Moreover, among seven numbers, there will be three numbers that give the same remainder when divided by 3. If $n$ is divisible by 3, then these numbers also form a three-link cycle. But such cycles do not exist in the picture.
2) If $p$ is a prime divisor of $n$, then among three consecutively connected numbers, there exists a pair of adjacent numbers whose difference is not divisible by $p$. Let $(a, b, c)$ be a chain of consecutively connected numbers where $a-b$ and $b-c$ are divisible by $p$. Then $a-c=(a-b)+(b-c) \vdots p$. This means that $(a, b, c)$ forms a three-link cycle, which is impossible.
We will show that the number $n$ has at least three distinct prime divisors. Let $p$ be a prime divisor of $n$. There are no more than three distinct pairs $(a, b)$ for which $a-b \vdots p$. If there were 4 such pairs, then some two of them would intersect, which contradicts 2). But in total, 7 pairs of numbers are connected by segments, so $n$ has at least three distinct prime divisors. By 1), the smallest possible values for them are $5, 7, 11$, that is, $n \geqslant 5 \cdot 7 \cdot 11=385$. The arrangement for $n=385$ is shown in the figure.
 | 385 | Number Theory | math-word-problem | Yes | Yes | olympiads | false |
1. In the picture, several circles are drawn, connected by segments. Nastl chooses a natural number \( n \) and places different natural numbers in the circles so that for all these numbers the following property holds:
if numbers \( a \) and \( b \) are not connected by a segment, then the difference \( a - b \) must be coprime with \( n \), and if they are connected, then the numbers \( a - b \) and \( n \) must have a common natural divisor greater than 1. For what smallest \( n \) does such an arrangement exist?
 | Answer: $n=3 \cdot 5 \cdot 7=105$.
Solution. We will make two observations.
1) $n$ is odd. Indeed, suppose $n$ is even. Among the six numbers, there are always three numbers of the same parity, and by the condition, they must be pairwise connected. But there are no cycles of length 3 in the diagram.
2) If $p$ is a prime divisor of $n$, then among three consecutively connected numbers, there exists a pair of adjacent numbers whose difference is not divisible by $p$. Suppose $(a, b, c)$ is a chain of consecutively connected numbers where $a-b$ and $b-c$ are divisible by $p$. Then $a-c=(a-b)+(b-c) \vdots p$. Therefore, $(a, b, c)$ forms a three-link cycle, which is impossible.
We will show that the number $n$ has at least three distinct prime divisors. Let $p$ be a prime divisor of $n$. There are no more than three distinct pairs $(a, b)$ for which $a-b \vdots p$. If there were 4 such pairs, then some two of them would intersect, which contradicts 2). But in total, 7 pairs of numbers are connected by segments, so $n$ has at least three distinct prime divisors. By 1), the smallest possible values for them are $3, 5, 7$, that is, $n \geqslant 3 \cdot 5 \cdot 7=105$. The arrangement for $n=105$ is shown in the figure.
 | 105 | Number Theory | math-word-problem | Yes | Yes | olympiads | false |
1. The picture shows several circles connected by segments. Kostya chooses a natural number \( n \) and places different natural numbers in the circles so that for all these numbers the following property holds:
if numbers \( a \) and \( b \) are not connected by a segment, then the sum \( a + b \) must be coprime with \( n \), and if they are connected, then the numbers \( a + b \) and \( n \) must have a common natural divisor greater than 1. For what smallest \( n \) does such an arrangement exist?
 | Answer: $n=15$.
Solution. We will make two observations.
1) $n$ is odd. Indeed, suppose $n$ is even. Among any five numbers, there are always three numbers of the same parity, and by the condition, they must be pairwise connected. But there are no cycles of length 3 in the picture.
2) $n$ has at least two distinct prime divisors. Suppose $n$ is a power of a prime number $p$. Take a chain $(a, b, c, d)$ of sequentially connected numbers. By the condition,
$$
a+d=(a+b)-(b+c)+(c+d) \vdots p
$$
Then the numbers $a$ and $d$ are also connected, which means there is a cycle of length 4 in the picture, which is not there.
Thus, the number $n$ has at least two distinct odd prime divisors, hence $n \geqslant 15$. The arrangement for $n=15$ is shown in the figure.
 | 15 | Number Theory | math-word-problem | Yes | Yes | olympiads | false |
1. In the picture, several circles are drawn, connected by segments. Kostya chooses a natural number \( n \) and places different natural numbers in the circles so that for all these numbers the following property holds:
if numbers \( a \) and \( b \) are not connected by a segment, then the sum \( a + b \) must be coprime with \( n \); if connected, then the numbers \( a + b \) and \( n \) must have a common natural divisor greater than 1. For what smallest \( n \) does such an arrangement exist?
 | Answer: $n=15$.
Solution. We will make two observations.
1) $n$ is odd. Indeed, suppose $n$ is even. If there are three even and three odd numbers, then each of these triples forms a cycle. Suppose there are four numbers $a, b, c, d$ of the same parity. Then all of them are pairwise connected, and we again get two three-link cycles - for example, $(a, b, c)$ and $(a, d, c)$. But there is only one such cycle in the picture.
2) $n$ has at least two distinct prime divisors. Suppose $n$ is a power of a prime number $p$. Consider a chain $(a, b, c, d)$ of sequentially connected numbers. By the condition,
$$
a+d=(a+b)-(b+c)+(c+d) \vdots p
$$
Then the numbers $a$ and $d$ are also connected, which means that there is a cycle of length 4 in the picture, which is not there.
Thus, the number $n$ has at least two distinct odd prime divisors, hence $n \geqslant 15$. The arrangement for $n=15$ is shown in the figure.
 | 15 | Number Theory | math-word-problem | Yes | Yes | olympiads | false |
3. Triangle $A B C$ with angle $\angle A B C=135^{\circ}$ is inscribed in circle $\omega$. The lines tangent to $\omega$ at points $A$ and $C$ intersect at point $D$. Find $\angle A B D$, given that $A B$ bisects segment $C D$. Answer: $90^{\circ}$
 | Solution. Let $O$ be the center of $\omega$, $M$ be the intersection point of lines $A B$ and $C D$. Note that
$$
\angle A O C=2\left(180^{\circ}-\angle A B C\right)=2\left(180^{\circ}-135^{\circ}\right)=90^{\circ} .
$$
Then quadrilateral $A O C D$ is a square, and thus $\angle A D C=90^{\circ}$. By the tangent-secant theorem,
$$
D M^{2}=M C^{2}=B M \cdot A M, \quad \text { that is } \quad \frac{D M}{A M}=\frac{B M}{D M} .
$$
Therefore, triangles $D B M$ and $A D M$ are similar, from which
$$
\angle A B D=180^{\circ}-\angle M B D=180^{\circ}-\angle A D M=90^{\circ}
$$ | 90 | Geometry | math-word-problem | Yes | Yes | olympiads | false |
1. (10 points) Chess clubs from Moscow, Saint Petersburg, and Kazan agreed to hold a tournament. Each Muscovite played exactly 9 Saint Petersburg residents and $n$ Kazan residents. Each Saint Petersburg resident played exactly 6 Muscovites and 2 Kazan residents. Each Kazan resident played exactly 8 Muscovites and 6 Saint Petersburg residents. What is $n$? | # Answer: 4.
Solution. Let the team from Moscow consist of $m$ participants, the team from Saint Petersburg - of $p$ participants, and the team from Kazan - of $k$ participants.
According to the problem, each Muscovite, i.e., each of the $m$ people, played exactly 9 games with the Saint Petersburg residents; and each Saint Petersburg resident, i.e., each of the $p$ people, played exactly 6 games with the Muscovites. Clearly, the games played by Muscovites with Saint Petersburg residents are the same games played by Saint Petersburg residents with Muscovites, i.e., $m \cdot 9 = p \cdot 6$.
Similarly, $m \cdot n = k \cdot 8$ and $p \cdot 2 = k \cdot 6$. We have
$$
\left\{\begin{array} { l }
{ 9 m = 6 p , } \\
{ n m = 8 k , } \\
{ 2 p = 6 k ; }
\end{array} \Leftrightarrow \left\{\begin{array} { l }
{ 3 m = 2 p , } \\
{ n m = 8 k , } \\
{ p = 3 k ; }
\end{array} \Leftrightarrow \left\{\begin{array} { l }
{ 3 m = 2 \cdot 3 k , } \\
{ n m = 8 k , } \\
{ p = 3 k ; }
\end{array} \Leftrightarrow \left\{\begin{array} { l }
{ m = 2 k , } \\
{ n m = 8 k , } \\
{ p = 3 k ; }
\end{array} \Leftrightarrow \left\{\begin{array}{l}
m=2 k \\
n \cdot 2 k=8 k \\
p=3 k
\end{array}\right.\right.\right.\right.\right.
$$
From this, $n=4$. | 4 | Combinatorics | math-word-problem | Yes | Yes | olympiads | false |
2. (10 points) In each cell of a $50 \times 50$ square, a number is written that is equal to the number of $1 \times 16$ rectangles (both vertical and horizontal) in which this cell is an end cell. In how many cells are numbers greater than or equal to 3 written? | Answer: 1600.
Solution. We will denote the cells of the square by pairs $(i, j)$, where $i=1, \ldots, 50, j=$ $=1, \ldots, 50$. We will start the numbering from the bottom left corner of the square.
The cell $(i, j)$ is the rightmost for a horizontal rectangle if $16 \leqslant$ $\leqslant i-$ inequality (1), and the leftmost if $i \leqslant 50-15=35-$ inequality (2). The cell $(i, j)$ is the topmost for a vertical rectangle if $16 \leqslant j-$ inequality (3), and the bottommost if $j \leqslant 50-15=35-$ inequality (4). We are interested in the number of cells of the square for which at least three of the inequalities (1)-(4) are satisfied.
First, we will find the number of cells for which all inequalities are true. These are the cells for which $16 \leqslant i \leqslant 35$ and $16 \leqslant j \leqslant 35$. There are $(35-15) \times(54-15)=20 \times 20=400$ such cells.
Now we will calculate the number of cells for which inequality (1) is not true, but (2)-(4) are true. That is, $i<16$ and $16 \leqslant j \leqslant 35$. There are $15 \times(35-15)=15 \times 20=300$ such cells. It is easy to see that due to the symmetry (of the square) the number of cells for which other sets of three inequalities are true will be the same.
In total, we get $400+3 \cdot 300=1600$. | 1600 | Combinatorics | math-word-problem | Yes | Yes | olympiads | false |
5. (20 points) At a market in Egypt, a tourist is bargaining with a seller over a souvenir worth 10000 Egyptian pounds. The tourist first reduces the price by x percent $(0<x<100)$, then the seller increases the price by $x$ percent, and so on. The number $x$ remains constant throughout the bargaining, and the seller increases the price at least once. The bargaining continues until one of the participants receives a non-integer value for the price of the souvenir. Find the maximum possible number of price changes during such a bargaining session (including the final non-integer price). | Answer: 5.
Solution. The final cost of the souvenir can be found using one of two formulas (depending on who had the last word): $10000 \cdot\left(1-\frac{x}{100}\right)^{n} \cdot\left(1+\frac{x}{100}\right)^{n}$ or $10000 \cdot\left(1-\frac{x}{100}\right)^{n+1} \cdot\left(1+\frac{x}{100}\right)^{n}$.
After some transformations, we get $\frac{(100-x)^{n}(100+x)^{n}}{100^{2 n-2}}$ and $\frac{(100-x)^{n+1}(100+x)^{n}}{100^{2 n-2}}$.
An expression of the form $(100-x)^{a}(100+x)^{b}$ is divisible by $100^{t}$ for $a>0, b>0, x>0$ and $t>0$ at least once for $x=10 i, i=1, \ldots, 9$ (an even number, a multiple of 5). | 5 | Algebra | math-word-problem | Yes | Yes | olympiads | false |
6. (30 points) The bases $AB$ and $CD$ of trapezoid $ABCD$ are 15 and 19, respectively. $AH$ and $BG$ are heights to the line $DC$, and $CF$ is a height to the line $AB$. Points $K, L, M$, and $N$ are the midpoints of segments $AB, CF, CD$, and $AH$ respectively. Find the ratio of the area of trapezoid $ABCD$ to the area of quadrilateral $KLMN$, if $DG=17$. | Answer: 2 or $\frac{2}{3}$.

Solution. Let the trapezoid $ABCD$ be labeled in a clockwise direction, with the bases assumed to be horizontal. Since the problem does not specify where point $G$ lies on line $DC$, we need to consider all possible cases. There are two scenarios: point $G$ lies to the left of point $D$ (see the left diagram) and point $G$ lies to the right of point $D$ (see the right diagram). In the second case, since
$$
DG = 17 < 19 = DC
$$
point $G$ lies on segment $DC$.
Let $h$ be the height of the trapezoid. By the problem's condition, points $N$ and $L$ are the midpoints of the heights of the trapezoid. Note that the area of quadrilateral $KLMN$ is the sum of the areas of triangles $KNL$ and $MNL$, which share a base and have heights equal to half the height of the trapezoid, i.e.,
$$
S_{KLMN} = S_{KNL} + S_{MNL} = 2 \cdot S_{KNL} = 2 \cdot \frac{1}{2} \cdot NL \cdot \frac{h}{2} = NL \cdot \frac{h}{2}
$$
Thus, the desired ratio of areas is
$$
\frac{S_{ABCD}}{S_{KLMN}} = \frac{\frac{AB + DC}{2} \cdot h}{NL \cdot \frac{h}{2}} = \frac{AB + CD}{NL}
$$
$NL$ is the distance between lines $AH$ and $CF$. In the case where point $G$ lies to the left of point $D$, i.e., does not fall on base $CD$, the value of $NL = AB + BG + DC = 15 + 17 + 19 = 51$. In the second case, $NL = HG + GC = AB + (DC - DG) = 15 + (19 - 17) = 17$. Therefore, we get two answers: $\frac{AB + CD}{NL} = \frac{34}{51} = \frac{2}{3}$ and $\frac{AB + CD}{NL} = \frac{34}{17} = 2$. | 2 | Geometry | math-word-problem | Yes | Yes | olympiads | false |
9. (40 points) What is the maximum number of numbers that can be chosen among the natural numbers from 1 to 3000 such that the difference between any two of them is different from 1, 4, and 5? | Answer: 1000.
Solution. Let's provide an example. We can choose all numbers divisible by 3. Then the difference between any two numbers will also be divisible by 3, while the numbers 1, 4, and 5 are not divisible by 3.
The estimate is based on the consideration that among 6 consecutive numbers, 3 numbers cannot be chosen. Let's prove this statement. Take any chosen number and the five numbers following it. Then the second, fifth, and sixth numbers are definitely not chosen. The third and fourth numbers remain, but they cannot both be chosen at the same time. It is even more impossible to choose 3 numbers among five or fewer consecutive numbers. | 1000 | Combinatorics | math-word-problem | Yes | Yes | olympiads | false |
4. In the maze diagram in Fig. 1, each segment (link) is a corridor, and each circle is a small room. In some rooms, there are beacons that hum - each with its own voice. When in any room, the robot hears the signal from each beacon and determines the distance to it by the attenuation, i.e., the number of links on the shortest path to the beacon. For example, if a beacon is located in room $A$ (in chess notation, this is room a4), and the robot is in room $B$ (this is room g4), the distance between them is 7 links. The robot has the maze diagram and the beacons are marked on it. For what minimum number of beacons can the robot, when in any room, uniquely determine its location by sound?
a) Indicate how such a number of beacons can be placed. Why will the robot be able to determine its room by them?
b) Prove that it is impossible to manage with a smaller number of beacons.

Fig. 1: Maze | Answer: the minimum number of beacons is 3, for example, they can be placed in rooms a1, d3, a5.
## Solution.

Fig. 2: Parts of the maze

Fig. 3: Distances to beacon a5
b) Estimation. We will prove that two beacons are not enough. Consider three parts of our maze (Fig. 2): part $\mathcal{K}$ is room $K$ and two long dead-end corridors that lead from it to the left and right, part $\mathcal{L}$ is room $L$ and two dead-end corridors that lead from it upwards and to the right, part $\mathcal{N}$ is room $N$ and two dead-end corridors that lead from it to the left and downwards. If there are no more than 2 beacons, then one of these parts will not have a beacon. For example, let this be part $\mathcal{K}$, signals from beacons will reach this part via the edge entering room $K$ from below. Then a robot in room a3 will hear the same signals as in room b3, and therefore will not be able to distinguish which of these two rooms it is in. Similarly, indistinguishable rooms can be found in other parts if they do not contain a beacon.
a) Example. Let's check that beacons in rooms a1, d3, a5 will allow the robot to orient itself in this maze. Here, it is easier to perform a case-by-case check than to come up with general considerations. In Fig. 3, we have marked the distances from all rooms to beacon a5. As we can see, rooms with distances from 0 to 5 are uniquely defined. Rooms with a distance of 6 are at different distances from beacon d3. Similarly, rooms with distances of $8, 9, 10, 11$. As for the four rooms with a distance of 7, two of them, v2 and v4, are at distances of 3 and 7 from beacon d3 and are thus uniquely defined by the distances to a5 and to d3. The other two rooms, a2 and b1, are at a distance of 5 from d3, but they are at different distances from a1. | 3 | Logic and Puzzles | math-word-problem | Yes | Yes | olympiads | false |
4. In the maze diagram in Fig. 7, each segment (link) is a corridor, and each circle is a small room. In some rooms, there are beacons that hum - each with its own voice. When in any room, the robot hears the signal from each beacon and determines the distance to it by the attenuation, i.e., the number of links on the shortest path to the beacon. For example, if a beacon is in room $A$ (in chess notation, this is room a4), and the robot is in room $B$ (this is room g4), the distance between them is 5 links. The robot has the maze diagram and the beacons are marked on it. For what minimum number of beacons can the robot, when in any room, uniquely determine its location by sound?
a) Indicate how such a number of beacons can be placed. Why will the robot be able to determine its room by them?
b) Prove that it is impossible to manage with fewer beacons.

Fig. 7: Maze | Answer: the minimum number of beacons is 3, for example, they can be placed in rooms a1, b3, d4.
Solution.
b) Estimation. We will prove that two beacons are not enough. Consider three parts of our maze (Fig. 8): part $\mathcal{K}$ is room $K$, the long dead-end corridor that exits from it to the left, and the dead-end corridor below, part $\mathcal{L}$ is room $L$ and the two dead-end corridors that exit from it upwards and to the right, part $\mathcal{N}$ is room $N$ and the two dead-end corridors that exit from it to the left and below. If there are no more than 2 beacons, then one of these parts will not have a beacon. For example, let this be part $\mathcal{K}$, signals from the beacons will reach this part via the link entering room $K$ from the right. Then a robot, being in room a5, will hear the same signals as in room b4, and therefore will not be able to distinguish,

Fig. 8: Parts of the maze

Fig. 9: Distances to beacon b3
which of these two rooms it is in. Similarly, indistinguishable rooms can be found in other parts if they do not contain a beacon.
a) Example. Let's check that beacons in rooms a1, b3, d4 will allow the robot to orient itself in this maze. Here, it is easier to perform a case-by-case check than to come up with some general considerations. In Figure 9, we marked the distances from all rooms to beacon b3. As we can see, rooms with distances $0,1,2,3,4,8$ and 12 are uniquely defined. Rooms with a distance of 5 are at different distances from beacon a1. Similarly, rooms with a distance of 6 and 7. There are three rooms with a distance of 9: one of them - b2 is at a distance of 2 from beacon a1, and the other two are at a distance of 4 from a1, but they have different distances to d4. Two rooms with a distance of 10 - d2 and g3 - are at distances of 4 and 2 from beacon d4, and the other three - b1, a2, and g1 - are at a distance of 6 from d4, but at different distances from a1. Finally, two rooms with a distance of 11 - d3 and g4 - are at distances of 5 and 1 from beacon d4, and the other two - a1 and d1 - are at a distance of 7 from d4, but at different distances from a1. | 3 | Logic and Puzzles | math-word-problem | Yes | Yes | olympiads | false |
4. In the maze diagram in Fig. 13, each segment (link) is a corridor, and each circle is a small room. Some rooms have beacons that hum, each with its own voice. When in any room, the robot hears the signal from each beacon and determines the distance to it by the attenuation, i.e., the number of links on the shortest path to the beacon. For example, if a beacon is in room $A$ (in chess notation, this is room a4), and the robot is in room $B$ (this is room g4), the distance between them is 5 links. The robot has the maze diagram and the beacons are marked on it. For what minimum number of beacons can the robot, when in any room, uniquely determine its location by sound?
a) Indicate how such a number of beacons can be placed. Why will the robot be able to determine its room by them?
b) Prove that it is impossible to manage with fewer beacons.

Fig. 13: Maze | Answer: the minimum number of beacons is 3, for example, they can be placed in rooms a1, b3, d4.
## Solution.
b) Estimation. We will prove that two beacons are insufficient. Consider three parts of our maze (Fig. 14): part $\mathcal{K}$ is room $K$ and the dead-end corridors that lead from it to the right and down, part $\mathcal{L}$ is room $L$ and the two dead-end corridors that lead from it up and to the right, part $\mathcal{N}$ is room $N$ and the two dead-end corridors that lead from it to the left and down. If there are no more than 2 beacons, then one of these parts will not have a beacon. For example, let this be part $\mathcal{K}$, signals from beacons will reach this part via the link entering room $K$ from the right. Then a robot in room a3 will hear the same signals as in room b4, and therefore will not be able to distinguish which of these two rooms it is in. Similarly, indistinguishable rooms can be found in other parts if they do not contain a beacon.
a) Example. Let's check that beacons in rooms a1, b3, d4 will allow the robot to orient itself in this maze. Here, it is easier to perform a case-by-case analysis than to come up with general considerations. In Fig. 15, we marked the distances from all rooms to beacon b3. As we can see, rooms with distances $0,1,2,5$ and 8 are uniquely defined. Rooms with a distance of 3 are at different distances from beacon a1. Similarly, rooms with distances of 4, 6, and 7. There are three rooms with a distance of 9: one of them -62- is at a distance of 2 from beacon a1, while the other two are at a distance of 4 from a1, but they have different

Fig. 14: Parts of the maze

Fig. 15: Distances to beacon b3
distances to d4. Two rooms with a distance of 10 - g1 and g3 - are at a distance of 5 from beacon a1, but differ in their distance to d4, while another one - b1 - is at a distance of 1 from a1 and thus differs from the previous two. Two rooms with a distance of 11 - d3 and g4 - are at distances of 1 and 3 from beacon d4, while the other two - a1 and d1 - are at a distance of 7 from d4, but at different distances from a1. Finally, rooms with a distance of 12 differ in their distance to d4. | 3 | Logic and Puzzles | math-word-problem | Yes | Yes | olympiads | false |
3. Triangle $A B C$ with angle $\angle A B C=135^{\circ}$ is inscribed in circle $\omega$. The lines tangent to $\omega$ at points $A$ and $C$ intersect at point $D$. Find $\angle A B D$, given that $A B$ bisects segment $C D$. Answer: $90^{\circ}$
 | Solution. Let $O$ be the center of $\omega$, $M$ be the intersection point of lines $A B$ and $C D$. Note that
$$
\angle A O C=2\left(180^{\circ}-\angle A B C\right)=2\left(180^{\circ}-135^{\circ}\right)=90^{\circ} .
$$
Then quadrilateral $A O C D$ is a square, and thus $\angle A D C=90^{\circ}$. By the tangent-secant theorem,
$$
D M^{2}=M C^{2}=B M \cdot A M, \quad \text { that is } \quad \frac{D M}{A M}=\frac{B M}{D M} .
$$
Therefore, triangles $D B M$ and $A D M$ are similar, from which
$$
\angle A B D=180^{\circ}-\angle M B D=180^{\circ}-\angle A D M=90^{\circ}
$$ | 90 | Geometry | math-word-problem | Yes | Yes | olympiads | false |
4. From the town "U $" to the town "A x" at $10^{00}$ AM, Ivan set off on his bicycle. After traveling two-thirds of the way, he passed the town "Ox," from which at that moment Peter set off on foot towards the town "U x". At the moment Ivan arrived in the town "A x", Nikolai set off from there in the opposite direction on his bicycle and arrived in the town "U x" by the morning of the same day. At what distance from the town "A x" did Nikolai catch up with Peter, if Peter arrived in the town "U x" at $12^{00}$ AM of the same day, and the speed of each participant was constant, with the distance between the towns "U x" and "A x" being 10 km in total. (7 points) | Answer: 6 km.
## Solution:
We will solve the problem using a graphical-geometric method. Let's represent Ivan's movement as segment $K L$, Nikolai's movement as segment $L M$, and Petr's movement as segment $N P$ in a coordinate system $(t ; s)$, where $t$ is time in hours and $s$ is distance in kilometers from point A (Fig.1). Let $Q$ be the intersection point of $L M$ and $N P$. According to the problem, $M K=2$ and $P M=1$. Draw $M G \| N Q, G \in K L$, then by Thales' theorem we have
$$
N G: G K=P M: M K=1: 2 .
$$
Thus, if $N G=2 x$, then $G K=4 x$, and $L N=3 x$. Therefore, by Thales' theorem again, we have
$$
L Q: Q M=L N: N G=3 x: 2 x=3: 2
$$
Thus, the required distance is $\frac{3}{5} \cdot 10=6$ (km.)
Note that when finding the ratio $L Q: Q M$, we can use Menelaus' theorem. Points $N, Q$, and $P$ lie on the same line, so $\frac{K N}{N L} \cdot \frac{L Q}{Q M} \cdot \frac{M P}{P K}=1$ or $\frac{2}{1} \cdot \frac{L Q}{Q M} \cdot \frac{1}{3}=1$. Therefore, $\frac{L Q}{Q M}=$ $\frac{3}{2}$. | 6 | Logic and Puzzles | math-word-problem | Yes | Yes | olympiads | false |
1. Calculate:
$$
\frac{2 \cdot 2018}{1+\frac{1}{1+2}+\frac{1}{1+2+3}+\cdots+\frac{1}{1+2+\cdots+2018}}
$$ | Answer: 2019.
Solution: a similar solution to this problem is present in variant 1 under the same number. | 2019 | Algebra | math-word-problem | Yes | Yes | olympiads | false |
4. From the town "U ${ }^{\prime}$ " to the town " $A x$ ", Ivan set off on his bicycle at $11^{00}$ AM, having traveled two fifths of the distance, he passed the town " $O x$ ", from which at that moment Peter set off on foot towards the town "Ux". At the moment when Ivan arrived in the town " $A x$ ", from there in the opposite direction Nikolai set off on his bicycle and arrived in the town "Ux" at $12^{00}$ of the same day. How many kilometers from the town " $A x$ " did Nikolai catch up with Peter, if Peter arrived in the town "U $\$ " at $13^{30}$ of the same day, while the speed of each participant was constant, and the distance between the towns "U" and " $A x$ " is
7 km.
( 7 points) | Answer: 5 km.
Solution: a similar solution to this problem is present in option 1 under the same number. | 5 | Logic and Puzzles | math-word-problem | Yes | Yes | olympiads | false |
3. Find $g(2022)$, if for any real $x, y$ the equality holds
$$
g(x-y)=g(x)+g(y)-2021(x+y)
$$
# | # Answer: 4086462.
Solution. Substitute $x=y=0$, we get
$$
g(0)=g(0)+g(0)-2021(0+0) \Rightarrow g(0)=0
$$
Substitute $x=y$, we get
$$
\begin{gathered}
g(0)=g(x)+g(x)-2021(x+x) \Rightarrow g(x)=2021 x \Rightarrow \\
g(2022)=2021 \cdot 2022=4086462
\end{gathered}
$$ | 4086462 | Algebra | math-word-problem | Yes | Yes | olympiads | false |
4. Find the value of the expression
$$
\frac{1}{1+m+m n}+\frac{1}{1+n+n k}+\frac{1}{1+k+k m} \text { given that } m=\frac{1}{n k} \text {. }
$$ | Answer: 1.
## Solution.
$$
\begin{gathered}
\frac{1}{1+m+m n}+\frac{1}{1+n+n k}+\frac{1}{1+k+k m}=\frac{k}{k+k m+k m n}+\frac{k m}{k m+k m n+k m n k}+\frac{1}{1+k+k m}= \\
=\frac{k}{k+k m+1}+\frac{k m}{k m+1+k}+\frac{1}{1+k+k m}=\frac{k+k m+1}{1+k+k m}=1
\end{gathered}
$$ | 1 | Algebra | math-word-problem | Yes | Yes | olympiads | false |
3. Find $g$(2021), if for any real $x, y$ the equality holds
$$
g(x-y)=g(x)+g(y)-2022(x+y)
$$ | Answer: 4086462.
Solution. Substitute $x=y=0$, we get
$$
g(0)=g(0)+g(0)-2022(0+0) \Rightarrow g(0)=0
$$
Substitute $x=y$, we get
$$
\begin{gathered}
g(0)=g(x)+g(x)-2022(x+x) \Rightarrow g(x)=2022 x \Rightarrow \\
g(2021)=2022 \cdot 2021=4086462 .
\end{gathered}
$$ | 4086462 | Algebra | math-word-problem | Yes | Yes | olympiads | false |
2. Two math teachers are conducting a geometry test, checking each 10th-grade student's ability to solve problems and their knowledge of theory. The first teacher spends 5 and 7 minutes per student, respectively, while the second teacher spends 3 and 4 minutes per student. What is the minimum time they will need to interview 25 students? | # Answer: 110 minutes.
## Solution: (estimation + example)
Let the first teacher accept the test on problems from $X$ students, and on theory from $Y$ students. Then the second teacher accepts the test on problems from (25-X) students, and on theory from (25-Y) students. Let $T$ be the minimum time required for them to interview 25 students. Then, considering the condition of the problem, we can set up the following system of inequalities:
$$
\left\{\begin{array} { c }
{ 5 X + 7 Y \leq T , } \\
{ 3 ( 2 5 - X ) + 4 ( 2 5 - Y ) \leq T . }
\end{array} \Rightarrow \left\{\begin{array} { c }
{ 5 X + 7 Y \leq T } \\
{ - 3 X - 4 Y \leq T - 1 7 5 . }
\end{array} \Rightarrow \left\{\begin{array}{c}
15 X+21 Y \leq 3 T \\
-15 X-20 Y \leq 5 T-875
\end{array}\right.\right.\right.
$$
$$
\text { Hence } 0 \leq Y \leq 8 T-875 \Rightarrow 8 T \geq 875 \Rightarrow T \geq 110 \text {. }
$$
Therefore, it is impossible to accept the test from 25 students in less than 110 minutes.
Let's provide an example (of achieving the boundary):
The first teacher accepts tests on problems from 22 students, spending 110 minutes on this; the second teacher accepts tests on problems from the remaining three students, spending 9 minutes on this, and accepts tests on theory from all 25 students, spending 100 minutes on this, thus spending 109 minutes. | 110 | Logic and Puzzles | math-word-problem | Yes | Yes | olympiads | false |
2. Two math teachers are conducting a geometry test, checking each 10th-grade student's ability to solve problems and their knowledge of theory. The first teacher spends 5 and 7 minutes per student, respectively, while the second teacher spends 3 and 4 minutes per student. What is the minimum time required for them to interview 25 students?
# | # Answer: 110 minutes.
Solution: fully corresponds to the solution of problem 2, option 1. | 110 | Logic and Puzzles | math-word-problem | Yes | Yes | olympiads | false |
3. For the quadratic trinomials $f_{1}(x)=a x^{2}+b x+c_{1}, f_{2}(x)=a x^{2}+b x+c_{2}$, $\ldots, f_{2020}(x)=a x^{2}+b x+c_{2020}$, it is known that each of them has two roots.
Denote by $x_{i}$ one of the roots of $f_{i}(x)$, where $i=1,2, \ldots, 2020$. Find the value
$$
f_{2}\left(x_{1}\right)+f_{3}\left(x_{2}\right)+\cdots+f_{2020}\left(x_{2019}\right)+f_{1}\left(x_{2020}\right)
$$ | Answer: 0.
## Solution:
Since $f_{1}\left(x_{1}\right)=0$, then $f_{2}\left(x_{1}\right)=f_{1}\left(x_{1}\right)+\left(c_{2}-c_{1}\right)=c_{2}-c_{1}$.
Similarly, we can obtain the following equalities:
$$
f_{3}\left(x_{2}\right)=c_{3}-c_{2}, \ldots, f_{2020}\left(x_{2019}\right)=c_{2020}-c_{2019}, f_{1}\left(x_{2020}\right)=c_{1}-c_{2020}
$$
Adding these equalities, we get
$$
f_{2}\left(x_{1}\right)+f_{3}\left(x_{2}\right)+\cdots+f_{2020}\left(x_{2019}\right)+f_{1}\left(x_{2020}\right)=0
$$ | 0 | Algebra | math-word-problem | Yes | Yes | olympiads | false |
5. In an isosceles trapezoid \(ABCD\) with bases \(AD\) and \(BC\), perpendiculars \(BH\) and \(DK\) are drawn from vertices \(B\) and \(D\) to the diagonal \(AC\). It is known that the feet of the perpendiculars lie on the segment \(AC\) and \(AC=20\), \(AK=19\), \(AH=3\). Find the area of trapezoid \(ABCD\).
(10 points) | Solution. Note that right triangles $D K A$ and $B H C$ are similar, since
$\angle B C H=\angle D A K$. Let $D K=x, B H=y$. Due to similarity $\frac{D K}{K A}=\frac{B H}{H C}, \frac{x}{19}=\frac{y}{17}$. On the other hand, $C D$
$=\mathrm{AB}$ and by the Pythagorean theorem
$$
C D^{2}=D K^{2}+K C^{2}=x^{2}+1, A B^{2}=B H^{2}+H A^{2}=y^{2}+9
$$
From this, $x^{2}-y^{2}=8$. Since $y=\frac{17 x}{19}$, substituting $y$ into the last equation, we get $\mathrm{x}=19 / 3, \mathrm{y}$ $=17 / 3, S_{A B C D}=A C \cdot(D K+B H) / 2=20 \cdot(19 / 3+17 / 3)=120$.
Answer: 120. | 120 | Geometry | math-word-problem | Yes | Yes | olympiads | false |
5. In an isosceles trapezoid $A B C D$ with lateral sides $A B$ and $C D$, the lengths of which are 10, perpendiculars $B H$ and $D K$ are drawn from vertices $B$ and $D$ to the diagonal $A C$. It is known that the bases of the perpendiculars lie on segment $A C$ and $A H: A K: A C=5: 14: 15$. Find the area of trapezoid $A B C D$. | Solution. Let $x = BH$, $y = DK$. From the similarity of right triangles $DKA$ and $BHC$, since $\angle BHC = \angle DAK$, we get
$$
\frac{x}{y} = \frac{CH}{AK} = \frac{10}{14} = \frac{5}{7}, \quad 5y = 7x, \quad y = \frac{7x}{5}.
$$
By the condition $AH : AK : AC = 5 : 14 : 15$, therefore $AH : CK = 5 : 1$. By the Pythagorean theorem,
$$
AH^2 = AB^2 - BH^2 = 100 - x^2, \quad CK^2 = CD^2 - DK^2 = 100 - y^2
$$
Thus, $\frac{25}{1} = \frac{AH^2}{CK^2} = \frac{100 - x^2}{100 - y^2}$. Since $y = \frac{7x}{5}$, substituting $y$ into the last equation, we find that $x = \sqrt{50}$, $y = \frac{7\sqrt{50}}{5}$, $AH = \sqrt{50}$, $AC = 3\sqrt{50}$, $S_{ABCD} = AC \cdot (DK + BH) / 2 = AC \cdot (x + y) / 2 = 180$.
Answer: 180. 6. Can the number $\left(x^2 + x + 3\right)^2 + \left(y^2 + y + 3\right)^2$ be a perfect square for some integers $x$ and $y$?
Solution. Since $x^2 + x + 3 = x(x + 1) + 3$, the value of each expression in parentheses is an odd number for any integers $x$ and $y$. The square of an odd number, when divided by 4, leaves a remainder of 1, since $(2n + 1)^2 = 4n^2 + 4n + 1 = 4n(n + 1) + 1$. Thus, the value of the given expression is an even number and leaves a remainder of 2 when divided by 4.
Suppose it is a perfect square, then it is the square of an even number. But the square of any even number is divisible by 4 - a contradiction.
Answer: No, it cannot.
Answer:
Attention! The problem is considered solved if, in addition to the correct answer, necessary explanations are provided.
## Wishing you success! | 180 | Geometry | math-word-problem | Yes | Yes | olympiads | false |
2. In a sports store, over two days, thirteen pairs of sneakers, two sports suits, and one T-shirt were sold, with the same amount of money earned on the first day as on the second day (from the sale of the aforementioned items). One pair of sneakers is cheaper than a sports suit and more expensive than a T-shirt by the same amount. How many pairs of sneakers and suits were sold in one day with a T-shirt? | Answer: 8 pairs of sneakers and no sports suits.
Solution. Let in one day $x$ suits and $y$ pairs of sneakers were sold with a T-shirt. Then in the other day, $(2-x)$ suits and $(13-y)$ pairs of sneakers were sold.
Let $c$ be the price of one pair of sneakers, and $s$ be the price difference.
Then, from the condition of the problem, it follows that
$$
\begin{aligned}
& x(c+s)+y c+(c-s)=(2-x)(c+s)+(13-y) c \\
&(14-2 x-2 y) c=(2 x-3) s .
\end{aligned}
$$
The number $x$ can take the values 0, 1, or 2. Let's consider each of them in turn
1) $x=0 \Rightarrow(2 y-14) c=3 s$. Since $0<s<c$, then $0<(2 y-14) c<3 c \Rightarrow$
$$
0<(2 y-14)<3 \Rightarrow y=8-\text { unit integer }
$$
2) $x=1 \Rightarrow(2 y-12) c=s$. Since $0<s<c$, then $0<(2 y-12) c<$ c $\Rightarrow$
$$
0<(2 y-12)<1 \Rightarrow y-\text { no integers. }
$$
3) $x=2 \Rightarrow(10-2 y) c=s$. Since $0<s<c$, then $0<(10-2 y) c<$ c $\Rightarrow$
$$
0<(10-2 y)<1 \Rightarrow y \text { - no integers. }
$$
Thus, the situation described in the problem can only occur when $x=0, y=8$. | 8 | Algebra | math-word-problem | Yes | Yes | olympiads | false |
3. Find $g(2022)$, if for any real $x, y$ the equality holds
$$
g(x-y)=2022(g(x)+g(y))-2021 x y .
$$ | Answer: 2043231.
Solution. Substitute $x=y=0$, we get
$$
g(0)=2022(g(0)+g(0))-2021 \cdot 0 \Rightarrow g(0)=0
$$
Substitute $x=y$, we get
$$
\begin{gathered}
g(0)=2022(g(x)+g(x))-2021 \cdot x^{2} \Rightarrow g(x)=\frac{2021 x^{2}}{2 \cdot 2022} \Rightarrow \\
g(2022)=\frac{2021 \cdot 2022^{2}}{2 \cdot 2022}=\frac{2021 \cdot 2022}{2}=2021 \cdot 1011=2043231
\end{gathered}
$$ | 2043231 | Algebra | math-word-problem | Yes | Yes | olympiads | false |
2. Misha invited eighteen friends from his sports club and two of his brothers to celebrate his birthday, a total of twenty guests. All the guests and Misha himself, seated at two tables, ate all the hot dogs served equally on both tables, and everyone ate only from their own table. Each friend from the sports club ate more hot dogs than each of Misha's brothers, but less than Misha by the same number of pieces. How many friends from the sports club and how many brothers sat at the same table with Misha? | # Answer: 9 friends from the sports club and no brothers.
Solution. Let $x$ be the number of brothers and $y$ be the number of friends from the sports club sitting at the same table with Misha. Then, at the other table, there were $2-x$ brothers and $18-y$ friends from the sports club.
Let $c$ be the number of hot dogs each friend from the sports club ate, and $s$ be the constant difference in hot dogs mentioned in the problem.
Then, according to the problem's condition, we can write
$$
\begin{gathered}
x(c-s)+y c+(c+s)=(2-x)(c-s)+(18-y) c \\
(2 x+2 y-19) c=(2 x-3) s .
\end{gathered}
$$
The number $x$ can take the values 0, 1, or 2. Let's consider each of them in turn.
1) $x=0 \Rightarrow(19-2 y) c=3 s$. Since $0<s<c$, then $0<(19-2 y) c<3 c \Rightarrow$
$$
0<(19-2 y)<3 \Rightarrow y=19-\text { a single integer }
$$
2) $x=1 \Rightarrow(17-2 y) c=s$. Since $0<s<c$, then $0<(17-2 y) c<$ c $\Rightarrow$ $0<(17-2 y)<1 \Rightarrow y-$ no integers.
3) $x=2 \Rightarrow(2 y-15) c=s$. Since $0<s<c$, then $0<(2 y-15) c<$ c $\Rightarrow$
$$
0<(2 y-15)<1 \Rightarrow y-\text { no integers. }
$$
Thus, the situation described in the problem can only occur when $x=0, y=9$. | 9 | Logic and Puzzles | math-word-problem | Yes | Yes | olympiads | false |
3. Find $g(2021)$, if for any real $x, y$ the equality holds
$$
g(x-y)=2021(g(x)+g(y))-2022 x y
$$ | Answer: 2043231.
Solution. Substitute $x=y=0$, we get
$$
g(0)=2021(g(0)+g(0))-2022 \cdot 0 \Rightarrow g(0)=0
$$
Substitute $x=y$, we get
$$
\begin{gathered}
g(0)=2021(g(x)+g(x))-2022 \cdot x^{2} \Rightarrow g(x)=\frac{2022 x^{2}}{2 \cdot 2021}=\frac{1011 x^{2}}{2021} \Rightarrow \\
g(2021)=\frac{1011 \cdot 2021^{2}}{2021}=1011 \cdot 2021=2043231
\end{gathered}
$$ | 2043231 | Algebra | math-word-problem | Yes | Yes | olympiads | false |
2. Find the number of roots of the equation: $2^{\lg \left(x^{2}-2023\right)}-\lg 2^{x^{2}-2022}=0$. | # Answer: 4 roots.
Solution: Using the properties of logarithms, rewrite the equations in the following form
$$
\left(x^{2}-2023\right)^{\lg 2}-\lg 2^{x^{2}-2022}=0
$$
Introduce the notations $z=x^{2}-2023, a=1 \mathrm{~g} 2$, in this case $z>0, a \in(0,1)$. Then $z^{a}=(z+1) a$
Let $y_{1}(z)=z^{a}, y_{2}(z)=(z+1) a$.
Since $y_{1}(1)=1, y_{2}(1)=2 a$, and $y_{1}(1)=1=\lg 10>\lg 4=2 \lg 2=2 a$ and considering the monotonicity and convexity of the functions $y_{1}(z), y_{2}(z)$ for $a \in(0,1)$, we get that the equation $z^{a}=(z+1) a$ has two roots $z_{1}$ and $z_{2}$, one of which, for example $z_{1}$ is less than one but greater than zero, and the other root $z_{2}$ will be greater than one. Then, recalling the substitution $z=x^{2}-2023$ and returning to the original variable $x$, we conclude that the original equation will have 4 roots: $\pm \sqrt{z_{1}+2023}, \pm \sqrt{z_{2}+2023}$. | 4 | Algebra | math-word-problem | Yes | Yes | olympiads | false |
5. An equilateral triangle $M N K$ is inscribed in a circle. A point $F$ is taken on this circle. Prove that the value of $F M^{4}+F N^{4}+F K^{4}$ does not depend on the choice of point $F$.
# | # Solution:

Without loss of generality, we can assume that point \( \mathrm{M} \) lies on the arc \( M N \) of the circumscribed circle with center \( O \) and radius \( R \). Let \( \angle M O F = \alpha \). Then,
\[
\begin{aligned}
F M &= 2 R \sin (\alpha / 2), \\
F N &= 2 R \sin ((\angle M O N - M O F) / 2) = 2 R \sin \left(60^{\circ} - \alpha / 2\right), \\
F K &= 2 R \sin ((\angle M O K + M O F) / 2) = 2 R \sin \left(60^{\circ} + \alpha / 2\right).
\end{aligned}
\]
We will show that the value \( F M^{4} + F N^{4} + F K^{4} \) does not depend on the choice of point \( F \). Let's find
\[
\begin{gathered}
\frac{F M^{4} + F N^{4} + F K^{4}}{R^{4}} = 16 \left( \sin^{4}(\alpha / 2) + \sin^{4}\left(60^{\circ} - \alpha / 2\right) + \sin^{4}\left(60^{\circ} + \alpha / 2\right) \right) = \\
= 4 \left( (1 - \cos \alpha)^{2} + \left(1 - \cos \left(120^{\circ} - \alpha\right)\right)^{2} + \left(1 - \cos \left(120^{\circ} + \alpha\right)\right)^{2} \right) =
\end{gathered}
\]
\[
\begin{gathered}
= 12 - 8 \cos \alpha - 16 \cos \alpha \cos 120^{\circ} + 2 \left( (1 - \cos 2 \alpha) + \left(1 - \cos \left(240^{\circ} - 2 \alpha\right) + \left(1 - \cos \left(240^{\circ} + 2 \alpha\right) \right) \right) = \right. \\
= 12 - 8 \cos \alpha + 8 \cos \alpha + 6 - 2 \cos 2 \alpha - 4 \cos 2 \alpha \cos 240^{\circ} = 18
\end{gathered}
\]
Therefore, the value \( F M^{4} + F N^{4} + F K^{4} \) does not depend on the choice of point \( F \).
## Evaluation criteria are provided in the table:
| Points | Evaluation criteria for one problem. Maximum score per ticket - 35. |
| :---: | :--- |
| **7** | Complete and justified solution. |
| **6** | Justified solution with minor flaws. |
| **5 - 6** | The solution contains minor errors, gaps in justification, but is generally correct and can become fully correct after minor corrections or additions. |
| **4** | The problem is more solved than not, for example, one of the two (more complex) significant cases is correctly considered. |
| **2 - 3** | The problem is not solved, but formulas, drawings, considerations, or auxiliary statements relevant to the solution of the problem are provided. |
| **1** | The problem is not solved, but an attempt to solve it has been made, for example, individual (partial) cases have been considered in the absence of a solution or in the case of an incorrect solution. |
| **0** | The solution is absent, or the solution does not meet any of the criteria listed above. | | 18 | Geometry | proof | Yes | Yes | olympiads | false |
2. The function $f$ satisfies the equation $(x-1) f(x)+f\left(\frac{1}{x}\right)=\frac{1}{x-1}$ for each value of $x$, not equal to 0 and 1. Find $f\left(\frac{2018}{2019}\right)$.
(7 points). | Answer: 2019.
## Solution:
Substitute $\frac{1}{x}$ for $x$ in the original equation. Together with the original equation, we get a system of linear equations in terms of $f(x)$ and $f\left(\frac{1}{x}\right)$.
$$
\left\{\begin{array}{l}
(x-1) f(x)+f\left(\frac{1}{x}\right)=\frac{1}{x-1} \\
\left(\frac{1}{x}-1\right) f\left(\frac{1}{x}\right)+f(x)=\frac{x}{x-1}
\end{array}\right.
$$
Solving the obtained system, we find $f(x)=\frac{1}{1-x}$. Therefore, $f\left(\frac{2018}{2019}\right)=\frac{1}{1-\frac{2018}{2019}}=2019$. | 2019 | Algebra | math-word-problem | Yes | Yes | olympiads | false |
3. For any pair of numbers, a certain operation «*» is defined, satisfying the following properties: $a *(b * c)=(a * b) \cdot c$ and $a * a=1$, where the operation «$\cdot$» is the multiplication operation. Find the root $x$ of the equation: $\quad x * 2=2018$. | Answer: 4036.
## Solution:
Given the condition of the problem, we have $x * 1=x *(x * x)=(x * x) \cdot x=1 \cdot x=x$. Then
1) $(x * 2) \cdot 2=2018 \cdot 2=4036$,
2) $(x * 2) \cdot 2=x *(2 * 2)=x \cdot 1=x$.
Therefore, $x=4036$. | 4036 | Algebra | math-word-problem | Yes | Yes | olympiads | false |
5. The cosine of the angle between the lateral sides $A D$ and $B C$ of trapezoid $A B C D$ is 0.8. A circle is inscribed in the trapezoid, and the side $A D$ is divided by the point of tangency into segments of lengths 1 and 4. Determine the length of the lateral side $B C$ of the trapezoid. | Answer: 4 or $\frac{100}{7}$.
Solution: Let $S$ be the intersection point of lines $A D$ and $B C$; $K, L, M$ be the points of tangency of the inscribed circle with sides $A B, A D$, and $C D$ respectively, and $O$ be its center. Then $O K \perp A B, O M \perp C D$, as radii, and since $A B \| C D$, points $K, O, M$ lie on the same line, meaning $KM$ is a diameter. The problem's conditions correspond to two possible cases for the position of point $L$ on side $A D$.
1) In this case, $A L=1, D L=4$ (Fig.2). Then $A K=A L=1, D M=D L=4$. Drop $A N \perp C D$. Considering that $A N \| K M$, we get $N M=1, D N=3$. In the right triangle $A D N$, the hypotenuse is $A D=5$, and the leg $D N=3$, so $A N=4$. Therefore, $\cos \angle D A N = \frac{4}{5}$, and given the problem's conditions, we conclude that $\angle D A N = \angle D S C$, and line $S C \parallel A N$. Thus, $\angle C$ of the trapezoid is a right angle, and the length $B C = A N = 4$.
2) In this case, $A L=4, D L=1$ (Fig.3). As before, the length of the perpendicular $A N=4, D N=3$, $\cos \angle A D N=\frac{3}{5}, \sin \angle A D N=\frac{4}{5}$. The acute angle $A D N$ is an external angle for the trapezoid and triangle $D S C$, so $\angle A D N = \angle C + \angle S$. Given that $\cos \angle S=\frac{4}{5}$, we find $\sin \angle S=\frac{3}{5}$, $\sin \angle C=\sin (\angle A D N - \angle S)=\frac{7}{25}$. Since $A N = B C \cdot \sin \angle C$, then $B C = \frac{100}{7}$.
## MINISTRY OF SCIENCE AND HIGHER EDUCATION OF THE RF COUNCIL OF RECTORS OF UNIVERSITIES OF TOMSK REGION OPEN REGIONAL INTERUNIVERSITY OLYMPIAD 2018-2019 MATHEMATICS (9th GRADE) FINAL STAGE 2nd VARIANT (ANSWERS) | 4 | Geometry | math-word-problem | Yes | Yes | olympiads | false |
3. For any pair of numbers, a certain operation «*» is defined, satisfying the following properties: $\quad a *(b * c)=(a * b) \cdot c$ and $a * a=1$, where the operation «$\cdot$» is the multiplication operation. Find the root $x$ of the equation: $\quad x * 3=2019$. | Answer: 6057.
Solution: a similar solution to this problem is present in variant 1 under the same number. | 6057 | Algebra | math-word-problem | Yes | Yes | olympiads | false |
4. All passengers of the small cruise liner "Victory" can be accommodated in 7- and 11-seat lifeboats in case of emergency evacuation, with the number of 11-seat lifeboats being greater than the number of 7-seat lifeboats. If the number of 11-seat lifeboats is doubled, the total number of lifeboats will be more than 25, and if the number of 7-seat lifeboats is doubled, the total number of lifeboats will be less than 29. Determine the number of passengers on the cruise liner "Victory".
(7 points) | Answer: 60 possible options are given in the table below.
## Solution:
Let $x, y$ be the number of 7-seater and 11-seater boats, respectively, and $z$ be the total number of passengers.
Then $z=7 x+11 y$, where $x, y$ satisfy the system of inequalities: $\left\{\begin{array}{c}2 y+x>25, \\ 2 x+yx\end{array}\right.$ Let's consider the first two inequalities of the system in more detail.
1) Multiplying the first inequality by (-2), we get $\left\{\begin{array}{c}-4 y-2 x7\end{array}\right.$.
2) Multiplying the second inequality by (-2), we get $\left\{\begin{array}{c}2 y+x>25, \\ -4 x-2 y>-58\end{array}\right.$. Adding these two inequalities, we get $-3 x>-33$, hence, $\boldsymbol{x}<11$.
Next, we perform a selection that satisfies the system of inequalities and the obtained constraints, and then calculate $z=7 x+11 y$ - the total number of passengers (the values of $z$ are located in the cells at the intersection of rows and columns for the corresponding $x, y$ ).
| $\underline{x}$ | | $\sqrt{8}$ | 7 | 6 | 5 | 4 | $\sqrt{3}$ | $\sqrt{2}$ | $\\| 1$ |
| :---: | :---: | :---: | :---: | :---: | :---: | :---: | :---: | :---: | :---: |
| $\mathbf{8}_{8}$ | | | | | | | | | |
| | | $\|155\|$ | | | | | | | |
| 10 | 173 | 166 | \|159| | 152 | 156 | | | | |
| 11 | | 177[ | 170\| | 163 | 167 | \|149| | | | |
| 12 | | 188] | 181\| | 174 | 178 | \|160| | \|153| | 146 | |
| 13 | | 192\| | 185 | 189 | \|171| | \|164| | 157 | 150 |
| 14 | | | 203[ | 196 | 200 | \|182| | \|175| | 168 | 161 |
| 15 | | | 207 | 211 | \|193| | \|186| | 179 | 172 |
| 16 | | | | 218 | 222 | 204 | \|197| | 190 | 183 |
| $\overline{17}$ | | | | | 233 | 215\| | 208 | 201 | $\sqrt{192}$ |
| 18 | | | | | | 226 | \|219| | 212 | 205 |
| 19 | | | | | | 237 | 230 | 223 | 216 |
| 20 | | | | | | 248 | 241 | 234 | $\sqrt{227}$ |
| 21 | | | | | | | 2252 | 245 | 238 |
| 22 | | | | | | | \|263| | 256 | 249 |
| 23 | | | | | | | | 267 | 260 |
| 24 | | | | | | | | $[278$ | 271 |
| 25 | | | | | | | | | 282 |
| \|26 | | | | | | | | | 293 | | 159 | Logic and Puzzles | math-word-problem | Yes | Yes | olympiads | false |
2. Usually, Nikita leaves home at 8:00 AM, gets into Uncle Vanya's car, who drives him to school by a certain time. But on Friday, Nikita left home at 7:10 and ran in the opposite direction. Uncle Vanya waited for him and at $8: 10$ drove after him, caught up with Nikita, turned around, and delivered him to school 20 minutes late. How many times faster was Uncle Vanya's car speed compared to Nikita's running speed? | # Answer: 13 times.
Solution:
The car was on the road for 10 minutes longer than usual due to the 5 minutes spent catching up to Nikita and the 5 minutes spent returning home. The car caught up with Nikita at 8:15, and in 65 minutes (from 7:10 to 8:15), Nikita ran as far as the car traveled in 5 minutes, i.e., he spent $65: 5=13$ times more time. | 13 | Algebra | math-word-problem | Yes | Yes | olympiads | false |
3. For the quadratic trinomial $f(x)=a x^{2}+b x+c$, it is known that
$$
f\left(\frac{a-b-c}{2 a}\right)=f\left(\frac{c-a-b}{2 a}\right)=0
$$
Find the value of the product $f(-1) \cdot f(1)$. | Answer: 0.
## Solution:
$$
f\left(\frac{a-b-c}{2 a}\right)=\frac{a(a-b-c)^{2}}{4 a^{2}}+\frac{b(a-b-c)}{2 a}+c=\frac{(a-b+c)(a+b+c)}{4 a}=\frac{f(-1) \cdot f(1)}{4 a}=0
$$ | 0 | Algebra | math-word-problem | Yes | Yes | olympiads | false |
1. Compute $2022!\cdot\left(S_{2021}-1\right)$, if $S_{n}=\frac{1}{2!}+\frac{2}{3!}+\cdots+\frac{n}{(n+1)!}$. | Answer: -1.
Solution.
Given that $\frac{n}{(n+1)!}=\frac{n+1}{(n+1)!}-\frac{1}{(n+1)!}=\frac{1}{n!}-\frac{1}{(n+1)!}$, we get
$S_{2021}=\frac{1}{2!}+\frac{2}{3!}+\cdots+\frac{2021}{2022!}=\left(\frac{1}{1!}-\frac{1}{2!}\right)+\left(\frac{1}{2!}-\frac{1}{3!}\right)+\cdots+\left(\frac{1}{2021!}-\frac{1}{2022!}\right)=1-\frac{1}{2022!}$.
Then $\quad 2022!\cdot\left(S_{2021}-1\right)=2022!\cdot\left(1-\frac{1}{2022!}-1\right)=-1$. | -1 | Algebra | math-word-problem | Yes | Yes | olympiads | false |
4. Find the value of the expression $\frac{1}{a b}+\frac{1}{b c}+\frac{1}{a c}$, if it is known that $a, b, c$ are three different real numbers satisfying the conditions $a^{3}-2022 a^{2}+1011=0, b^{3}-2022 b^{2}+1011=0, c^{3}-2022 c^{2}+1011=0$. | Answer: -2.
## Solution.
The cubic equation $t^{3}-2022 t^{2}+1011=0$ has three distinct roots (since for $\left.f(t)=t^{3}-2022 t^{2}+1011: f(-3000)0, f(10)0\right)$.
Let these roots be $a, b, c$. Then, by Vieta's formulas:
$$
\left\{\begin{array}{l}
a+b+c=2022 \\
a b+b c+a c=0 \\
a b c=-1011
\end{array}\right.
$$
We find the value of the expression: $\quad \frac{1}{a b}+\frac{1}{b c}+\frac{1}{a c}=\frac{c+a+b}{a b c}=\frac{2022}{-1011}=-2$. | -2 | Algebra | math-word-problem | Yes | Yes | olympiads | false |
1. Compute $2023!\cdot\left(S_{2022}-1\right)$, if $S_{n}=\frac{1}{2!}+\frac{2}{3!}+\cdots+\frac{n}{(n+1)!}$. | Answer: -1.
Solution.
Given that $\frac{n}{(n+1)!}=\frac{n+1}{(n+1)!}-\frac{1}{(n+1)!}=\frac{1}{n!}-\frac{1}{(n+1)!}$, we get
$S_{2022}=\frac{1}{2!}+\frac{2}{3!}+\cdots+\frac{2022}{2023!}=\left(\frac{1}{1!}-\frac{1}{2!}\right)+\left(\frac{1}{2!}-\frac{1}{3!}\right)+\cdots+\left(\frac{1}{2022!}-\frac{1}{2023!}\right)=1-\frac{1}{2023!}$.
Then $\quad 2023!\cdot\left(S_{2022}-1\right)=2023!\cdot\left(1-\frac{1}{2023!}-1\right)=-1$. | -1 | Algebra | math-word-problem | Yes | Yes | olympiads | false |
4. Find the value of the expression $\frac{1}{a b}+\frac{1}{b c}+\frac{1}{a c}$, if it is known that $a, b, c$ are three different real numbers satisfying the conditions $a^{3}-2020 a^{2}+1010=0, b^{3}-2020 b^{2}+1010=0, \quad c^{3}-2020 c^{2}+1020=0$. | Answer: -2.
## Solution.
The cubic equation $t^{3}-2020 t^{2}+1010=0$ has three distinct roots (since for $\left.f(t)=t^{3}-2020 t^{2}+1010: f(-3000)0, f(10)0\right)$.
Let these roots be $a, b, c$. Then, by Vieta's formulas:
$$
\left\{\begin{array}{l}
a+b+c=2020 \\
a b+b c+a c=0 \\
a b c=-1010
\end{array}\right.
$$
We find the value of the expression: $\quad \frac{1}{a b}+\frac{1}{b c}+\frac{1}{a c}=\frac{c+a+b}{a b c}=\frac{2020}{-1010}=-2$. | -2 | Algebra | math-word-problem | Yes | Yes | olympiads | false |
5. In isosceles triangle $A B C$ with base $A B$, the angle bisectors $C L$ and $A K$ are drawn. Find $\angle A C B$ of triangle $A B C$, given that $A K = 2 C L$. | Answer: $108^{\circ}$
## Solution:
 | 108 | Geometry | math-word-problem | Yes | Yes | olympiads | false |
2. For the quadratic trinomial $p(x)=(a+1) x^{2}-(a+1) x+2022$, it is known that $-2022 \leq p(x) \leq 2022$ for $x \in[0 ; 1]$. Find the greatest possible value of $a$. | # Answer: 16175.
Solution. Since $p(0)=p(1)=2022$, the graph of the quadratic trinomial is a parabola symmetric about the line $x=\frac{1}{2}$. From the conditions that $-2022 \leq$ $p(x) \leq 2022$ for $x \in[0 ; 1]$ and $p(0)=p(1)=2022$, it follows that the branches of the parabola are directed upwards. Then the minimum value of $p(x)$ is $p\left(\frac{1}{2}\right)=2022-\frac{(a+1)}{4}$. The maximum possible value of $a$ will be achieved when $p\left(\frac{1}{2}\right)=-2022$. Therefore,
$$
2022-\frac{(a+1)}{4}=-2022 \Rightarrow \frac{(a+1)}{4}=4044 \Rightarrow a+1=16176 \Rightarrow a=16175
$$ | 16175 | Algebra | math-word-problem | Yes | Yes | olympiads | false |
3. Find the value of the expression $\frac{1}{a}+\frac{1}{b}+\frac{1}{c}$, if it is known that $a, b, c$ are three different real numbers satisfying the conditions:
$a^{3}-2022 a+1011=0, \quad b^{3}-2022 b+1011=0, \quad c^{3}-2022 c+1011=0$. | Answer: 2.
## Solution.
The cubic equation $t^{3}-2022 t+1011=0$ has three distinct roots (since for $\left.f(t)=t^{3}-2022 t+1011: f(-100)0, f(10)0\right)$.
Let these roots be $a, b, c$. Then, by Vieta's theorem:
$$
\left\{\begin{array}{l}
a+b+c=0 \\
a b+b c+a c=-2022 \\
a b c=-1011
\end{array}\right.
$$
We find the value of the expression: $\frac{1}{a}+\frac{1}{b}+\frac{1}{c}=\frac{a b+b c+a c}{a b c}=\frac{-2022}{-1011}=2$. | 2 | Algebra | math-word-problem | Yes | Yes | olympiads | false |
2. For the quadratic trinomial $p(x)=(a-1) x^{2}-(a-1) x+2022$, it is known that $-2022 \leq p(x) \leq 2022$ for $x \in[0 ; 1]$. Find the greatest possible value of $a$. | Answer: 16177.
Solution. Since $p(0)=p(1)=2022$, the graph of the quadratic trinomial is a parabola symmetric about the line $x=\frac{1}{2}$. From the conditions that $-2022 \leq$ $p(x) \leq 2022$ for $x \in[0 ; 1]$ and $p(0)=p(1)=2022$, it follows that the branches of the parabola are directed upwards. Then the minimum value of $p(x)$ is $p\left(\frac{1}{2}\right)=2022-\frac{(a-1)}{4}$. The maximum possible value of $a$ will be achieved when $p\left(\frac{1}{2}\right)=-2022$. Therefore,
$$
2022-\frac{(a-1)}{4}=-2022 \Rightarrow \frac{(a-1)}{4}=4044 \Rightarrow a-1=16176 \Rightarrow a=16177
$$ | 16177 | Algebra | math-word-problem | Yes | Yes | olympiads | false |
3. Find the value of the expression $\frac{1}{a}+\frac{1}{b}+\frac{1}{c}$, if it is known that $a, b, c$ are three distinct real numbers satisfying the conditions:
$a^{3}-2020 a+1010=0, \quad b^{3}-2020 b+1010=0, c^{3}-2020 c+1010=0$. | Answer: 2.
Solution.
The cubic equation $t^{3}-2020 t+1010=0$ has three distinct roots (since for $\left.f(t)=t^{3}-2020 t+1010: f(-100)0, f(10)0\right)$.
Let these roots be $a, b, c$. Then, by Vieta's theorem:
$$
\left\{\begin{array}{l}
a+b+c=0 \\
a b+b c+a c=-2020 \\
a b c=-1010
\end{array}\right.
$$
We find the value of the expression: $\frac{1}{a}+\frac{1}{b}+\frac{1}{c}=\frac{a b+b c+a c}{a b c}=\frac{-2020}{-1010}=2$. | 2 | Algebra | math-word-problem | Yes | Yes | olympiads | false |
2. To walk 2 km, ride 3 km on a bicycle, and drive 20 km by car, Uncle Vanya needs 1 hour 6 minutes. If he needs to walk 5 km, ride 8 km on a bicycle, and drive 30 km by car, it will take him 2 hours 24 minutes. How much time will Uncle Vanya need to walk 4 km, ride 5 km on a bicycle, and drive 80 km by car? | # Answer: 2 hours 54 minutes. (2.9 hours.)
## Solution:
Let $\frac{1}{x}, \frac{1}{y}, \frac{1}{z}$ be the walking speed, cycling speed, and driving speed, respectively. Then, according to the problem, we can set up the system:
$$
\left\{\begin{array} { c }
{ 2 x + 3 y + 2 0 z = 6 6 } \\
{ 5 x + 8 y + 3 0 z = 1 4 4 . }
\end{array} \Rightarrow \left\{\begin{array} { c }
{ 2 x + 3 y = 6 6 - 2 0 z } \\
{ 5 x + 8 y = 1 4 4 - 3 0 z }
\end{array} \Rightarrow \left\{\begin{array}{l}
x=96-70 z \\
y=40 z-42
\end{array}\right.\right.\right.
$$
Therefore, $4 x+5 y+80 z=4(96-70 z)+5(40 z-42)+80 z=174$ minutes. 174 minutes $=2$ hours 54 minutes. | 2 | Algebra | math-word-problem | Yes | Yes | olympiads | false |
5. The base of the pyramid $S A B C D$ is a rectangle $A B C D$, with the height being the edge $S A=25$. Point $P$ lies on the median $D M$ of the face $S C D$, point $Q$ lies on the diagonal $B D$, and the lines $A P$ and $S Q$ intersect. Find the length of $P Q$, if $B Q: Q D=3: 2$. | # Answer: 10.
## Solution:
Since lines $A P$ and $S Q$ intersect, points $A, P, S, Q$ lie in the same plane. Let $R$ be the intersection point of $S P$ and $A Q$. Then
$$
\frac{R Q}{A Q}=\frac{D Q}{B Q}=\frac{2}{3} \Rightarrow \frac{R Q}{R A}=\frac{2}{5}
$$
We will prove that $\frac{R M}{R S}=\frac{2}{5}$. Note that $\frac{D Q}{B A}=\frac{2}{3} \Rightarrow \frac{D Q}{C D}=\frac{2}{3} \Rightarrow \frac{C D}{D Q}=\frac{1}{2}$.
Let $H$ be a point on edge $S C$ such that $R H \| D M$. Then
$$
\frac{C H}{H M}=\frac{C R}{R D}=\frac{1}{2} \Rightarrow \frac{M S}{M H}=\frac{3}{2} \Rightarrow \frac{M H}{S H}=\frac{2}{5} \Rightarrow \frac{R M}{R S}=\frac{2}{5}
$$
From the similarity of triangles $R P Q$ and $R S A$, we get that
$$
\frac{P Q}{S A}=\frac{2}{5} \Rightarrow \frac{P Q}{25}=\frac{2}{5} \Rightarrow P Q=10
$$
## Evaluation criteria are provided in the table:
| Points | Evaluation Criteria |
| :---: | :--- |
| $\mathbf{7}$ | Complete and justified solution. |
| $\mathbf{6}$ | Justified solution with minor flaws. |
| $\mathbf{5 - 6}$ | The solution contains minor errors, gaps in justification, but is generally correct and can become fully correct with minor corrections or additions. |
| $\mathbf{4}$ | The problem is more solved than not, for example, one of the two (more complex) significant cases is correctly considered. |
| $\mathbf{2 - 3}$ | The problem is not solved, but formulas, diagrams, considerations, or auxiliary statements relevant to the solution of the problem are provided. |
| $\mathbf{1}$ | The problem is not solved, but an attempt at a solution has been made, for example, individual (partial) cases have been considered in the absence of a solution or in the case of an incorrect solution. |
| $\mathbf{0}$ | The solution is absent or does not meet any of the criteria listed above. | | 10 | Geometry | math-word-problem | Yes | Yes | olympiads | false |
4. In the store "Everything for School," chalk is sold in packages of three grades: regular, unusual, and superior. Initially, the ratio of the quantities by grade was 3:4:6. As a result of sales and deliveries from the warehouse, this ratio changed to 2:5:8. It is known that the number of packages of superior chalk increased by $80\%$, and the number of packages of regular chalk decreased by no more than 10 packages. How many packages of chalk were there in the store initially?
(7 points) | # Answer: 260 packages.
Solution: Let $x$ be the initial number of packages of regular chalk, then the number of packages of unusual chalk is $\frac{4 x}{3}$. Since the latter number is an integer, then $x=3 n$, where $n \in N$. Therefore, the initial quantities of all three types of packages are $3 n, 4 n, 6 n$ respectively.
After sales and deliveries, the quantity of superior chalk became $(1+0.8) 6 n=\frac{54 n}{5}$, and the quantity of unusual chalk became $\frac{54 n}{5} \cdot \frac{5}{2}=\frac{27 n}{4}$ packages. These numbers are integers, so they are divisible by 4 and 5, that is, $n=20 m$, where $m \in N$. The number of packages of regular chalk will be $\frac{27 n}{20} \cdot 2=\frac{27 n}{10}$. Considering the condition of the problem (the number of packages of regular chalk decreased by no more than 10 packages), we get $0<3 n-\frac{27 n}{10}=(60-54) m=6 m \leq 10$. The only natural number that satisfies this inequality is $m=1$. Therefore, $n=20 m=20$. Thus, the initial number of packages of chalk in the store was
$$
3 n+4 n+6 n=13 n=13 \cdot 20=260
$$ | 260 | Algebra | math-word-problem | Yes | Yes | olympiads | false |
4. In the store "Everything for School," chalk is sold in packages of three grades: regular, unusual, and superior. Initially, the ratio of the quantities by grade was 2:3:6. After a certain number of packages of regular and unusual chalk, totaling no more than 100 packages, were delivered to the store, and 40% of the superior chalk packages were sold, the ratio changed to 5:7:4. How many packages of chalk were sold in total in the store?
(7 points)
# | # Answer: 24 packs.
Solution: a similar solution to this problem is present in Variant 1 under the same number. | 24 | Algebra | math-word-problem | Yes | Yes | olympiads | false |
3. Determine how many times the number $((2014)^{2^{2014}}-1)$ is larger than the number written in the following form: $\left.\left.\left((2014)^{2^{0}}+1\right) \cdot\left((2014)^{2^{1}}+1\right) \cdot\left((2014)^{2^{2}}+1\right) \cdot \ldots \quad \cdot\right)^{2^{2013}}+1\right)$. | Justify the solution.
Answer: 2013. | 2013 | Number Theory | math-word-problem | Yes | Yes | olympiads | false |
1. Real
numbers
$x, y, z$
satisfy
$$
4 x^{2}-2 x-30 y z=25 y^{2}+5 y+12 x z=9 z^{2}-3 z-20 x y .
$$
relations:
Find the maximum of the sum $a+b+c$, where $a=2 x+5 y, b=3 z+5 y, c=3 z-2 x$. | Solution. Note that
$$
a-b+c=0
$$
Let $A=4 x^{2}-2 x-30 y z, B=25 y^{2}+5 y+12 x z$ and $C=9 z^{2}-3 z-20 x y$. Subtracting these equations from each other, we get
$$
\begin{aligned}
& A-B=a \cdot(2 x-6 z-5 y-1)=0 \\
& B-C=b \cdot(5 y+4 x-3 z+1)=0 \\
& A-C=c \cdot(1-2 x-10 y-3 z)=0
\end{aligned}
$$
Assume that all three numbers $a, b, c$ are non-zero. Then $2 x-6 z-5 y-1=0, 5 y+4 x-3 z+1=0$ and $1-2 x-10 y-3 z=0$, which is impossible, as adding the second equation to the third and subtracting the first, we get $3=0$. Therefore, at least one of the numbers $a, b, c$ is zero. Consider the possible cases:
1) All three numbers $a, b, c$ are zero. The triplet $a=b=c=0$ clearly satisfies the conditions of the problem (it is sufficient to take $x=y=z=0$).
2) Only two of the numbers $a, b, c$ are zero. This is impossible: if two numbers are zero, then, according to (1), the third is also zero.
3) Only one of the numbers $a, b, c$ is zero:
- $a=0$. Then $x=-\frac{5 y}{2}$. From system (2) we find $b=c=1$;
- $b=0$. Then $a=-c=1$;
- $c=0$. Then $a=b=-1$.
Answer: 2. | 2 | Algebra | math-word-problem | Yes | Yes | olympiads | false |
4. Find all prime numbers whose decimal representation has the form 101010 ... 101 (ones and zeros alternate). | Solution. Let $2n+1$ be the number of digits in the number $A=101010 \ldots 101$.
Let $q=10$ be the base of the numeral system. Then $A=q^{0}+q^{2}+\cdots q^{2n}=\frac{q^{2n+2}-1}{q^{2}-1}$. Consider the cases of even and odd $n$.
- $n=2k \Rightarrow A=\frac{q^{2n+2}-1}{q^{2}-1}=\frac{q^{2k+1}-1}{q-1} \cdot \frac{q^{2k+1}+1}{q+1}$. Thus, the number $A$ is represented as the product of two integer factors (by the theorem of Bezout, the polynomial $q^{2k+1} \pm 1$ is divisible without remainder by the polynomial $q \pm 1$), each of which is different from 1. Therefore, when $n$ is even, the number $A$ is not prime.
- $n=2k-1 \Rightarrow A=\frac{q^{2n+2}-1}{q^{2}-1}=\frac{q^{2k}-1}{q^{2}-1} \cdot (q^{2k}+1)$. For $k>1$, both factors are integers and different from 1; therefore, the number $A$ is composite. It remains to verify that for $k=1$, we get the prime number $A=q^{0}+q^{2}=101$.
Answer: 101. | 101 | Number Theory | math-word-problem | Yes | Yes | olympiads | false |
5. The ordinary fraction $\frac{1}{221}$ is represented as a periodic decimal fraction. Find the length of the period. (For example, the length of the period of the fraction $\frac{25687}{99900}=0.25712712712 \ldots=0.25(712)$ is 3.) | Solution. Let's consider an example. We will convert the common fraction $\frac{34}{275}$ to a decimal. For this, we will perform long division (fig.).
As a result, we find $\frac{34}{275}=0.123636363 \ldots=0.123(63)$.
## Interregional Olympiad for Schoolchildren Based on Departmental Educational Organizations in Mathematics
We obtained the non-repeating part 123 and the repeating part 63. Let's discuss why the non-repeating part appears here and show that the fraction $\frac{1}{221}$ does not have it. The matter is that in the decimal representation of the fraction $\frac{34}{275}$, the digit 3 appears every time the remainder from the division by 275 is 100. We see (and this is the key point!), that the same remainder 100 is given by different numbers: 650 and 1750. Where, in turn, did these 650 and 1750 come from? The number 650 was obtained by appending a zero to the number $r_{1}=65$ (the remainder from the division of 340 by 275). That is, $10 r_{1}=650$. Similarly, $10 r_{2}=1750$, where $r_{2}=175$. The numbers 650 and 1750 give the same remainder when divided by 275 because their difference is divisible by 275: $1750-650=10\left(r_{2}-r_{1}\right): 275$. This is possible only because the numbers 10 and 275 are not coprime. Now it is clear why the fraction $\frac{1}{221}$ does not have a non-repeating part: if $r_{1}$ and $r_{2}$ are different remainders from the division by 221, then the product $10\left(r_{2}-r_{1}\right)$ is not divisible by 221 (the number 221, unlike 275, is coprime with 10 - the base of the number system, so there is no non-repeating part).
Thus, the decimal representation of the fraction $\frac{1}{221}$ has the form $\frac{1}{221}=0,\left(a_{1} a_{2} \ldots a_{n}\right)$. Let's find $n$. Denote $A=$ $a_{1} a_{2} \ldots a_{n}$. Then $\frac{1}{221}=10^{-n} \cdot A+10^{-2 n} \cdot A+\cdots$. By the formula for the sum of an infinite geometric series, $\frac{1}{221}=\frac{A}{10^{n}-1}$. From this, $A=\frac{10^{n}-1}{221}$. Since $A$ is a natural number, we need to find (the smallest) natural $n$ for which the number $10^{n}$ gives a remainder of 1 when divided by 221.
Note that $221=13 \cdot 17$. In general, an integer $B$ (in our case $B=10^{n}$) gives a remainder of 1 when divided by 221 if and only if $B$ gives a remainder of 1 when divided by both 13 and 17. The necessity is obvious. Sufficiency: if $B=13 k_{1}+1$ and $B=17 k_{2}+1$, then $13 k_{1}=17 k_{2}$, which means that the number $k_{1}$ is divisible by 17, i.e., $k_{1}=17 m$. Therefore, $B=13 \cdot 17 m+1$, and when divided by 221, the remainder is indeed 1. Now let's find such $n$ that the number $10^{n}$ gives a remainder of 1 when divided by 13. Consider the sequence $b_{n}=10^{n}$. Replace its terms with remainders from division by 13. We get this: $b_{1}=10, b_{2}=9, b_{3}=13, b_{4}=3, b_{5}=4, b_{6}=1, \ldots$ Each subsequent term is uniquely determined by the previous one. Therefore, $\left\{b_{n}\right\}$ is a periodic sequence, in which every sixth term is 1. We will do the same for 17. There, 1 will be equal to every 16th term. Thus, the remainder 1 when divided by both 13 and 17 will be obtained at $n=\text{LCM}(6,16)=48$.
Answer: 48. | 48 | Number Theory | math-word-problem | Yes | Yes | olympiads | false |
6. It is known that the lengths of the sides of a convex quadrilateral are respectively $a=4, b=5, c=6, d=7$. Find the radius $R$ of the circle circumscribed around this quadrilateral. Provide the integer part of $R^{2}$ as the answer. | Solution. By the cosine theorem, we express the length of the diagonal:
$$
l^{2}=a^{2}+b^{2}-2 a b \cos \gamma, l^{2}=c^{2}+d^{2}-2 c d \cos (\pi-\gamma)
$$
From this, we get $\cos \gamma=\frac{a^{2}+b^{2}-c^{2}-d^{2}}{2(a b+c d)}$. Since $R=\frac{l}{2 \sin \gamma^{\prime}}$, we obtain
$$
R^{2}=\frac{l^{2}}{4\left(1-\cos ^{2} \gamma\right)}
$$

For the given side lengths, $R^{2}=\frac{2074799}{131040}$.
Answer: 15. | 15 | Geometry | math-word-problem | Yes | Yes | olympiads | false |
1. It is known that the equation $x^{4}-8 x^{3}+a x^{2}+b x+16=0$ has (taking into account multiplicity) four positive roots. Find $a-b$. | Solution: Let $x_{1}, x_{2}, x_{3}, x_{4}$ be the roots of our equation (some of them may be the same). Therefore, the polynomial on the left side of the equation can be factored as:
$$
x^{4}-8 x^{3}+a x^{2}+b x+16=\left(x-x_{1}\right)\left(x-x_{2}\right)\left(x-x_{3}\right)\left(x-x_{4}\right)
$$
Expanding the brackets on the right side and equating the coefficients of like powers of $x$, we get:
$$
x_{1}+x_{2}+x_{3}+x_{4}=8, \quad x_{1} x_{2} x_{3} x_{4}=16
$$
It is known that the geometric mean of non-negative numbers does not exceed their arithmetic mean, but in our case, they are equal:
$$
\frac{x_{1}+x_{2}+x_{3}+x_{4}}{4}=\sqrt[4]{x_{1} x_{2} x_{3} x_{4}}=2
$$
Therefore, $x_{1}=x_{2}=x_{3}=x_{4}=2$, and
$$
x^{4}-8 x^{3}+a x^{2}+b x+16=(x-2)^{4}
$$
From this, $a=24, b=-32$.
Answer: 56 | 56 | Algebra | math-word-problem | Yes | Yes | olympiads | false |
2. There is an unlimited number of test tubes of three types - A, B, and C. Each test tube contains one gram of a solution of the same substance. Test tubes of type A contain a $10\%$ solution of this substance, type B $-20\%$ solution, and type C $-90\%$ solution. Sequentially, one after another, the contents of the test tubes are poured into a certain container. In this process, two consecutive pourings cannot use test tubes of the same type. It is known that a $20.17\%$ solution was obtained in the container, performing the minimum number of pourings. What is the maximum number of test tubes of type C that can be used in this process? | Solution: Let the number of test tubes of types A, B, and C be \(a\), \(b\), and \(c\) respectively. According to the problem, \(0.1a + 0.2b + 0.9c = 0.2017 \cdot (a + b + c) \Leftrightarrow 1000 \cdot (a + 2b + 9c) = 2017 \cdot (a + b + c)\). The left side of the last equation is divisible by 1000, so the right side must also be divisible by 1000. Therefore, the smallest possible value of the sum \(a + b + c\) is 1000. We will show that this estimate is achievable. That is, we will prove that there exist non-negative integers \(a\), \(b\), and \(c\) such that
\[
\left\{\begin{array}{c}
a + b + c = 1000 \\
a + 2b + 9c = 2017 \\
a \leq 500, b \leq 500, c \leq 500
\end{array}\right.
\]
The last three inequalities are necessary and sufficient conditions to ensure that test tubes of the same type are not used in two consecutive transfers.
From the first two equations of the system (1), we find
\[
a = 7c - 17, \quad b = 1017 - 8c
\]
Substituting these expressions into the last three inequalities of the system (1), we get
\[
7c \leq 517, \quad 8c \geq 518, \quad c \leq 500
\]
From these, the largest value of \(c\) is 73. The corresponding values of \(a\) and \(b\) can be found from (2). They obviously satisfy the inequalities of the system (1). Thus, the solvability of the system (1) in non-negative integers is proven.
Answer: 73 | 73 | Algebra | math-word-problem | Yes | Yes | olympiads | false |
3. Find the sum of the squares of the natural divisors of the number 1800. (For example, the sum of the squares of the natural divisors of the number 4 is $1^{2}+2^{2}+4^{2}=21$ ). | Solution: Let $\sigma(N)$ be the sum of the squares of the natural divisors of a natural number $N$. Note that for any two coprime natural numbers $a$ and $b$, the equality $\sigma(a b)=\sigma(a) \cdot \sigma(b)$ holds. Indeed, any divisor of the product $a b$ is the product of a divisor of $a$ and a divisor of $b$. Conversely, multiplying a divisor of $a$ by a divisor of $b$ yields a divisor of the product $a b$. This is clearly true for the squares of divisors as well (the square of a divisor of the product is equal to the product of the squares of the divisors of the factors and vice versa).
Consider the prime factorization of the number $N$: $N=p_{1}^{k_{1}} \cdot \ldots \cdot p_{n}^{k_{n}}$. Here, $p_{i}$ are distinct prime numbers, and all $k_{i} \in N$. Then $\sigma(N)=\sigma\left(p_{1}^{k_{1}}\right) \cdot \ldots \cdot \sigma\left(p_{n}^{k_{n}}\right)$ and $\sigma\left(p^{k}\right)=1+p^{2}+p^{4}+\ldots p^{2 k}$. Since $1800=2^{3} \cdot 3^{2} \cdot 5^{2}$, we have $\sigma(1800)=\left(1+2^{2}+2^{4}+2^{6}\right) \cdot\left(1+3^{2}+3^{4}\right) \cdot\left(1+5^{2}+5^{4}\right)=5035485$.
Answer: 5035485. | 5035485 | Number Theory | math-word-problem | Yes | Yes | olympiads | false |
4. In a triangle with sides $a, b, c$ and angles $\alpha, \beta, \gamma$, the equality $3 \alpha + 2 \beta = 180^{0}$ is satisfied. The sides $a, b, c$ lie opposite the angles $\alpha, \beta, \gamma$ respectively. Find the length of side $c$ when $a=2, b=3$.
 | Solution: From the condition, it follows that $c > b$. Let's find a point $D$ on the segment $AB$ such that $AC = AD$. Then the triangle $ACD$ is isosceles and $\angle ACD = \angle ADC = 90^\circ - \alpha / 2$. The angle $\angle ADC$ is the external angle of the triangle $CBD$. Therefore, $\angle BCD + \beta = \angle ADC = 90^\circ - \frac{\alpha}{2} = \alpha + \beta$. Hence, $\angle BCD = \alpha$, and the triangles $CDB$ and $ABC$ are similar. We have $\frac{BD}{BC} = \frac{BC}{AB}$ or $\frac{c - b}{a} = \frac{a}{c'}$, from which it follows that $a^2 + bc - c^2 = 0$. The quadratic equation $c^2 - 3c - 4 = 0$ has a unique positive root $c = 4$.
## Answer: 4. | 4 | Geometry | math-word-problem | Yes | Yes | olympiads | false |
5. It is known that the polynomial $f(x)=8+32 x-12 x^{2}-4 x^{3}+x^{4}$ has 4 distinct real roots $\left\{x_{1}, x_{2}, x_{3}, x_{4}\right\}$. The polynomial $\quad$ of the form $g(x)=b_{0}+b_{1} x+b_{2} x^{2}+b_{3} x^{3}+x^{4}$ has $\quad$ roots $\left\{x_{1}^{2}, x_{2}^{2}, x_{3}^{2}, x_{4}^{2}\right\}$. Find the coefficient $b_{1}$ of the polynomial $g(x)$. | Solution: Let the coefficients of the given polynomial (except the leading one) be denoted by $a_{0}, a_{1}, a_{2}, a_{3}$: $f(x)=a_{0}+a_{1} x+a_{2} x^{2}+a_{3} x^{3}+x^{4}$.
Then, according to the problem, we have:
$f(x)=a_{0}+a_{1} x+a_{2} x^{2}+a_{3} x^{3}+x^{4}=\left(x-x_{1}\right)\left(x-x_{2}\right)\left(x-x_{3}\right)\left(x-x_{4}\right)$.
Together with the polynomial $f(x)$, consider the polynomial $h(x)$, which has roots $\left\{-x_{1},-x_{2},-x_{3},-x_{4}\right\}$:
$$
h(x)=\left(x+x_{1}\right)\left(x+x_{2}\right)\left(x+x_{3}\right)\left(x+x_{4}\right)=a_{0}-a_{1} x+a_{2} x^{2}-a_{3} x^{3}+x^{4}
$$
Consider the polynomial $G(x)=f(x) h(x)$:
$$
\begin{aligned}
& G(x)=\left(x-x_{1}\right)\left(x-x_{2}\right)\left(x-x_{3}\right)\left(x-x_{4}\right)\left(x+x_{1}\right)\left(x+x_{2}\right)\left(x+x_{3}\right)\left(x+x_{4}\right)= \\
&=\left(x^{2}-x_{1}{ }^{2}\right)\left(x^{2}-x_{2}{ }^{2}\right)\left(x^{2}-x_{3}{ }^{2}\right)\left(x^{2}-x_{4}{ }^{2}\right) .
\end{aligned}
$$
By substituting the variable $y=x^{2}$, we obtain the required polynomial $g(y)$, since
$$
g(y)=\left(y-x_{1}{ }^{2}\right)\left(y-x_{2}{ }^{2}\right)\left(y-x_{3}{ }^{2}\right)\left(y-x_{4}{ }^{2}\right)
$$
In our case:
$$
\begin{gathered}
f(x)=8+32 x-12 x^{2}-4 x^{3}+x^{4} \\
h(x)=8-32 x-12 x^{2}+4 x^{3}+x^{4} \\
g(x)=f(x) h(x)=64-1216 x^{2}+416 x^{4}-40 x^{6}+x^{8} \\
g(y)=64-1216 y+416 y^{2}-40 y^{3}+y^{4}
\end{gathered}
$$
Answer: -1216 | -1216 | Algebra | math-word-problem | Yes | Yes | olympiads | false |
3. On the sides $B C$ and $C D$ of the square $A B C D$, points $E$ and $F$ are chosen such that the angle $E A F$ is $45^{\circ}$. The length of the side of the square is 1. Find the perimeter of triangle $C E F$. | Solution: If point $D$ is reflected relative to line $A F$, and then relative to line $A E$, it will transition to point $B$. Indeed, the composition of two axial symmetries relative to intersecting lines is a rotation by twice the angle between the lines. In our case, these two symmetries are equivalent to a $90^{\circ}$ rotation around point $A$. This means that the image of point $D$ under symmetry relative to $A F$ and the image of point $B$ under symmetry relative to $A E$ are

## Interregional School Olympiad in Mathematics for Students of Departmental Educational Organizations
the same point; on the diagram, it is denoted by $K$. From point $K$, segments $A E$ and $A F$ are seen at an angle of $90^{0}$ (angles are preserved under symmetry, so, for example, angles $A B E$ and $A K E$ are equal). Therefore, point $K$ is the foot of the perpendicular dropped from point $A$ to line $E F$. Finally, since $B E = E K$ and $D F = F K$ (lengths of segments are preserved under symmetry), we see that the perimeter of triangle $C E F$ is equal to the sum of the lengths of sides $B C$ and $C D$ of the square.
Answer: 2. | 2 | Geometry | math-word-problem | Yes | Yes | olympiads | false |
6. Calculate with an accuracy of one-tenth the value of the expression $\sqrt{86+41 \sqrt{86+41 \sqrt{86+\ldots}}}$ | Solution: Consider the strictly increasing sequence of values:
$$
\sqrt{86}, \sqrt{86+41 \sqrt{86}}, \sqrt{86+41 \sqrt{86+41 \sqrt{86}}}, \ldots
$$
If this sequence is bounded above, then the value of $F$ is the least upper bound, and thus $F$ is a real number. Therefore, it is sufficient to prove the boundedness of the given sequence. We will prove that this sequence is bounded above by the number 43. Indeed,
$$
\begin{aligned}
\sqrt{86}<43, \Rightarrow 41 \sqrt{86} & <41 \cdot 43 \Rightarrow 86+41 \sqrt{86}<86+41 \cdot 43=43^{2} \Rightarrow \\
& \Rightarrow \sqrt{86+41 \sqrt{86}}<43 \text { and so on. }
\end{aligned}
$$
Interregional Olympiad for Schoolchildren Based on Departmental Educational Organizations in Mathematics
It is clear from the condition that $F$ is the positive root of the equation $F^{2}=86+41 F$. From this, we find $F=43$.
Answer: 43. | 43 | Algebra | math-word-problem | Yes | Yes | olympiads | false |
2. Eight numbers $a_{1}, a_{2}, a_{3}, a_{4}$ and $b_{1}, b_{2}, b_{3}, b_{4}$ satisfy the relations
$$
\left\{\begin{array}{c}
a_{1} b_{1}+a_{2} b_{3}=1 \\
a_{1} b_{2}+a_{2} b_{4}=0 \\
a_{3} b_{1}+a_{4} b_{3}=0 \\
a_{3} b_{2}+a_{4} b_{4}=1
\end{array}\right.
$$
It is known that $a_{2} b_{3}=7$. Find $a_{4} b_{4}$. | Solution. We will prove that ${ }^{1}$
$$
a_{2} b_{3}=a_{3} b_{2}
$$
Multiply equation (a) of the original system by $b_{2}$ and subtract from it equation (b) multiplied by $b_{1}$. The result is
$$
a_{2} \cdot \Delta=b_{2}
$$
Here $\Delta=b_{2} b_{3}-b_{1} b_{4}$. Similarly, from (c) and (d) we find that
$$
a_{3} \cdot \Delta=b_{3}
$$
Note that $\Delta \neq 0$, otherwise from (3) it would follow that $b_{3}=0$, and thus $a_{2} b_{3}=0$, which contradicts the problem's condition. It remains to express $a_{2}$ and $a_{3}$ from (2) and (3) and substitute the obtained expressions into (1). The validity of relation (1) will thereby be proven.
Further, from equation (d) and equality (1), it follows that $a_{4} b_{4}=1-a_{3} b_{2}=1-a_{2} b_{3}=-6$.
Answer: $a_{4} b_{4}=-6$.
Comment. ${ }^{1}$ The system of equations in the problem is the component-wise recording of the matrix equality
$$
\mathbf{A} \cdot \mathbf{B}=\left(\begin{array}{ll}
1 & 0 \\
0 & 1
\end{array}\right) \text {, where } \mathbf{A}=\left(\begin{array}{ll}
a_{1} & a_{2} \\
a_{3} & a_{4}
\end{array}\right) \text { and } \mathbf{B}=\left(\begin{array}{ll}
b_{1} & b_{2} \\
b_{3} & b_{4}
\end{array}\right)
$$
It is well known that if the product of two matrices is the identity matrix, then these matrices commute, which means the system of equations in the problem will remain valid if all $a_{i}$ are replaced by $b_{i}$ and vice versa. From this observation, equality (1) follows immediately. | -6 | Algebra | math-word-problem | Yes | Yes | olympiads | false |
1. The function $y=f(x)$ is defined on the set $(0,+\infty)$ and takes positive values on it. It is known that for any points $A$ and $B$ on the graph of the function, the areas of the triangle $A O B$ and the trapezoid $A B H_{B} H_{A}$ are equal to each other $\left(H_{A}, H_{B}\right.$ - the bases of the perpendiculars dropped from points $A$ and $B$ to the x-axis; $O$ - the origin). Find all such functions. Given $f(1)=4$, write the number $f(4)$ in the answer. | # Solution:
Let $M$ be the intersection point of segments $O B$ and $A H_{A}$. Since the areas of triangle $A O B$ and trapezoid $A B H_{B} H_{A}$ are equal, then

the areas of triangles $A M O$ and trapezoid $M B H_{B} H_{A}$ are also equal. From this, it follows that the areas of triangles $A O H_{A}$ and trapezoid $B O H_{B}$ are also equal. Let the abscissas of points $H_{A}$ and $H_{B}$ be $x$ and $t$ respectively. Then we have the equality $x \cdot f(x) = t \cdot f(t)$. For a fixed $t$, we get the conclusion: $f(x) = \frac{c}{x}, c > 0$.
Answer: 1 | 1 | Algebra | math-word-problem | Yes | Yes | olympiads | false |
2. Let $x_{1}$ and $x_{2}$ be the largest roots of the polynomials
$$
\begin{gathered}
f(x)=1-x-4 x^{2}+x^{4} \\
\text { and } \\
g(x)=16-8 x-16 x^{2}+x^{4}
\end{gathered}
$$
respectively. Find $\frac{x_{2}}{x_{1}}$. | Solution:
Notice that $f(-2)>0, f(-1)<0, f(0)>0, f(1)<0$. Therefore, the polynomial $f(x)$ has 4 real roots. Similarly, from the inequalities $g(-4)>0, g(-2)<0, g(0)>0, g(2)<0$ it follows that the polynomial $g(x)$ has 4 real roots.
Comparison of the coefficients of the polynomials
$$
f(x)=1-x-4 x^{2}+x^{4} \text { and } g(x)=16-8 x-16 x^{2}+x^{4}
$$
shows that according to Vieta's formulas, the roots of the polynomial $g(x)$ are double the roots of the polynomial $f(x)$. Hence, it follows that $\frac{x_{2}}{x_{1}}=2$.
Answer: 2. | 2 | Algebra | math-word-problem | Yes | Yes | olympiads | false |
3. Calculate with an accuracy of one-tenth the value of the expression $\sqrt{86+41 \sqrt{86+41 \sqrt{86+\ldots}}}$
# | # Solution:
Consider the strictly increasing sequence of values:
$$
\sqrt{86}, \sqrt{86+41 \sqrt{86}}, \sqrt{86+41 \sqrt{86+41 \sqrt{86}}}, \ldots
$$
If this sequence is bounded above, then the value of $F$ is the least upper bound, and thus $F$ is a real number. Therefore, it is sufficient to prove the boundedness of the given sequence. We will prove that this sequence is bounded above by the number 43. Indeed,
$$
\sqrt{86}<43, \Rightarrow 41 \sqrt{86}<41 \cdot 43 \Rightarrow 86+41 \sqrt{86}<86+41 \cdot 43=43^{2} \Rightarrow \sqrt{86+41 \sqrt{86}}<43 \text { and so on. }
$$
Obviously, from the condition, $F$ is the positive root of the equation $F^{2}=86+41 F$. From this, we find $F=43$.
Answer: 43. | 43 | Algebra | math-word-problem | Yes | Yes | olympiads | false |
6. Points $F$ and $G$ are chosen on the sides $AB$ and $BC$ of rectangle $ABCD$, respectively. A perpendicular $FK$ is dropped from point $F$ to side $CD$. A perpendicular $GH$ is dropped from point $G$ to side $AD$. The intersection point of $FK$ and $GH$ is denoted as $E$. Find the area of triangle $DFG$, given that the areas of rectangles $ABCD$ and $HEK$ are 20 and 8, respectively. | # Solution:
Let $A D=a, D C=b, H D=x$, and $D K=y$.

$$
\begin{aligned}
S_{D F G}=S_{A B C D} & -S_{A F D}-S_{F G B}-S_{D G C}=a b-\frac{1}{2} a y-\frac{1}{2}(b-y)(a-x)-\frac{1}{2} b x \\
& =a b-\frac{1}{2} a y-\frac{1}{2} a y(a b-b x-a y+x y)-\frac{1}{2} b x \\
& =a b-\frac{1}{2} a y-\frac{1}{2} a b+\frac{1}{2} b x+\frac{1}{2} a y-\frac{1}{2} x y-\frac{1}{2} b x=\frac{a b-x y}{2}=\frac{S_{A B C D}-S_{H E K D}}{2}=6
\end{aligned}
$$
Answer: 6 | 6 | Geometry | math-word-problem | Yes | Yes | olympiads | false |
4. Eight numbers $a_{1}, a_{2}, a_{3}, a_{4}$ and $b_{1}, b_{2}, b_{3}, b_{4}$ satisfy the relations
$$
\left\{\begin{array}{l}
a_{1} b_{1}+a_{2} b_{3}=1 \\
a_{1} b_{2}+a_{2} b_{4}=0 \\
a_{3} b_{1}+a_{4} b_{3}=0 \\
a_{3} b_{2}+a_{4} b_{4}=1
\end{array}\right.
$$
It is known that $a_{2} b_{3}=7$. Find $a_{4} b_{4}$. | Solution. We will prove that ${ }^{1}$
$$
a_{2} b_{3}=a_{3} b_{2}
$$

Interregional Olympiad for Schoolchildren Based on Departmental Educational Organizations in Mathematics
$$
\begin{cases}a_{1} b_{1}+a_{2} b_{3}=1 & \text { (a) } \\ a_{1} b_{2}+a_{2} b_{4}=0 & \text { (b) } \\ a_{3} b_{1}+a_{4} b_{3}=0 & \text { (c) } \\ a_{3} b_{2}+a_{4} b_{4}=1 & \text { (d) }\end{cases}
$$
Multiply equation (a) by $b_{2}$ and subtract from it equation (b) multiplied by $b_{1}$. The result is
$$
a_{2} \cdot \Delta=b_{2}
$$
Here $\boldsymbol{\Delta}=\mathbf{b}_{\mathbf{2}} \boldsymbol{b}_{\mathbf{3}}-\boldsymbol{b}_{\mathbf{1}} \boldsymbol{b}_{\mathbf{4}}$. Similarly, from (c) and (d) we find that
$$
a_{3} \cdot \Delta=b_{3} \text {. }
$$
Note that $\Delta \neq 0$, because otherwise from (3) it would follow that $b_{3}=0$, and thus $a_{2} b_{3}=0$, which contradicts the problem's condition. It remains to express $a_{2}$ and $a_{3}$ from (2) and (3) and substitute the obtained expressions into (1). The validity of relation (1) will thereby be proven.
Further, from equation (d) and equality (1), it follows that $a_{4} b_{4}=1-a_{3} b_{2}=1-a_{2} b_{3}=-6$.
Answer: $a_{4} b_{4}=-6$.
Comment. ${ }^{1}$ The system of equations in the problem is the component-wise recording of the matrix equality $\mathbf{A} \cdot \mathbf{B}=\left(\begin{array}{ll}1 & 0 \\ 0 & 1\end{array}\right)$, where $\mathbf{A}=\left(\begin{array}{ll}a_{1} & a_{2} \\ a_{3} & a_{4}\end{array}\right)$ and $\mathbf{B}=\left(\begin{array}{ll}b_{1} & b_{2} \\ b_{3} & b_{4}\end{array}\right)$. It is well known that if the product of two matrices is the identity matrix, then these matrices commute, which means the system of equations in the problem remains valid if all $a_{i}$ are replaced by $b_{i}$ and vice versa. From this observation, equality (1) follows immediately. | -6 | Algebra | math-word-problem | Yes | Yes | olympiads | false |
1. (2 points) A square of 90 by 90 is divided by two horizontal and two vertical lines into 9 rectangles. The sides of the central rectangle are 34 and 42. Find the total area of the four corner rectangles. | 1. 2688 .
+(2 points) - the solution is correct
-(0 points) - there are errors in the solution, including arithmetic errors | 2688 | Geometry | math-word-problem | Yes | Yes | olympiads | false |
4. (4 points) Oleg usually arrives on a business trip by the 11 o'clock train. A car arrives at the station for this train. This time, the train arrived an hour earlier, and Oleg started walking towards the car. Meeting the car on the way, he got in, and as a result, arrived 10 minutes earlier than planned. Determine the time Oleg met the car. | 4. 10 hours 55 minutes.
$+(4$ points) - solution is correct (by any method)
+- (3 points) - solution is correct, but there are arithmetic errors
-+ (2 points) - there are reasonable ideas in solving the problem, but the problem is not solved in general | 10 | Logic and Puzzles | math-word-problem | Yes | Yes | olympiads | false |
5. (4 points) Let two sequences of numbers $\left(x_{0}, x_{1}, \ldots, x_{2009}\right)$, $\left(y_{0}, y_{1}, \ldots, y_{2009}\right)$ be constructed according to the following rules:
a) $x_{0}=12, x_{1}=\frac{1}{3}, y_{0}=4, y_{1}=\frac{1}{18}$,
b) $x_{i+1}=x_{i-1}+4 x_{i}$ and $y_{i+1}=y_{i-1}-4 y_{i}$ for $i=1, \ldots, 2008$.
Calculate the value of $x_{2009} y_{2008}+x_{2008} y_{2009}$. | 5. 2 .
$+(4$ points) - solution is correct
+- (3 points) - the idea of the recurrence relation is proven, but there are arithmetic errors in the solution
-+ (2 points) - the idea of the recurrence relation is formulated, but the problem is not completed | 2 | Algebra | math-word-problem | Yes | Yes | olympiads | false |
1. Oleg has 550 rubles, and he wants to give his mother tulips for March 8, and there must be an odd number of them, and no color shade should be repeated. In the store where Oleg came, one tulip costs 49 rubles, and there are eleven shades of flowers available. How many ways are there for Oleg to give his mother flowers? (The answer in the problem should be a compact expression, without summation signs, ellipses, etc.) | Solution. From the condition, it is obvious that the maximum number of flowers in a bouquet is 11.
1st method
Using the property of binomial coefficients
$$
\mathrm{C}_{n}^{1}+\mathrm{C}_{n}^{3}+\mathrm{C}_{n}^{5}+\cdots=2^{n-1}
$$
and also considering their combinatorial meaning, we get that the number of ways to form a bouquet from an odd number of flowers of no more than 11 shades (with the condition that no shade should be repeated) is:
$$
\mathrm{C}_{11}^{1}+\mathrm{C}_{11}^{3}+\mathrm{C}_{11}^{5}+\cdots+\mathrm{C}_{11}^{11}=2^{10}=1024
$$
2nd method
Consider 10 flowers of 10 different shades. A bouquet can be assembled from these flowers without considering the parity in $2^{10}$ ways. If the bouquet has an odd number of flowers, we keep it; if it has an even number, we add the unused eleventh flower. Thus, the total number of ways to assemble a bouquet is $2^{10}$.
Answer: 1024. | 1024 | Combinatorics | math-word-problem | Yes | Yes | olympiads | false |
2. Non-zero numbers $a$ and $b$ are roots of the quadratic equation $x^{2}-5 p x+2 p^{3}=0$. The equation $x^{2}-a x+b=0$ has a unique root. Find $p$. Justify your solution. | Solution. Since the equation $x^{2}-a x+b=0$ has a unique root, then $b=\frac{a^{2}}{4}$. By Vieta's theorem, we have the equalities: $a+b=5 p ; a b=2 p^{3}$. Substituting $b=\frac{a^{2}}{4}$ into the last equality, we get: $a=2 p$. Considering that $a$ and $b$ are non-zero, we find $p=3$.
Answer: 3. | 3 | Algebra | math-word-problem | Yes | Yes | olympiads | false |
5. On the sides $B C$ and $C D$ of the square $A B C D$, points $E$ and $F$ are chosen such that the angle $E A F$ is $45^{\circ}$. The length of the side of the square is 1. Find the perimeter of triangle $C E F$. Justify your solution. | Solution. If point $D$ is reflected across line $A F$, and then across line $A E$, it will transition to point $B$. Indeed, the composition of two axial symmetries relative to intersecting lines is a rotation by twice the angle between the lines. In our case, these two symmetries are equivalent to a $90^{\circ}$ rotation around point $A$.

This means that the image of point $D$ under the symmetry relative to $A F$ and the image of point $B$ under the symmetry relative to $A E$ are the same point; on the diagram, it is denoted by $K$. From point $K$, segments $A E$ and $A F$ are seen at a $90^{\circ}$ angle (since angles are preserved under symmetry, for example, angles $A B E$ and $A K E$ are equal). Therefore, point $K$ is the foot of the perpendicular dropped from point $A$ to line $E F$.
Finally, since $B E = E K$ and $D F = F K$ (lengths of segments are preserved under symmetry), we see that the perimeter of triangle $C E F$ is equal to the sum of the lengths of sides $B C$ and $C D$ of the square.
Answer: 2. | 2 | Geometry | math-word-problem | Yes | Yes | olympiads | false |
7. Calculate with an accuracy of one-tenth the value of the expression $\sqrt{86+41 \sqrt{86+41 \sqrt{86+\ldots}}}$ | Solution. Consider the strictly increasing sequence of values:
$$
\sqrt{86}, \sqrt{86+41 \sqrt{86}}, \sqrt{86+41 \sqrt{86+41 \sqrt{86}}}, \ldots
$$
If this sequence is bounded above, then the value of $F$ is the least upper bound, and thus $F$ is a real number. Therefore, it is sufficient to prove the boundedness of the given sequence. We will prove that this sequence is bounded above by the number 43. Indeed,
$$
\begin{aligned}
\sqrt{86}<43, \Rightarrow & 41 \sqrt{86}<41 \cdot 43 \Rightarrow 86+41 \sqrt{86}<86+41 \cdot 43=43^{2} \Rightarrow \Rightarrow \sqrt{86+41 \sqrt{86}} \\
& <43 \text { and so on. }
\end{aligned}
$$
It is clear from the condition that $F$ is the positive root of the equation $F^{2}=86+41 F$. From this, we find $F=43$.
Answer: 43. | 43 | Algebra | math-word-problem | Yes | Yes | olympiads | false |
5. Eight numbers $a_{1}, a_{2}, a_{3}, a_{4}$ and $b_{1}, b_{2}, b_{3}, b_{4}$ satisfy the relations
$$
\left\{\begin{aligned}
a_{1} b_{1}+a_{2} b_{3} & =1 \\
a_{1} b_{2}+a_{2} b_{4} & =0 \\
a_{3} b_{1}+a_{4} b_{3} & =0 \\
a_{3} b_{2}+a_{4} b_{4} & =1
\end{aligned}\right.
$$
It is known that $a_{2} b_{3}=7$. Find $a_{4} b_{4}$. | Solution. We will prove that ${ }^{1}$
$$
a_{2} b_{3}=a_{3} b_{2}
$$
Multiply equation (a) of the original system
$$
\begin{cases}a_{1} b_{1}+a_{2} b_{3}=1 & \text { (a) } \\ a_{1} b_{2}+a_{2} b_{4}=0 & \text { (b) } \\ a_{3} b_{1}+a_{4} b_{3}=0 & \text { (c) } \\ a_{3} b_{2}+a_{4} b_{4}=1\end{cases}
$$
by $b_{2}$ and subtract from it equation (b) multiplied by $b_{1}$. The result is
$$
a_{2} \cdot \Delta=b_{2}
$$
Here $\Delta=b_{2} b_{3}-b_{1} b_{4}$. Similarly, from (c) and (d) we find that
$$
a_{3} \cdot \Delta=b_{3}
$$
Note that $\Delta \neq 0$, otherwise from (3) it would follow that $b_{3}=0$, and thus $a_{2} b_{3}=0$, which contradicts the problem's condition. It remains to express $a_{2}$ and $a_{3}$ from (2) and (3) and substitute the obtained expressions into (1). The validity of relation (1) will thereby be proven.
Further, from equation (d) and equality (1), it follows that $a_{4} b_{4}=1-a_{3} b_{2}=1-a_{2} b_{3}=-6$.
Answer: $a_{4} b_{4}=-6$.
Comment. ${ }^{1}$ The system of equations in the problem is the component-wise recording of the matrix equality $\mathbf{A} \cdot \mathbf{B}=\left(\begin{array}{ll}1 & 0 \\ 0 & 1\end{array}\right)$, where $\mathbf{A}=\left(\begin{array}{ll}a_{1} & a_{2} \\ a_{3} & a_{4}\end{array}\right)$ and $\mathbf{B}=\left(\begin{array}{ll}b_{1} & b_{2} \\ b_{3} & b_{4}\end{array}\right)$. It is well known that if the product of two matrices is the identity matrix, then these matrices commute, which means the system of equations in the problem remains valid if all $a_{i}$ are replaced by $b_{i}$ and vice versa. From this observation, equality (1) follows immediately.
Interregional Olympiad for Schoolchildren Based on Departmental Educational Organizations in Mathematics | -6 | Algebra | math-word-problem | Yes | Yes | olympiads | false |
3. On the sides $B C$ and $C D$ of the square $A B C D$, points $E$ and $F$ are chosen such that the angle $E A F$ is $45^{\circ}$. The length of the side of the square is 1. Find the perimeter of triangle $C E F$. Justify your solution. | # Solution:
If point $D$ is reflected relative to line $A F$, and then relative to line $A E$, it will transition to point $B$. Indeed, the composition of two axial symmetries relative to intersecting lines is a rotation by twice the angle between the lines. In our case, these two symmetries are equivalent to a $90^{\circ}$ rotation around point $A$.

## Interregional School Olympiad in Mathematics for Students of Departmental Educational Organizations
This means that the image of point $D$ under symmetry relative to $A F$ and the image of point $B$ under symmetry relative to $A E$ are the same point; on the diagram, it is denoted as $K$. From point $K$, segments $A E$ and $A F$ are seen at a $90^{\circ}$ angle (angles are preserved under symmetry, so, for example, angles $A B E$ and $A K E$ are equal). Therefore, point $K$ is the foot of the perpendicular dropped from point $A$ to line $E F$.
Finally, since $B E = E K$ and $D F = F K$ (lengths of segments are preserved under symmetry), we see that the perimeter of triangle $C E F$ is equal to the sum of the lengths of sides $B C$ and $C D$ of the square.
Answer: 2. | 2 | Geometry | math-word-problem | Yes | Yes | olympiads | false |
6. Points $F$ and $G$ are chosen on the sides $AB$ and $BC$ of rectangle $ABCD$, respectively. A perpendicular $FK$ is dropped from point $F$ to side $CD$. A perpendicular $GH$ is dropped from point $G$ to side $AD$. The intersection point of $FK$ and $GH$ is denoted as $E$. Find the area of triangle $DFG$, given that the areas of rectangles $ABCD$ and $HEKD$ are 20 and 8, respectively. | # Solution:

Let $A D=a, D C=b, H D=x$, and $D K=y$.
$$
\begin{aligned}
S_{D F G}=S_{A B C D} & -S_{A F D}-S_{F G B}-S_{D G C}=a b-\frac{1}{2} a y-\frac{1}{2}(b-y)(a-x)-\frac{1}{2} b x \\
& =a b-\frac{1}{2} a y-\frac{1}{2} a y(a b-b x-a y+x y)-\frac{1}{2} b x \\
& =a b-\frac{1}{2} a y-\frac{1}{2} a b+\frac{1}{2} b x+\frac{1}{2} a y-\frac{1}{2} x y-\frac{1}{2} b x=\frac{a b-x y}{2}=\frac{S_{A B C D}-S_{H E K D}}{2}=6
\end{aligned}
$$
Answer: 6 | 6 | Geometry | math-word-problem | Yes | Yes | olympiads | false |
2. (3 points) Let two sequences of numbers $\left(x_{0}, x_{1}, \ldots, x_{2009}\right)$, $\left(y_{0}, y_{1}, \ldots, y_{2009}\right)$ be constructed according to the following rules:
a) $x_{0}=12, x_{1}=\frac{1}{3}, y_{0}=4, y_{1}=\frac{1}{18}$
b) $x_{i+1}=x_{i-1}+4 x_{i}$ and $y_{i+1}=y_{i-1}-4 y_{i}$ for $i=1, \ldots, 2008$.
Calculate the value of $x_{2009} y_{2008}+x_{2008} y_{2009}$. | 2. 2 .
$+(3$ points) - the solution is correct
+- (2 points) - the idea of the recurrence relation is proven, but there are arithmetic errors in the solution
-+ (1 point) - the idea of the recurrence relation is formulated, but the problem is not completed | 2 | Algebra | math-word-problem | Yes | Yes | olympiads | false |
1. A 100-digit number has the form $a=1777 \ldots 76$ (with 98 sevens in the middle). The number $\frac{1}{a}$ is represented as an infinite periodic decimal. Find its period. Justify your answer. | # Solution:
Notice that $a=16 \cdot 111 \ldots 11$. The last number $b$ consists of 99 ones. According to the rules for converting a common fraction to a decimal, the number $\frac{1}{b}=0,(00 \ldots 09)$. Its period is 99. Then, when multiplying this fraction by the number $\frac{1}{16}=0.0625$, the period will not change.
Answer: 99. | 99 | Number Theory | math-word-problem | Yes | Yes | olympiads | false |
1. A robot is located in one of the cells of an infinite grid paper, to which the following commands can be given:
- up (the robot moves to the adjacent cell above);
- down (the robot moves to the adjacent cell below);
- left (the robot moves to the adjacent cell to the left);
- right (the robot moves to the adjacent cell to the right).
For example, if the robot executes a sequence of four commands (up, right, down, left), it will obviously return to the initial position, i.e., it will end up in the same cell from which it started. How many different sequences of 4 commands exist that return the robot to its initial position? | Solution. For brevity, let's denote the command to move left as L, right as R, up as U, and down as D. For the robot to return to its initial position, it is necessary and sufficient that the number of L commands equals the number of R commands, and the number of U commands equals the number of D commands. Let $k$ be the number of L commands in the sequence. We will calculate the number $N_{k}$ of the desired sequences for $k$ from 0 to 2.
- $\boldsymbol{k}=\mathbf{0}$. The sequence consists only of U and D commands. Since they are equal in number, U commands must occupy 2 out of 4 positions, and D commands must occupy the remaining 2 positions. The number of ways to choose 2 positions out of 4 is $C_{4}^{2}$. Therefore, $N_{0}=C_{4}^{2}=6$;
- $\boldsymbol{k}=\mathbf{1}$. Each of the commands L, R, U, and D appears in the sequence exactly once. The number of permutations of 4 elements is $4!$. Therefore, $N_{1}=4!=24$;
- $\boldsymbol{k}=\mathbf{2}$. Here, there are two L commands, two R commands, and no U or D commands. The two L commands can be placed in $C_{4}^{2}$ ways. Thus, $N_{2}=C_{4}^{2}=6$.
Therefore, the total number of sequences is $N_{0}+N_{1}+N_{2}=36$.
Answer: 36. | 36 | Combinatorics | math-word-problem | Yes | Yes | olympiads | false |
2. Real numbers $x, y, z$ satisfy the relations:
$$
4 x^{2}-2 x-30 y z=25 y^{2}+5 y+12 x z=9 z^{2}-3 z-20 x y .
$$
Find the maximum of the sum $a+b+c$, where $a=2 x+5 y, b=3 z+5 y, c=3 z-2 x$. | Solution. Note that
$$
a-b+c=0
$$
Let $A=4 x^{2}-2 x-30 y z, B=25 y^{2}+5 y+12 x z$ and $C=9 z^{2}-3 z-20 x y$. Subtracting these equations from each other, we get
$$
\begin{aligned}
& A-B=a \cdot(2 x-6 z-5 y-1)=0 \\
& B-C=b \cdot(5 y+4 x-3 z+1)=0 \\
& A-C=c \cdot(1-2 x-10 y-3 z)=0
\end{aligned}
$$
Assume that all three numbers $a, b, c$ are non-zero. Then $2 x-6 z-5 y-1=0, 5 y+4 x-3 z+1=0$ and $1-2 x-10 y-3 z=0$, which is impossible, as adding the second equation to the third and subtracting the first, we get $3=0$. Therefore, at least one of the numbers $a, b, c$ is zero. Consider the possible cases:
1) All three numbers $a, b, c$ are zero. The triplet $a=b=c=0$ clearly satisfies the conditions of the problem (it is sufficient to take $x=y=z=0$).
2) Only two of the numbers $a, b, c$ are zero. This is impossible: if two numbers are zero, then, according to (1), the third is also zero.
3) Only one of the numbers $a, b, c$ is zero:
- $a=0$. Then $x=-\frac{5 y}{2}$. From system (2) we find $b=c=1$;
## Interregional Olympiad for Schoolchildren Based on Departmental Educational Organizations
in mathematics- $b=0$. Then $a=-c=1$;
- $c=0$. Then $a=b=-1$.
Thus, there are 4 possible options: $(0,0,0),(0,1,1),(1,0,-1),(-1,-1,0)$.
Answer: 2. | 2 | Algebra | math-word-problem | Yes | Yes | olympiads | false |
3. Find the value of $f(2019)$, given that $f(x)$ simultaneously satisfies the following three conditions:
1) $f(x)>0$ for any $x>0$
2) $f(1)=1$;
3) $f(a+b) \cdot(f(a)+f(b))=2 f(a) \cdot f(b)+a^{2}+b^{2}$ for any $a, b \in \mathbb{R}$. | Solution. In the identity given in the problem
$$
f(a+b) \cdot(f(a)+f(b))=2 f(a) \cdot f(b)+a^{2}+b^{2}
$$
let $a=1, b=0$. Then $f(1) \cdot(f(1)+f(0))=2 f(1) \cdot f(0)+1$. Since $f(1)=1$, we find
$$
f(0)=0
$$
Next, by setting $b=-a$ in (1), we get, taking (2) into account, that
$$
f(a) \cdot f(-a)=-a^{2}
$$
Finally, when $b=0$, identity (1) (taking (2) into account) becomes $f(a) \cdot f(a)=a^{2}$.
Thus, it is necessary that $f(a)=a$ for $a>0$, since by condition $f(x)>0$ for $x>0$. Furthermore, according to (3), $f(a)=a$ for $a<0$ as well. Ultimately, $f(x)=x$ for any $x \in \mathbb{R}$. It is easy to verify that such an $f(x)$ indeed satisfies conditions 1), 2), 3) from the problem statement. Therefore, $f(x)=x$.
Answer: 2019. | 2019 | Algebra | math-word-problem | Yes | Yes | olympiads | false |
4. In quadrilateral $A B C D$, the diagonals intersect at point $O$. It is known that $S_{A B O}=S_{C D O}=\frac{3}{2}$, $B C=3 \sqrt{2}$, $\cos \angle A D C=\frac{3}{\sqrt{10}}$. Find the smallest area that such a quadrilateral can have. | Solution. We will prove that quadrilateral $ABCD$ is a parallelogram. Let $x_{1}, x_{2}, y_{1}, y_{2}$ be the segments into which the diagonals are divided by their point of intersection. Denote the angle between the diagonals as $\alpha$. By the condition, the areas of triangles $ABO$ and $CDO$ are equal, that is, $\frac{1}{2} x_{1} y_{2} \sin \alpha = \frac{1}{2} x_{2} y_{1} \sin \alpha$. Hence, $\frac{x_{1}}{x_{2}} = \frac{y_{1}}{y_{2}}$, and,

consequently, triangles $BOC$ and $AOD$ are similar by the first similarity criterion: two sides ($x_{1}$ and $y_{1}$) of triangle $BOC$ are proportional to two sides ($x_{2}$ and $y_{2}$) of triangle $AOD$, and the angles formed by these sides ($\angle BOC$ and $\angle AOD$) are equal. Let $k = \frac{x_{1}}{x_{2}} = \frac{y_{1}}{y_{2}}$ be the similarity coefficient of triangles $BOC$ and $AOD$. Denote by $S$ the areas of triangles $ABO$ and $CDO$ (by the condition $S = \frac{3}{2}$). Then $S_{BOC} = k \cdot S$ and $S_{AOD} = S / k$. In the end, the area of quadrilateral $ABCD$ can be represented as:
$$
S_{ABCD} = S_{AOD} + S_{CDO} + S_{BOC} + S_{ABO} = 2S + S\left(k + \frac{1}{k}\right)
$$
It is known that for $k > 0$ the minimum value of the expression $k + \frac{1}{k}$ is achieved at $k = 1$. Therefore, $x_{1} = x_{2}$ and $y_{1} = y_{2}$, which means that the diagonals of the quadrilateral are bisected by their point of intersection, so $ABCD$ is a parallelogram. Its area $S_{ABCD} = 4S = 6$.
Answer: 6.
## Interregional School Olympiad in Mathematics for Students of Vedomstvennye Educational Organizations
5. Find the sum of all prime numbers whose decimal representation has the form 101010...01.
Solution. Let $2n+1$ be the number of digits in the number $A = 101010 \ldots 101$. Let $q = 10$ be the base of the number system. Then $A = q^{0} + q^{2} + \cdots + q^{2n} = \frac{q^{2n+2} - 1}{q^{2} - 1}$. Consider the cases of even and odd $n$.
- $n = 2k \Rightarrow A = \frac{q^{2n+2} - 1}{q^{2} - 1} = \frac{q^{2k+1} - 1}{q - 1} \cdot \frac{q^{2k+1} + 1}{q + 1}$. Thus, the number $A$ is represented as the product of two integers (by the theorem of Bezout, the polynomial $q^{2k+1} \pm 1$ is divisible without remainder by the polynomial $q \pm 1$), each of which is different from 1. Therefore, for even $n$, the number $A$ is not prime.
- $n = 2k-1 \Rightarrow A = \frac{q^{2n+2} - 1}{q^{2} - 1} = \frac{q^{2k} - 1}{q^{2} - 1} \cdot (q^{2k} + 1)$. For $k > 1$, both factors are integers and different from 1; therefore, the number $A$ is composite. It remains to verify that for $k = 1$, we get the prime number $A = q^{0} + q^{2} = 101$.
## Answer: 101. | 6 | Geometry | math-word-problem | Yes | Yes | olympiads | false |
8. In a circle, three chords $A A_{1}, B B_{1}, C C_{1}$ intersect at one point. The angular measures of the arcs $A C_{1}, A B, C A_{1}$, and $A_{1} B_{1}$ are $150^{\circ}, 30^{\circ}, 60^{\circ}$, and $30^{\circ}$, respectively. Find the angular measure of the arc $B_{1} C_{1}$. | Solution: Let's formulate several auxiliary statements.
1) Let the angular measure of the arc $AB$ (Fig.1) be $\varphi$. (This means that $\varphi$ is equal to the corresponding central angle $AOB$.) Then the length of the chord

$AB=2R\sin(\varphi/2)$. Here $R$ is the radius of the circle.
2) Let two chords $AA_1$ and $BB_1$ intersect at point $T$ (Fig.2). The angular measures of the arcs $AB$ and $A_1B_1$ are $\varphi$ and $v$. Triangles $ATB$ and $A_1TB_1$ are similar by two angles (equal angles are marked). The similarity ratio
$$
k=AB / A_1B_1=\sin(\varphi/2) / \sin(v/2)
$$

Fig. 1

Fig. 2

Fig. 3
3) Referring to Fig. 3. Three chords intersect at one point, denoted as $T$. The angular measures of the six resulting arcs are marked on the figure. From the similarity of triangles $ATB$ and $A_1TB_1$ it follows (see point 2) the equality $AT / B_1T = \sin(\varphi/2) / \sin(v/2)$. Similarly, $\triangle B T C \sim \Delta B_1 T C_1 \Rightarrow B_1 T / C T = \sin(\psi/2) / \sin(u/2), \Delta C T A_1 \sim \Delta A T C_1 \Rightarrow C T / A T = \sin(\theta/2) / \sin(w/2)$. Multiplying the last three equalities, we get:
$1 = AT / B_1T \cdot B_1T / CT \cdot CT / AT = \sin(\varphi/2) / \sin(v/2) \cdot \sin(\psi/2) / \sin(u/2) \cdot \sin(\theta/2) / \sin(w/2)$.
Thus, the necessary (and in fact sufficient) condition for three chords to intersect at one point is the equality:
$$
\sin(\varphi/2) \sin(\theta/2) \sin(\psi/2) = \sin(u/2) \sin(v/2) \sin(w/2)
$$
Now it is not difficult to obtain the answer to the problem. Substituting the given data into this relation $w=150^\circ, \varphi=30^\circ, \theta=60^\circ, v=30^\circ$, and expressing $u$ from the equality $\varphi + u + \theta + v + \psi + w = 360^\circ$, we get the equation for determining the desired angle $\psi$:
$$
\sin 15^\circ \sin(\psi/2) \sin 30^\circ = \sin 15^\circ \sin \left(\left(90^\circ - \psi\right)/2\right) \sin 75^\circ
$$
From this, it is not difficult to obtain that $\psi = 60^\circ$.
Answer: $60^\circ$. | 60 | Geometry | math-word-problem | Yes | Yes | olympiads | false |
3. Let $x_{1}$ and $x_{2}$ be the largest roots of the polynomials $f(x)=1-x-4 x^{2}+x^{4}$ and $g(x)=16-8 x-$ $16 x^{2}+x^{4}$ respectively. Find $\frac{x_{2}}{x_{1}}$. | # Solution:
Notice that $f(-2)>0, f(-1)<0, f(0)>0, f(1)<0$. Therefore, the polynomial $f(x)$ has 4 real roots. Similarly, from the inequalities $g(-4)>0, g(-2)<0, g(0)>0, g(2)<0$, it follows that the polynomial $g(x)$ has 4 real roots.
Comparison of the coefficients of the polynomials
$$
f(x)=1-x-4 x^{2}+x^{4} \text { and } g(x)=16-8 x-16 x^{2}+x^{4}
$$
shows that, according to Vieta's formulas, the roots of the polynomial $g(x)$ are twice the roots of the polynomial $f(x)$. Hence, it follows that $\frac{x_{2}}{x_{1}}=2$.
## Answer: 2. | 2 | Algebra | math-word-problem | Yes | Yes | olympiads | false |
4. Calculate with an accuracy of one-tenth the value of the expression $\sqrt{86+41 \sqrt{86+41 \sqrt{86+\ldots}}}$
# | # Solution:
Consider the strictly increasing sequence of values:
$$
\sqrt{86}, \sqrt{86+41 \sqrt{86}}, \sqrt{86+41 \sqrt{86+41 \sqrt{86}}}, \ldots
$$
If this sequence is bounded above, then the value of $F$ is the least upper bound, and thus $F$ is a real number. Therefore, it is sufficient to prove the boundedness of the given sequence. We will prove that this sequence is bounded above by the number 43. Indeed,
$$
\begin{aligned}
\sqrt{86}<43, \Rightarrow & 41 \sqrt{86}<41 \cdot 43 \Rightarrow 86+41 \sqrt{86}<86+41 \cdot 43=43^{2} \Rightarrow \Rightarrow \sqrt{86+41 \sqrt{86}} \\
& <43 \text { and so on. }
\end{aligned}
$$
It is clear from the condition that $F$ is the positive root of the equation $F^{2}=86+41 F$. From this, we find $F=43$.
Answer: 43. | 43 | Algebra | math-word-problem | Yes | Yes | olympiads | false |
1. (3 points) Oleg usually arrives on a business trip by the 11 AM train. A car arrives at the station for this train. This time, the train arrived an hour earlier, and Oleg started walking towards the car. Meeting the car on the way, he got in, and as a result, arrived 10 minutes earlier than planned. Determine the time Oleg met the car. | 1. 10 hours 55 minutes.
+ (3 points) - the solution is correct (by any method)
$+-(2$ points) - the solution is correct, but there are arithmetic errors
-+ (1 point) - there are reasonable ideas in solving the problem, but the problem is not solved overall | 10 | Logic and Puzzles | math-word-problem | Yes | Yes | olympiads | false |
1. Find the sum of all even natural numbers $n$ for which the number of divisors (including 1 and $n$ itself) is equal to $\frac{n}{2}$. (For example, the number 12 has 6 divisors: $1,2,3,4,6,12$.) | Solution. Let the canonical decomposition of the number $n$ be: $n=2^{t_{1}} \cdot 3^{t_{2}} \cdot 5^{t_{3}} \cdots \cdots \cdot p^{t_{k}}$. Then the number of divisors of the number $n$ is $\left(t_{1}+1\right)\left(t_{2}+1\right)\left(t_{3}+1\right) \cdots\left(t_{k}+1\right)$. From the condition of the problem, we have the equality
$$
\left(t_{1}+1\right)\left(t_{2}+1\right)\left(t_{3}+1\right) \cdots\left(t_{k}+1\right)=2^{t_{1}-1} \cdot 3^{t_{2}} \cdot 5^{t_{3}} \cdots \cdots \cdot p^{t_{k}} \cdot\left({ }^{*}\right)
$$
Note that $2^{t_{1}-1}>t_{1}+1$ for $t_{1} \geq 4, 3^{t_{2}}>t_{2}+1$ for $t_{2} \geq 1, \ldots, p^{t_{k}}>t_{k}+1$ for $t_{k} \geq 1$. Therefore, $t_{1}$ can take the values 1, 2, or 3. Substituting the specified values into the equality $(*)$, we find that $n=8$ or $n=12$.
Answer: 20. | 20 | Number Theory | math-word-problem | Yes | Yes | olympiads | false |
2. In how many ways can 4 numbers be chosen from the first 1000 natural numbers $1,2, \ldots, 1000$ to form an increasing arithmetic progression? | Solution. Let's find the formula for calculating the number of ways to choose 4 numbers from the first $n$ natural numbers $1,2, \ldots, n$ that form an increasing arithmetic progression. The number of progressions with a difference of 1 is $n-3$ (the first term of the progression can take values from 1 to $n-3$ inclusive), the number of progressions with a difference of 2 is $n-6, \ldots$, the number of progressions with a difference of $d$ is $n-3d$. The difference $d$ satisfies the inequality $1+3d \leq n$ (if the first term of the progression is 1, then its fourth term, $1+3d$, does not exceed $n$). Therefore, the maximum value of the difference is $d_{\max }=\left[\frac{n-1}{3}\right]$ (square brackets denote the integer part of the number). Consequently, the number of progressions that satisfy the condition of the problem is:
$$
(n-3)+(n-6)+\cdots+(n-3k)=\frac{(2n-3k-3)k}{2} \text{, where } k=d_{\max }
$$
For $n=1000$, we have $k=333$ and the number of ways is 166167
Answer: 166167. | 166167 | Combinatorics | math-word-problem | Yes | Yes | olympiads | false |
4. It is known that there exists a natural number $N$ such that $(\sqrt{3}-1)^{N}=4817152-2781184 \cdot \sqrt{3}$. Find $N$. | Solution. Suppose that raising the number $a+b \sqrt{3}$ to the power $N$ results in the number $A+B \sqrt{3}$ (where $a, b, A, B$ are integers). Expanding the expression $(a+b \sqrt{3})^{N}$, we get a sum of monomials (with non-essential (for us now) integer coefficients) of the form $a^{N-n}(b \sqrt{3})^{n}$. The terms that contribute to the coefficient $B$ are those with an odd exponent $n$. Therefore, if $(a+b \sqrt{3})^{N}=A+B \sqrt{3}$, then $(a-b \sqrt{3})^{N}=A-B \sqrt{3}$. Multiplying the equations $(\sqrt{3}-1)^{N}=4817152-2781184 \cdot \sqrt{3}$ and $(-\sqrt{3}-1)^{N}=4817152+2781184 \cdot \sqrt{3}$, we get $(-2)^{N}=4817152^{2}-3 \cdot 2781184^{2}$. The exponent $N$ can be found by dividing both sides successively by 2 (for example, we can immediately divide each term on the right by 256).
Answer: $N=16$. | 16 | Algebra | math-word-problem | Yes | Yes | olympiads | false |
Subsets and Splits
No community queries yet
The top public SQL queries from the community will appear here once available.