id int64 5 1.93M | title stringlengths 0 128 | description stringlengths 0 25.5k | collection_id int64 0 28.1k | published_timestamp timestamp[s] | canonical_url stringlengths 14 581 | tag_list stringlengths 0 120 | body_markdown stringlengths 0 716k | user_username stringlengths 2 30 |
|---|---|---|---|---|---|---|---|---|
1,868,599 | Ontime Inspectors | Ensure peace of mind with On Time Inspectors, your trusted partner for comprehensive home inspections... | 0 | 2024-05-29T06:44:47 | https://dev.to/ontime_inspectors_ac43f40/ontime-inspectors-25kb | home, inspection | Ensure peace of mind with On Time Inspectors, your trusted partner for comprehensive home inspections in Orlando, FL. Whether you're buying, selling, or maintaining your home, our experienced inspectors provide thorough evaluations to uncover any potential issues or safety concerns. From the foundation to the roof, we meticulously examine every aspect of the property, providing detailed reports and expert recommendations to help you make informed decisions. With our commitment to quality, professionalism, and customer satisfaction, you can trust On Time Inspectors to deliver reliable results and exceptional service. Schedule your home inspection with us today and rest assured that your investment is in good hands.
Address: 689 Randon Terrace, Lake Mary, FL 32746, USA
E-Mail: info@ontimeinspectors.com
Phone: 407 810 4307
Visit: https://www.ontimeinspectors.com/ | ontime_inspectors_ac43f40 |
1,868,598 | Mastering Matplotlib: A Guide to Bar Charts, Histograms, Scatter Plots, and Pie Charts | Let's dive into the different types of plots you can create using Matplotlib, along with... | 27,508 | 2024-05-29T06:39:27 | https://dev.to/lohith0512/mastering-matplotlib-a-guide-to-bar-charts-histograms-scatter-plots-and-pie-charts-mgb | python, beginners, matplotlib, charts | Let's dive into the different types of plots you can create using Matplotlib, along with examples:
1. **Bar Chart**:
- A bar chart (or bar plot) displays categorical data with rectangular bars. Each bar represents a category, and the height of the bar corresponds to the value of that category.
- Example:
```python
import matplotlib.pyplot as plt
x = [1, 3, 5, 7, 9]
y1 = [5, 2, 7, 8, 2]
y2 = [8, 6, 2, 5, 6]
plt.bar(x, y1, label="Example one")
plt.bar(x, y2, label="Example two", color='g')
plt.xlabel("X-axis")
plt.ylabel("Y-axis")
plt.title("Bar Chart Example")
plt.legend()
plt.show()
```

- This code creates a bar chart with two sets of bars, labeled "Example one" and "Example two" ⁴.
2.**Histogram**:
- A histogram represents the distribution of continuous data by dividing it into bins and showing the frequency of values falling into each bin.
- Example:
```python
import matplotlib.pyplot as plt
import numpy as np
data = np.random.randn(1000) # Generate random data
plt.hist(data, bins=20, edgecolor='black')
plt.xlabel("Value")
plt.ylabel("Frequency")
plt.title("Histogram Example")
plt.show()
```

- This code creates a histogram from random data.
3.**Scatter Plot**:
- A scatter plot displays individual data points as dots. It is useful for visualizing relationships between two continuous variables.
- Example:
```python
import matplotlib.pyplot as plt
x = [10, 20, 30, 40]
y = [20, 25, 35, 55]
plt.scatter(x, y, marker='o', color='b', label="Data points")
plt.xlabel("X-axis")
plt.ylabel("Y-axis")
plt.title("Scatter Plot Example")
plt.legend()
plt.show()
```

- This code creates a scatter plot with data points.
4.**Pie Chart**:
- A pie chart represents parts of a whole. It shows the proportion of each category relative to the total.
- Example:
```python
import matplotlib.pyplot as plt
labels = ['Apples', 'Bananas', 'Cherries', 'Dates']
sizes = [30, 25, 20, 15]
plt.pie(sizes, labels=labels, autopct='%1.1f%%', startangle=90)
plt.axis('equal') # Equal aspect ratio ensures a circular pie chart
plt.title("Pie Chart Example")
plt.show()
```

- This code creates a simple pie chart with labeled slices ².
Remember to customize these plots further by adjusting labels, colors, and other parameters according to your specific requirements. Happy plotting! 😊📊🎨 | lohith0512 |
1,868,597 | Eventify | Harness the potential of our event management solutions Planning an event? Make it a breeze with... | 0 | 2024-05-29T06:38:47 | https://dev.to/lisa04/eventify-akp | eventapp, event, conferenceapp | Harness the potential of our event management solutions
Planning an event? Make it a breeze with Eventify’s comprehensive management solutions. Let us take out the stress of the process — from seamless registration to engaging attendee experiences in the event app, we get you covered.
Focus on creating unforgettable moments while we handle it! Learn more at: https://eventify.io/
 | lisa04 |
1,868,596 | Pole lights | Pole lights are highly demanded for safety and security measures. Enormous vehicle accidents as well... | 0 | 2024-05-29T06:35:40 | https://dev.to/atul_jain_9ee35f4b51f4f8f/pole-lights-358b | [Pole lights](https://jainsonslightsonline.com/collections/surface-led-panels ) are highly demanded for safety and security measures. Enormous vehicle accidents as well as slips happen in parking lots and on walking paths, resulting in numerous injuries per year. These lights are fitted on pathways and outdoor spaces for the prevention of automobile accidents and increase in safety. These lights are manufactured using premium quality steel, aluminum and fiberglass to enhance its durability. | atul_jain_9ee35f4b51f4f8f | |
1,868,595 | Solving Blockchain Testing Challenges for Success in Financial Services | Blockchain is changing the face of the financial services industry. It offers unparalleled security,... | 0 | 2024-05-29T06:33:13 | https://dev.to/quali_test_49658f180ee362/solving-blockchain-testing-challenges-for-success-in-financial-services-339n | webdev, javascript, programming |
Blockchain is changing the face of the financial services industry. It offers unparalleled security, transparency and efficiency, which are requisites for this sector. The integration of blockchain creates a more trustworthy digital finance landscape.
But as more financial institutions adopt this new technology, blockchain testing becomes a pressing need. Testing helps ensure blockchain-based financial systems are reliable, secure, and compliant.
But, [testing blockchain apps](https://www.qualitestgroup.com/solutions/blockchain-testing/) is not easy. It presents unique challenges due to this technology's complexity and innovative nature.
This blog covers the intricacies of blockchain testing. It explores common testing issues. But you’ll also discover effective strategies to overcome these issues using financial application testing.
What is blockchain testing?
Testing blockchain involves checking the functionality, performance, and security of blockchain applications. Unlike traditional software, blockchain apps operate on a distributed ledger technology, where transactions are recorded across a network of computers. This decentralized nature makes them more complex to test.
The primary objectives of blockchain testing are to help ensure all transactions on the network:
Are processed accurately
Remain tamper-proof
Are executed within a secure and efficient framework
Testing is foundational in creating a robust application. This is important for the financial sector, where accuracy and security are paramount. Through testing, you can validate the integrity and reliability of your blockchain solutions. You can confirm the apps function as expected in real-world scenarios and meet industry demands.
Six challenges of testing financial blockchain applications
Testing financial apps that use blockchain can be challenging. The issues usually stem from blockchain's novelty and regulatory demands. Some problems are also due to the critical need for security and privacy.
Here are six blockchain testing challenges that can arise when validating your financial systems.
Regulatory compliance
Financial institutions must keep on top of both local and international regulatory frameworks. These frameworks have a vast and intricate scope governing data security, transaction transparency, and consumer protection. Ensuring blockchain apps meet these regulations requires rigorous testing protocols. It also demands tailored testing frameworks to accommodate varying regulatory standards.
Integration challenges
Integration with existing legacy systems presents another significant challenge. Financial institutions have established infrastructures that may not seamlessly align with blockchain technology. Testing must cover both the blockchain app and its interaction with these legacy systems. This is to ensure operational continuity and data integrity.
Decentralization
The decentralized nature of blockchain also introduces complexities in testing. In centralized systems, a single point of control can be tested. Blockchain involves multiple nodes. Each node needs validation to ensure it acts consistently and securely across the entire network. This requires extensive and sophisticated testing strategies. These strategies simulate various network conditions and potential points of failure.
Safety and security
Data privacy and security are two crucial factors for successful financial apps. Blockchain-based financial apps must be tested and fixed to prevent unauthorized access. This ensures sensitive customer data is protected, especially during transactions.
Immutability
The immutable nature of blockchain adds to the testing complexity. Any vulnerability or flaw can be difficult to rectify once it’s part of the chain.
Dynamic landscape
The evolving landscape of blockchain means testers should be adaptable and forward-thinking. Every financial institution must stay ahead of technological advances and cyber threats. This means you must test continuously and update your blockchain systems.
How to overcome blockchain testing challenges
Financial institutions should level up to conquer the complexities of blockchain testing.
These six strategic approaches can help you simplify your testing and overcome the challenges presented by this technology.
Embrace automation in testing
Automation plays a key role in streamlining the testing process. This is especially true for repetitive and time-consuming tasks. Automated testing tools can efficiently validate:
Transactions
Smart contracts
Node communications across the blockchain network
This makes the testing process quicker and reduces the likelihood of human error. Test automation ensures a more accurate assessment of the blockchain's functionality and security.
Implement CI/CD
CI/CD practices are a boon for testing complex blockchain-based financial apps. These practices allow for these applications' continuous development, testing and deployment. They facilitate a more agile and responsive development cycle.
Integrating testing into every stage of development allows you to identify and address issues early. This reduces the risk of significant problems at later stages. It also ensures a more stable and reliable blockchain application.
Focus on security and compliance testing
This includes conducting the following:
Security audits
Penetration testing
Vulnerability assessments
These tests identify and mitigate potential risks. Regularly updating testing protocols is also vital. These protocols must align with new regulatory requirements and security standards. This can help ensure your blockchain app remains compliant and secure against evolving threats.
Use specialized testing tools and frameworks
Using testing tools and frameworks designed specifically for blockchain helps combat testing challenges. Your chosen tools should be able to handle complexities such as:
Distributed ledger technologies
Smart contract validation
Consensus mechanism testing
Node/network simulation
This provides a more effective and comprehensive testing process.
Perform integration testing with legacy systems
Every blockchain-based system must seamlessly integrate with existing infrastructures. To help ensure this, you should use comprehensive integration testing strategies. This includes creating detailed test environments that mimic real-world operational settings. Integration testing allows you to identify and address integration issues before full-scale deployment.
Perform distributed network testing
Blockchain is a decentralized technology. Given this, testing should be conducted across various nodes in the network. This ensures consistency and reliability.
Use automated testing tools to simulate network conditions and node behavior across the blockchain. This helps identify potential issues in synchronization and performance.
Test performance and scalability
Your blockchain app must be able to handle heavy transaction volumes. To ensure this, make performance and scalability testing a top priority.
As part of performance testing, you should execute load and stress testing. These tests evaluate how the system performs under peak loads. They also identify bottlenecks that can impact transaction processing.
Conclusion
The financial services sector is in the midst of a digital race. With the rise of FinTech, players in this industry can no longer escape the push to digitalization. Blockchain is a big part of digitalization, so effective financial application testing is crucial.
Overcoming testing challenges is vital for reliability and market success. It also helps ensure your blockchain app is compliant and integrates with existing systems.
Employing smart testing strategies, financial services firms can ensure their blockchain apps are secure, scalable, and ready to handle industry demands. | quali_test_49658f180ee362 |
1,868,594 | Data Science For Beginners | ڈیٹا سائنس سلوشنز کے ساتھ اپنے کاروبار کو بلند کریں، جدید مارکیٹنگ کے پیچھے کی اہم طاقت کیا ہے؟ یہ... | 0 | 2024-05-29T06:32:58 | https://dev.to/aisha_javed_2423b548aa1e9/data-science-for-beginners-jmb | datascience, data, datastructures, dataengineering | ڈیٹا سائنس سلوشنز کے ساتھ اپنے کاروبار کو بلند کریں، جدید مارکیٹنگ کے پیچھے کی اہم طاقت کیا ہے؟ یہ مضمون آپ کے لیے سب سے زیادہ دلچسپی کا حامل ہے۔
**اس مضمون میں، ہم ڈیٹا سائنس کے سب سے اہم تصور کو دریافت کریں گے۔
**
## ڈیٹا کیا ہے؟
## ڈیٹا سائنس کیا ہے؟
## ڈیٹا سائنس کا مقصد؟
## ڈیٹا سائنس کورس کے لیے تعلیمی پس منظر؟
## ڈیٹا سائنس کے لیے تکنیکی مہارت؟
## کیا ڈیٹا سائنس کا مطالعہ آسان ہے؟
## کون سے 5 ممالک بڑی تنخواہوں کی پیشکش کر رہے ہیں؟
## ڈیٹا سائنس کے لیے کون سے ٹولز استعمال کرتے ہیں؟
## ان ڈیمانڈ ڈیٹا سائنس جاب رولز؟
## نتیجہ
## ڈیٹا کیا ہے؟
ڈیٹا معلومات ہے۔ یہ اعداد، الفاظ، تصویروں یا آوازوں سے کچھ بھی ہو سکتا ہے۔ جیسے کہ جب آپ اپنے فون میں فون نمبر محفوظ کرتے ہیں یا اپنے پسندیدہ گانے کے بول لکھتے ہیں، تو یہ ڈیٹا ہوتا ہے! یہ بنیادی طور پر معلومات کے ٹکڑے ہیں جنہیں ہم چیزیں سیکھنے یا فیصلے کرنے کے لیے استعمال کر سکتے ہیں۔
## ڈیٹا سائنس کیا ہے؟
ڈیٹا سائنس مواد کو سمجھنے اور مسائل کو حل کرنے کے لیے معلومات کے استعمال کے بارے میں ہے۔ یہ نمبروں کے لیے جاسوس ہونے کی طرح ہے! آپ حقائق کا ایک گروپ جمع کرتے ہیں، ان میں نمونے تلاش کرتے ہیں، اور پھر ان نمونوں کو ہوشیار فیصلے یا پیشین گوئیاں کرنے کے لیے استعمال کرتے ہیں۔ یہ دنیا میں ہمارے پاس موجود معلومات کے بڑے انبار کو سمجھنے میں ہماری مدد کرتا ہے۔
## ڈیٹا سائنس سیکھنے کا مقصد؟
ڈیٹا سائنس کا مقصد ڈیٹا کو سمجھنا اور اسے مسائل کو حل کرنے یا فیصلے کرنے کے لیے استعمال کرنا ہے۔ یہ ڈیٹا کے اندر چھپے ہوئے نمونوں، رجحانات اور بصیرت کو سامنے لانے میں ہماری مدد کرتا ہے جو کاروبار، تنظیموں اور مجموعی طور پر معاشرے کے لیے قیمتی ہو سکتے ہیں۔ ڈیٹا کا تجزیہ کرکے، ڈیٹا سائنسدان بہتری کے مواقع کی نشاندہی کر سکتے ہیں، مستقبل کے نتائج کی پیشن گوئی کر سکتے ہیں، اور عمل کو بہتر بنا سکتے ہیں۔ بالآخر، ڈیٹا سائنس کا ہدف باخبر فیصلہ سازی کو چلانے اور مثبت اثر پیدا کرنے کے لیے ڈیٹا سے مفید معلومات نکالنا ہے۔
## ڈیٹا سائنس کورس کے لیے کون سا تعلیمی پس منظر اہم ہے؟
ریاضی اور شماریات: کیلکولس، لکیری الجبرا، اور امکانی نظریہ جیسے ریاضی کے تصورات کو سمجھنا ڈیٹا کے تجزیہ اور ماڈلنگ کے لیے بہت ضروری ہے۔
کمپیوٹر سائنس: پروگرامنگ زبانوں میں مہارت جیسے ازگر، آر، یا ایس کیو ایل، آر، یا ایس کیو ایلڈیٹا میں ہیرا پھیری، تصور، اور الگورتھم بنانے کے لیے ضروری ہے۔
ڈومین کا علم: فنانس، ہیلتھ کیئر، یا مارکیٹنگ جیسے مخصوص شعبے میں مہارت حاصل کرنا اس ڈومین کے اندر ڈیٹا کے تجزیہ کی بصیرت فراہم کر سکتا ہے۔
ڈیٹا کا تجزیہ اور مشین لرننگ: ڈیٹا کے تجزیہ کی تکنیک، مشین لرننگ الگورتھم، اور ڈیٹا ویژولائزیشن ٹولز کا علم ڈیٹا سے بصیرت کو تلاش کرنے اور نکالنے کے لیے بنیادی ہے۔
تنقیدی سوچ اور مسئلہ حل کرنے کی مہارتیں: ڈیٹا سائنس میں ڈیٹا کی تشریح کرکے پیچیدہ مسائل کو حل کرنا شامل ہے، اس لیے مضبوط تنقیدی سوچ اور مسئلہ حل کرنے کی صلاحیتوں کا ہونا ضروری ہے۔
مواصلاتی ہنر: ڈیٹا سائنس کے کرداروں میں تکنیکی اور غیر تکنیکی دونوں سامعین تک نتائج اور بصیرت کو مؤثر طریقے سے پہنچانے کے قابل ہونا اہم ہے۔
## ڈیٹا سائنس کے لیے تکنیکی مہارت
پروگرامنگ زبانیں: عام طور پر ڈیٹا سائنس میں استعمال ہونے والی پروگرامنگ زبانوں میں مہارت، جیسے ازگراور آر، ضروری ہے۔ ازگرڈیٹا میں ہیرا پھیری، تجزیہ اور مشین لرننگ کے لیے بڑے پیمانے پر استعمال ہوتا ہے، جبکہ آرشماریاتی تجزیہ اور ڈیٹا ویژولائزیشن کے لیے مشہور ہے۔
ڈیٹا میں ہیرا پھیری اور تجزیہ: ڈیٹا کی ہیرا پھیری کی لائبریریوں اور ٹولز جیسے پانڈاس (پائیتھون)، ٹائیڈیورس (آر) اور ایس کیو ایل میں مہارتیں ڈیٹا کو صاف کرنے، تبدیل کرنے اور تجزیہ کرنے کے لیے اہم ہیں۔
مشین لرننگ اور شماریاتی ماڈلنگ: مشین لرننگ الگورتھم اور شماریاتی ماڈلنگ کی تکنیکوں کو سمجھنا پیش گوئی کرنے والے ماڈل بنانے اور ڈیٹا سے بصیرت نکالنے کے لیے بہت ضروری ہے۔ اس میں رجعت، درجہ بندی، کلسٹرنگ، اور جہتی کمی کی تکنیک شامل ہیں۔
بگ ڈیٹا ٹیکنالوجیز: بڑی ڈیٹا ٹیکنالوجیز جیسے اپاچی ہڈوپ، اسپارک، اور تقسیم شدہ کمپیوٹنگ فریم ورک سے واقفیت بڑے پیمانے پر ڈیٹا سیٹس اور اسٹریمنگ ڈیٹا کے ساتھ کام کرنے کے لیے فائدہ مند ہے۔
ورژن کنٹرول سسٹم: گٹ جیسے ورژن کنٹرول سسٹم کا علم ڈیٹا سائنس پروجیکٹس کے انتظام اور تعاون، کوڈ اور ڈیٹا میں ہونے والی تبدیلیوں سے باخبر رہنے، اور تولیدی صلاحیت کو آسان بنانے کے لیے اہم ہے۔
ڈیٹا مائننگ اور فیچر انجینئرنگ: ڈیٹا مائننگ تکنیک اور فیچر انجینئرنگ میں مہارتیں ڈیٹا میں متعلقہ نمونوں اور رشتوں کی نشاندہی کرنے اور مشین لرننگ ماڈلز کے لیے معنی خیز خصوصیات پیدا کرنے کے لیے اہم ہیں۔
نیچرل لینگویج پروسیسنگ (این ایل پی): این ایل پی تکنیکوں اور لائبریریوں جیسے این ایل ٹی کے (پائیتھون) اور ٹیکسٹ مائننگ کے طریقوں کو سمجھنا غیر ساختہ ٹیکسٹ ڈیٹا سے بصیرت کا تجزیہ کرنے اور نکالنے کے لیے فائدہ مند ہے۔
ڈیپ لرننگ: گہرے سیکھنے کے فریم ورک جیسے کہ ٹینسر فلواور پی ٹارچ سے واقفیت گہرے اعصابی نیٹ ورکس کی تعمیر اور تربیت کے لیے قابل قدر ہے جیسے کہ تصویر کی شناخت، قدرتی زبان کی پروسیسنگ، اور تقریر کی شناخت۔
## کیا ڈیٹا سائنس کا مطالعہ آسان ہے؟
ڈیٹا سائنس کا مطالعہ کرنے میں دشواری انفرادی عوامل جیسے کہ پیشگی تجربہ، پس منظر کی معلومات، اور سیکھنے کے انداز کی بنیاد پر مختلف ہو سکتی ہے۔ یہاں غور کرنے کے لئے کچھ عوامل ہیں
پس منظر کا علم: اگر آپ کی ریاضی، شماریات اور پروگرامنگ میں مضبوط بنیاد ہے، تو آپ کو ڈیٹا سائنس کے بعض پہلوؤں کو سمجھنا آسان ہو سکتا ہے۔ تاہم، اگر آپ ان تصورات میں نئے ہیں، تو آپ کو اپنی صلاحیتوں کی تعمیر میں مزید وقت گزارنے کی ضرورت پڑ سکتی ہے۔
تصورات کی پیچیدگی: ڈیٹا سائنس میں پیچیدہ ریاضیاتی اور شماریاتی تصورات کے ساتھ ساتھ جدید پروگرامنگ تکنیکوں کو سمجھنا شامل ہے۔ کچھ موضوعات، جیسے مشین لرننگ الگورتھم یا گہری سیکھنے میں مہارت حاصل کرنا مشکل ہو سکتا ہے۔
عملی اطلاق: ڈیٹا سائنس کو اکثر حقیقی دنیا کے ڈیٹاسیٹس اور پروجیکٹس کے ساتھ تجربے کی ضرورت ہوتی ہے۔ اگرچہ نظریاتی تصورات کو سیکھنا نسبتاً سیدھا ہو سکتا ہے، لیکن عملی مسائل کو حل کرنے کے لیے ان کا اطلاق کرنا زیادہ مشکل ہو سکتا ہے۔
مسلسل سیکھنا: ڈیٹا سائنس کا شعبہ مسلسل ترقی کر رہا ہے، نئی تکنیک، ٹولز اور ٹیکنالوجیز باقاعدگی سے ابھر رہی ہیں۔ ان ترقیوں کو برقرار رکھنے اور صنعتی رجحانات کے ساتھ تازہ رہنے کے لیے مسلسل سیکھنے اور موافقت کی ضرورت ہوتی ہے۔
## ڈیٹا سائنسدانوں کو سب سے زیادہ تنخواہ دینے والے ٹاپ 5 ممالک؟
## 5 بیلجیم
بیلجیم ڈیٹا سائنسدانوں کے لیے ایک بہترین جگہ ہے کیونکہ انہیں اچھی تنخواہ ملتی ہے، جس کی اوسط تنخواہ تقریباً $125,866 ہے۔ ملک میں ایک مضبوط ٹیک منظر ہے، اچھا انفراسٹرکچر ہے، اور حکومت ٹیک انڈسٹری کی حمایت کرتی ہے۔ اس کے علاوہ، بیلجیم میں اعلیٰ درجے کی یونیورسٹیاں ہیں جہاں ڈیٹا سائنسدان اپنی صلاحیتوں کو سیکھنے اور بہتر بنانے کے لیے جا سکتے ہیں۔ لہذا، اگر آپ ڈیٹا سائنس میں ہیں، تو بیلجیم کام کرنے کے لیے ایک اچھی جگہ ہو سکتی ہے!
## 4 ریاستہائے متحدہ
ریاستہائے متحدہ میں، ڈیٹا سائنسدان اچھی خاصی رقم کماتے ہیں، اوسطاً تقریباً $127,125 سالانہ۔ ان میں سے اکثر کوڈنگ کے لیے Python نامی پروگرامنگ زبان استعمال کرتے ہیں۔ امریکہ میں، مختلف شعبوں میں بہت سی بڑی ٹیک کمپنیاں اور اسٹارٹ اپس ہیں۔ یہ ایک جاندار کام کا ماحول اور ڈیٹا سائنسدانوں کے لیے سیکھنے اور اپنے کیریئر میں آگے بڑھنے کے بہت سے مواقع پیدا کرتا ہے۔ لہذا، اگر آپ ڈیٹا سائنسدان ہیں، تو امریکہ ایک بہترین جگہ ہو سکتا ہے!
## 3 لکسمبرگ
لکسمبرگ ایک چھوٹا یورپی ملک ہے، جو بیلجیئم، فرانس اور جرمنی سے گھرا ہوا ہے۔ ڈیٹا سائنسدانوں کے لیے لکسمبرگ ایک سرفہرست مقام ہے کیونکہ وہ $150,342 کی اوسط تنخواہ کے ساتھ بہت کچھ کما سکتے ہیں۔ یہ ڈیٹا سے چلنے والے کاروباروں کے لیے بہت اچھا ہے، خاص طور پر فنانس میں، جہاں وہ AI کا استعمال صرف چیٹ بوٹس سے زیادہ کے لیے کر رہے ہیں۔ اس کے علاوہ، لکسمبرگ میں ایسی جگہیں ہیں جہاں ڈیٹا سائنسدان تحقیق کر سکتے ہیں اور فیلڈ میں دوسرے ماہرین کے ساتھ کام کر سکتے ہیں۔ لہذا، اگر آپ ڈیٹا سائنسدان ہیں تو سیکھنے اور بڑھنے کے بہت سے مواقع کے ساتھ اعلی تنخواہ والی نوکری کی تلاش میں ہیں، لکسمبرگ آپ کے لیے جگہ ہو سکتا ہے!
## 2 ڈنمارک
ڈنمارک میں، ڈیٹا سائنسدان بہت کما سکتے ہیں، اوسط تنخواہ $178,362 کے ساتھ۔ ڈیٹا پروفیشنلز کے لیے اس کی ٹیک فوکسڈ اکانومی اور ریسرچ پروجیکٹس کی وجہ سے یہ واقعی پرکشش جگہ ہے۔ ڈنمارک اعلی معیار زندگی اور اچھے کام کے فوائد پیش کرتا ہے، جو ڈیٹا سائنسدانوں کو ان کے کام اور ذاتی زندگی کے درمیان ایک اچھا توازن فراہم کرتا ہے۔ لہٰذا، اگر آپ ڈیٹا سائنسدان ہیں تو ایسی جگہ تلاش کر رہے ہیں جہاں سے آپ اچھی رقم کما سکیں، شاندار پراجیکٹس پر کام کر سکیں، اور بہترین طرز زندگی سے لطف اندوز ہو سکیں، ڈنمارک آپ کے لیے بہترین فٹ ہو سکتا ہے
## 1 سوئٹزرلینڈ
سوئٹزرلینڈ ڈیٹا سائنسدانوں کو سب سے زیادہ ادائیگی کرتا ہے، جس کی اوسط تنخواہ $193,358 ہے۔ یہ اپنے جدید ٹیکنالوجی کے منظر اور کاروبار، تحقیق اور ٹیک میں جدید منصوبوں کے لیے جانا جاتا ہے۔ سوئٹزرلینڈ بہت سی ڈیٹا پر مرکوز تنظیموں کا گھر ہے، جیسے کہ مشہور CERN لیب، جس کا مطلب ہے ڈیٹا ماہرین کے لیے ملازمت کے بہت سے اختیارات۔ اگرچہ زندگی گزارنے کے اخراجات زیادہ ہیں، سوئٹزرلینڈ اب بھی دنیا بھر میں ڈیٹا سائنسدانوں کے لیے سرفہرست ہے۔ اگر آپ ڈیٹا سائنس میں اعلیٰ تنخواہ اور دلچسپ مواقع تلاش کر رہے ہیں، تو سوئٹزرلینڈ آپ کے خوابوں کی منزل ہو سکتا ہے! کلاؤڈ کمپیوٹنگ پلیٹ فارمز جیسے اے ڈبلیو ایس، گوگل کلاؤڈ پلیٹ فارم، اور کا علم کلاؤڈ میں ڈیٹا سائنس کے حل کی تعیناتی اور
اسکیلنگ کے لیے فائدہ مند ہے۔
ڈیٹا سائنس کے لیے کون سے ٹول استعمال ہوتے ہیں؟
ڈیٹا سائنس میں مختلف کاموں کے لیے کئی ٹولز استعمال کیے جاتے ہیں جیسے ڈیٹا میں ہیرا پھیری، تجزیہ، ویژولائزیشن، اور مشین لرننگ۔ کچھ عام طور پر استعمال ہونے والے اوزار میں شامل ہیں
## پروگرامنگ کی زبانیں:
پائیتھون: بڑے پیمانے پر ڈیٹا کی ہیرا پھیری، تجزیہ، مشین لرننگ، اور ویژولائزیشن کے لیے استعمال کیا جاتا ہے۔ مشہور لائبریریوں میں پانڈا، نمبر پی، سیکھنا، میٹپلوٹلیباور سیبورنشامل ہیں۔
آر: عام طور پر شماریاتی تجزیہ، ڈیٹا ویژولائزیشن، اور مشین لرننگ کے لیے استعمال کیا جاتا ہے۔ مقبول پیکجوں میں ، کیریٹ، شامل ہیں۔
مربوط ترقیاتی ماحولیات (میں ڈی ای ایس)
جپیٹرنوٹ بک:لائیو کوڈ، تصورات، اور بیانیہ متن پر مشتمل دستاویزات بنانے اور اشتراک کرنے کے لیے انٹرایکٹو کمپیوٹنگ ماحول۔
آراسٹوڈیو: آرپروگرامنگ لینگویج کے لیے مربوط ترقیاتی ماحول، ڈیٹا کے تجزیہ اور تصور کے لیے ڈیزائن کیا گیا ہے۔
ڈیٹا ویژولائزیشن
ٹیبلو: بزنس انٹیلی جنس ٹول جو انٹرایکٹو ڈیٹا ویژولائزیشن اور ایکسپلوریشن کے لیے استعمال ہوتا ہے۔
پاور بی آئی : انٹرایکٹو رپورٹس اور ڈیش بورڈز بنانے کے لیے مائیکروسافٹ کی طرف سے بزنس اینالیٹکس سروس۔
ایس کیو ایل: متعلقہ ڈیٹا بیس کے انتظام اور استفسار کے لیے معیاری زبان۔
پوسٹگری ایس کیو ایل، مائی ایس کیو ایل، ایس کیو ایل،لیٹ: اوپن سورس ریلیشنل ڈیٹا بیس مینجمنٹ سسٹم جو عام طور پر ڈیٹا سائنس پروجیکٹس میں استعمال ہوتے ہیں۔
بگ ڈیٹا ٹیکنالوجیز
اپاچی ہڈوپ: بڑے ڈیٹاسیٹس کی تقسیم شدہ اسٹوریج اور پروسیسنگ کے لیے فریم ورک۔
اپاچی اسپارک: بڑے ڈیٹا پروسیسنگ، ایس کیو ایل کو سپورٹ کرنے، سٹریمنگ ڈیٹا، مشین لرننگ، اور گراف پروسیسنگ کے لیے متحد اینالیٹکس انجن۔
مشین لرننگ اور ڈیپ لرننگ فریم ورک:
ٹینسر فلو: اوپن سورس مشین لرننگ فریم ورک جسے گوگل نے ڈیپ لرننگ ماڈلز بنانے اور تربیت دینے کے لیے تیار کیا ہے۔
پی ٹارچ: اوپن سورس ڈیپ لرننگ فریم ورک جسے فیس بک کی اے آئیریسرچ لیب نے تیار کیا ہے۔
سکیٹ سیکھیں: ازگر میں مشین لرننگ لائبریری جو ڈیٹا مائننگ اور ڈیٹا کے تجزیہ کے لیے آسان اور موثر ٹولز مہیا کرتی ہے۔
ورژن کنٹرول:
گٹ: کوڈ میں تبدیلیوں کو ٹریک کرنے اور منصوبوں میں تعاون کرنے کے لیے تقسیم شدہ ورژن کنٹرول سسٹم۔
کلاؤڈ پلیٹ فارمز:
ایمیزون ویب سروسز گوگل کلاؤڈ پلیٹ فارم ، ازور : کلاؤڈ کمپیوٹنگ پلیٹ فارمز جو ڈیٹا اسٹوریج، پروسیسنگ، اور مشین لرننگ کے لیے مختلف خدمات پیش کرتے ہیں۔
ان ڈیمانڈ ڈیٹا سائنس جاب رولز
ڈیٹا سائنس میں دلچسپی رکھنے والے کسی کے لیے کیریئر
ڈیٹا تجزیہ کار
ڈیٹا تجزیہ کار پیچیدہ ڈیٹا کو دیکھتے ہیں اور اچھے فیصلے کرنے میں مدد کے لیے اس سے اہم چیزیں نکالتے ہیں۔
ڈیٹا ایڈمنسٹریٹر
یہ لوگ اس بات کو یقینی بناتے ہیں کہ ڈیٹا کا اچھی طرح سے انتظام کیا گیا ہے اور اسے محفوظ رکھا گیا ہے۔ وہ یہ بھی یقینی بناتے ہیں کہ ڈیٹا سسٹم آسانی سے چل رہا ہے۔
ڈیٹا انجینئرز
ڈیٹا انجینئر ایسے سسٹم بناتے ہیں جو بہت سارے ڈیٹا کو سنبھال سکتے ہیں اور اسے مفید معلومات میں بدل سکتے ہیں۔
مارکیٹنگ تجزیہ کار
وہ مارکیٹنگ کے منصوبوں کو بہتر بنانے کے لیے ڈیٹا کا مطالعہ کرتے ہیں، جیسے کہ یہ سمجھنا کہ صارفین کیا پسند کرتے ہیں اور یہ ٹریک کرنا کہ اشتہارات کتنے اچھے کام کرتے ہیں۔
مشین لرننگ انجینئر
یہ انجینئرز سمارٹ کمپیوٹر پروگرام بناتے ہیں جو ڈیٹا سے سیکھتے ہیں پیشین گوئیاں یا فیصلے کرتے ہیں۔
کاروباری تجزیہ کار
کاروباری تجزیہ کار کمپنیوں کی ترقی اور چیزوں کو بہتر بنانے میں مدد کے لیے ڈیٹا کا مطالعہ کرتے ہیں۔
ڈیٹا آرکیٹیکٹ
ڈیٹا آرکیٹیکٹس ڈیزائن کرتے ہیں کہ ڈیٹا سسٹم کو کیسے کام کرنا چاہیے، جیسے یہ فیصلہ کرنا کہ معلومات کیسے چلتی ہے اور اسے کہاں اسٹور کیا جاتا ہے۔
ڈیٹا مینیجر
ڈیٹا مینیجرز اس بات کو یقینی بناتے ہیں کہ ڈیٹا سسٹم اچھے معیار کے ہیں اور قواعد کی پیروی کرتے ہیں۔ وہ اس بات پر بھی نظر رکھتے ہیں کہ کمپنی میں ڈیٹا کیسے استعمال ہوتا ہے۔
## نتیجہ
ڈیٹا سائنس مشکل مسائل کو حل کرنے اور آگے بڑھنے کے لیے ایک سپر پاور کی طرح ہے۔ یہ ریاضی، کمپیوٹر سمارٹ، اور بعض شعبوں کے بارے میں بہت کچھ جاننے کو ملا دیتا ہے۔ ڈیٹا سائنس کے ساتھ، ہم وہاں موجود تمام معلومات میں واقعی مفید خیالات تلاش کر سکتے ہیں۔ چاہے آپ صحت کی دیکھ بھال کو تبدیل کرنے، کاروبار کو بہتر بنانے، یا دنیا کے بارے میں صرف تجسس کے بارے میں پرجوش ہوں، ڈیٹا سائنس آپ کو ایک ایسے راستے پر جانے کی اجازت دیتی ہے جو سیکھنے سے بھرا ہوا ہے اور بڑا اثر ڈالنے کے امکانات ہیں
باصلاحیت ڈیٹا سائنسدانوں کی ایک بڑی ضرورت ہے، اور اس شعبے کا مستقبل 👍👍👍مواقع سے بھرا ہوا ہے
سائبر پشتو میں خوش آمدید! زبردست پشتو اور اردو کورسز کے لیے آن لائن جگہ
ہمارے پاس آپ کی ضرورت کی ہر چیز موجود ہے — آسان پشتو اور اردو کورسز۔ سائبر کے حالات کیا ہیں اور پاکستان میں کیا گرم ہے؟ سائبر پشتو وہ جگہ ہے جہاں یہ سب کچھ ہے! اور اندازہ کرو کہ کیا؟ ہمارے پاس پریمیم چیزیں بھی ہیں! لہذا، اگر آپ آزاد ہیں اور پشتو اور اردو کی دنیا میں اتھ تازہ ترین رہیں
👀👀👀مزید معلومات کے لیے
About this course
[Data Science For Beginners
](https://www.cyberpashtopremium.com/courses/data-science-for-beginners)25 lessons
5 hours of video content
[Cyberpashto](https://www.cyberpashtopremium.com/courses/data-science-for-beginners)
اگر آپ پشتو میں کسی اور کورس کے بارے میں جاننا چاہتے ہیں تو سائبرپشتو پریمیم جوائن کریں۔
لنک جوائن کریں
https://www.cyberpashtopremium.com/collections
اگر آپ اردو میں کسی اور کورس کے بارے میں جاننا چاہتے ہیں تو سائبر ڈوپریمیم میں شامل ہوں۔
لنک جوائن کریں
https://cyberurdupremium.com/
آپ سائبر سیکیورٹی کے لیے سائبر اردو نیوز کے ذریعے بھی اپ ڈیٹ کر سکتے ہیں۔
ابھی شامل ہوں
https://cyberurdunews.com/
اگر آپ سائبرپشتو کے بانی کے بارے میں جاننا چاہتے ہیں تو فوادبچہ کے ساتھ شامل ہوں۔
سائبر پاکستان سے جڑے رہیں۔
#cyberpashto #cyberpashtopremium #cyberurdu #cyberurdupremium #fawadbacha، #cyberpakistan @cyberpashto
| aisha_javed_2423b548aa1e9 |
1,868,593 | Complete Guide To GSTR-1 Filing: Format & Due Dates | GST plays an important role in the financial and taxation system to ensure clarity, accountability,... | 0 | 2024-05-29T06:31:17 | https://dev.to/digivikas/complete-guide-to-gstr-1-filing-format-due-dates-mmf | tutorial, beginners, workplace, taxation | GST plays an important role in the financial and taxation system to ensure clarity, accountability, and smooth procedures of the business and economy. There are GST returns (GSTR) to make the functionality of GST smoother and clear that are furnished and filed online via distinct forms.
In the GST system of India, GSTR-1 is one such important form. The same is similar to the detailed report of the turnover (outward supplies) that a registered assessee (businesses) ought to provide before the government on a monthly or quarterly basis (established on the annual turnover).
GSTR-1 in easier terms is said to be the record of all the sales transactions performed via a business at the time of the particular duration. The same comprises the information of your customers, the amount of money you charged them, the collected GST amount from them, and the place of supply.
In tracking the business's sales, GSTR-1 assists the government by furnishing detailed information as to what was sold to whom at what cost and how much tax has been collected on that. Through Form GSTR-1 on the GSTN portal, the information is being submitted which is utilised further to validate the ITC to be claimed via the receiver. It indeed supports monitoring the movement of goods and services in the supply chain, ensuring clarity and compliance with the GST norms.
Understanding GSTR1 its meaning, format, filing procedures, due date, etc.
<H2>What does the Term GSTR 1 Signify?</H2>
GSTR 1 is a GST return that all the registered assesses under the regular scheme need to submit on a monthly or quarterly basis (as opted based on the turnover).
For businesses timely filing of GSTR-1 stated the compliance, facilitating the claims of the correct ITC to the receiver, emphasizing the clear transactions, and securing against the penalties. It indeed supports reconciling the information with the suppliers and infusing trust in inter-business dealings.
GSTR-1 supports revenue collection acts against fraud, and serves as a compass for tax policy decisions for the government. The same comprehensive source of data authorizes the Government to fine-tune taxation strategies, maintain the virtue of the GST system, and ensure clarity in taxation.
<H2>What is the GSTR 1 Format?</H2>
The GSTR-1 format is important for businesses to fulfill their compliance needs and prevent late fees, interest, and penalties. The same consists of distinct sections and fields in which the businesses should furnish the information. The GSTR-1 format consists of 15 tables, each directing the supplier to input information for the goods or the services they have supplied in a specific month (quarter in the case opted for QRMP). It is essential to learn that not all of these tables are obligatory for every supplier.
The suppliers are mandated to fill the tables that are related to certain aspects of their business and the kind of supplies they propose.
<H2> Eligibility for Filing GSTR 1</H2>
Any individual or business enrolled in GST as a regular assessee should file a GSTR-1 return. If no outward transaction is there then at the time of the particular duration. The taxpayer should face the penalties if losses to furnish the return. Those GSTR 1 filers who do not have furnished their returns since July 2020 could use an SMS-based utility to perform the same.
<b>From the obligation to file the GSTR 1 the below-stated categories of GST-registered individuals are waived, it has been furnished on the GST portal-</b>
1. Assesses who are liable for collecting tax collected at source (TCS) u/s 52 of CGST Act, 2017: Section 52 demands Electronic Commerce Operators (ECOs) to collect tax on specific supplies made through their platform.
2. Composition Dealers: For an exemption from GSTR-1 filing, businesses with a yearly turnover of up to Rs 1.5 crores are qualified, given that they choose the composition scheme.
3. Input Service Distributors: As per the GST regulations it directed towards the business office or facility that obtains tax invoices but assigns the tax credit to its branch offices.
4. Non-resident taxable persons: The same is for the person who is in the occasional transactions along with the supply of goods or services, either as the principal party, agent, or in any other role, though does not have a permanent business location or residence in India.
5. Service providers engaged in Online Information and Database Access or Retrieval services (OIDAR): It directs businesses who are responsible for payment, as shown in Section 14 of the Integrated Goods and Services Tax (IGST) Act, 2017.
6. Taxpayers who are accountable for deducting Tax Deducted at Source (TDS) under Section 51 of CGST Act, 2017: To deduct TDS, Section 51 permits the subsequent category:
- A department or establishment of State Government or Central Government
- Local Authority
- Governmental Agencies (Such persons or categories of persons as may be announced by the Government on the suggestion of the council)
<H2>Know the GSTR-1 due date For Regular Taxpayers</H2>
The GSTR 1 deadline or Late date of GSTR1 filing depends on the total sales volume of the taxpayer. Via the QRMP program, businesses having a turnover of up to Rs 5 crore could provide quarterly returns. GSTR-1 due date for each month aligns with the 13th day of the following quarter.
The assesses who do not opt for the QRMP scheme or surpass the Rs 5 crore turnover limit should provide their returns every month with the GSTR 1 deadline set for the 11th day of the forthcoming month.
<H2>Who is required to File GSTR 1?</H2>
For registered dealers, GSTR 1 filing is mandatory whatever their monthly transaction is. Being a registered seller mandates GSTR 1 filing despite when there were no recorded sales in the earlier financial year.
A GSTR 1 filing should be incurred by every GST-registered person irrespective of any conducted transactions in the said duration.
If the annual revenue of the business in the previous or existing year exceeds Rs 1.50 crore then every month they ought to submit GSTR-1. The 11th day of the subsequent month is the due date for the current month's GSTR-1 filing with a turnover less than Rs.1.5 Crore have the option to file GSTR-1 quarterly.
<H3>Who's Exempt from GSTR-1 Filing of Individuals or Businesses?</H3>
<b>Input Service Distributor (ISD)</b>: Under the GST rules it is related to the office or business development that obtains tax invoices but distributes the tax credit before its branch offices.
<b>Composition Dealer</b>: with an annual turnover of up to Rs.1.5 Crore the businesses are exempted from GSTR 1 filing, given that they can choose for the composition scheme.
<b>Online Supplier</b>: Online information, database access, or retrieval services providers are waived from the duty to file GSTR-1.
<b>Non-Resident Taxable Person</b>: Those who are counted under non-resident taxable individuals are not in the obligation to file the GSTR-1 for their businesses.
**
<b>Taxpayer obligated for TCS or TDS</b>: Taxpayers accountable for collecting Tax Collected at Source (TCS) or deducting Tax Deducted at Source (TDS) are correspondingly waived from the same condition.
<H2> What is the method to View the status of GSTR 1 Filing?</H2>
An individual could check the status of your GSTR 1 filing on the GSTN portal by complying with the below-stated steps-
Step 1: Log in to the GST portal via your login credentials.
Step 2: Hover the mouse pointer over the "Services" menu, and a dropdown menu will occur.
Step 3: Tap on "Returns."
Step 4: Tap on "Track Return Status."
Step 5: Input the ARN (Acknowledgement Reference Number) into the set field and tap "Search". Or, use the "Return Filing Period" for searching.
Step 6: A table will emerge, showing comprehensive details of your GSTR 1 returns.
Step 7: You can see the return status in the "Status" column of the table.
According to the GST FAQ, there are four statuses for GSTR 1:
<ul>
<li>To Be Filed: Return due but not filed</li>
<li>Submitted But Not Filed: Return Validated but filing is pending </li>
<li>Filed Valid: Return Filed</li>
<li>Filed Invalid: Return Filed but tax not paid or short paid</li>
</ul>
<H2>GSTR-1 Late Fee and Penalty</H2>
When a person fails to submit the <a href="https://caportal.saginfotech.com/blog/gstr-1-due-dates/" target="_blank">GSTR 1 return due date</a> under the said then he or she shall need to fulfill the GSTR 1 late fees at the stated rates. Also for the late GSTR 1 filing, an 18% yearly interest rate shall be levied on the due tax amount.
The below table furnishes a complete breakdown of the late fees you might incur, possibly on your turnover. | digivikas |
1,868,592 | Seeking Guidance: How Can a Cloud Data Engineer Harness the Power of GenAI? | Hello everyone, As a Cloud Data Engineer, I'm intrigued by the potential of General Artificial... | 0 | 2024-05-29T06:29:44 | https://dev.to/rajaryan/seeking-guidance-how-can-a-cloud-data-engineer-harness-the-power-of-genai-322p | genai, cloudcomputing, learning, communityhelp |
Hello everyone,
As a Cloud Data Engineer, I'm intrigued by the potential of General Artificial Intelligence (GenAI) in our field. I'm keen on learning and applying GenAI in my role and would greatly appreciate your advice on:
Basics of GenAI: Could you suggest resources that explain GenAI concepts simply?
GenAI Applications: Any examples of GenAI use in cloud data engineering?
Hands-On Learning: Know any GenAI projects or tutorials related to our field?
Networking: Any GenAI-focused communities or groups you'd recommend?
Staying Updated: How do you keep up with the latest in GenAI?
I'm excited to embark on this GenAI journey and would appreciate any guidance. Thank you for your time and input! | rajaryan |
1,868,590 | Google I/O 2024: The AI-Powered Evolution of Google Ads | Google's I/O 2024 conference unveiled a series of groundbreaking advancements in artificial... | 0 | 2024-05-29T06:27:54 | https://dev.to/techbound360/google-io-2024-the-ai-powered-evolution-of-google-ads-58om | googleads, metaads, ai |

[Google's I/O 2024 conference](https://techbound.in/google-io-2024-ai-unleashed-what-to-expect/) unveiled a series of groundbreaking advancements in artificial intelligence (AI), showcasing the company's commitment to transforming the digital landscape. These innovations have significant implications for advertisers, particularly in the realm of Google Ads. Let's delve into the key developments and their potential impact on advertising strategies.
**
## Gemini: Google's Multimodal AI Powerhouse
**
At the heart of Google's AI revolution is Gemini, a suite of AI models designed to process and understand various forms of information, including text, images, audio, and video. This multimodal capability is set to enhance numerous aspects of advertising:
## Gemini in Workspace
: The integration of Gemini into Google's productivity tools empowers advertisers with AI-driven insights and streamlined workflows. This means more efficient campaign management, data analysis, and creative collaboration, freeing up human teams to focus on strategic thinking and innovation.
## Generative AI in Ads
: Gemini's ability to generate generic product and lifestyle images at scale offers advertisers a powerful tool for creating compelling visuals. While currently limited to non-branded content, this feature promises to streamline ad creation and potentially reduce costs, allowing human teams to focus on higher-level creative direction.
Enhanced ImageFX & MusicFX: These upgraded AI tools give advertisers greater control over image editing and music composition. Advertisers can now tailor visuals and audio to their brand's specific needs, enhancing the overall impact of their campaigns, while still allowing for human artistic input and customization.
AI-Powered Search and Shopping Experiences
Google's focus on AI extends beyond ad creation tools. The company is transforming the search experience by integrating ads seamlessly into AI-powered results. This includes:
## AI Overviews
: Concise summaries of search results, often featuring ads, provide users with quick answers and potentially increase ad visibility, making it easier for consumers to find relevant products and services.
AI-Powered Search Ads: These experimental ads offer personalized guidance for users during complex purchase decisions, leading to a more relevant and engaging ad experience, which ultimately benefits both consumers and advertisers.
## Interactive Search
: Google is exploring ways to make search more interactive, potentially opening up new avenues for advertisers to engage with potential customers in a more dynamic and immersive way.
Google Ads Data Manager: Harnessing First-Party Data
With the decline of third-party cookies, first-party data is becoming increasingly valuable. Google Ads Data Manager, a new user-friendly tool, allows advertisers to easily manage and activate their own customer data. This enables the creation of highly targeted and personalized ad campaigns that resonate with specific audiences, increasing the likelihood of conversions and fostering stronger customer relationships.
I
## Implications for Advertisers: The Human Element
[The May 2024 Google I/O announcements signal a significant shift towards AI-powered advertising](https://techbound.in/google-ads-update-may-2024-ai-features-meta-ads/), generating both excitement and apprehension among advertisers. While the streamlined workflows and enhanced capabilities offered by AI are undoubtedly appealing, concerns remain about the potential impact on human creativity and ideation.
Will AI tools stifle human ingenuity and lead to a homogenization of ad content? Or will they free up human teams to focus on higher-level strategic thinking and creative exploration? The answer likely lies somewhere in between.
As AI continues to evolve, it's crucial for advertisers to strike a balance between leveraging AI tools for efficiency and automation while ensuring that human creativity, ideas, and new explorations remain central to the advertising process. After all, it's the human touch that often makes the difference between a good ad and a truly memorable one.
## The Future of Digital Advertising: A Collaborative Effort
The future of digital advertising is undoubtedly AI-driven, but it's not a future without humans. By embracing AI as a powerful tool for optimization and personalization, while nurturing human creativity and innovation, advertisers can create a thriving ecosystem where both technology and human ingenuity can flourish.
This collaborative approach will not only lead to more effective advertising campaigns but also ensure that the digital landscape remains a vibrant and diverse space where human expression and connection continue to thrive. | techbound360 |
1,868,589 | Yo guys send help | https://stackoverflow.com/q/78547103/23695607 this is my question in stack overflow | 0 | 2024-05-29T06:27:35 | https://dev.to/maniacfrxxk_6e0c4fcf9aac4/yo-guys-send-help-4lgm | javascript, python, folium, html | https://stackoverflow.com/q/78547103/23695607
this is my question in stack overflow | maniacfrxxk_6e0c4fcf9aac4 |
1,868,587 | WordPress for Beginner | Cyber Pashto offer free WordPress course in Pashto language کیا آپ ویب سائٹ کو آسان طریقے سے بنانا... | 0 | 2024-05-29T06:24:22 | https://dev.to/aisha_javed_2423b548aa1e9/wordpress-for-beginner-3kop | wordpress, website, webdev | Cyber Pashto offer free WordPress course in Pashto language
کیا آپ ویب سائٹ کو آسان طریقے سے بنانا چاہتے ہیں؟ ویب سائٹ بنانے کے لیے
کون سا سافٹ ویئر بہترین ہے؟ ہم اس آرٹیکل میں آپ کی رہنمائی کریں گے؟
اس آرٹیکل میں، ہم ورڈپریس کا سب سے اہم تصور دریافت کریں گے۔ ورڈپریس کیا ہے اور یہ کیا فوائد ہیں؟ ورڈپریس استعمال کرنا آسان ہے؟اور ورڈپریس کے بارے میں مزید معلومات۔
## 👇👇👇ورڈپریس کیا ہے؟
ورڈپریس کوڈ کی ضرورت کے بغیر ویب سائٹس بنانے کے لیے ایک ٹول باکس کی طرح ہے۔ آپ یہ انتخاب کرتے ہیں کہ آپ اپنی سائٹ کی طرح نظر آنا چاہتے ہیں اور اس میں کیا خصوصیات ہونی چاہئیں، جیسے کہ متن، تصاویر، یا آن لائن اسٹورز۔ یہ استعمال کرنا آسان ہے اور آپ کو ایک ایسی ویب سائٹ بنانے دیتا ہے جو آپ کے مطابق ہو، چاہے آپ ابتدائی ہی کیوں نہ ہوں۔
## 💪💪ویب سائٹ بنانے کے لیے ورڈپریس کے فوائد
استعمال میں آسانی: یہ ابتدائی طور پر دوستانہ ہے، ایک صارف دوست انٹرفیس کے ساتھ جو آپ کو تکنیکی معلومات کے بغیر
مواد بنانے اور اس کا نظم کرنے کی اجازت دیتا ہے۔
لچک: آپ کسی بھی قسم کی ویب سائٹ بنا سکتے ہیں، بلاگز سے لے کر بزنس سائٹس تک ای کامرس اسٹورز تک، تھیمز اور پلگ انز کے وسیع انتخاب کی بدولت۔
حسب ضرورت: تھیمز اور پلگ ان وسیع پیمانے پر تخصیص کی اجازت دیتے ہیں، جو آپ کو اپنی مخصوص ضروریات کو پورا کرنے کے لیے اپنی سائٹ کی شکل اور فعالیت کو ذاتی بنانے کے قابل بناتے ہیں۔
ایس ای او دوستانہ: ورڈپریس کو سرچ انجنوں کو ذہن میں رکھ کر ڈیزائن کیا گیا ہے، جس سے آپ کی سائٹ کو سرچ انجن کے نتائج میں اچھی درجہ بندی کرنا آسان ہو جاتا ہے۔
کمیونٹی سپورٹ: صارفین اور ڈویلپرز کی ایک بڑی اور فعال کمیونٹی کے ساتھ، آپ کو مسائل کو حل کرنے اور اپنی سائٹ کو بہتر بنانے میں مدد کرنے کے لیے سپورٹ، سبق اور وسائل تک رسائی حاصل ہے۔
سیکیورٹی: ورڈپریس سیکیورٹی کے خطرات سے نمٹنے کے لیے اپنے سافٹ ویئر کو باقاعدگی سے اپ ڈیٹ کرتا ہے، اور آپ کی سائٹ کو خطرات سے مزید بچانے کے لیے سیکیورٹی پلگ ان دستیاب ہیں۔
اسکیل ایبلٹی: چاہے آپ کی ویب سائٹ وقت کے ساتھ بڑھتی ہے یا آپ کو اس کی فعالیت کو بڑھانے کی ضرورت ہے، ورڈپریس آپ کی ضروریات کو پورا کرنے کے لیے اسکیل کرسکتا ہے۔
## 💦💦کون سی کمپنیاں ورڈپریس ویب سائٹ استعمال کرتی ہیں؟
والٹ ڈزنی کمپنی: ڈزنی اپنے ڈزنی پارکس بلاگ کے لیے ورڈپریس کا استعمال کرتا ہے، جو اس کے تھیم پارکس اور ریزورٹس
کے بارے میں خبریں اور اپ ڈیٹ فراہم کرتا ہے۔
سونی میوزک: سونی میوزک مختلف فنکاروں کی ویب سائٹس کے لیے ورڈپریس کا استعمال کرتا ہے، جس سے وہ موسیقی، ٹور کی تاریخیں اور دیگر مواد کی نمائش کر سکتے ہیں۔
نیویارکر:نیویارکر میگزین اپنی ویب سائٹ کے لیے ورڈپریس کا استعمال کرتا ہے، جس میں مضامین، جائزے اور ملٹی میڈیا مواد شامل ہیں۔
بی بی سی امریکہ: بی بی سی امریکہ اپنے ٹی وی شوز اور پروگراموں کے بارے میں خبریں، تفریح اور معلومات فراہم کرنے کے لیے اپنی ویب سائٹ کے لیے ورڈپریس کا استعمال کرتا ہے۔
: ٹیک کرنچ
، ایک معروف ٹیکنالوجی میڈیا پراپرٹی، اپنی ویب سائٹ کے لیے ورڈپریس کو ٹیک انڈسٹری کی خبریں، تجزیہ اور جائزے شائع کرنے کے لیے استعمال کرتی ہے۔
مرسڈیز بینز: مرسڈیز بینز اپنے کارپوریٹ بلاگ کے لیے ورڈپریس کا استعمال کرتی ہے، جہاں وہ اپنی مصنوعات اور برانڈ کے بارے میں خبریں، اپ ڈیٹس اور کہانیاں شیئر کرتی ہے۔
وائٹ ہاؤس: وائٹ ہاؤس کی سرکاری ویب سائٹ امریکی حکومت کی خبروں، اعلانات اور پالیسیوں کو شائع کرنے کے لیے ورڈپریس کا استعمال کرتی ہے۔
## 💬💬کیا ورڈپریس استعمال کرنے کے لیے مفت ہے؟
جی ہاں، ورڈپریس خود استعمال کرنے کے لیے آزاد ہے۔ یہ ایک اوپن سورس سافٹ ویئر ہے، جس کا مطلب ہے کہ کوئی بھی لائسنسنگ فیس ادا کیے بغیر اسے ڈاؤن لوڈ، انسٹال اور استعمال کر سکتا ہے۔ اس میں خود ورڈپریس سافٹ ویئر اور اس کے بنیادی تھیمز اور پلگ ان دونوں شامل ہیں۔
جی ہاں، ورڈپریس کو عام طور پر استعمال میں آسان سمجھا جاتا ہے، خاص طور پر نئے آنے والے کے لیے۔
## 💭کیا ورڈپریس استعمال کرنا آسان ہے؟
یوزر فرینڈلی انٹرفیس: ورڈپریس میں ایک سادہ انٹرفیس ہے جو اسے آسانی سے سمجھتا ہے۔ آپ اپنی ویب سائٹ بنانے اور اس کا نظم کرنے کے لیے درکار ٹولز آسانی سے تلاش اور استعمال کر سکتے ہیں۔
بصری ایڈیٹر: ورڈپریس ایک بصری ایڈیٹر کے ساتھ آتا ہے جو آپ کو ایچ ٹی ایم ایل یا سی ایس ایس کو جاننے کی ضرورت کے بغیر مواد بنانے اور اس میں ترمیم کرنے کی اجازت دیتا ہے۔ آپ ورڈ پروسیسرز سے ملتے جلتے مانوس ٹولز کا استعمال کرتے ہوئے ٹیکسٹ فارمیٹ کر سکتے ہیں، تصاویر شامل کر سکتے ہیں، ویڈیوز ایمبیڈ کر سکتے ہیں۔
حسب ضرورت کے اختیارات: ورڈپریس تھیمز اور پلگ ان کی ایک وسیع رینج پیش کرتا ہے جو آپ کو بغیر کسی کوڈنگ کے علم کے اپنی ویب سائٹ کے ڈیزائن اور فعالیت کو اپنی مرضی کے مطابق کرنے کی اجازت دیتے ہیں۔ آپ ہزاروں پہلے سے ڈیزائن کردہ تھیمز میں سے انتخاب کر سکتے ہیں اور صرف چند کلکس کے ساتھ رابطہ فارم، گیلریاں اور سلائیڈرز جیسی خصوصیات شامل کر سکتے ہیں۔
بلٹ ان فیچرز: ورڈپریس میں عام ویب سائٹ کے افعال جیسے بلاگنگ، سی ایس ایس آپٹیمائزیشن، یوزر مینجمنٹ، اور میڈیا مینجمنٹ کے لیے بلٹ ان فیچرز شامل ہیں۔ ان خصوصیات تک رسائی اور استعمال کرنا آسان ہے، یہاں تک کہ ابتدائی افراد کے لیے بھی۔
مدد کے وسائل: ورڈپریس کو استعمال کرنے کا طریقہ سیکھنے میں مدد کرنے کے لیے بہت سارے وسائل دستیاب ہیں، بشمول سبق، دستاویزات، فورمز، اور کمیونٹی سپورٹ۔ اگر آپ کبھی پھنس جاتے ہیں یا آپ کے سوالات ہیں، تو آپ آسانی سے آن لائن مدد حاصل کر سکتے ہیں۔
👀👀
## نتیجہ
اس کا خلاصہ یہ ہے کہ، ورڈپریس ویب سائٹس بنانے اور مواد کے انتظام کے لیے ایک بڑا سودا بننے والا ہے۔ یہ استعمال کرنا آسان ہے، آپ کو اپنی سائٹ کو بہت زیادہ حسب ضرورت بنانے دیتا ہے، اور اگر آپ پھنس جاتے ہیں تو بہت سے لوگ مدد کے لیے تیار ہیں۔ مستقبل میں، یہ آسانی سے چلانے، آپ کی سائٹ کو محفوظ رکھنے، اور فون پر اچھی طرح سے کام کرنے میں اور بھی بہتر ہو جائے گا۔ اس کے علاوہ، یہ زبردست نئی خصوصیات شامل کر سکتا ہے اور فینسی نئی ٹیک کے ساتھ کام کر سکتا ہے۔ لہذا، ورڈپریس ویب سائٹس بنانے کے لیے ایک اعلیٰ انتخاب بننے کے لیے تیار نظر آتا ہے، ہر ایک کے لیے چیزوں کو آسان اور بہتر بنانے پر اس کی توجہ کی بدولت۔
About this course
[WordPress for Beginner
](Cyber Pashto offer free WordPress course in Pashto language
)112 lessons
8.5 hours of video content
سائبر پشتو میں خوش آمدید! زبردست پشتو اور اردو کورسز کے لیے آن لائن جگہ
ہمارے پاس آپ کی ضرورت کی ہر چیز موجود ہے — آسان پشتو اور اردو کورسز۔ سائبر کے حالات کیا ہیں اور پاکستان میں کیا گرم ہے؟ سائبر پشتو وہ جگہ ہے جہاں یہ سب کچھ ہے! اور اندازہ کرو کہ کیا؟ ہمارے پاس پریمیم چیزیں بھی ہیں! لہذا، اگر آپ آزاد ہیں اور پشتو اور اردو کی دنیا میں اتھ تازہ ترین رہیں
👀👀👀مزید معلومات کے لیے
[Cyberpashto
](Cyber Pashto offer free WordPress course in Pashto language
)
https://cyberpashto.com/why-free/
اگر آپ پشتو میں کسی اور کورس کے بارے میں جاننا چاہتے ہیں تو سائبرپشتو پریمیم جوائن کریں۔
لنک جوائن کریں
https://www.cyberpashtopremium.com/collections
اگر آپ اردو میں کسی اور کورس کے بارے میں جاننا چاہتے ہیں تو سائبر ڈوپریمیم میں شامل ہوں۔
لنک جوائن کریں
https://cyberurdupremium.com/
آپ سائبر سیکیورٹی کے لیے سائبر اردو نیوز کے ذریعے بھی اپ ڈیٹ کر سکتے ہیں۔
ابھی شامل ہوں
https://cyberurdunews.com/
اگر آپ سائبرپشتو کے بانی کے بارے میں جاننا چاہتے ہیں تو فوادبچہ کے ساتھ شامل ہوں۔
سائبر پاکستان سے جڑے رہیں۔
#cyberpashto #cyberpashtopremium #cyberurdu #cyberurdupremium #fawadbacha، #cyberpakistan @cyberpashto
| aisha_javed_2423b548aa1e9 |
1,868,586 | Challenges and Best Practices in Data Annotation | Data annotation is a crucial step in the development of machine learning models, but it comes with... | 0 | 2024-05-29T06:21:46 | https://dev.to/globose_tech/challenges-and-best-practices-in-data-annotation-5ece | Data annotation is a crucial step in the development of machine learning models, but it comes with several challenges. Addressing these challenges effectively through best practices can significantly improve the quality and reliability of AI systems.
Challenges in Data Annotation
-Consistency and Accuracy:
Ensuring consistency and accuracy in annotations is a major challenge. Different annotators may interpret data differently, leading to inconsistent labels. This inconsistency can negatively impact the model’s performance.
-Subjectivity:
Some data, especially in fields like sentiment analysis or image recognition, can be highly subjective. Annotators may have different opinions on the same piece of data, making it difficult to achieve uniform annotations.
-Scalability:
Annotating large datasets manually is time-consuming and labor-intensive. Scaling up the annotation process while maintaining quality is a significant hurdle.
-Domain Expertise:
Certain datasets require domain-specific knowledge for accurate annotation. For instance, medical images or legal documents need expert annotators who understand the nuances of the field.
-Bias:
Annotator bias can creep into the data, leading to biased models. This bias can result from cultural, demographic, or personal differences among annotators.
**Best Practices in Data Annotation
Clear Guidelines and Training:
Provide annotators with clear, detailed guidelines and comprehensive training. This helps in minimizing inconsistencies and ensuring that all annotators understand the labeling criteria uniformly.
Use of Quality Control Mechanisms:
Implement quality control mechanisms such as inter-annotator agreement metrics, spot-checking, and using a gold standard dataset. Regular audits and feedback loops can help maintain high annotation quality.
Leveraging Automation:
Use automated tools to assist with data annotation. Semi-automated approaches, where algorithms handle simpler tasks and humans review the results, can significantly increase efficiency and scalability.
Expert Annotators for Specialized Data:
For domain-specific datasets, employ expert annotators who have the necessary knowledge and experience. This ensures that the annotations are accurate and relevant.
Bias Mitigation Strategies:
To reduce bias, diversify the pool of annotators and implement bias detection mechanisms. Annotations should be regularly reviewed to identify and correct any biased patterns.
Iterative Annotation and Feedback:
Use an iterative approach where initial annotations are reviewed and improved upon. Continuous feedback and revision cycles help in refining the annotations and improving overall data quality.
Data Annotation Services:
Partnering with professional [data annotation services ](https://gts.ai/)can address many of these challenges effectively. Companies like Data Annotation Services offer expert solutions tailored to specific project needs. They employ advanced tools and experienced annotators to ensure precise and reliable data labeling, which enhances the performance and accuracy of AI models.
| globose_tech | |
1,868,585 | Discovering Financial Accounting and Reporting (FAR) Services in Gurugram | Gurugram, a rapidly growing city in the National Capital Region of India, is home to a bustling... | 0 | 2024-05-29T06:21:37 | https://dev.to/swami_1853cf432cceb59e3f5/discovering-financial-accounting-and-reporting-far-services-in-gurugram-2bff | Gurugram, a rapidly growing city in the National Capital Region of India, is home to a bustling corporate landscape. With the influx of multinational companies, startups, and burgeoning local businesses, the need for robust financial accounting and reporting (FAR) services has never been more critical. In this article, we explore the landscape of FAR services in Gurugram, highlighting key providers, their offerings, and the importance of these services for businesses of all sizes. My writing source is this blog (https://justpaste.it/dodd3) .. if you want to read more you can visit this blog post ....
The Importance of FAR Services
Financial Accounting and Reporting (FAR) services are essential for businesses to maintain accurate financial records, comply with regulatory requirements, and make informed financial decisions. These services encompass a wide range of activities, including bookkeeping, financial statement preparation, auditing, and compliance with local and international accounting standards.
Leading FAR Service Providers in Gurugram
KPMG India: As one of the Big Four accounting firms, KPMG offers comprehensive FAR services, including audit and assurance, tax consulting, and advisory services. Their expertise in both local and global financial regulations makes them a preferred choice for many large corporations in Gurugram.
Deloitte India: Another Big Four firm, Deloitte provides an extensive suite of FAR services. Their team of professionals helps businesses navigate complex financial landscapes, ensuring compliance and providing strategic financial insights.
Ernst & Young (EY): EY is known for its robust audit and financial advisory services. Their FAR services in Gurugram include financial statement audits, financial accounting advisory, and forensic accounting, helping businesses maintain transparency and accuracy in their financial reporting.
PwC India: PwC offers specialized FAR services tailored to the needs of different industries. Their services include financial statement preparation, compliance auditing, and advisory services, aimed at enhancing financial performance and ensuring regulatory compliance.
Local Firms: Apart from the global giants, several local firms in Gurugram provide high-quality FAR services. These firms often offer more personalized services and cater to the specific needs of small and medium-sized enterprises (SMEs).
Why Businesses in Gurugram Need FAR Services
Regulatory Compliance: Gurugram businesses must comply with various financial regulations, both domestic and international. FAR services help ensure that companies meet these requirements, avoiding legal penalties and fostering trust among stakeholders.
Financial Transparency: Accurate financial reporting is crucial for transparency and accountability. FAR services provide businesses with clear financial statements, which are essential for attracting investors and securing funding.
Strategic Decision-Making: With detailed financial reports and insights, businesses can make informed strategic decisions. FAR services offer the financial clarity needed to plan for growth, manage risks, and optimize resources.
Audit Preparedness: Regular audits are a part of business operations. FAR services ensure that companies are always prepared for audits by maintaining accurate and up-to-date financial records.
Conclusion
In Gurugram's dynamic business environment, the role of Financial Accounting and Reporting services cannot be overstated. Whether you're a startup seeking to establish sound financial practices or a multinational corporation aiming to streamline your financial processes, the right FAR services provider can make a significant difference. By partnering with reputable FAR service providers, businesses in Gurugram can achieve greater financial stability, compliance, and strategic advantage.
For more information visit (http://gouriekmeetdesigns.com/)
| swami_1853cf432cceb59e3f5 | |
1,853,839 | MP3 Juices Download | Welcome to Mp3Juices - a renowned and free mp3 search engine and tool. Simply input your search... | 0 | 2024-05-15T11:03:44 | https://dev.to/mp3juicee32/mp3-juices-download-31kn | Welcome to Mp3Juices - a renowned and free mp3 search engine and tool. Simply input your search query, select your preferred sources to search from, and click the search button. The search process will be brief (though selecting all sources may extend the duration slightly). Once we locate any results matching your search query, you'll receive a comprehensive list of your results. It's as straightforward as that.
How to use MP3Juices?
1. Simply enter your search query above. As soon as you type in your search query, a list of suggestions will pop up. Feel free to choose a suggestion or ignore them. Then click on the „Search” button.
2. MP3Juices will search for any matching results for your search query. As soon as the search is completed you will get a list of results. If you would like to search on more sources for your search query simply click on the „Repeat search” button at the end of the results list.
3. Now you are able to listen to the results or to download them by clicking on one of the download buttons. Kindly note: some results need to be converted to the chosen format before you are able to download them. This might take a short while.
In conclusion, MP3Juices remains a popular platform for music lovers, offering a wide array of songs, user-friendly features, and a sense of community. While it provides an enjoyable music experience, users should consider the legal and ethical aspects of downloading copyrighted music. MP3 Juice uniquely combines convenience, music discovery, and community engagement in today's evolving digital music scene. | mp3juicee32 | |
1,867,367 | Creating Eye-Catching Plots with Matplotlib: A Guide to Custom Titles | Let's delve deeper into customizing plots in Matplotlib, including setting titles, axis labels, and... | 27,508 | 2024-05-29T06:21:26 | https://dev.to/lohith0512/creating-eye-catching-plots-with-matplotlib-a-guide-to-custom-titles-558 | python, beginners, analytics, matplotlib | Let's delve deeper into customizing plots in Matplotlib, including setting titles, axis labels, and other crucial elements to tailor the plots to your specific requirements. Below are key settings for customizing your plots effectively.
---
## <u>Adding a Title</u>
In Matplotlib, the `set_title()` method is used to add a title to a plot. Let's break it down with an example:
```python
import matplotlib.pyplot as plt
# Sample data
x = range(1, 11)
y = [10, 20, 15, 35, 40, 30, 50, 55, 75, 50]
# Create a simple plot
plt.plot(x, y)
# Add a title to the plot
plt.title("Your Chart's Title")
# Display the plot
plt.show()
```

In this example, the title "Your Chart's Title" is applied to the plot. You can customize the font size, style, and positioning of the title using additional parameters provided by Matplotlib. Feel free to adjust the title to suit your specific needs! 😊
---
## <u>Adding axis lables</u>
In Matplotlib, you can add axis labels to your plot using the following methods:
1. **X-Axis Label:**
To set the label for the x-axis, you can use the `.xlabel()` method. Here's the syntax:
```python
import matplotlib.pyplot as plt
# Sample data
x = [80, 85, 90, 95, 100, 105, 110, 115, 120, 125]
y = [240, 250, 260, 270, 280, 290, 300, 310, 320, 330]
# Create a simple plot
plt.plot(x, y)
# Add an x-axis label
plt.xlabel("Average Pulse")
# Display the plot
plt.show()
```

In this example, the x-axis label "Average Pulse" is applied to the plot. You can customize the font, style, and positioning of the label using additional parameters if needed.
2. **Y-Axis Label:**
Similarly, to add a label to the y-axis, use the `.ylabel()` method:
```python
plt.ylabel("Calorie Burnage")
```

This will add the y-axis label "Calorie Burnage" to your plot.
Feel free to adjust the labels and customize them according to your specific requirements! 😊
---
## <u>Adding text in plot</u>
In Matplotlib, you can use the `text()` function to add text annotations to specific points on a plot. Let me explain with an example:
```python
import matplotlib.pyplot as plt
import numpy as np
# Create some sample data
t = np.arange(0.0, 5.0, 0.01)
s = np.cos(2 * np.pi * t)
# Create a plot
fig, ax = plt.subplots(figsize=(6, 4))
ax.plot(t, s, lw=2)
# Add a text annotation at the point (2, 1)
ax.text(2, 1, 'local max', fontsize=12, color='blue')
# Set y-axis limits
ax.set_ylim(-2, 2)
# Show the plot
plt.show()
```

In this example:
- We create a sine wave using `np.cos(2 * np.pi * t)`.
- The `text()` function adds the text "local max" at the coordinates `(2, 1)` on the plot.
- You can customize the appearance of the text by adjusting parameters like `fontsize` and `color`.
Feel free to modify the coordinates and text to suit your specific use case! 😊
---
## <u>Adding Markers</u>
In Matplotlib, markers are used to highlight specific data points in plots. They can be added to line plots, scatter plots, and other types of visualizations. Let me explain how to add markers and provide an example along with a list of commonly used markers:
1. **Adding Markers**:
- To add markers to a plot, you can use the `marker` parameter in functions like `plot()` or `scatter()`.
- The `marker` parameter accepts various marker styles, such as circles, triangles, squares, and more.
- You can customize the marker style by specifying different symbols or predefined markers.
2. **List of Common Markers**:
Here are some commonly used markers along with their symbols:
- `.` (point)
- `,` (pixel)
- `o` (circle)
- `v` (triangle down)
- `^` (triangle up)
- `<` (triangle left)
- `>` (triangle right)
- `s` (octagon)
- `p` (square)
- `P` (pentagon)
- `*` (star)
- `h` (hexagon)
- `H` (hexagon with two horizontal lines)
- `+` (plus)
- `x` (cross)
- `D` (diamond)
- `|` (thin diamond)
- `_` (vertical line)
- `0` (tick left)
- `1` (tick right)
- `2` (tick up)
- `3` (tick down)
- `4` (caret left)
- `5` (caret right)
- `6` (caret up)
- `7` (caret down)
- `8` (caret left base)
- `9` (caret right base)
- `10` (caret up base)
- `11` (caret down base)
- `"none"` or `"None"` (no marker)
3. **Example**:
Let's create a simple line plot with circle markers:
```python
import matplotlib.pyplot as plt
import numpy as np
# Generate some data
x_values = np.linspace(0, 10, 20)
y_values = np.sin(x_values)
# Plot with circle markers
plt.plot(x_values, y_values, marker='o', label='Sine Wave')
# Customize the plot (add labels, title, etc.)
plt.xlabel('X-axis')
plt.ylabel('Y-axis')
plt.title('Line Plot with Circle Markers')
plt.grid(True)
plt.legend()
# Show the plot
plt.show()
```

In this example, we use the `marker='o'` argument to add circle markers to the sine wave plot. You can replace `'o'` with any other marker symbol from the list above.
Remember that you can combine markers with other customization options like colors, line styles, and labels to create informative and visually appealing plots! 📊🎨
---
## <u>Adding line style, line color, and line width</u>
Let's explore how to customize line styles, colors, and line widths in Matplotlib. I'll provide examples for each aspect.
1. **Line Styles**:
Matplotlib offers various line styles that you can use to customize your plots. Here are some common line styles:
- **Solid line**: Represented by `'-'` or `'solid'`.
- **Dashed line**: Represented by `'--'` or `'dashed'`.
- **Dash-dot line**: Represented by `'-.'` or `'dashdot'`.
- **Dotted line**: Represented by `':'` or `'dotted'`.
You can specify the line style when plotting using the `linestyle` parameter. For instance, let's create a dashed magenta line graph to visualize the marks of 20 students in a class:
```python
import matplotlib.pyplot as plt
import random as random
students = ["Jane", "Joe", "Beck", "Tom", "Sam", "Eva", "Samuel", "Jack", "Dana", "Ester", "Carla", "Steve", "Fallon", "Liam", "Culhane", "Candance", "Ana", "Mari", "Steffi", "Adam"]
marks = [random.randint(0, 101) for _ in range(len(students))]
plt.xlabel("Students")
plt.ylabel("Marks")
plt.title("CLASS RECORDS")
plt.plot(students, marks, 'm--') # Dashed magenta line
plt.show()
```

Here's an another example where we visualize student marks using a solid green line:
```python
plt.xlabel("Students")
plt.ylabel("Marks")
plt.title("CLASS RECORDS")
plt.plot(students, marks, color='green', linestyle='solid', markerfacecolor='red', markersize=12)
plt.show()
```

3. **Line Width**:
To adjust the line width, you can use the `linewidth` (or `lw`) parameter. For instance, if you want a thicker line, set `linewidth` to a higher value:
```python
plt.plot(students, marks, color='green', linestyle='solid', marker='o', markerfacecolor='red', markersize=12, linewidth=3)
```

The `linewidth` value controls the thickness of the line.
Remember that you can further customize your plots by specifying colors (using color names or hexadecimal codes) and other properties. Feel free to experiment and create visually appealing visualizations! 😊
---
## <u>Adding and customizing gridlines</u>
Adding gridlines to a Matplotlib plot is straightforward. Gridlines help improve readability and provide a visual reference for data points. Let me explain how to do it with examples:
1. **Basic Gridlines:**
To add gridlines to a plot, you can use the `plt.grid(True)` command. Here's a simple example:
```python
import matplotlib.pyplot as plt
# Create data
x = [1, 2, 3, 4, 5]
y = [20, 25, 49, 88, 120]
# Create a scatter plot with gridlines
plt.scatter(x, y)
plt.grid(True)
plt.xlabel('X-axis')
plt.ylabel('Y-axis')
plt.title('Scatter Plot with Gridlines')
plt.show()
```

This will display a scatter plot with gridlines.
2. **Customizing Gridlines:**
You can customize the gridlines by adjusting their style, color, and other properties. For example, to use solid lines instead of dashed lines, you can set the grid linestyle using `plt.rc('grid', linestyle="-", color='black')`:
```python
import matplotlib.pyplot as plt
# Create data
points = [(0, 10), (10, 20), (20, 40), (60, 100)]
x = [p[0] for p in points]
y = [p[1] for p in points]
# Create a scatter plot with customized gridlines
plt.scatter(x, y)
plt.grid(True)
plt.rc('grid', linestyle="-", color='black') # Customize gridlines
plt.xlabel('X-axis')
plt.ylabel('Y-axis')
plt.title('Scatter Plot with Customized Gridlines')
plt.show()
```

Feel free to adjust the styling according to your preferences.
Remember that you can toggle gridlines on and off using `plt.grid(True)` and `plt.grid(False)`. Experiment with different styles and colors to find what works best for your specific visualization needs. Happy plotting! 📊🙂
---
## <u>Setting Axis Limits</u>
In Matplotlib, you can set the axis limits (also known as the range) for both the x-axis and y-axis. Let me explain how to do this with examples:
1. **Setting Y-Axis Limits**:
- To set the y-axis limits, you can use the `set_ylim()` method on the current axes object. Here's how you can do it:
```python
import matplotlib.pyplot as plt
# Sample data
x = [0, 1, 2, 3, 4]
y = [0, 1, 4, 9, 16]
# Create a scatter plot
plt.scatter(x, y)
# Set the y-axis limit to (y1, y2)
# plt.ylim((y1, y2)) Replace y1 and y2 with your desired limits
plt.ylim((5, 20))
# Show the plot
plt.show()
```

- In the example above, replace `y1` and `y2` with the specific values you want for the lower and upper y-axis limits.
2.**Setting X-Axis Limits**:
- Similarly, you can set the x-axis limits using the `set_xlim()` method. Here's an example:
```python
import matplotlib.pyplot as plt
# Sample data
x = [0, 1, 2, 3, 4]
y = [0, 1, 4, 9, 16]
# Create a scatter plot
plt.scatter(x, y)
# Set the x-axis limit to (x1, x2)
# plt.xlim((x1, x2)) Replace x1 and x2 with your desired limits
plt.xlim((x1, x2))
# Show the plot
plt.show()
```

- Again, replace `x1` and `x2` with the specific values you want for the lower and upper x-axis limits.
Remember that these methods allow you to define the range of values displayed on the axes, making it easier to focus on specific parts of your data. Feel free to adjust the limits according to your needs! 📊👍
---
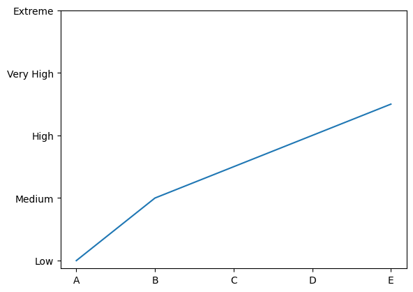
## <u>Adding ticks and ticklables</u>
In matplotlib, a popular Python library for creating visualizations, `set_xticks()`, `set_xticklabels()`, `set_yticks()`, and `set_yticklabels()` are methods used to customize the ticks and labels along the x and y axes of a plot.
Here's what each of these methods does:
1. `set_xticks()`: This method is used to set the locations of the ticks along the x-axis. It allows you to specify where ticks should appear on the x-axis. You can pass a list or array of numerical values representing the positions of the ticks.
2. `set_xticklabels()`: Once you've set the positions of the ticks using `set_xticks()`, you can use this method to set the labels for those ticks. You can pass a list or array of strings to represent the labels corresponding to each tick position.
3. `set_yticks()`: Similar to `set_xticks()`, this method is used to set the locations of the ticks along the y-axis. You can specify where ticks should appear on the y-axis by passing a list or array of numerical values.
4. `set_yticklabels()`: After setting the positions of the ticks using `set_yticks()`, you can use this method to set the labels for those ticks. You can pass a list or array of strings to represent the labels corresponding to each tick position along the y-axis.
Here's an example to illustrate how these methods are used:
```python
import matplotlib.pyplot as plt
# Sample data
x = [1, 2, 3, 4, 5]
y = [10, 20, 25, 30, 35]
# Creating a plot
plt.plot(x, y)
# Customizing x-axis ticks and labels
plt.xticks([1, 2, 3, 4, 5]) # Set the positions of ticks
plt.xticks([1, 2, 3, 4, 5], ['A', 'B', 'C', 'D', 'E']) # Set the labels for the ticks
# Customizing y-axis ticks and labels
plt.yticks([10, 20, 30, 40, 50]) # Set the positions of ticks
plt.yticks([10, 20, 30, 40, 50], ['Low', 'Medium', 'High', 'Very High', 'Extreme']) # Set the labels for the ticks
plt.show()
```

In this example:
- `plt.xticks([1, 2, 3, 4, 5])` sets the positions of the ticks along the x-axis.
- `plt.xticks([1, 2, 3, 4, 5], ['A', 'B', 'C', 'D', 'E'])` sets both the positions and labels for the ticks along the x-axis.
- Similarly, `plt.yticks()` and `plt.yticklabels()` are used to customize the ticks and labels along the y-axis.
In conclusion, mastering the art of customizing plots in Matplotlib is a valuable skill for any data scientist, analyst, or researcher. It not only elevates the aesthetics of your visualizations but also strengthens the impact of your analysis, ultimately enhancing your ability to tell compelling stories with data. So, dive into the world of Matplotlib customization and unlock the full potential of your data visualization endeavors. | lohith0512 |
1,868,584 | Adobe Photoshop for Beginners | cyber Pashto offer adobe photo shop for free in Pashto language ** کیا آپ بغیر کسی فیس کے مفت میں... | 0 | 2024-05-29T06:18:39 | https://dev.to/aisha_javed_2423b548aa1e9/adobe-photoshop-for-beginners-2nbl | adobe, adobephotoshop, adobephoto, cyberpashto | cyber Pashto offer adobe photo shop for free in Pashto language
** کیا آپ بغیر کسی فیس کے مفت میں گرافک ڈیزائنر بننا چاہتے ہیں؟ اگر ہاں تو پڑھیں یہ مضمون آپ کے لیے مفید ہے۔
**
اس مضمون میں، ہم آپ کو بتائیں گے کہ آپ مفت میں ایڈوب فوٹو شاپ کیسے سیکھ سکتے ہیں، مضمون کے فوائد، مضمون کا مستقبل اور آپ اسے مفت میں کیسے سیکھ سکتے ہیں۔
## ایڈوب فوٹوشاپ کیا ہے؟
ایڈوب نے فوٹوشاپ بنایا، جو تصاویر بنانے، گرافک ڈیزائن اور تصویر میں ترمیم کرنے کا ایک پروگرام ہے۔ سافٹ ویئر میں پکسل کی بنیاد پر تصویر کو تبدیل کرنے کے متعدد اختیارات دستیاب ہیں
ایڈوب فوٹوشاپ ایک طاقتور سافٹ ویئر ہے جو ڈیجیٹل امیجز میں ترمیم اور اضافہ کے لیے استعمال ہوتا ہے۔ اس کے استعمال متنوع ہیں
## ایڈوب فوٹوشاپ کا استعمال کیا ہے؟
فوٹو ایڈیٹنگ: فوٹوشاپ صارفین کو تصاویر میں مختلف ایڈجسٹمنٹ کرنے کی اجازت دیتا ہے، جیسے رنگوں کو درست کرنا، چمک اور کنٹراسٹ کو ایڈجسٹ کرنا، داغ دھبوں یا ناپسندیدہ عناصر کو دور کرنا، اور خصوصی اثرات کا اطلاق کرنا۔
گرافک ڈیزائن: یہ پرنٹ اور ڈیجیٹل میڈیا کے لیے گرافکس اور بصری عناصر بنانے کے لیے وسیع پیمانے پر استعمال ہوتا ہے، بشمول پوسٹرز، فلائیرز، اشتہارات، لوگو اور ویب سائٹ لے آؤٹ۔
ڈیجیٹل آرٹ: فوٹو شاپ ڈیجیٹل پینٹنگ، ڈرائنگ اور مثال کے لیے بہت سے ٹولز پیش کرتا ہے، جس سے یہ ڈیجیٹل آرٹ ورکس، عکاسی اور تصوراتی ڈیزائن بنانے کے لیے فنکاروں میں مقبول ہوتا ہے۔
تصویر میں ہیرا پھیری: پرتوں اور ماسکنگ جیسی اعلیٰ خصوصیات کے ساتھ، فوٹوشاپ صارفین کو ایک ساتھ متعدد تصاویر بنانے، حقیقی یا خیالی مناظر بنانے، اور تصاویر کو تخلیقی طریقوں سے جوڑتوڑ کرنے کے قابل بناتا ہے۔
ویب ڈیزائن: ڈیزائنرز ویب گرافکس، شبیہیں، بٹن، اور ویب سائٹس اور یوزر انٹرفیس کے لیے موک اپ بنانے کے لیے فوٹوشاپ کا استعمال کرتے ہیں۔
UI/UX ڈیزائن: یہ ویب سائٹس، موبائل ایپس اور دیگر ڈیجیٹل پروڈکٹس کے لیے صارف کے انٹرفیس اور صارف کے تجربے کو ڈیزائن کرنے میں بھی استعمال ہوتا ہے، جس سے ڈیزائنرز کو اپنے ڈیزائن کے ماک اپس اور پروٹو ٹائپس بنانے کی اجازت ملتی ہے۔
نوع ٹائپ: فوٹو شاپ میں تصاویر میں ٹیکسٹ شامل کرنے اور فارمیٹنگ کرنے کے لیے ٹیکسٹ ٹولز شامل ہیں، جو اسے ٹائپوگرافک ڈیزائن، پوسٹرز اور ڈیجیٹل آرٹ کمپوزیشن بنانے کے لیے مفید بناتا ہے۔
## ایڈوب فوٹوشاپ کے فوائد
پرو-لیول کے نتائج: فوٹو شاپ آپ کو ایسے ٹولز فراہم کرتا ہے جو پیشہ ور تصاویر کو حیرت انگیز بنانے، ٹھنڈی چیزوں کو ڈیزائن کرنے، اور ڈیجیٹل آرٹ تخلیق کرنے کے لیے استعمال کرتے ہیں جو واہ واہ کرتا ہے۔
ہر چیز کے لیے کام کرتا ہے: آپ فوٹوشاپ کو بہت سی چیزوں کے لیے استعمال کر سکتے ہیں، جیسے فوٹوز کو ٹھیک کرنا، فینسی ڈیزائن بنانا، یا پیچیدہ آرٹ ورک بنانا۔ یہ تخلیقی صلاحیتوں کے لیے سوئس آرمی چاقو کی طرح ہے۔
اپنی مرضی کے مطابق تخلیقی بنیں: فوٹوشاپ کے ساتھ، آپ اپنے تخیل کو جنگلی چلنے دے سکتے ہیں۔ کھیلنے کے لیے بہت سارے ٹولز ہیں جن کے بارے میں آپ کچھ بھی بنا سکتے ہیں جس کے بارے میں آپ سوچ سکتے ہیں۔
کام تیزی سے مکمل ہو جاتا ہے: فوٹوشاپ آپ کو ہوشیار کام کرنے میں مدد کرتا ہے، زیادہ مشکل نہیں۔ اس میں پیش سیٹ اور بیچ پروسیسنگ جیسی چالیں ہیں جو آپ کے کام کو تیز اور آسان بناتی ہیں۔
دوسروں کے ساتھ اچھا کھیلتا ہے: فوٹوشاپ دوسرے ایڈوب سافٹ ویئر، جیسے السٹریٹر اور ڈیزائن میں کے ساتھ اچھا کھیلتا ہے۔ لہذا اگر آپ کسی بڑے پروجیکٹ پر کام کر رہے ہیں، تو سب کچھ آسانی سے فٹ بیٹھتا ہے۔
جب آپ کو ضرورت ہو مدد کریں: فوٹوشاپ کے صارفین کی ایک بہت بڑی کمیونٹی وہاں موجود ہے، جو آپ کی مدد کے لیے تیار ہے۔ آپ فوٹوشاپ سے سیکھنے اور بہتر ہونے کے لیے سبق، فورمز اور دیگر وسائل تلاش کر سکتے ہیں۔
ہمیشہ بہتر ہو رہا ہے: ایڈوب فوٹوشاپ کو نئی چیزوں کے ساتھ اپ ڈیٹ کرتا رہتا ہے، اس لیے آپ کے پاس اپنے کام کو شاندار بنانے کے لیے ہمیشہ جدید ترین ٹولز ہوتے ہیں۔
## ایڈوب فوٹو شاپ کا مستقبل
کیا آپ نے کبھی سوچا ہے کہ اس حیرت انگیز ٹول کا مستقبل کیا ہے؟
جیسے جیسے ٹیکنالوجی ترقی کرتی رہتی ہے، اسی طرح فوٹوشاپ بھی۔ آنے والے سالوں میں، ہم کچھ خوبصورت چیزوں کی توقع کر سکتے ہیں
ہوشیار ترمیم: فوٹوشاپ اس سے بھی زیادہ ہوشیار ہو سکتا ہے، ایسی خصوصیات کے ساتھ جو سمجھ سکیں کہ آپ کیا کرنا چاہتے ہیں اور اسے تیز اور بہتر طریقے سے کرنے میں آپ کی مدد کر سکتے ہیں۔
مزید آٹومیشن: تصور کریں کہ کیا فوٹوشاپ آپ کے لیے کچھ بورنگ چیزیں کر سکتا ہے، جیسے فائلوں کو منظم کرنا یا سادہ ترامیم کرنا۔ یہ ایک گیم چینجر ہو گا!
بہتر تعاون: پراجیکٹس پر دوسروں کے ساتھ کام کرنا ایک ہوا کا جھونکا بن سکتا ہے، نئے ٹولز کے ساتھ جو فائلوں کا اشتراک کرنا اور بغیر کسی رکاوٹ کے ساتھ مل کر کام کرنا آسان بناتے ہیں۔
## کیا ایڈوب فوٹو شاپ مفت ہے؟
ایڈوب فوٹوشاپ مفت نہیں ہے۔ آپ کو اس کے لیے ایڈوب فوٹوشاپ کی رکنیت کے ساتھ ادائیگی کرنی ہوگی۔ لیکن آپ اسے آزمائشی ورژن کے ساتھ مفت میں آزما سکتے ہیں۔ سبسکرپشن آپ کو فوٹوشاپ اور دیگر ایڈوب سافٹ ویئر تک رسائی فراہم کرتی ہے۔ ماہانہ یا سالانہ فیس کے ساتھ مختلف منصوبے ہیں۔ اگر آپ کچھ مفت چاہتے ہیں تو، فوٹو ایڈیٹنگ سافٹ ویئر کے دوسرے آپشنز موجود ہیں، لیکن ہو سکتا ہے کہ ان میں فوٹوشاپ کی تمام خصوصیات نہ ہوں۔
## کیا ایڈوب فوٹو استعمال کرنا آسان ہے؟
سافٹ ویئر سے آپ کی واقفیت اور عمومی طور پر فوٹو ایڈیٹنگ اور گرافک ڈیزائن کے ساتھ آپ کے تجربے کی سطح پر منحصر ہے کہ ایڈوب فوٹوشاپ استعمال کرنا آسان اور مشکل دونوں ہوسکتا ہے۔ یہاں ایک خرابی ہے:
یوزر فرینڈلی انٹرفیس: فوٹوشاپ میں صارف دوست انٹرفیس ہے جو اس کے ٹولز اور فیچرز تک آسان رسائی فراہم کرتا ہے۔ لے آؤٹ بدیہی ہے، مینوز اور پینلز کو منطقی طور پر ترتیب دیا گیا ہے، جس سے نیویگیٹ کرنا آسان ہے۔
بنیادی ترمیم: بنیادی ترامیم کرنا جیسے تراشنا، چمک اور کنٹراسٹ کو ایڈجسٹ کرنا، اور داغ دھبوں کو دور کرنا، خاص طور پر آن لائن دستیاب ٹیوٹوریلز اور گائیڈز کی مدد سے۔
سیکھنے کا منحنی خطوط: تاہم، فوٹوشاپ کی مزید جدید خصوصیات میں مہارت حاصل کرنے میں، جیسے تہوں، ماسک، اور جدید سلیکشن ٹولز، میں وقت اور مشق لگ سکتی ہے۔ یہ خصوصیات بہت زیادہ لچک اور تخلیقی کنٹرول پیش کرتی ہیں لیکن مؤثر طریقے سے استعمال کرنے کے لیے کچھ سیکھنے کی ضرورت پڑ سکتی ہے۔
وسائل کی کثرت: خوش قسمتی سے، صارفین کو فوٹوشاپ کو اپنی رفتار سے سیکھنے میں مدد کرنے کے لیے آن لائن لاتعداد ٹیوٹوریلز، کورسز اور وسائل دستیاب ہیں۔ یہ وسائل ابتدائی اور ماہرین کو یکساں طور پر پورا کرتے ہیں، موضوعات اور تکنیکوں کی ایک وسیع رینج کا احاطہ کرتے ہیں۔
حسب ضرورت ورک فلو: فوٹوشاپ کی طاقتوں میں سے ایک مختلف ورک فلو اور ترجیحات کو پورا کرنے کی صلاحیت ہے۔ صارفین کی بورڈ شارٹ کٹس کو اپنی مرضی کے مطابق بنا سکتے ہیں، اپنی مرضی کے مطابق ورک اسپیس لے آؤٹ بنا سکتے ہیں، اور اپنے ایڈیٹنگ کے عمل کو ہموار کرنے اور اسے مزید موثر بنانے کے لیے پلگ ان انسٹال کر سکتے ہیں۔
## آپ مفت میں ایڈوب فوٹو شاپ کیسے سیکھ سکتے ہیں؟
مفت میں ایڈوب فوٹوشاپ سیکھنا مختلف آن لائن وسائل کے ذریعے ممکن ہے۔ یہاں یہ ہے کہ آپ اسے کیسے کر سکتے ہیں
ایڈوب فوٹوشاپ کا مفت ٹرائل: ایڈوب فوٹوشاپ کا مفت ٹرائل ورژن ایڈوب کی آفیشل ویب سائٹ سے ڈاؤن لوڈ کرکے شروع کریں۔ یہ آزمائش عام طور پر سات دن تک جاری رہتی ہے، جس کے دوران آپ سافٹ ویئر کی بنیادی باتیں دریافت اور سیکھ سکتے ہیں۔
یوٹیوب ٹیوٹوریلز: یوٹیوب مفت فوٹوشاپ ٹیوٹوریلز کا خزانہ ہے۔ فوٹوشاپ کی مختلف تکنیکوں اور ورک فلو پر مرحلہ وار گائیڈز کے لیے "فوٹوشاپ ٹریننگ چینل،" "فلیئرن،" یا "ٹوٹوڈ" جیسے چینلز تلاش کریں۔
ایڈوب کے آفیشل ٹیوٹوریلز: ایڈوب اپنی ویب سائٹ پر مفت ٹیوٹوریلز اور وسائل کی دولت پیش کرتا ہے۔ بنیادی سے لے کر جدید تکنیک تک فوٹوشاپ کے مختلف پہلوؤں کا احاطہ کرنے والے ٹیوٹوریلز کے لیے ایڈوب کے سیکھنے اور معاونت کا صفحہ دیکھیں۔
آن لائن کورسز: کورسیرا، اور سکل شیئر جیسے پلیٹ فارمز ایڈوب فوٹوشاپ پر مفت کورسز اور ٹیوٹوریلز پیش کرتے ہیں۔ ابتدائی سطح کے کورسز تلاش کریں جو ضروری ٹولز اور تکنیکوں کا احاطہ کرتے ہیں۔
کمیونٹی فورمز: آن لائن کمیونٹیز اور فوٹوشاپ کے لیے وقف کردہ فورمز میں شامل ہوں، جیسے ایڈوب کے آفیشل کمیونٹی ۔ دوسرے صارفین کے ساتھ مشغول ہوں، سوالات پوچھیں، اور تاثرات اور تجاویز کے لیے اپنے کام کا اشتراک کریں۔
باقاعدگی سے مشق کریں: فوٹوشاپ سیکھنا ایک ہاتھ سے چلنے والا عمل ہے، لہذا اپنی صلاحیتوں اور علم کو تقویت دینے کے لیے باقاعدگی سے مشق کریں۔ مختلف ٹولز اور تکنیکوں کے ساتھ تجربہ کریں، اور غلطیاں کرنے سے نہ گھبرائیں یہ سب سیکھنے کے عمل کا حصہ ہے۔
## نتیجہ
آسان الفاظ میں، مفت میں ایڈوب فوٹوشاپ سیکھنا مکمل طور پر قابل عمل ہے! مفت ٹرائل ورژن آزما کر شروع کریں اور پھر یوٹیوب ٹیوٹوریلز، آفیشل ایڈوب ریسورسز اور آن لائن کورسز میں شامل ہوں۔ مدد اور تاثرات کے لیے آن لائن کمیونٹیز میں شامل ہونا نہ بھولیں۔ باقاعدگی سے مشق کریں، اور جلد ہی آپ تصاویر میں ترمیم کریں گے اور ایک پرو کی طرح ڈیزائن بنائیں
گے
[About this course
](https://www.cyberpashtopremium.com/courses/wordpress-for-beginner)Adobe Photoshop for Beginners
29 lessons
4.5 hours of video content
سائبر پشتو میں خوش آمدید! زبردست پشتو اور اردو کورسز کے لیے آن لائن جگہ
ہمارے پاس آپ کی ضرورت کی ہر چیز موجود ہے — آسان پشتو اور اردو کورسز۔ سائبر کے حالات کیا ہیں اور پاکستان میں کیا گرم ہے؟ سائبر پشتو وہ جگہ ہے جہاں یہ سب کچھ ہے! اور اندازہ کرو کہ کیا؟ ہمارے پاس پریمیم چیزیں بھی ہیں! لہذا، اگر آپ آزاد ہیں اور پشتو اور اردو کی دنیا میں اتھ تازہ ترین رہیں
[👀👀👀مزید معلومات کے لیے
](https://www.cyberpashtopremium.com/courses/wordpress-for-beginner)
[Cyberpashto
](www.cyberpashto.com)
اگر آپ پشتو میں کسی اور کورس کے بارے میں جاننا چاہتے ہیں تو سائبرپشتو پریمیم جوائن کریں۔
لنک جوائن کریں
https://www.cyberpashtopremium.com/collections
اگر آپ اردو میں کسی اور کورس کے بارے میں جاننا چاہتے ہیں تو سائبر ڈوپریمیم میں شامل ہوں۔
لنک جوائن کریں
https://cyberurdupremium.com/
آپ سائبر سیکیورٹی کے لیے سائبر اردو نیوز کے ذریعے بھی اپ ڈیٹ کر سکتے ہیں۔
ابھی شامل ہوں
https://cyberurdunews.com/
اگر آپ سائبرپشتو کے بانی کے بارے میں جاننا چاہتے ہیں تو فوادبچہ کے ساتھ شامل ہوں۔
سائبر پاکستان سے جڑے رہیں۔
#cyberpashto #cyberpashtopremium #cyberurdu #cyberurdupremium #fawadbacha، #cyberpakistan @cyberpashto
| aisha_javed_2423b548aa1e9 |
1,868,583 | The Great Outdoors: Embracing Sunglasses for an Enhanced Victory Garden Cooking Experience | Introduction With the sun dawning bright, a gentle breeze blowing, and the aroma of... | 0 | 2024-05-29T06:17:16 | https://dev.to/blant/the-great-outdoors-embracing-sunglasses-for-an-enhanced-victory-garden-cooking-experience-2h86 | victorygarden, sunglasses, ai | ## Introduction
With the sun dawning bright, a gentle breeze blowing, and the aroma of freshly churned soil around, you're ready, apron on, to embark on your open-air culinary adventure in your Victory Garden. However, amid the charm of this idyllic setting lurks a silent adversary: the glaring sunlight. Enter the savior: **_[sunglasses](https://www.efeglasses.com/sunglasses/)_** - an essential accessory safeguarding your vision while enhancing your outdoor style statement.
## The Indispensable Element of Protective Eyewear
The soothing warmth of the sunlight, albeit welcoming, brings along harmful Ultraviolet (UV) rays. Extended exposure to these invisible agents can have detrimental effects on eyes, especially when the sun becomes your everyday cooking companion. Here arises the need for an underestimated vital piece of eyewear: sunglasses. Offering more than just visual comfort, sunglasses become your eyes' shield, filtering out destructive UV rays. Opting for eyewear providing 100% UV protection fortifies your ocular health as you revel in your outdoor culinary journey.

## Beyond Functionality – Your Sunglasses as Your Statement Piece
Sunglasses transcend being mere functional accessories. Available in an array of styles, sizes, and colors, from trendy aviator glasses to chic cat-eye ones, this accessory quintessentially lifts your style persona. The right pair of sunglasses, complementing your facial structure and resonating with your style, enhances your overall look as you whip up favorite dishes under the open sky, making you a trendsetter in the great outdoors.
## The Intersection of Fashion and Safety in Sunglasses
Today, advancements in eyewear technology seamlessly merge fashion and safety. Along with distinct designs, modern sunglasses come equipped with features like polarized lenses reducing glare, providing clear, comfortable vision irrespective of the sunlight intensity. Such sunglasses enhance visual clarity, thus making your outdoor cooking venture more satisfying.
## Choosing the Ideal Sunglasses for Your Outdoor Cooking Adventure
Navigating through the vast market diversity to select the perfect pair can seem daunting. Bear in mind the UV protection level, frame and lens material, comfort, and style while making your choice. Perhaps, you'd prefer a wrap-around design offering superior sun protection, or maybe mirrored lenses to reduce harsh light's impact.
## EFE Glasses – Where Style Meets Superiority
When it comes to offering fashionable eyewear without compromising quality, [EFE Glasses](https://www.efeglasses.com/) take the spotlight. They deliver a blend of style, comfort, and protection, proving to be a standout in the eyewear industry. Their extensive range assures not only high-end designs but also superior lens technology, featuring optimal UV protection, and high-definition vision.
## Conclusion
As you indulge in the joys of cooking in your Victory Garden, let sunglasses be your essential companion, offering safety, comfort, and a style upgrade. While the allure of sunlight is irresistible, remember that your eyes need protection from its harmful aspects. Therefore, invest in a quality pair of sunglasses, a small accessory that brings a significant difference to your outdoor culinary adventures. Discover the transformation that sunglasses bring to your victory garden cooking moments, beyond their apparent style quotient. Enhance your cooking, protect your vision, and remember, keep those sunglasses on!
| blant |
1,868,582 | کنفرانس بلاک چین استانبول 2023: کاتالیزور آینده نوآوری دیجیتال | در سال 2023، استانبول به نقطه کانونی علاقه مندان و نوآوران بلاک چین از سراسر جهان تبدیل شد، زیرا... | 0 | 2024-05-29T06:16:52 | https://dev.to/abdul_khalek_1a5e282213df/khnfrns-blkh-chyn-stnbwl-2023-khtlyzwr-ayndh-nwawry-dyjytl-16a6 | 
در سال 2023، استانبول به نقطه کانونی علاقه مندان و نوآوران بلاک چین از سراسر جهان تبدیل شد، زیرا میزبان کنفرانس مورد انتظار بلاک چین استانبول بود. این رویداد مهم گروه متنوعی از شرکتکنندگان از جمله توسعهدهندگان، کارآفرینان، سرمایهگذاران، تنظیمکنندهها و دانشگاهیان را گرد هم آورد که همگی مشتاق کشف آخرین پیشرفتها و بحث در مورد آینده فناوری بلاک چین بودند
[گردهمایی بینندگان](https://www.tgju.org/news/2618899/%D8%A8%D8%B1%DA%AF%D8%B2%D8%A7%D8%B1%DB%8C-%D8%A8%D8%B2%D8%B1%DA%AF%D8%AA%D8%B1%DB%8C%D9%86-%D9%86%D9%85%D8%A7%DB%8C%D8%B4%DA%AF%D8%A7%D9%87-%D9%81%D8%B9%D8%A7%D9%84%DB%8C%D9%86-%D8%A8%D9%84%D8%A7%DA%A9-%DA%86%DB%8C%D9%86-%D9%88-%D8%B1%D9%85%D8%B2-%D8%A7%D8%B1%D8%B2-%D8%A7%D8%B3%D8%AA%D8%A7%D9%86%D8%A8%D9%88%D9%84-2023)
کنفرانس بلاک چین استانبول 2023 یک نمایش جامع از وضعیت فعلی و پتانسیل آینده فناوری بلاک چین بود. در این رویداد بیش از 150 غرفهدار و حامی مالی، از استارتآپهای پیشگام گرفته تا شرکتهای فناوری تاسیس حضور داشتند. شرکتکنندگان این فرصت را داشتند تا با محصولات و خدمات پیشرفتهای که قدرت تغییردهنده بلاک چین را در بخشهای مختلف از جمله مالی، مراقبتهای بهداشتی، زنجیره تامین و فراتر از آن نشان میدهد، تعامل داشته باشند *بروکر آرون گروپس.
یکی از جاذبه های اصلی کنفرانس، سالن نوآوری بود که در آن از پروژه های نوآورانه رونمایی شد. از جمله موارد برجسته، کاربردهای جدید مالی غیرمتمرکز (DeFi) بود که نوید دموکراتیک کردن دسترسی به خدمات مالی را می دهد و راه حل های زنجیره تامین مبتنی بر بلاک چین که برای افزایش شفافیت و کارایی در تجارت جهانی طراحی شده اند.
بحث ها و پانل های روشنگر
دستور کار کنفرانس مملو از بحث ها و پنل های روشنگرانه به رهبری رهبران و کارشناسان صنعت بود. این جلسات طیف وسیعی از موضوعات را شامل میشود، از پیشرفتهای فنی و چالشهای نظارتی گرفته تا برنامههای کاربردی دنیای واقعی و تأثیرات اجتماعی-اقتصادی فناوری بلاک چین.
یک پانل به خصوص قابل توجه بر روی ادغام بلاک چین با هوش مصنوعی (AI) متمرکز شده است. کارشناسان درباره این موضوع بحث کردند که چگونه این دو فناوری می توانند برای ایجاد سیستم های هوشمندتر و ایمن تر با هم همکاری کنند. به عنوان مثال، بلاک چین می تواند شفافیت و تغییر ناپذیری لازم برای اعتماد به فرآیندهای تصمیم گیری هوش مصنوعی را فراهم کند، در حالی که هوش مصنوعی می تواند کارایی و مقیاس پذیری شبکه های بلاک چین را افزایش دهد.
جلسه جذاب دیگری به چشم انداز نظارتی برای بلاک چین و ارزهای دیجیتال پرداخت. قانونگذاران کشورهای مختلف دیدگاههای خود را در مورد ایجاد یک محیط نظارتی متعادل که ضمن حمایت از مصرفکنندگان و حفظ ثبات مالی، نوآوری را تقویت میکند، به اشتراک گذاشتند. توافق بر این بود که همکاری بین المللی و استانداردسازی برای رشد پایدار صنعت بلاک چین بسیار مهم است.
شبکه و همکاری
شبکهسازی جزء اصلی کنفرانس بلاک چین استانبول 2023 بود. این رویداد فرصتهای متعددی را برای شرکتکنندگان برای ارتباط و همکاری فراهم کرد. سالن های شبکه، فضاهای ملاقات اختصاصی، و رویدادهای اجتماعی مضمونی، شرکت کنندگان را قادر می سازد تا مشارکت های جدید ایجاد کنند، فرصت های سرمایه گذاری را کشف کنند و دانش را به اشتراک بگذارند.
یکی از ویژگی های برجسته نمایشگاه استارتاپ بود که در آن شرکت های نوظهور بلاک چین این شانس را داشتند که نوآوری های خود را به سرمایه گذاران بالقوه و شرکای استراتژیک ارائه دهند. این پلتفرم نه تنها برای استارتآپهای امیدوارکننده دیده میشود، بلکه شهرت رو به رشد استانبول را بهعنوان بستری برای پرورش نوآوریهای بلاک چین برجسته میکند.
استانبول: یک مرکز استراتژیک بلاک چین
انتخاب استانبول به عنوان شهر میزبان کنفرانس، گواهی بر اهمیت استراتژیک آن در اکوسیستم بلاک چین بود. استانبول که در دو قاره قرار دارد، به عنوان یک پل حیاتی بین اروپا و آسیا عمل می کند و آن را به مکانی ایده آل برای تقویت همکاری های بین المللی تبدیل می کند. صحنه فناوری پر جنب و جوش شهر، محیط نظارتی حمایتی، و جامعه رو به رشد علاقه مندان به بلاک چین، جایگاه آن را به عنوان یک بازیگر کلیدی در عرصه جهانی بلاک چین تثبیت کرده است.
نتیجه
کنفرانس بلاک چین استانبول 2023 یک رویداد محوری بود که بر تکامل پویای فناوری بلاک چین و نفوذ در حال گسترش آن در بخشهای مختلف تاکید کرد. کنفرانس با گرد هم آوردن طیف متنوعی از شرکت کنندگان، تبادلات غنی ایده ها را تسهیل کرد و زمینه را برای نوآوری های آینده فراهم کرد. از آنجایی که استانبول همچنان خود را به عنوان یک مرکز مرکزی فناوری بلاک چین تثبیت می کند، این شهر آماده است تا نقش مهمی در شکل دادن به آینده دیجیتال ایفا کند.
موفقیت کنفرانس بلاک چین استانبول 2023 نه تنها پتانسیل تحول آفرین فناوری بلاک چین، بلکه بر اهمیت ایجاد یک محیط مشارکتی و فراگیر که در آن نوآوران می توانند پیشرفت کنند، برجسته می کند. این رویداد برجسته، زمینه را برای ادامه رشد و اکتشاف در فضای بلاک چین فراهم کرده است و استانبول در قلب این سفر هیجان انگیز قرار دارد. Pleaser vsit [برگزاری بزرگترین نمایشگاه فعالین بلاک چین و رمز ارز - استانبول 2023 | شبکه اطلاع رسانی طلا و ارز (tgju.org](https://www.tgju.org/news/2618899/%D8%A8%D8%B1%DA%AF%D8%B2%D8%A7%D8%B1%DB%8C-%D8%A8%D8%B2%D8%B1%DA%AF%D8%AA%D8%B1%DB%8C%D9%86-%D9%86%D9%85%D8%A7%DB%8C%D8%B4%DA%AF%D8%A7%D9%87-%D9%81%D8%B9%D8%A7%D9%84%DB%8C%D9%86-%D8%A8%D9%84%D8%A7%DA%A9-%DA%86%DB%8C%D9%86-%D9%88-%D8%B1%D9%85%D8%B2-%D8%A7%D8%B1%D8%B2-%D8%A7%D8%B3%D8%AA%D8%A7%D9%86%D8%A8%D9%88%D9%84-2023)) for more details.
#کنفرانس بلاک چین استانبول
#بروکر آرون گروپس
#بروکر آرون
#آرون گروپس
| abdul_khalek_1a5e282213df | |
1,868,581 | The Ultimate Guide to Luxury Interior Design: Creating Elegance and Comfort | Luxury interior design transcends mere decoration; it is an art form that combines elegance,... | 0 | 2024-05-29T06:15:34 | https://dev.to/swami_1853cf432cceb59e3f5/the-ultimate-guide-to-luxury-interior-design-creating-elegance-and-comfort-5fff | Luxury interior design transcends mere decoration; it is an art form that combines elegance, sophistication, and comfort. Whether you're redesigning a single room or your entire home, understanding the principles and elements of luxury interior design can help you create spaces that are not only beautiful but also deeply personal and functional.
Understanding Luxury Interior Design
Luxury interior design is characterized by meticulous attention to detail, the use of high-quality materials, and a focus on creating a harmonious and refined aesthetic. It's about more than just opulence—it's about creating a space that reflects your personality and enhances your lifestyle. If you want to read more about this topic this blog(https://www.deviantart.com/swami89/art/1057035021)is very helpful ...
Key Elements of Luxury Interior Design
Quality Materials
Use of premium materials such as marble, high-end wood, leather, and rich fabrics.
Incorporation of bespoke furniture pieces and custom-made fittings.
Color Palette
A sophisticated color palette featuring neutrals, metallics, and jewel tones.
Strategic use of accent colors to highlight architectural features and key design elements.
Lighting
Layered lighting to create depth and ambiance, including chandeliers, sconces, and recessed lighting.
Use of natural light to enhance the space's openness and warmth.
Texture and Patterns
Mixing different textures such as silk, velvet, and cashmere to add depth and interest.
Incorporating patterns through textiles, wallpapers, and decorative elements to create visual harmony.
Art and Accessories
Carefully curated art pieces and accessories to add personality and a touch of luxury.
Use of statement pieces like sculptures, paintings, and unique decor items to elevate the design.
Creating a Luxurious Living Room
Furniture: Invest in plush, comfortable seating with high-quality upholstery. Opt for classic designs with modern touches.
Décor: Add a statement chandelier, elegant drapes, and a designer rug to anchor the space.
Details: Incorporate a mix of textures and finishes, from polished wood and glass to soft cushions and throws.
Designing a Luxurious Bedroom
Bed: Choose a grand bed with a statement headboard, luxurious linens, and an array of cushions and throws.
Storage: Opt for bespoke wardrobes and dressers that offer both style and functionality.
Ambiance: Use soft lighting, such as bedside lamps and dimmable overhead lights, to create a relaxing atmosphere.
Elegant Kitchen Design
Materials: Use high-end materials like granite, quartz, and custom cabinetry.
Appliances: Invest in state-of-the-art appliances that blend seamlessly with the kitchen’s design.
Layout: Ensure the kitchen is both functional and aesthetically pleasing, with ample counter space and storage.
Luxurious Bathroom Spaces
Fixtures: Incorporate high-quality fixtures such as rain showers, freestanding bathtubs, and marble countertops.
Details: Use elegant tiles, soft lighting, and large mirrors to create a spa-like ambiance.
Storage: Ensure there’s plenty of stylish storage for a clutter-free space.
Final Touches: Personalization and Comfort
Personalize your space with unique items that reflect your taste and interests.
Ensure comfort is paramount, with well-designed furniture, cozy textiles, and a layout that facilitates easy movement and relaxation.
Conclusion
Luxury interior design is about more than just creating a beautiful space; it's about crafting an environment that enhances your quality of life. By focusing on quality, detail, and personal touches, you can transform any space into a luxurious haven. Whether you're drawn to classic elegance or contemporary chic, the principles of luxury design will help you create a home that is both timeless and uniquely yours.
For more information visit (http://gouriekmeetdesigns.com/) | swami_1853cf432cceb59e3f5 | |
1,868,580 | Understanding Home Construction Costs in India: A Comprehensive Guide | Constructing a home in India is a significant investment that requires careful planning and... | 0 | 2024-05-29T06:11:29 | https://dev.to/swami_1853cf432cceb59e3f5/understanding-home-construction-costs-in-india-a-comprehensive-guide-5102 | Constructing a home in India is a significant investment that requires careful planning and budgeting. Understanding the various costs involved is crucial for anyone looking to build their dream home. This guide will delve into the factors that influence home construction costs in India, providing you with a detailed overview to help you plan effectively... Before starting the blog I get the writing source from this blog (https://www.deviantart.com/swami89/art/1057031293)
Factors Affecting Home Construction Costs in India
1. Location
The cost of construction varies significantly based on the location. Urban areas like Mumbai, Delhi, and Bangalore tend to have higher construction costs compared to rural areas due to higher land prices, labor costs, and material expenses.
2. Land Cost
The price of land is a major component of the overall construction cost. It varies widely depending on the location, with prime urban plots costing substantially more than those in suburban or rural areas.
3. Materials
The cost of building materials such as cement, steel, bricks, sand, and finishing materials like tiles and fixtures can fluctuate based on market conditions. Choosing between standard and premium materials also affects the total cost.
4. Labor
Labor costs in India can differ based on the region, the skill level required, and the complexity of the construction project. Skilled labor in metropolitan areas commands higher wages compared to less urbanized regions.
5. Design and Architecture
The complexity of the architectural design and the expertise of the architect can impact costs. Custom-designed homes typically cost more than standard designs due to the additional effort and unique materials required.
6. Government Regulations and Permits
Obtaining necessary approvals and permits from local authorities involves costs. Compliance with regulations, including environmental and safety standards, can also add to the construction expenses.
7. Infrastructure and Utilities
The availability of basic infrastructure such as roads, sewage, water supply, and electricity in the area can influence construction costs. In some cases, additional expenses may be incurred to set up these utilities.
Average Home Construction Cost in India
As of 2024, the average cost of constructing a home in India ranges from ₹1,500 to ₹3,500 per square foot. This range can vary based on the factors mentioned above. Here's a breakdown of costs for different types of homes:
Basic Home: ₹1,500 - ₹2,000 per sq. ft.
Standard Home: ₹2,000 - ₹2,800 per sq. ft.
Luxury Home: ₹2,800 - ₹3,500+ per sq. ft.
Cost Breakdown
1. Foundation
The foundation is a crucial part of the construction process and can account for about 10-15% of the total cost. The type of soil and the building's design will determine the foundation's cost.
2. Structure
This includes the walls, roof, and basic framework of the house, usually accounting for 30-40% of the total cost.
3. Finishing
Finishing costs include painting, flooring, electrical fittings, plumbing, and other interior works. These can range from 20-30% of the total construction cost.
4. Miscellaneous
Additional costs such as landscaping, exterior works, and contingencies typically account for the remaining 5-10% of the budget.
Tips for Reducing Construction Costs
Plan Efficiently: Proper planning and detailed budgeting can help avoid unexpected expenses.
Source Materials Wisely: Purchasing materials in bulk or during off-season times can reduce costs.
Hire Reputable Contractors: Experienced contractors may charge more upfront but can prevent costly mistakes and delays.
Optimize Design: Simple designs with standard materials can significantly lower construction costs without compromising quality.
Conclusion
Understanding the various elements that contribute to home construction costs in India can help you make informed decisions and manage your budget effectively. By considering location, materials, labor, and other factors, you can better estimate the total cost and ensure a smooth construction process for your dream home.
For more information visit [http://gouriekmeetdesigns.com/] | swami_1853cf432cceb59e3f5 | |
1,868,579 | SQL for Beginners | *سر درد کے بغیر اپنے ڈیٹا کو سمجھنے کے لیے تیار ہیں؟ ایس کیو ایل کے لیے ہماری ابتدائی دوستانہ گائیڈ... | 0 | 2024-05-29T06:10:37 | https://dev.to/aisha_javed_2423b548aa1e9/sql-for-beginners-4127 | sql, sqlserver, sqlcareer, cyberpashto | **سر درد کے بغیر اپنے ڈیٹا کو سمجھنے کے لیے تیار ہیں؟ ایس کیو ایل کے لیے ہماری ابتدائی دوستانہ گائیڈ مدد کے لیے حاضر ہے۔ چاہے آپ مکمل طور پر نئے آنے والے ہوں ہم آپ کو ہر اس چیز کے بارے میں بتائیں گے جس کے بارے میں آپ کو جاننے کی ضرورت ہے۔
**
[## ایس کیو ایل کیا ہے؟
](https://www.cyberpashtopremium.com/courses/sql-for-beginners)
ایس کیو ایل کا مطلب سٹرکچرڈ کوئری لینگویج ہے۔ یہ ایک پروگرامنگ لینگویج ہے جو متعلقہ ڈیٹا بیس میں ڈیٹا کے انتظام اور جوڑ توڑ کے لیے استعمال ہوتی ہے۔ سادہ الفاظ میں، ایس کیو ایل آپ کو ڈیٹا بیس کے ساتھ بات چیت کرنے کی اجازت دیتا ہے تاکہ معلومات کی بازیافت، نیا ڈیٹا داخل کرنا، موجودہ ڈیٹا کو اپ ڈیٹ کرنا، اور ڈیٹا کو حذف کرنا۔ یہ ایک خاص زبان کی طرح ہے جو آپ کو سوالات پوچھنے اور ڈیٹا بیس کو کمانڈ دینے میں مدد دیتی ہے تاکہ آپ اپنے ڈیٹا کے ساتھ مؤثر طریقے سے کام کر سکیں۔
## وہ کمپنیاں جو ایس کیو ایل پر انحصار کرتی ہیں۔
گوگل:
گوگل ایس کیو ایل ڈیٹا بیس جیسے مائی ایس کیو ایل کو مختلف مقاصد ک لیے استعمال کرتا ہے، بشمول صارف کا ڈیٹا اسٹور کرنا، اشتہاری مہمات کا نظم کرنا، اور بیک اینڈ سروسز کو پاور کرنا۔
ایمیزون: ایمیزون اپنے ای کامرس پلیٹ فارم پر پروڈکٹ کیٹلاگ، کسٹمر آرڈرز، اور انوینٹری ڈیٹا کے انتظام کے لیے ایمیزون ارورہ جیسے ایس کیو ایلڈیٹا بیس کا استعمال کرتا ہے۔
فیس بک: فیس بک ایس کیو ایل ڈیٹابیس جیسے کہ ماۓ ایس کیو ایل پر انحصار کرتا ہے تاکہ صارف پروفائلز، سماجی رابطوں، اور سرگرمی کے لاگز کو ذخیرہ کرنے کے ساتھ ساتھ اپنے اشتہارات اور تجزیاتی پلیٹ فارمز کو طاقت بخشنے کے لیے۔
مائیکروسافٹ: مائیکروسافٹ ایس کیو ایل سرور کا استعمال کرتا ہے، جو مائیکروسافٹ کے ذریعہ تیار کردہ ایک رشتہ دار ڈیٹا بیس مینجمنٹ سسٹم ہے، انٹرپرائز ڈیٹا کو منظم کرنے، آضیور ایس کیو ایل ڈیٹا بیس جیسی کلاؤڈ سروسز کو طاقت دینے اور مختلف کاروباری ایپلی کیشنز کو سپورٹ کرنے کے لیے۔
ایپل: ایپل اپنے خوردہ اور آن لائن سٹورز میں کسٹمر ڈیٹا، پروڈکٹ کی معلومات، اور سیلز ریکارڈز کے انتظام کے ساتھ ساتھ بیک اینڈ سروسز اور تجزیات کو سپورٹ کرنے کے لیے ایس کیو ایل ڈیٹا بیس کا استعمال کرتا ہے۔
اوبر: اوبررائیڈ ڈیٹا، ڈرائیور کی معلومات، اور کسٹمر اکاؤنٹس کے انتظام کے ساتھ ساتھ ریئل ٹائم اینالیٹکس اور آپریشنل ڈیش بورڈز کو طاقت دینے کے لیے ایس کیو ایل ڈیٹا بیس پر انحصار کرتا ہے۔
نیٹ فلیکس: نیٹ فلیکس ایس کیو ایل ڈیٹا بیس کو مواد کے میٹا ڈیٹا، صارف کی ترجیحات، اور دیکھنے کی تاریخ کے ساتھ ساتھ سفارشی الگورتھم اور ذاتی نوعیت کے مواد کی فراہمی کے لیے استعمال کرتا ہے۔
ٹویٹر: ٹویٹر ایس کیو ایل ڈیٹا بیس جیسے صارف کی ٹویٹس، پیروکاروں کے تعلقات، اور منگنی میٹرکس کو ذخیرہ کرنے کے ساتھ ساتھ اشتہاری مہموں اور تجزیات کو سپورٹ کرنے کے لیے استعمال کرتا ہے۔
لنک ڈین: لنک ڈین اپنے پلیٹ فارم پر صارف پروفائلز، پیشہ ورانہ کنکشنز، جاب پوسٹنگ، اور اشتہاری مہمات کے انتظام کے لیے ایس کیو ایل ڈیٹا بیس کا استعمال کرتا ہے۔
## ایس کیو ایل کس لیے استعمال ہوتا ہے؟
ایس کیو ایل (سٹرکچرڈ کوئوری لینگویج) بنیادی طور پر متعلقہ ڈیٹا بیس کے انتظام اور جوڑ توڑ کے لیے استعمال ہوتا ہے۔ ایس کیو ایل کے استعمال کے کچھ عام معاملات یہ ہیں:
ڈیٹا کی بازیافت: ایس کیو ایل کو ڈیٹا بیس سے ڈیٹا حاصل کرنے کے لیے استعمال کیا جاتا ہے۔ اس میں متعین معیارات کی بنیاد پر مخصوص معلومات حاصل کرنے کے لیے ڈیٹا بیس سے استفسار کرنا شامل ہے، جیسے کہ گاہک کی معلومات، مصنوعات کی تفصیلات، فروخت کا ڈیٹا، وغیرہ۔
ڈیٹا میں ہیرا پھیری: ایس کیو ایل کا استعمال ڈیٹا بیس کے اندر موجود ڈیٹا کو ہیرا پھیری کرنے کے لیے کیا جاتا ہے۔ اس میں ٹیبلز میں نئے ریکارڈ داخل کرنا، موجودہ ریکارڈز کو اپ ڈیٹ کرنا، اور ایسے ریکارڈز کو حذف کرنا شامل ہے جن کی مزید ضرورت نہیں ہے۔
ڈیٹا بیس مینجمنٹ: ایس کیو ایل ڈیٹا بیس کی ساخت کو منظم کرنے کے لیے استعمال ہوتا ہے۔ اس میں ڈیٹا بیس اسکیموں، ٹیبلز، اشاریہ جات اور رکاوٹوں کو بنانا اور تبدیل کرنا شامل ہے۔
ڈیٹا کی تعریف: ایس کیو ایل کا استعمال ڈیٹا بیس کے اندر ڈیٹا کی ساخت اور تنظیم کی وضاحت کے لیے کیا جاتا ہے۔ اس میں ڈیٹا کی قسمیں، رکاوٹیں، میزوں کے درمیان تعلقات، اور دیگر ڈیٹا بیس اشیاء کی وضاحت شامل ہے۔
ڈیٹا تجزیہ: ایس کیو ایل ڈیٹا کے تجزیہ اور رپورٹنگ کے کاموں کے لیے استعمال ہوتا ہے۔ اس میں بصیرت حاصل کرنے اور باخبر فیصلے کرنے کے لیے ڈیٹا کو جمع کرنے، فلٹر کرنے اور خلاصہ کرنے کے لیے پیچیدہ سوالات لکھنا شامل ہے۔
ڈیٹا سیکیورٹی: ایس کیو ایل کو ڈیٹا بیس کے اندر ڈیٹا سیکیورٹی کے انتظام کے لیے استعمال کیا جاتا ہے۔ اس میں صارفین اور کرداروں کو اجازت دینا اور منسوخ کرنا شامل ہے، اس بات کو یقینی بنانا کہ صرف مجاز صارفین کو ہی حساس ڈیٹا تک رسائی حاصل ہو۔
ٹرانزیکشن مینجمنٹ: ایس کیو ایل کو ڈیٹا بیس کے لین دین کے انتظام کے لیے استعمال کیا جاتا ہے۔ اس میں ڈیٹا کی سالمیت اور مستقل مزاجی کو یقینی بنانے کے لیے لین دین کو شروع کرنا، کمٹ کرنا یا واپس کرنا شامل ہے۔
ڈیٹا مائیگریشن: ایس کیو ایل کا استعمال مختلف ڈیٹا بیس یا ڈیٹا بیس سسٹم کے درمیان ڈیٹا کو منتقل کرنے کے لیے کیا جاتا ہے۔ اس میں ایک ڈیٹا بیس سے ڈیٹا برآمد کرنا، اگر ضروری ہو تو اسے تبدیل کرنا، اور اسے دوسرے ڈیٹا بیس میں درآمد کرنا شامل ہے۔
## ایس کیو ایل کے کیا فائدے ہیں؟
استعمال میں آسان: ایس کیو ایل سادہ اور سیکھنے میں آسان ہے، یہاں تک کہ ابتدائیوں کے لیے بھی۔ آپ اسے صرف یہ بتاتے ہیں کہ آپ کون سا ڈیٹا چاہتے ہیں، اور یہ آپ کے لیے اسے حاصل کرنے کا طریقہ بتاتا ہے۔
ہر جگہ کام کرتا ہے: ایس کیو ایل ڈیٹا بیس کے لیے ایک عالمی زبان کی طرح ہے۔ ایک ڈیٹا بیس کے لیے آپ جو کوڈ لکھتے ہیں وہ عام طور پر دوسرے ڈیٹا بیس پر بھی کام کر سکتا ہے، بغیر کسی تبدیلی کے۔
بڑی چیزوں کو ہینڈل کرتا ہے: ایس کیو ایل ڈیٹا بیس بہت سارے ڈیٹا کو سنبھال سکتا ہے اور آپ کی ضروریات کے بڑھنے کے ساتھ ساتھ بڑھ سکتا ہے۔ وہ آپ کی معلومات کے لیے انتہائی مضبوط اسٹوریج یونٹ کی طرح ہیں۔
ڈیٹا کو محفوظ رکھتا ہے: ایس کیو ایل ڈیٹا بیس اس بات کو یقینی بناتے ہیں کہ آپ کا ڈیٹا درست اور قابل اعتماد رہے، غلطیوں کو روکنے اور چیزوں کو ترتیب میں رکھنے کے اصولوں کے ساتھ۔
چیزوں کو ایک ساتھ رکھتا ہے: ایس کیو ایل ڈیٹا بیس ایک ساتھ کارروائیوں کے گروپس کو منظم کرتا ہے، لہذا یا تو وہ سب کامیابی کے ساتھ ہوتے ہیں، یا ان میں سے کوئی بھی نہیں کرتا ہے۔ یہ ہر چیز کو یکساں اور لائن میں رکھتا ہے۔
دروازے کو لاک کرتا ہے: ایس کیو ایل ڈیٹا بیس میں مضبوط حفاظتی خصوصیات ہیں تاکہ آپ کے ڈیٹا کو نظروں سے محفوظ رکھنے یا ناپسندیدہ تبدیلیوں سے محفوظ رکھا جا سکے۔
جادو کی طرح ڈیٹا کو تبدیل کرتا ہے: ایس کیو ایل کے ساتھ، آپ آسانی سے اپنے ڈیٹا بیس سے ڈیٹا شامل، اپ ڈیٹ یا ہٹا سکتے ہیں۔ یہ جادو کی طرح ہے، لیکن معلومات کے انتظام کے لیے!
پوشیدہ جواہرات تلاش کرتا ہے: پیٹرن، رجحانات، یا اہم بصیرتیں تلاش کرنے کے لیے آپ کے ڈیٹا کو کھودنے کے لیے ایس کیو ایل بہترین ہے۔ اس سے آپ کو یہ سمجھنے میں مدد ملتی ہے کہ پردے کے پیچھے کیا ہو رہا ہے۔
بہت ساری مدد دستیاب ہے: ایسے لوگوں کی ایک بڑی کمیونٹی ہے جو ایس کیو ایل استعمال کرتے ہیں اور مدد کے لیے تیار ہیں۔ آپ سیکھنے اور اس سے بہتر حاصل کرنے کے لیے ٹیوٹوریلز، فورمز اور دیگر وسائل تلاش کر سکتے ہیں۔
## ایس کیو ایل کا مستقبل کیا ہے؟
کلاؤڈ میں منتقل ہونا: مزید کمپنیاں اضیور ایس کیو ایل ڈیٹا بیس یا ایمیزون آر ڈی ایس جیسی خدمات کا استعمال کرتے ہوئے اپنا ڈیٹا کلاؤڈ میں ڈال رہی ہیں۔ یہ چیزوں کو منظم کرنے میں آسان بناتا ہے اور بہت سارے صارفین کو سست کیے بغیر سنبھال سکتا ہے۔
بگ ڈیٹا کرنچنگ: ایس کیو ایل کو بڑی مقدار میں ڈیٹا کا تجزیہ کرنے کے لیے بھی استعمال کیا جا رہا ہے، حتیٰ کہ ہڈوپ جیسے بڑے سسٹمز میں ذخیرہ شدہ قسم۔ اس سے ڈیٹا کی بے ترتیبی میں اہم چیزیں تلاش کرنے
میں مدد ملتی ہے۔
ٹیم بنانا: ایس کیو ایل فینسی اے آئی چیزوں کے ساتھ ٹیم بنا رہا ہے۔ اس کا مطلب ہے کہ آپ
کمپیوٹر کے دماغوں کو تربیت دینے اور اضافی ٹولز کی ضرورت کے بغیر پیشین گوئیاں کرنے کے لیے ایس کیو ایل کا استعمال کر سکتے ہیں۔
گرافی حاصل کرنا: ایس کیو ایل ڈیٹا بیس ڈیٹا کی باقاعدہ جدولوں سے زیادہ سمجھنا شروع کر رہے ہیں۔ وہ پیچیدہ تعلقات کو سنبھالنے میں ہوشیار ہو رہے ہیں، جیسے کہ سوشل نیٹ ورکس یا دھوکہ دہی کا پتہ لگانا۔
اسے بند کرنا: ڈیٹا کو محفوظ رکھنا پہلے سے کہیں زیادہ اہم ہے۔ برے لوگوں سے ڈیٹا کی حفاظت کرنے اور رازداری کے سخت قوانین کی پیروی کرنے میں ایس کیو ایل ڈیٹا بیس بہتر ہو رہے ہیں۔
ریئل ٹائم میں برقرار رہنا: ایس کیو ایل ڈیٹا بیسز ڈیٹا کو سنبھالنے میں تیزی سے کام کر رہے ہیں، بجائے اس کے کہ انتظار کریں۔ اس سے کاروبار کو اس وقت جو کچھ ہو رہا ہے اس کی بنیاد پر فوری فیصلے کرنے میں مدد ملتی ہے۔
خانوں میں فٹنگ: ایس کیو ایل ڈیٹا بیس کو اب چھوٹے کنٹینرز میں ڈالا جا رہا ہے جنہیں آسانی سے ادھر ادھر منتقل اور منظم کیا جا سکتا ہے۔ یہ اپنے سامان کو صاف ستھرا خانوں میں پیک کرنے کے مترادف ہے تاکہ نقل و حرکت کو آسان بنایا جاسکے، لیکن ڈیٹا بیس کے لیے۔
## نتیجہ
آسان الفاظ میں، ایس کیو ایل مستقبل کے لیے ایک بہترین آپشن ہے! یہ ایک قابل اعتماد ٹول کی طرح ہے جو ہر قسم کے کاروبار اور صنعتوں کے لیے ڈیٹا کو منظم اور منظم کرنے میں مدد کرتا ہے۔ اس کے علاوہ، یہ کلاؤڈ کمپیوٹنگ اور بڑے ڈیٹا اینالیٹکس جیسی نئی ٹیکنالوجیز کے ساتھ اور بھی بہتر ہو رہا ہے۔ لہذا، اگر آپ ایس کیو ایل سیکھنے یا اسے اپنے پروجیکٹس کے لیے استعمال کرنے کے بارے میں سوچ رہے ہیں، تو یہ یقینی طور پر ایک زبردست اقدام ہے
About this course
[SQL for Beginners
](https://www.cyberpashtopremium.com/courses/sql-for-beginners)
34 lessons
5 hours of video content
سائبر پشتو میں خوش آمدید! زبردست پشتو اور اردو کورسز کے لیے آن لائن جگہ
ہمارے پاس آپ کی ضرورت کی ہر چیز موجود ہے — آسان پشتو اور اردو کورسز۔ سائبر کے حالات کیا ہیں اور پاکستان میں کیا گرم ہے؟ سائبر پشتو وہ جگہ ہے جہاں یہ سب کچھ ہے! اور اندازہ کرو کہ کیا؟ ہمارے پاس پریمیم چیزیں بھی ہیں! لہذا، اگر آپ آزاد ہیں اور پشتو اور اردو کی دنیا میں اتھ تازہ ترین رہیں
👀👀👀مزید معلومات کے لیے
[Cyberpashto
](https://www.cyberpashtopremium.com/courses/sql-for-beginners)
https://cyberpashto.com/why-free/
Cyberpashtopremium
https://www.cyberpashtopremium.com/bundles/urdu-courses-package
Cyberurdunews
https://cyberurdunews.com/
cyberurdupremium
https://cyberurdupremium.com/
#cyberpashto #cyberpashtopremium #cyberurdu #cyberurdupremium #fawadbacha، #cyberpakistan @cyberpashto
| aisha_javed_2423b548aa1e9 |
1,868,578 | Benefits of Hiring Professional Maids in Dubai for Household Management | Dubai, a thriving metropolis known for its luxurious lifestyle and high standards, has a strong... | 0 | 2024-05-29T06:08:50 | https://dev.to/tadbeer/benefits-of-hiring-professional-maids-in-dubai-for-household-management-5e8i | Dubai, a thriving metropolis known for its luxurious lifestyle and high standards, has a strong market for professional domestic help. Hiring a professional maid can help busy families and professionals manage their households more effectively, giving them peace of mind and more time. Here, we look at the advantages of hiring professional maids in Dubai and cover important topics like housemaid services, maid visas, and maid services.
Housemaid Dubai
Professional housemaids in Dubai are trained to handle a variety of household tasks efficiently and effectively. From cleaning and laundry to cooking and childcare, these skilled individuals help maintain a well-organized and spotless home. The advantages of employing a professional housemaid
Maid Visa Dubai
Hiring a [maid in Dubai]https://www.tadbeer.ae/) involves obtaining a maid visa, which is essential for legally employing domestic help. The process, while straightforward, requires adherence to specific guidelines and regulations set by the UAE government. Here are the steps involved in obtaining a maid visa in Dubai:
1. Eligibility: The employer must meet certain eligibility criteria, including a minimum salary requirement and suitable accommodation for the maid.
2. Sponsorship: The employer acts as the sponsor for the maid and is responsible for her visa application and residency.
3. Medical Tests and Insurance: The maid must undergo medical examinations to ensure she is fit for work. Additionally, health insurance must be provided by the employer.
4. Residence Visa and Work Permit: Once all requirements are met, the maid will receive a residence visa and work permit, allowing her to legally work in Dubai.
Maid Service Dubai
Maid services in Dubai offer a flexible and convenient solution for households seeking part-time or full-time domestic help. These services are provided by professional agencies that ensure maids are well-trained and vetted. The benefits of using a maid service include:
1. Flexibility: Maid services can be tailored to suit individual needs, whether it's for daily, weekly, or monthly cleaning.
2. Trust and Security: Reputable maid service agencies conduct thorough background checks and training for their staff, ensuring reliability and safety for homeowners.
3. Wide Range of Services: From deep cleaning and housekeeping to babysitting and elder care, maid services cover a broad spectrum of domestic needs.
Maid Visa
Understanding the intricacies of the maid visa process is crucial for anyone looking to hire domestic help in Dubai. Here are some key points to consider:
1. Legal Compliance: Obtaining a maid visa ensures that both the employer and the maid comply with UAE labor laws, avoiding any legal complications.
2. Employer Responsibilities: As a sponsor, the employer is responsible for the maid's welfare, including timely salary payments, suitable living conditions, and annual leave.
3. Renewal and Cancellation: The maid visa typically needs to be renewed annually. Employers must also follow proper procedures for visa cancellation if the employment contract is terminated.
In conclusion, hiring professional maids in Dubai offers numerous benefits for effective household management. With expert services, reliable maid visa processes, and flexible maid service options, homeowners can enjoy a well-maintained home and more free time. By understanding the legal requirements and responsibilities involved, hiring a maid in Dubai can be a seamless and rewarding experience.
| tadbeer | |
1,868,575 | Building Vue3 Component Library from Scratch #9 Setting Up and Deploying Documentation with VitePress | Setting Up Component Library Documentation with VitePress When our component library is... | 27,509 | 2024-05-29T06:08:20 | https://dev.to/markliu2013/building-vue3-component-library-from-scratch-9-setting-up-and-deploying-documentation-with-vitepress-1hgc | vitepress, vue | ## Setting Up Component Library Documentation with VitePress
When our component library is complete, a detailed usage document is indispensable. This article will introduce how to quickly build a component library documentation site with VitePress and deploy it to GitHub.
## Installation
Firstly, create 'site' folder, execute `pnpm init`, and then install `vitepress` and `vue`.
```bash
pnpm install -D vitepress vue
```
After the installation is complete, create `docs/index.md` file.
```markdown
# Hello StellarNovaUI
```
Then, add new scripts command in the `package.json`.
```json
"scripts": {
"docs:dev": "vitepress dev docs",
"docs:build": "vitepress build docs",
"docs:preview": "vitepress preview docs"
},
```
Execute `pnpm run docs:dev`.
## Navigation Bar Configuration
Create `config.js` in the `docs/.vitepress` directory.
```javascript
export default {
title: 'StellarNovaUI',
base: process.env.NODE_ENV === 'production' ? '/stellarnovaui/' : '/',
themeConfig: {
nav: [{ text: 'Document', link: '/guide/introduce' }],
sidebar: {
'/': [
{
text: 'Introduction',
items: [
{
text: 'Introduce',
link: '/guide/introduce'
},
{
text: 'Quick Start',
link: '/guide/quickstart'
}
]
},
{
text: 'Development',
items: [
{
text: 'Directory Structure',
link: '/develop/'
},
{
text: 'Component Development',
link: '/develop/component'
},
{
text: 'Global Components',
link: '/develop/global'
},
{
text: 'Build and Deploy',
link: '/develop/build'
}
]
},
{
text: 'Components',
items: [
{
text: 'Button',
link: '/components/button/'
},
]
}
]
},
socialLinks: [{ icon: 'github', link: 'https://github.com/markliu2013/stellarnovaui' }]
}
};
```
we add two navigation bars and a GitHub address. Restart the project and you can see that the navigation bar.
However, clicking on 'Guide' and 'Components' results is 404 error, because we have not yet created these directories and files. Therefore, we need to create guide/index.md and components/button/index.md in the docs directory. Click again to navigate to the corresponding page.
## Import Component Library
Since we are building a component library documentation site, we definitely need to import our component library. Here, we also import the local component library, so we add a 'site' directory in the `pnpm` workspace `pnpm-workspace.yaml`.
```yaml
packages:
- "packages/**"
- "play"
- "site"
```
Then under the 'site' directory, install `stellarnovaui` with `pnpm add stellarnovaui`, and create `theme/index.js` in the `docs` directory to import our component library.
```javascript
import DefaultTheme from "vitepress/theme";
import stellarnovaui from "stellarnovaui"
export default {
...DefaultTheme,
enhanceApp: async ({ app }) => {
// app is the Vue 3 app instance from `createApp()`. router is VitePress'
// custom router. `siteData`` is a `ref`` of current site-level metadata.
app.use(stellarnovaui);
},
};
```
Go back to `components/button/index.md` and try using our button component directly.
```markdown
## Button
<sn-button>Default Button</sn-button>
<sn-button type="primary">Default Button</sn-button>
```
You can see that our component is now working.
At the same time, we can also add code to display the effect, such as changing `button/index.md` to:
```markdown
## Button
<sn-button>Default Button</sn-button>
<sn-button type="primary">Default Button</sn-button>
::: details Show Code
```html
<sn-button>Default Button</sn-button> <sn-button type="primary">Default Button</sn-button>
```
:::
```

## Deploy
After the packaging is complete, you can deploy it to your own server, or you can choose to deploy it to a GitHub site. Here, I will introduce how to deploy it to a GitHub site.
Firstly, create a new organization called 'stellarnovaui', then create a new repository called 'stellarnovaui' under the organization.
Then commit the `site/docs/.vitepress/dist` to this repository.

Click on 'settings', select the branch and directory to deploy, here it's the root directory, and save it.

In the end, the address to access our site is `stellarnovaui.github.io/stellarnovaui/`, so when packaging, the `base` in `site/docs/.vitepress/config.js` should be `/stellarnovaui/`.
```javascript
export default {
title: 'StellarNovaUI',
base: process.env.NODE_ENV === 'production' ? '/stellarnovaui/' : '/',
...
}
```
After completing the above steps, you can visit our site. The site updates in real time, any changes to your repository will be reflected on the site.
Note: If you encounter a 404 error when visiting, it may be that your `base` configuration is incorrect.
The final source code: https://github.com/markliu2013/StellarNovaUI
| markliu2013 |
1,868,577 | Iteration vs Recursion ➰ | Iteration vs Recursion in C: A Friendly Guide 🌟 Hello there, budding C programmers! 👋... | 0 | 2024-05-29T06:06:17 | https://codexdindia.blogspot.com/2024/06/iteration-vs-recursion.html | iteration, recursion | ### Iteration vs Recursion in C: A Friendly Guide 🌟
Hello there, budding C programmers! 👋 Today, we’re diving into a fundamental concept in programming: Iteration vs Recursion. Both are essential tools in your coding toolbox, and understanding their differences can help you decide which to use in various situations. Let’s break it down! 🛠️
#### Iteration: The Looping Hero 🌀
Iteration is all about loops. Whether it's `for`, `while`, or `do-while`, iteration repeats a block of code multiple times until a condition is met. It's like having a diligent worker who keeps performing the same task over and over until the job is done. Here’s a simple example using a `for` loop to print numbers from 1 to 5:
```c
#include <stdio.h>
int main() {
for (int i = 1; i <= 5; i++) {
printf("%d\n", i);
}
return 0;
}
```
**Pros of Iteration:**
- **Efficiency:** Iterative solutions often use less memory since they don't involve the overhead of function calls.
- **Simplicity:** Easier to understand for simple tasks and doesn't risk stack overflow.
**Cons of Iteration:**
- **Readability:** For some problems, iterative solutions can be less intuitive.
- **Flexibility:** Sometimes less elegant compared to recursion for certain algorithms.
#### Recursion: The Elegant Performer 🎩
Recursion happens when a function calls itself to solve a smaller instance of the same problem. Imagine a magician who can shrink himself down to perform tasks in stages. Here's an example of a recursive function to calculate the factorial of a number:
```c
#include <stdio.h>
int factorial(int n) {
if (n == 0) return 1; // Base case
return n * factorial(n - 1); // Recursive call
}
int main() {
printf("Factorial of 5 is %d\n", factorial(5));
return 0;
}
```
**Pros of Recursion:**
- **Elegance:** Can lead to cleaner and more intuitive code for certain problems like tree traversals and divide-and-conquer algorithms.
- **Simplicity:** Often reduces complex tasks to simpler sub-problems.
**Cons of Recursion:**
- **Performance:** Can be less efficient due to overhead from multiple function calls and risk of stack overflow for deep recursions.
- **Debugging:** Sometimes harder to debug and understand, especially with deep recursion levels.
#### When to Use Each? 🤔
- **Iteration:** Great for simple, repetitive tasks, especially when performance is critical. Examples include looping through arrays, simple calculations, and situations where memory usage is a concern.
- **Recursion:** Ideal for problems that can naturally be divided into similar sub-problems. Think of tasks like sorting algorithms (e.g., quicksort, mergesort), tree and graph traversals, and dynamic programming solutions.
#### A Quick Comparison Table 🗂️
| Feature | Iteration | Recursion |
|------------------|--------------------------------------------|-------------------------------------------|
| **Memory Usage** | Typically lower | Can be higher due to function call stack |
| **Code Clarity** | Can be less clear for complex problems | Often more intuitive for specific problems|
| **Performance** | Generally faster and more efficient | Potentially slower, risk of stack overflow|
| **Use Cases** | Simple loops, array traversal | Tree/graph traversal, divide-and-conquer |
#### Conclusion 🎉
Both iteration and recursion are powerful techniques in C programming, each with its own strengths and weaknesses. By understanding when and how to use them, you can write more efficient and readable code. Remember, practice makes perfect—so experiment with both to see which fits your coding style and problem requirements best. Happy coding! 🚀
Feel free to ask any questions or share your thoughts. Until next time, keep exploring and coding! 🖥️✨ | sh20raj |
1,868,576 | Full Ethical Hacking Course Volume 1 | "ہیک ٹیوسٹ سے لے کر سائبر کرائے کے افراد تک، سائبر خطرات میں اضافہ کرنے والے کھلاڑیوں سے... | 0 | 2024-05-29T06:03:36 | https://dev.to/aisha_javed_2423b548aa1e9/full-ethical-hacking-course-volume-1-1p2g | ethical, hacking, hacker, ethicalhacker | ## "ہیک ٹیوسٹ سے لے کر سائبر کرائے کے افراد تک، سائبر خطرات میں اضافہ کرنے والے کھلاڑیوں سے ملیں: دنیا کے خطرناک ترین ہیکر گروپس۔"
دنیا کے خطرناک ترین ہیکر گروپس
## کیا آپ نے کبھی سوچا ہے کہ ہیکر گروپ اصل میں کیا کرتے ہیں؟
## تعارف: ہیکر گروپس کون ہیں؟
ہیکر گروپس انٹرنیٹ پر خفیہ کلبوں کی طرح ہیں۔ ذاتی طور پر ملنے کے بجائے، وہ کمپیوٹر سسٹمز کو توڑنے کے لیے آئیڈیاز، ٹولز اور چالوں کا اشتراک کرنے کے لیے آن لائن جڑتے ہیں۔
جو وہ کیا کرتے ہیں؟
**1. کمپیوٹرز میں توڑ
**ہیکر گروپ بغیر اجازت کے کمپیوٹرز، نیٹ ورکس اور ویب سائٹس میں داخل ہونے کی کوشش کرتے ہیں۔ وہ سیکورٹی کے نظام میں کمزوریوں کو تلاش کرنے اور رسائی حاصل کرنے کے لیے ان کا استحصال کرنے کے لیے اپنی صلاحیتوں کا استعمال کرتے ہیں۔
**2. معلومات چوری کریں۔
**اندر جانے کے بعد، ہیکر گروپس حساس معلومات جیسے پاس ورڈ، ذاتی ڈیٹا، یا کمپنی کے راز بھی چرا سکتے ہیں۔ وہ اس معلومات کو اپنے فائدے کے لیے استعمال کر سکتے ہیں یا ڈارک ویب پر دوسروں کو بیچ سکتے ہیں۔
**3. افراتفری کا سبب بننا
**کچھ ہیکر گروپ صرف افراتفری پھیلانا چاہتے ہیں۔ وہ ویب سائٹس کو خراب کر سکتے ہیں، جعلی خبریں پھیلا سکتے ہیں، یا تفریح کے لیے یا بیان دینے کے لیے آن لائن سروسز میں خلل ڈال سکتے ہیں۔
**4. تاوان کا مطالبہ
**وہ کمپیوٹرز یا نیٹ ورکس کو لاک کرنے کے لیے رینسم ویئرکا استعمال کر سکتے ہیں اور ان کو غیر مقفل کرنے کے لیے ادائیگی کا مطالبہ کر سکتے ہیں۔ یہ کاروباری اداروں اور تنظیموں کے لیے بہت بڑی مشکلات کا باعث بن سکتا ہے۔
**5. جاسوسی اور سائبر وارفیئر
**کچھ ہیکر گروپ حکومتوں یا تنظیموں کی جانب سے حریفوں کی جاسوسی کرنے، خفیہ معلومات چرانے، یا بڑے تنازعے کے حصے کے طور پر سائبر حملے شروع کرنے کے لیے کام کرتے ہیں۔
## ہمیں کیوں خیال رکھنا چاہئے؟
ہیکر گروپس بہت زیادہ نقصان پہنچا سکتے ہیں۔ وہ ہماری ذاتی معلومات چوری کر سکتے ہیں، ہماری روزمرہ کی زندگیوں میں خلل ڈال سکتے ہیں، اور یہاں تک کہ قومی سلامتی کو بھی خطرہ بنا سکتے ہیں۔ یہ سمجھنا کہ وہ کیا کرتے ہیں اپنی اور اپنے نظام کو بہتر طریقے سے محفوظ رکھنے میں ہماری مدد کرتا ہے۔
## ہیکر کا بادشاہ کون ہے؟
## کیون مِٹنِک، دنیا کا سب سے مشہور ہیکر
تعارف
Kevin Mitnick ہیکنگ کی دنیا کا ایک بڑا ہیکر ہے۔ وہ انتہائی ہوشیار اور مشکل ہے، جس کی وجہ سے وہ اب تک کے سب سے مشہور سائبر کرائمینز میں سے ایک ہے۔
**ہیکنگ کی کہانی:
**کیون نے کمپیوٹر کے ساتھ کھیلنا شروع کیا جب وہ چھوٹا تھا۔ وہ مشکل ترین کمپیوٹر سسٹمز کو بھی توڑنے میں بہت اچھا تھا، جس نے اسے بہت زیادہ توجہ حاصل کی۔
اس نے ہر طرح کی ڈرپوک چیزیں کیں، جیسے بڑی کمپنیوں سے راز چرانا اور یہاں تک کہ حکومتی چیزوں کے ساتھ گڑبڑ کرنا۔ ہر کوئی حیران رہ گیا کہ وہ اتنے عرصے تک فرضی ناموں کا سہارا لے کر اور بہت گھوم کر پولیس والوں کو کیسے چکمہ دے سکتا ہے۔
لیکن 1995 میں، ایف بی آئی نے آخر کار اسے پکڑ لیا۔ کچھ عرصہ جیل میں رہنے کے بعد، کیون نے چیزوں کا رخ موڑ دیا۔ اب وہ اپنی صلاحیتوں کا استعمال کرتے ہوئے کمپنیوں کو ہیکرز سے محفوظ رہنے میں مدد کرتا ہے۔
**سب سے زیادہ بدنام ہیکر گروپس
## **دنیا کا سب سے خطرناک ہیکر گروپ کون ہے؟
Lazarus Group: ایک ہیکنگ گروپ جو سائبر جاسوسی اور مالیاتی اداروں پر حملوں کے لیے جانا جاتا ہے۔
کاربانک (انوناک): بینکوں پر میلویئر حملوں کے ذریعے بڑے پیمانے پر مالی چوری میں ملوث۔
دی ڈارک اوور لارڈ: خاص طور پر صحت کی دیکھ بھال کے شعبے میں کمپنیوں سے حساس ڈیٹا کو ہیک کرنے اور اس سے فائدہ اٹھانے کے لیے بدنام ہے
مساوات گروپ: سائبر جاسوسی کی سرگرمیوں سے منسلک اور انتہائی نفیس میلویئر کے لیے جانا جاتا ہے۔
TA505 (Evil Corp): رینسم ویئر کے حملوں اور کاروبار کو نشانہ بنانے والے مالی فراڈ میں ملوث۔
ڈارک سائیڈ: رینسم ویئر حملوں کے لیے بدنامی حاصل کی، خاص طور پر اہم انفراسٹرکچر کو نشانہ بنانا۔
مورفو: نامعلوم اصل کے ساتھ ایک پراسرار گروہ، سائبر جاسوسی میں ملوث ہے۔
Lapsus$ (DEV-0537): ایک بین الاقوامی ہیکر گروپ نے بھتہ خوری پر توجہ مرکوز کی، جس نے دنیا بھر میں مختلف صنعتوں کو نشانہ بنایا۔
## نتیجہ: محفوظ اور باخبر رہیں
اگرچہ ہیکر گروپس کسی جاسوسی فلم کی طرح لگ سکتے ہیں، لیکن وہ بہت حقیقی ہیں اور ان کے سنگین نتائج ہو سکتے ہیں۔ ان کی سرگرمیوں کے بارے میں جان کر اور اپنی ڈیجیٹل زندگیوں کو محفوظ بنانے کے لیے اقدامات کرنے سے، ہم سائبر خطرات سے ایک قدم آگے رہ سکتے ہیں۔ محفوظ رہیں، باخبر رہیں، اور اپنے پاس ورڈز کو مضبوط رکھنا نہ بھولیں!
## دنیا کے خطرناک ترین ہیکر گروپس پر مفت کورس
کیا آپ ہیکرز کے بارے میں جاننا چاہتے ہیں؟ جاننا چاہتے ہیں کہ وہ کیسے کام کرتے ہیں اور ان سے کیسے محفوظ رہنا ہے؟ دنیا کے خطرناک ترین ہیکر گروپس پر ہمارے مفت کورس میں شامل ہوں۔ آپ سائبر وارفیئر کے تاریک پہلو کو دریافت کریں گے اور مشہور ہیکر گینگز جیسے Anonymous اور DarkSide کے بارے میں جانیں گے۔
## آپ کیا سیکھیں گے
معلوم کریں کہ ہیکرز جو کچھ کرتے ہیں وہ کیوں کرتے ہیں۔
حقیقی سائبر حملے دیکھیں اور ہیکرز معلومات کیسے چراتے ہیں۔
جانیں کہ سائبر کرائم کس طرح لوگوں، کاروباروں اور معاشرے کو متاثر کرتا ہے۔
اپنے آپ کو اور اپنے ڈیٹا کو آن لائن محفوظ رکھنے کے بارے میں تجاویز حاصل کریں۔
## کیوں اندراج کریں؟
ماہرین سے سائبر خطرات کے بارے میں اندرونی معلومات حاصل کریں۔
ہماری لچکدار آن لائن کلاسز کے ساتھ جب اور جہاں آپ چاہیں مطالعہ کریں۔
دوسرے سیکھنے والوں کے ساتھ بات چیت کریں اور خیالات کا اشتراک کریں۔
اپنے کیریئر کو فروغ دینے یا اپنی معلومات کو محفوظ رکھنے کے لیے مہارتیں حاصل کریں۔
اپنے سائبرسیکیوریٹی کے علم کو وسعت دیں اور آن لائن محفوظ رہیں۔ ابھی مفت میں اندراج کریں اور دنیا کے خطرناک ترین ہیکر گروپس کے رازوں سے پردہ اٹھائیں۔
## سائبر پشتو میں خوش آمدید! زبردست پشتو اور اردو کورسز کے لیے آن لائن جگہ
ہمارے پاس آپ کی ضرورت کی ہر چیز موجود ہے — آسان پشتو اور اردو کورسز۔ سائبر کے حالات کیا ہیں اور پاکستان میں کیا گرم ہے؟ سائبر پشتو وہ جگہ ہے جہاں یہ سب کچھ ہے! اور اندازہ کرو کہ کیا؟ ہمارے پاس پریمیم چیزیں بھی ہیں! لہذا، اگر آپ آزاد ہیں اور پشتو اور اردو کی دنیا میں شامل ہونا چاہتے ہیں، تو آج ہی ہمارے ساتھ شامل ہوں! محروم نہ ہوں ابھی سائبر فواد باچا کے ساتھ تازہ ترین رہیں
## **About this course
**
Course Name: World Most Dangerous Hacker Groups
110 lessons
0.5 hours of video content
👀👀👀مزید معلومات کے لیے
[Cyberpashto](www.cyberpashto.com)
اگر آپ پشتو میں کسی اور کورس کے بارے میں جاننا چاہتے ہیں تو سائبرپشتو پریمیم جوائن کریں۔
لنک جوائن کریں
https://www.cyberpashtopremium.com/collections
اگر آپ اردو میں کسی اور کورس کے بارے میں جاننا چاہتے ہیں تو سائبر ڈوپریمیم میں شامل ہوں۔
لنک جوائن کریں
https://cyberurdupremium.com/
آپ سائبر سیکیورٹی کے لیے سائبر اردو نیوز کے ذریعے بھی اپ ڈیٹ کر سکتے ہیں۔
ابھی شامل ہوں
https://cyberurdunews.com/
اگر آپ سائبرپشتو کے بانی کے بارے میں جاننا چاہتے ہیں تو فوادبچہ کے ساتھ شامل ہوں۔
سائبر پاکستان سے جڑے رہیں۔
#cyberpashto #cyberpashtopremium #cyberurdu #cyberurdupremium #fawadbacha، #cyberpakistan @cyberpasht | aisha_javed_2423b548aa1e9 |
1,868,574 | Adani News | Adani Updates: Tracing the Adani Group's Path to Development and Wealth One of India's biggest... | 0 | 2024-05-29T06:02:45 | https://dev.to/adani_news/adani-news-40fi | Adani Updates: Tracing the Adani Group's Path to Development and Wealth
One of India's biggest corporations, the Adani Group has operations in a variety of sectors, including mining, ports, energy, and logistics. The organization continues to make major investments in new projects and initiatives. It has contributed significantly to the economic growth and development of India.
Adani Updates is a website devoted to chronicling the Adani Group's ascent to success. We offer thorough and objective coverage of the group's operations, undertakings, and initiatives. We also cover the most recent [Adani news](https://adaniupdates.com/) and events, including shareholder meetings, regulatory investigations, and financial reports.
Our goal is to give our readers the most precise and recent information possible concerning
| adani_news | |
1,868,573 | Why Prototyping is Essential for Game Developers | From simple sketches or digital mock-ups to fully functional proof of concepts, #GamePrototype shapes... | 0 | 2024-05-29T06:02:33 | https://dev.to/ediiie/why-prototyping-is-essential-for-game-developers-11fc | gamedev, developer, development, programmers | From simple sketches or digital mock-ups to fully functional proof of concepts, #GamePrototype shapes the #GameMechanics, narratives, audiovisuals, and many more aspects. Let’s break it down.
Prototyping is crucial for game developers as it allows them to test and refine concepts early in the development process.
By creating simplified versions of a game, developers can identify and address potential issues, evaluate gameplay mechanics, and ensure the core experience is engaging.
This iterative process helps save time and resources by preventing major redesigns later. Prototypes also facilitate better communication within the team and with stakeholders, providing a tangible vision of the game's direction.
Ultimately, prototyping enhances creativity, improves design decisions, and increases the likelihood of delivering a successful, polished final product.
In this blog article, EDIIIE dives into the many aspects of [game prototyping](https://www.ediiie.com/blog/game-prototyping-developers/), including its significance, diverse forms, invaluable tips, and potential pitfalls. | ediiie |
1,868,572 | Count everything in your Notion workspace | Hey everyone, I made a Notion counter for you, and it's still in progress, will coming soon. When... | 0 | 2024-05-29T05:58:02 | https://dev.to/helio609/count-everything-in-your-notion-workspace-38nd | notion, statistics, counter | Hey everyone, I made a Notion counter for you, and it's still in progress, will coming soon.
When you add my Notion Integration to you notion workspace, and give me a root block id, our program will be able to crawl the whole blocks include the sub-pages and sub-databases, and store the count of blocks and words in our supabase backend.
Hope you like it.
[Github: Notion Statistics](https://github.com/Helio609/notion_statistics)
[Demo](https://notion-statistics-kappa.vercel.app/) | helio609 |
1,868,571 | Acrylic Water Lanterns and String Light Beauty | Introduction: Are you looking for a dazzling and safe way to light up your home or garden? If so,... | 0 | 2024-05-29T05:56:05 | https://dev.to/xjwnd_ksejejd_bd750ed16fa/acrylic-water-lanterns-and-string-light-beauty-4lcj | light |
Introduction:
Are you looking for a dazzling and safe way to light up your home or garden? If so, you’ve come to the right place! Xing Shanghui offers a series of Acrylic Water Lanterns and String Lights that are perfect for adding beauty to any environment. Read on to learn more about the advantages of these innovative products, their safety features, and how to use them.
Advantages:
The Xing Shanghui Acrylic Water Lantern and String Lights offer a few benefits over main-stream illumination alternatives
For newbies, they truly are exceptionally energy-efficient, so you shall not need to fret with operating your electricity bill
Also, they will have a lifespan like long they are usually acutely low-maintenance, making them ideal for busy individuals who want to enjoy illumination like gorgeous lots of upkeep
Finally, they are incredibly bright and vivid, making them well suited for exterior tasks or nighttime gatherings while they use Light-emitting Diode lights
Innovation:
Maybe one of the most reasons which are exciting Xing like Shanghui like having is innovation
The Acrylic Water Lanterns are produced to seem like a water droplet, which creates a pleasant, soft light like really great for developing a soothing environment in just about any area
The lights which are string also developed become versatile and adaptable, with numerous lighting modes that enable one to personalize your lighting experience to suit your mood or event
Protection:
Safety could be a concern like leading it pertains to items that are lighting and Resin Craft Xing Shanghui takes this really
The lights that are string manufactured with durable, weatherproof materials which could withstand connection with sunshine and rain for instance
Also, they've been created become exceptionally safe, with numerous amounts of insulation and protection in purchase to avoid any dangers being electric
Also, the Acrylic Water Lanterns are manufactured with top-quality materials which are safe both for inside and use like outside
Usage:
The best reasons behind Xing Shanghui Acrylic Water Lanterns and String Lights is the versatility
They might be there inside a quantity that's true of, from indoor spaces like residing areas and bedrooms to areas which are often outside patios and gardens
Some popular uses consist of developing a warm and environment like supper like inviting or activities, boosting the truly amazing benefit of outside areas, or simply just supplying soft mood lighting after having an occasion like long
They are able to be utilized being fully a aspect like ornamental many settings which are various like weddings, birthdays, and occasions that are holiday
Exactly how exactly to Take Advantage Of:
Utilizing Xing Shanghui services and products isn't difficult and intuitive
For virtually any Acrylic Water Lanterns, add water to simply your bottom related to lantern, turn on the then light
Water within the lantern produces a classy, reflective surface that disperses light evenly through the region
For the String Lights, connect them up merely to a surface like protected then utilize handheld radio control to select required illumination mode
These items are really quite simple to generate while making utilization of, making them agreed to anybody, in addition to their technical expertise
Provider and Quality:
Finally, Xing Shanghui established fact because of its solution like fantastic and items
Business is targeted on supplying clients with a seamless, enjoyable shopping experience, through the minute they see the internet site to once they obtain products
Application:
In summary, Xing Shanghui Acrylic Water Lanterns and Water Lamp are the perfect lighting solution for anyone who wants to add beauty and elegance to their home or garden. With their many advantages, innovative features, and safety features, they offer a unique and exciting alternative to traditional lighting options. So why wait? Visit the Xing Shanghui website today to explore their products and find the perfect lighting solution for your needs!
Source: https://www.mrxinggroup.com/Water-lanternlamp | xjwnd_ksejejd_bd750ed16fa |
1,868,570 | MangoFinds: A New Age Agency For Online Marketing Solutions | MangoFinds is a Structured digital marketing agency And We help restaurants and cafes look awesome... | 0 | 2024-05-29T05:55:51 | https://dev.to/vansh_luthra_3ed278822c52/mangofinds-a-new-age-agency-for-online-marketing-solutions-47bi | MangoFinds is a Structured digital marketing agency And We help restaurants and cafes look awesome online. We Run Online Paid Ads On (Meta And Google), SEO (Search Engine Optimization), SMO (Social Media Optimization), and lead generation to Make Sure you get Higher Quality Leads And Way More Customers.
Ideal Customer Profile:
We work best with restaurants and cafes with at least 10 staff members And A MInimum Of $1500-$2000 To spend On Marketing And those who want to improve their online presence And We Also Make Sure We Help Restaurants Scale And Increase Their Clientele.
Our Services Are:
* Online Paid Ads
* SEO (Search Engine Optimization)
* SMO (Social Media Optimization)
* Leads Generation
Our Happy Clients:
“MangoFinds got us way more customers Than We Expected with their ads!”
- Café Delight
“Our website shows up everywhere now, thanks to MangoFinds’ Invincible SEO.”
- Bistro Bliss
“Our social media is On Steroids Now”
- Dine In Divine
| vansh_luthra_3ed278822c52 | |
1,868,569 | Cloud and Virtualization Concepts | Cloud and Virtualization اپنے ڈیٹا اور پروگراموں کو کلاؤڈ پر منتقل کریں ورچوئلائزیشن کے ساتھ،کم ہارڈ... | 0 | 2024-05-29T05:55:23 | https://dev.to/aisha_javed_2423b548aa1e9/cloud-and-virtualization-concepts-43h2 | cloud, loudvirtualizaton, cloudcomputing, cloudcompute | Cloud and Virtualization
اپنے ڈیٹا اور پروگراموں کو کلاؤڈ پر منتقل کریں ورچوئلائزیشن کے ساتھ،کم ہارڈ ویئر کے ساتھ زیادہ کام کریں ٹیکنالوجی کو آسان بنائیں اور اپنی کارکردگی کو سپرچارج کریں۔
## ورچوئلائزیشن/کلاؤڈ کمپیوٹنگ کیا ہے اور ان میں کیا فرق ہے؟
ورچوئلائزیشن: ہارڈ ویئر جادوگر
ورچوئلائزیشن کمپیوٹر کے لیے ایک دلکش اقدام کی طرح ہے۔ یہ سافٹ ویئر ہے جو ایک کمپیوٹر بناتا ہے، لہذا آپ اس پر ایک ہی وقت میں متعدد آپریٹنگ سسٹم یا پروگرام چلا سکتے ہیں۔ یہ ایک بڑے کمپیوٹر کے اندر منی کمپیوٹرز کا ایک گروپ رکھنے جیسا ہے۔
کلاؤڈ کمپیوٹنگ: آپ کی ڈیجیٹل سپر پاور
کلاؤڈ کمپیوٹنگ آپ کے اپنے ڈیجیٹل سپر ہیرو کی طرح ہے۔ یہ ایک ایسی سروس ہے جو آپ کو انٹرنیٹ پر ہر طرح کی اہم چیزوں جیسے اسٹوریج کی جگہ، سافٹ ویئر اور پروسیسنگ پاور تک رسائی فراہم کرتی ہے۔
ان کے درمیان رشتہ
ورچوئلائزیشن کو خفیہ جزو کے طور پر سوچیں جو کلاؤڈ کمپیوٹنگ کو ممکن بناتا ہے۔ ورچوئلائزیشن کے بغیر، کوئی کلاؤڈ کمپیوٹنگ نہیں ہوگی۔ ورچوئلائزیشن مرحلہ طے کرتی ہے، اور کلاؤڈ کمپیوٹنگ انٹرنیٹ پر حیرت انگیز خدمات فراہم کرنے کے لیے مرکز کا مرحلہ لیتی ہے۔
کمپنی کو کلاؤڈ اور ورچوئلائزیشن کے فوائد کیا ہو سکتے ہیں؟
## کمپنی کو کلاؤڈ کمپیوٹنگ کے فوائد
لاگت کی کارکردگی: کمپنیاں ہارڈ ویئر اور سافٹ ویئر میں پیشگی سرمایہ کاری کو کم کر سکتی ہیں، کیونکہ کلاؤڈ سروسز عام طور پر سبسکرپشن پر مبنی ہوتی ہیں، جس سے متوقع ماہانہ اخراجات کی اجازت ہوتی ہے۔
اسکیل ایبلٹی: کلاؤڈ سروسز طلب کی بنیاد پر وسائل کو اوپر یا نیچے کرنے کے لیے لچک پیش کرتی ہیں، جس سے کمپنیوں کو وسائل کی ضرورت سے زیادہ فراہمی یا کم استعمال کیے بغیر بدلتی ضروریات کو ایڈجسٹ کرنے کی اجازت ملتی ہے۔
قابل رسائی: کلاؤڈ کمپیوٹنگ ملازمین کو انٹرنیٹ کنکشن کے ساتھ کہیں سے بھی ڈیٹا اور ایپلیکیشنز تک رسائی حاصل کرنے کے قابل بناتا ہے، دور دراز کے کام، تعاون اور پیداواری صلاحیت کو فروغ دیتا ہے۔
قابل اعتماد: کلاؤڈ سروس فراہم کرنے والے اکثر بے کار انفراسٹرکچر اور خودکار فیل اوور میکانزم کے ساتھ، ڈاؤن ٹائم کے خطرے کو کم کرتے ہوئے، زیادہ دستیابی اور اپ ٹائم گارنٹی پیش کرتے ہیں۔
سیکیورٹی: کلاؤڈ فراہم کرنے والے سائبر سیکیورٹی کے اقدامات میں بہت زیادہ سرمایہ کاری کرتے ہیں، بشمول ڈیٹا انکرپشن، رسائی کنٹرول، اور خطرے کا پتہ لگانے، کمپنی کے ڈیٹا اور ایپلیکیشنز کے لیے مضبوط حفاظتی تحفظات فراہم کرتے ہیں۔
## ورچوئلائزیشن کے فوائد
ہارڈ ویئر کنسولیڈیشن: ورچوئلائزیشن کمپنیوں کو ایک ہی فزیکل سرور پر متعدد ورچوئل مشینیں چلانے کی اجازت دیتی ہے، جس سے ہارڈویئر کے اخراجات، توانائی کی کھپت، اور ڈیٹا سینٹر کے نقش کو کم کیا جا سکتا ہے۔
وسائل کی اصلاح: ورچوئلائزیشن طلب کی بنیاد پر کمپیوٹنگ کے وسائل کو متحرک طور پر مختص کرکے، کارکردگی اور کارکردگی کو زیادہ سے زیادہ بنا کر وسائل کے استعمال کو بہتر بناتی ہے۔
لچک: ورچوئلائزیشن کمپنیوں کو فوری طور پر نئی ورچوئل مشینوں کی فراہمی اور تعیناتی کے قابل بناتی ہے، سافٹ ویئر کی ترقی، جانچ، اور تعیناتی کے عمل کو تیز کرتی ہے۔
ڈیزاسٹر ریکوری: ورچوئلائزیشن کمپنیوں کو ورچوئل مشین اسنیپ شاٹس بنانے اور بحال کرنے یا ہارڈ ویئر کی ناکامی یا ڈیٹا ضائع ہونے کی صورت میں متبادل ہارڈ ویئر میں ورچوئل مشینوں کو منتقل کرنے کے قابل بنا کر تیزی سے تباہی کی بحالی میں سہولت فراہم کرتی ہے۔
لیگیسی سسٹم سپورٹ: ورچوئلائزیشن کمپنیوں کو جدید ہارڈ ویئر پر میراثی ایپلی کیشنز چلانے کی اجازت دیتی ہے، میراثی نظام کی عمر کو بڑھاتی ہے اور مہنگی اور خلل ڈالنے والی ہجرت کی کوششوں سے بچتی ہے
۔
کلاؤڈ کمپیوٹنگ اور ورچوئلائزیشن کا فائدہ اٹھا کر، کمپنیاں لاگت کی بچت، اسکیل ایبلٹی، لچک، وشوسنییتا، اور سیکورٹی حاصل کر سکتی ہیں، جس سے وہ آج کے ڈیجیٹل منظر نامے میں جدت، ترقی، اور مسابقتی فائدہ پر توجہ مرکوز کر سکتے ہیں۔
## کلاؤڈ اور ورچوئلائزیشن کا مستقبل کیا ہے؟
کمپیوٹنگ اور ورچوئلائزیشن کا مستقبل پرجوش اور تبدیلی لانے والا ہے۔
ایج کمپیوٹنگ: جیسے جیسے انٹرنیٹ آف تھنگز میں اضافہ ہوتا جا رہا ہے، ایج کمپیوٹنگ، جس میں ڈیٹا کی پروسیسنگ اس جگہ سے ہوتی ہے جہاں سے یہ پیدا ہوتا ہے، تیزی سے اہم ہوتا جائے گا۔ ورچوئلائزیشن ٹیکنالوجیز مؤثر طریقے سے
کمپیوٹنگ وسائل کے انتظام اور آرکیسٹریٹنگ میں اہم کردار ادا کریں گی۔
کنٹینرائزیشن: کنٹینرائزیشن، خاص طور پر ڈوکر اور کبرنیٹس جیسی ٹیکنالوجیز کا استعمال کرتے ہوئے، ایپلیکیشن کی تعیناتی
اور انتظام کو ہموار کرنے کی اپنی صلاحیت کے لیے زور پکڑ رہی ہے۔ ورچوئلائزیشن کنٹینرائزڈ ایپلی کیشنز کو محفوظ
طریقے سے چلانے کے لیے الگ تھلگ ماحول فراہم کرکے کنٹینرائزیشن کی تکمیل کرتی رہے گی۔
سرور لیس کمپیوٹنگ: سرور لیس کمپیوٹنگ بنیادی انفراسٹرکچر کو ختم کر دیتی ہے، جس سے ڈویلپرز کو مکمل طور پر کوڈ
لکھنے اور تعینات کرنے پر توجہ مرکوز کر سکتے ہیں۔ ورچوئلائزیشن سرور لیس پلیٹ فارمز کو انڈرپن کرے گی، جو لچکدار اور ایونٹ پر مبنی کام کے بوجھ کو سپورٹ کرنے کے لیے درکار وسائل کی متحرک مختص فراہم کرے گی۔
ہائبرڈ کلاؤڈ اور ملٹی کلاؤڈ: بہت سی تنظیمیں ہائبرڈ کلاؤڈ اور ملٹی کلاؤڈ حکمت عملی اپنا رہی ہیں تاکہ پبلک اور پرائیویٹ کلاؤڈ ماحول دونوں کے فوائد سے فائدہ اٹھایا جا سکے۔ ورچوئلائزیشن مختلف کلاؤڈ پلیٹ فارمز میں بغیر کسی کام کے بوجھ کی نقل و حمل اور نقل مکانی کو قابل بنائے گی، باہمی تعاون اور لچک کو یقینی بنائے گی۔
AI اور مشین لرننگ: مصنوعی ذہانت اور مشین لرننگ کمپیوٹنگ میں جدت پیدا کر رہے ہیں، ورچوئلائزیشن کے ساتھ تربیت اور تخمینہ کے کاموں کے لیے ہارڈ ویئر کے وسائل کے موثر استعمال میں مدد ملتی ہے۔ AI سے چلنے والی آٹومیشن ورچوئلائزیشن مینجمنٹ، آپٹیمائزیشن اور سیکیورٹی کو بہتر بنائے گی۔
سیکورٹی اور اعتماد: سائبرسیکیوریٹی کے خطرات تیزی سے نفیس ہوتے جا رہے ہیں، ورچوئلائزڈ ماحول کی حفاظت اور اعتماد کو یقینی بنانا سب سے اہم ہوگا۔ اعلی درجے کی ورچوئلائزیشن ٹیکنالوجیز، جیسے ہارڈ ویئر پر مبنی سیکیورٹی فیچرز اور انکرپشن، ڈیٹا اور کام کے بوجھ کی حفاظت میں اہم کردار ادا کریں گی۔
کوانٹم کمپیوٹنگ: کوانٹم کمپیوٹنگ ابھی اپنے ابتدائی دور میں ہی ہے، کوانٹم کمپیوٹنگ پیچیدہ مسائل کو حل کرکے کمپیوٹنگ میں انقلاب لانے کی صلاحیت رکھتی ہے جو فی الحال کلاسیکی کمپیوٹرز کے لیے ناقابل تسخیر ہیں۔ ورچوئلائزیشن کو کوانٹم کمپیوٹنگ ماحول کی حمایت کرنے کے لئے تیار کرنے کی ضرورت ہوگی، موثر وسائل کی تقسیم اور انتظام کو فعال کرنا۔
مجموعی طور پر، کمپیوٹنگ اور ورچوئلائزیشن کا مستقبل جدت، چستی، اور زیادہ سے زیادہ ڈیجیٹل دنیا میں کاروبار اور معاشرے کی بڑھتی ہوئی ضروریات کو پورا کرنے کے لیے قابل ایڈجسٹ ہے

سائبر پشتوکلاؤڈ اور ورچوئلائزیشن لیبز کورس میں خوش آمدید! اس کورس میں، ہم پشتو زبان میں ضروری تصورات پر عبور حاصل کرنے کے لیے ہاتھ سے چلنے والی مشقوں کے ذریعے آپ کی رہنمائی کریں گے۔
## لیب 1
لیب 1 میں، آپ اپنی ورچوئل مشین بنانے کا طریقہ سیکھیں گے، جس سے آپ اپنے مین سسٹم کو متاثر کیے بغیر مختلف آپریٹنگ سسٹمز اور سافٹ ویئر کے ساتھ تجربہ کر سکتے ہیں۔
## لیب 2
لیب 2 آپ کو ورچوئل مشین فائلوں کو منظم کرنے اور اسنیپ شاٹس لینے کے بارے میں سکھائے گا، تاکہ ضرورت پڑنے پر آپ ہمیشہ سابقہ حالت میں واپس جاسکیں۔
## لیب 3
لیب 3 کی طرف بڑھتے ہوئے، آپ کو ورچوئل مشینوں کو کلون اور ایکسپورٹ کرنے کا طریقہ معلوم ہوگا، جس سے آپ کے سیٹ اپ کو شیئر کرنا یا بیک اپ کرنا آسان ہو جائے گا۔
## لیب 4
آخر میں،Bورچوئل مشین نیٹ ورکنگ کا مطالعہ کریں گے، جس سے آپ کو یہ سمجھنے میں مدد ملے گی کہ کنکشن کیسے قائم
کیے جائیں اور ہموار مواصلت کے لیے نیٹ ورک کی ترتیبات کیسے ترتیب دیں۔
**اس کورس کے بارے میں
**کلاؤڈ اور ورچوئلائزیشن کے تصورات
مفت
12 اسباق
2 گھنٹے کا ویڈیو مواد
ہمارے پاس آپ کی ضرورت کی ہر چیز موجود ہے — آسان پشتو اور اردو کورسز۔ پاکستان میں سائبر حالات کیا ہیں اور کیا گرم ہے؟ سائبر پشتو وہ جگہ ہے جہاں یہ سب کچھ ہے! اور اندازہ کرو کہ کیا؟ ہمارے پاس پریمیم چیزیں بھی ہیں! لہذا، اگر آپ آزاد ہیں اور پشتو اور اردو کی دنیا میں شامل ہونا چاہتے ہیں، تو آج ہی ہمارے ساتھ شامل ہوں! محروم نہ ہوں—ابھی سائبر پشتو کمیونٹی میں شامل ہوں
فواد باچا کے ساتھ تازہ ترین رہیں
## 👀👀👀مزید معلومات کے لیے
[Cyberpashto
](https://www.cyberpashtopremium.com/courses/cloud-and-virtualization-concepts)
اگر آپ پشتو میں کسی اور کورس کے بارے میں جاننا چاہتے ہیں تو سائبرپشتو پریمیم جوائن کریں۔
لنک جوائن کریں
https://www.cyberpashtopremium.com/collections
اگر آپ اردو میں کسی اور کورس کے بارے میں جاننا چاہتے ہیں تو سائبر ڈوپریمیم میں شامل ہوں۔
لنک جوائن کریں
https://cyberurdupremium.com/
آپ سائبر سیکیورٹی کے لیے سائبر اردو نیوز کے ذریعے بھی اپ ڈیٹ کر سکتے ہیں۔
ابھی شامل ہوں
https://cyberurdunews.com/
اگر آپ سائبرپشتو کے بانی کے بارے میں جاننا چاہتے ہیں تو فوادبچہ کے ساتھ شامل ہوں۔
سائبر پاکستان سے جڑے رہیں۔
#cyberpashto #cyberpashtopremium #cyberurdu #cyberurdupremium #fawadbacha #cyberpakistan @cyberpashto
| aisha_javed_2423b548aa1e9 |
1,868,568 | How to Manage and Migrate Docker Volumes for PostgreSQL | Docker volumes are essential for maintaining data persistence in containerized applications. This... | 0 | 2024-05-29T05:54:57 | https://dev.to/mochafreddo/how-to-manage-and-migrate-docker-volumes-for-postgresql-5e37 | docker, postgres, datamigration, devops | Docker volumes are essential for maintaining data persistence in containerized applications. This guide will explain how to configure Docker volumes for a PostgreSQL container, and how to migrate this data to another computer or cloud instance.
## Configuring Docker Volumes in `docker-compose.yml`
Here's an example of a `docker-compose.yml` file that sets up a PostgreSQL container with a Docker volume:
```yaml
services:
db:
image: postgres:12
restart: always
volumes:
- app-db-data:/var/lib/postgresql/data/pgdata
env_file:
- .env
environment:
- PGDATA=/var/lib/postgresql/data/pgdata
- POSTGRES_PASSWORD=${POSTGRES_PASSWORD?Variable not set}
- POSTGRES_USER=${POSTGRES_USER?Variable not set}
- POSTGRES_DB=${POSTGRES_DB?Variable not set}
volumes:
app-db-data:
```
### Explanation
- **image**: Specifies the PostgreSQL image version.
- **restart**: Ensures the container always restarts on failure.
- **volumes**: Mounts the `app-db-data` volume to the PostgreSQL data directory.
- **env_file**: Loads environment variables from a `.env` file.
- **environment**: Sets environment variables for PostgreSQL configuration.
### Volumes
The `volumes` section defines a named volume `app-db-data`:
```yaml
volumes:
app-db-data:
```
This volume is managed by Docker and ensures data persists even if the container is removed or restarted.
## Data Persistence
Docker volumes store data on the host system, typically under `/var/lib/docker/volumes/`. The data in `app-db-data` is mounted to `/var/lib/postgresql/data/pgdata` inside the container, ensuring PostgreSQL data is stored persistently.
## Migrating Docker Volumes
To move Docker volume data to another computer or cloud instance, follow these steps:
### 1. Backup Volume Data
Run the following command to back up the volume data to a tar file:
```bash
docker run --rm -v app-db-data:/volume -v $(pwd):/backup alpine tar czf /backup/app-db-data.tar.gz -C /volume .
```
### 2. Transfer Backup File
Use `scp`, `rsync`, or a cloud provider's file transfer tool to move the backup file to the destination:
```bash
scp app-db-data.tar.gz user@remote_host:/path/to/destination
```
### 3. Restore Volume Data
On the destination machine, create a Docker volume and restore the data:
1. **Create the volume**:
```bash
docker volume create app-db-data
```
2. **Restore the data**:
```bash
docker run --rm -v app-db-data:/volume -v $(pwd):/backup alpine sh -c "tar xzf /backup/app-db-data.tar.gz -C /volume"
```
### 4. Start the Container
Use `docker-compose` to start the container with the restored volume:
```bash
docker-compose up
```
## Conclusion
By following these steps, you can ensure your PostgreSQL data is persistent and can be migrated across different environments. Docker volumes provide a robust way to manage data in containerized applications, making it easier to maintain and transfer critical data.
## Reference
[Full Stack FastAPI Template](https://github.com/tiangolo/full-stack-fastapi-template) | mochafreddo |
1,868,554 | Create a Node App in a Minute | Starting a Node application requires creating many files and directories, which can be tiring to do... | 0 | 2024-05-29T05:49:15 | https://dev.to/kmsaifullah/create-a-node-app-in-a-minute-2jfd | webdev, node, backend | Starting a Node application requires creating many files and directories, which can be tiring to do for every new project. This blog offers a solution to help you repeat these tasks easily.
We can execute a bash file whenever we need to create a new node application.
Here is the bash file
```bash
#!/bin/bash
npm init -y
echo '{
"name": "node",
"version": "1.0.0",
"main": "server.js",
"scripts": {
"start": "node server.js",
"dev": "node --watch server.js"
},
"keywords": [],
"author": "",
"license": "ISC",
"description": ""
}' > package.json
npm i express
touch .env .env.sample
echo "node_modules
.env" > .gitignore
echo '{
"tabWidth": 2,
"useTabs": false,
"semi": false,
"singleQuote": true,
"trailingComma": "es5",
"bracketSpacing": true
}' > .prettierrc
echo '/.vscode
/node modules
•/dist
*.env
.env
.env.* ' > .prettierignore
mkdir src
cd ./src
mkdir controllers middleware db routes utils
touch app.js server.js
echo "import app from './app.js'
const port = 8000
const hostname = '127.0.0.1'
app.listen(port, hostname, () => {
console.log('Server is running on port:8000')
})" > server.js
echo "import express from 'express'
const app = express()
// middlewares
app.use(express.json())
export default app" > app.js
cd ../
rm cmd.sh
```
## Tasks
1. Create a file **cmd.sh** is your working directory. Make sure that the file extension should be **.sh**
2. Copy the code above to the cmd.sh file then save the file
3. Now make thew cmd.sh file executable. For that open your terminal and execute the code below
```bash
chmod +x cmd.sh
```
4. Finally execute the file using your terminal
```bash
./cmd.sh
```
**Note:** Here, If you are a Linux/Mac user the code will work perfectly. In Windows you need to use powershell/gitbash to run the bash/sh file or maybe you need to disable the MS Defender.
## YouTube Video
https://youtu.be/0qSe4aWmSgM
Keep Coding...✌️✌️ | kmsaifullah |
1,868,567 | Magnet Applications: Innovative Solutions for Diverse Industries | Magnet Applications: Innovative Solutions for Diverse Industries Magnet applications are changing... | 0 | 2024-05-29T05:48:05 | https://dev.to/xjwnd_ksejejd_bd750ed16fa/magnet-applications-innovative-solutions-for-diverse-industries-5388 | magnet | Magnet Applications: Innovative Solutions for Diverse Industries
Magnet applications are changing the way industries work. Magnets are everywhere, from your fridge to your phone charger. But magnets can do much more also than just hold things together. We will explore the advantages of using magnets, how they innovating different industries, the safety considerations you should keep in mind, and how to use magnets to their fullest potential.
Advantages of Using Magnets
Pot Magnet have several advantages make them ideal for many applications. Firstly, magnets are extremely strong. They can hold objects heavy and can also be used to move them around. Secondly, magnets are permanent, which means they do not lose their magnetism over time. This makes them perfect for applications require a solution long-lasting.
Innovation in Magnet Applications
Magnet applications are constantly being innovated to make them more effective. One application such the use of magnets in electric cars. Electric motors use magnets to generate power and electricity the car. This has made cars electric that's reliable, efficient and sustainable.
Another example of innovation in magnet applications the use of magnets in medical technology. Magnets are used in MRI machines to create detailed images of the body's interior, helping doctors to make more accurate diagnoses and provide better treatment.
Safety Considerations
Although magnets have several advantages, they can also be dangerous if not handled correctly. Strong magnets can attract metal objects from a distance and can pose a choking hazard if swallowed. Always make sure to keep magnets away from small children and supervise their use. Additionally, strong magnets can interfere with medical devices such as pacemakers. You know has a pacemaker, be sure to consult with a doctor before handling magnets if you or someone.
How to Use Magnets
Magnetic Rod are versatile and can be used in a variety of ways. You can simply attach them to a surface and place the object you want to hold you want to use magnets to hold things together against them if. For more applications, precise magnets can be embedded inside objects. For example, magnets can be used in computer drives hard store data. You can wrap copper wire around a magnet and rotate it to create a current if you want to use magnets to generate electricity.
Service and Quality
When you are purchasing magnets it is important to ensure you are getting a product that's high-quality. At Magnet Applications, the importance is understood by us of quality, which why we only use the best materials and processes manufacturing produce our products. We also offer a range of services to help you get the most out of your magnets, including custom magnet design and production, magnet testing and certification, and support technical.
Applications of Magnets
Magnetic Filter are used in a range of industries, including automotive, aerospace, medical, and telecommunications. They are used to make products more efficient, improve safety, and generate electricity. Some of the most common applications of magnets include electric motors, generators, MRI machines, and compasses.
Source: https://www.mag-land.com/Pot-magnet | xjwnd_ksejejd_bd750ed16fa |
1,868,566 | Web designing company | Our web designing company excels in creating visually stunning and highly functional websites... | 0 | 2024-05-29T05:46:17 | https://dev.to/dix_infotech_88e55ae80d18/web-designing-company-4ine | digitalworkplace, webdev, javascript, beginners | Our [web designing company](https://www.dixinfotech.com/website-designing-company-in-delhi) excels in creating visually stunning and highly functional websites tailored to meet your unique business needs. With a team of experienced designers and developers, we focus on user experience, responsive design, and innovative solutions to ensure your website stands out in the digital landscape. From sleek, modern designs to robust e-commerce platforms, we provide end-to-end services that drive engagement and conversion. Whether you're a startup or an established enterprise, we are committed to delivering top-notch quality and exceptional service. Partner with us to transform your online presence and achieve your business goals.
![Image description] | dix_infotech_88e55ae80d18 |
1,868,565 | Aqua flow steel casting foundry in Coimbatore | Introduction Casting Foundry Manufacturing is a leading provider in the foundry industry, renowned... | 0 | 2024-05-29T05:42:24 | https://dev.to/aquaflowcnc/aqua-flow-steel-casting-foundry-in-coimbatore-1573 | Introduction
Casting Foundry Manufacturing is a leading provider in the foundry industry, renowned for its cutting-edge technology and commitment to sustainability. One of the standout innovations that set Casting apart is the implementation of [AquaFlow](https://www.aquacnc.com/foundary/
), a groundbreaking technology that enhances the efficiency and environmental friendliness of the casting process. This description explores the various aspects of Casting Foundry Manufacturing, focusing on the role of AquaFlow technology in revolutionizing the foundry industry.
Overview of Casting Foundry Manufacturing
Casting Foundry Manufacturing specializes in producing high-quality metal castings for a diverse range of industries, including automotive, aerospace, construction, and energy. The company is dedicated to delivering precision-engineered components that meet the stringent demands of its clients. With a focus on innovation, Casting continually invests in research and development to improve its processes and products.
AquaFlow Technology: A Game Changer
AquaFlow is an advanced water-based cooling and filtration system designed to optimize the metal casting process. Traditional foundry methods often rely on oil-based coolants and conventional filtration systems, which can be less efficient and environmentally damaging. AquaFlow technology addresses these issues by utilizing water as the primary cooling medium, coupled with an innovative filtration system that significantly enhances performance and sustainability.
Key Features of [AquaFlow](https://www.aquacnc.com/foundary/
) Technology
1. Water-Based Cooling: The core of AquaFlow technology is its use of water as a cooling agent. Water has excellent thermal conductivity properties, which makes it highly effective in dissipating heat from molten metal during the casting process. This results in faster cooling times, leading to increased production efficiency.
2. Advanced Filtration System: AquaFlow incorporates a state-of-the-art filtration system that removes impurities and contaminants from the water. This ensures that the cooling water remains clean and effective, reducing the risk of defects in the castings and extending the lifespan of the cooling system.
3. Energy Efficiency: By optimizing the cooling process, AquaFlow reduces the energy consumption of the foundry operations. The rapid cooling capabilities of water mean that less energy is required to achieve the desired cooling rates, contributing to lower operational costs and a smaller carbon footprint.
4. Environmental Sustainability: AquaFlow technology is environmentally friendly, as it eliminates the need for oil-based coolants that can be harmful to the environment. Water is a more sustainable and less hazardous alternative, aligning with Casting’s commitment to eco-friendly manufacturing practices.
5. Improved Product Quality: The efficient cooling and filtration provided by [AquaFlow](https://www.aquacnc.com/foundary/
) result in higher-quality castings with fewer defects. This leads to improved mechanical properties and dimensional accuracy of the final products, meeting the high standards required by various industries.

| aquaflowcnc | |
1,868,564 | Cybersecurity Level 2 - Hacking within Lab | Cybersecurity Level 2 - Hacking within Lab "سائبر سیکیورٹی کے ماہر بنیں اور جدید خطرات کے... | 0 | 2024-05-29T05:41:31 | https://dev.to/aisha_javed_2423b548aa1e9/cybersecurity-level-2-hacking-within-lab-1f73 | cyberpashto, cybersecurity, cybercareer, cyberattac | Cybersecurity Level 2 - Hacking within Lab
## "سائبر سیکیورٹی کے ماہر بنیں اور جدید خطرات کے خلاف ہینڈ آن لیبز کے ساتھ دفاع کریں، بشمول کلائنٹ سائیڈ کے غلط استعمال اور سوشل انجینئرنگ کے حملے۔"
کورس کا عنوان: سائبرسیکیوریٹی لیول 2 - لیب کے اندر ہیکنگ
اس مضمون میں میں آپ کو بتاؤں گا کہ سائبرسیکیوریٹی لیول 2 کورس کیا ہے؟ اگر آپ سائبرسیکیوریٹی کے بارے میں بنیادی سمجھ بوجھ رکھتے ہیں اور اپنے علم اور مہارت کو گہرا کرنا چاہتے ہیں تو یہ کورس ایک بہترین اگلا قدم ہوسکتا ہے۔ یہ کورسز عام طور پر نیٹ ورک سیکیورٹی، کلاؤڈ سیکیورٹی، کرپٹوگرافی، اور سائبر فرانزک جیسے زیادہ جدید موضوعات کا احاطہ کرتے ہیں۔ آپ مخصوص خطرات اور حملہ آوروں کے بارے میں مزید جان سکتے ہیں، جیسے میلویئر، فشنگ، اور سوشل انجینئرنگ۔ لیول 2 کا کورس کر کے، آپ سائبر سیکیورٹی کے بارے میں اپنی سمجھ کو مزید ترقی دے سکتے ہیں اور اپنے آپ کو اور اپنی تنظیم کو زیادہ پیچیدہ سائبر خطرات سے بچانے کے لیے درکار مہارت اور علم حاصل کر سکتے ہیں۔ مزید برآں، لیول 2 کا کورس مکمل کرنا آپ کو سائبر سیکیورٹی کے شعبے میں مزید جدید سرٹیفیکیشنز یا کیریئر کے مواقع کے لیے تیار کر سکتا ہے۔
## کورس کی تفصیل
اس کورس میں، آپ سائبر سیکیورٹی کے مختلف پہلوؤں کے ذریعے سفر شروع کریں گے، جو جدید سائبر خطرات سے دفاع کے لیے ضروری عملی مہارتوں اور علم سے لیس ہیں۔ ہر لیب سیشن کو ہینڈ آن تجربہ فراہم کرنے کے لیے ڈیزائن کیا گیا ہے، اس بات کو یقینی بناتے ہوئے کہ آپ سائبر سیکیورٹی کے پیشہ ور افراد کے ذریعہ استعمال کیے جانے والے ٹولز اور تکنیکوں میں مہارت حاصل کرتے ہوئے بنیادی تصورات کو سمجھ سکتے ہیں۔
## لیب 1: موبائل ہیکنگ
موبائل آلات میں موجود کمزوریوں کو دریافت کریں اور انہیں ممکنہ حملوں سے محفوظ رکھنے کا طریقہ سیکھیں۔
## لیب 2: کلائنٹ کی طرف سے استحصال
دریافت کریں کہ حملہ آور کس طرح کلائنٹ سائیڈ ایپلی کیشنز میں کمزوریوں کا استحصال کرتے ہیں اور ان خطرات کو مؤثر طریقے سے کیسے کم کیا جائے۔
## لیب 3: ورڈ کریکنگ
جان دی ریپر (جے ٹی آر ) اور ہیش کیٹ جیسے انڈسٹری کے معیاری ٹولز کا استعمال کرتے ہوئے پاس ورڈ کریکنگ تکنیک کے رازوں کو کھولیں۔
## لیب 4: ویب پینٹسٹنگ
ویب ایپلیکیشن سیکیورٹی کی دنیا میں جھانکیں، کمزوریوں کی نشاندہی کریں اور عام خطرات سے محفوظ رہیں۔
## لیب 5: ٹول کے ساتھ سوشل انجینئرنگ کے حملے
سوشل انجینئرنگ کے حملوں کے پیچھے کی نفسیات کو سمجھیں اور سوشل انجینئرنگ ٹول کٹ (سیٹ ) جیسے ٹولز کا استعمال کرتے ہوئے ان کے خلاف دفاع کرنا سیکھیں۔
## لیب 6: آپ کے ڈیجیٹل ٹریکس کا احاطہ کرنا
آن لائن لینڈ اسکیپ پر تشریف لاتے ہوئے اپنا نام ظاہر نہ کرنے اور اپنے ڈیجیٹل ٹریکس کا احاطہ کرنے کی تکنیک سیکھیں۔
## لیب 7: کمانڈ کا استعمال کرتے ہوئے فوٹ پرنٹنگ
قیمتی جاسوسی ڈیٹا اکٹھا کرنے کے لیے اوپر دیکھو اور اور کھودنا جیسی کمانڈز کا استعمال کرتے ہوئے ڈی این ایس فٹ پرنٹنگ کے فن میں مہارت حاصل کریں۔
## لیب 8: سکیپی کے ساتھ پیکٹ کرافٹنگ
طاقتور ٹول سکیپی کا استعمال کرتے ہوئے پیکٹ کرافٹنگ اور ہیرا پھیری کے دائرے کو دریافت کریں۔
## 9: نظر ثانی
این ایم اے پی اور زین میپ کا استعمال کرتے ہوئے جامع جاسوسی کے ذریعے چھپے ہوئے نیٹ ورک کے اثاثوں اور کمزوریوں کا پتہ لگائیں۔
## لیب 10: ہیپنگ کے ساتھ جاسوسی
نیٹ ورک کی دریافت اور تجزیہ کے لیے ایک ورسٹائل ٹول ہیپنگ کے ساتھ اپنی جاسوسی کی مہارت کو مزید بہتر
## لیب 11: اوپن وی آے ایس کے ساتھ کمزوری کی اسکیننگ
اوپن وی آے ایس
کا استعمال کرتے ہوئے کمزوریوں کا مکمل جائزہ لیں، کمزوریوں کا فائدہ اٹھانے سے پہلے ان کی نشاندہی کریں۔
## لیب 12: نیٹ ورک تجزیہ
ممکنہ سیکورٹی خطرات کا پتہ لگانے اور ان کو مؤثر طریقے سے کم کرنے کے لیے نیٹ ورک ٹریفک اور رویے کا تجزیہ کریں۔
## لیب 13: اے آر پی سپوفنگ اور ایم آئی ٹی ایم حملے
اے آر پی سپوفنگ اور مین ان دی مڈل (ایم آئی ٹی ایم ) حملوں کے خطرات کو دریافت کریں، اور جانیں کہ انہیں کیسے روکا جائے۔
## لیب 14: نیٹ کیٹ کے ساتھ بیک ڈورنگ
نیٹ کیٹ، ایک ورسٹائل نیٹ ورکنگ افادیت کا استعمال کرتے ہوئے بیک ڈورنگ تکنیکوں کے بارے میں بصیرت حاصل کریں۔
## لیب 15: آیس آیس ایل سرٹیفکیٹس بنانا اور انسٹال کرنا
ایس ایس ایل سرٹیفکیٹس کی اہمیت کو سمجھیں اور انہیں محفوظ طریقے سے بنانے اور انسٹال کرنے کا طریقہ سیکھیں۔
## لیب 16: ٹائٹ وی این سی بیک ڈور کے طور پر
دریافت کریں کہ کس طرح ٹائٹ وی این سی کا بیک ڈور کے طور پر استحصال کیا جا سکتا ہے اور اس خطرے کو مؤثر طریقے سے کم کرنے کے لیے حکمت عملی سیکھیں۔
## اس کورس کے فوائد
ہینڈز آن لرننگ: طلباء عملی مشقوں میں مشغول ہوں گے، جس سے وہ حقیقی دنیا کے منظرناموں میں سائبرسیکیوریٹی کے تصورات کو لاگو کر سکیں گے، جو سمجھ اور برقراری کو بڑھاتا ہے۔
ٹول ماسٹری: اس کورس کے ذریعے طلباء صنعت کے معیاری سائبرسیکیوریٹی ٹولز استعمال کرنے میں ماہر ہو جائیں گے، انہیں جاب مارکیٹ میں تلاش کی جانے والی قیمتی مہارتوں سے آراستہ کریں گے۔
سائبرسیکیوریٹی بیداری: حملے کی مختلف تکنیکوں کو تلاش کرنے سے، طلباء ممکنہ سائبر خطرات کے بارے میں گہری آگاہی پیدا کریں گے، جس سے وہ ذاتی اور پیشہ ورانہ دونوں حوالوں سے اپنی اور دوسروں کی حفاظت کر سکیں گے۔
مسئلہ حل کرنے کی مہارتیں: ہر لیب سیشن منفرد چیلنجز پیش کرتا ہے جو تنقیدی سوچ اور مسئلہ حل کرنے کی حوصلہ افزائی کرتے ہیں، سائبر سیکیورٹی کے پیچیدہ مسائل سے نمٹنے کے لیے ضروری ذہنیت کو فروغ دیتے ہیں۔
کیریئر کی تیاری: اس کورس کو مکمل کرنے سے طلباء کو سائبرسیکیوریٹی میں ایک مضبوط بنیاد ملتی ہے، انہیں سائبرسیکیوریٹی کے شعبے میں مزید پڑھائی یا داخلے کی سطح کے عہدوں کے لیے تیار کیا جاتا ہے، جہاں ہنر مند پیشہ
ور افراد کی مانگ میں مسلسل اضافہ ہوتا رہتا ہے۔
**[اس کورس کے بارے میں
](https://www.cyberpashtopremium.com/courses/cybersecurity-level-2-hacking-within-lab)**
18 اسباق
5.5 گھنٹے کا ویڈیو مواد
## سائبر سیکیورٹی کا مستقبل کیا ہے؟
مستقبل میں، سائبرسیکیوریٹی ہماری ڈیجیٹل دنیا کو محفوظ رکھنے میں اور بھی بڑا کردار ادا کرے گی۔ چونکہ ہماری روزمرہ کی زندگیوں کا زیادہ حصہ آن لائن منتقل ہوتا ہے، خریداری سے لے کر بینکنگ تک دوستوں کے ساتھ بات چیت تک، ہماری ذاتی معلومات اور ڈیجیٹل اثاثوں کی حفاظت کی ضرورت تیزی سے اہم ہوتی جاتی ہے۔ سائبر سیکیورٹی کے ماہرین ہمارے ڈیٹا کو محفوظ رکھنے کے لیے نئی ٹیکنالوجیز اور حکمت عملی تیار کرکے سائبر خطرات جیسے ہیکرز اور مالویئر سے آگے رہنے کے لیے سخت محنت کرتے رہیں گے۔ اس کا مطلب ہے کہ سائبرسیکیوریٹی کیرئیر میں دلچسپی رکھنے والے لوگوں کے لیے بہت سارے مواقع ہوں گے کہ وہ فرق پیدا کریں اور انٹرنیٹ کو ہر ایک کے لیے محفوظ جگہ رکھنے میں مدد کریں۔
آخر میں، ہماری ڈیجیٹل دنیا کو محفوظ رکھنے کے لیے سائبرسیکیوریٹی بہت اہم ہے۔ عملی مہارتیں سیکھ کر اور سائبر خطرات سے باخبر رہنے سے، ہم اپنی اور دوسروں کی آن لائن حفاظت کر سکتے ہیں۔ ٹیکنالوجی میں مسلسل ترقی اور سائبرسیکیوریٹی پروفیشنلز کی لگن کے ساتھ، ہم ہر ایک کے لیے ایک محفوظ اور زیادہ محفوظ آن لائن ماحول کی امید کر سکتے ہیں۔
## سائبر پشتو میں خوش آمدید! زبردست پشتو اور اردو کورسز کے لیے آن لائن جگہ
ہمارے پاس آپ کی ضرورت کی ہر چیز موجود ہے — آسان پشتو اور اردو کورسز۔ پاکستان میں سائبر حالات کیا ہیں اور کیا گرم ہے؟ سائبر پشتو وہ جگہ ہے جہاں یہ سب کچھ ہے! اور اندازہ کرو کہ کیا؟ ہمارے پاس پریمیم چیزیں بھی ہیں! لہذا، اگر آپ آزاد ہیں اور پشتو اور اردو کی دنیا میں شامل ہونا چاہتے ہیں، تو آج ہی ہمارے ساتھ شامل ہوں! محروم نہ ہوں—ابھی سائبر پشتو کمیونٹی میں شامل ہوں!
فواد باچا کے ساتھ تازہ ترین رہیں
👀👀👀مزید معلومات کے لیے
[Cyberpashto](https://www.cyberpashtopremium.com/courses/cybersecurity-level-2-hacking-within-lab)
اگر آپ پشتو میں کسی اور کورس کے بارے میں جاننا چاہتے ہیں تو سائبرپشتو پریمیم جوائن کریں۔
لنک جوائن کریں
https://www.cyberpashtopremium.com/collections
اگر آپ اردو میں کسی اور کورس کے بارے میں جاننا چاہتے ہیں تو سائبر ڈوپریمیم میں شامل ہوں۔
لنک جوائن کریں
https://cyberurdupremium.com/
آپ سائبر سیکیورٹی کے لیے سائبر اردو نیوز کے ذریعے بھی اپ ڈیٹ کر سکتے ہیں۔
ابھی شامل ہوں
https://cyberurdunews.com/
اگر آپ سائبرپشتو کے بانی کے بارے میں جاننا چاہتے ہیں تو فوادبچہ کے ساتھ شامل ہوں۔
سائبر پاکستان سے جڑے رہیں۔
#cyberpashto #cyberpashtopremium #cyberurdu #cyberurdupremium #fawadbacha #cyberpakistan @cyberpashto | aisha_javed_2423b548aa1e9 |
1,840,279 | Univalued Binary Tree | LeetCode | Java | class Solution { public boolean isUnivalTree(TreeNode root) { return checkUniValue(root,... | 0 | 2024-05-29T05:41:08 | https://dev.to/tanujav/univalued-binary-tree-leetcode-java-37l3 | beginners, algorithms, java, leetcode |
``` java
class Solution {
public boolean isUnivalTree(TreeNode root) {
return checkUniValue(root, root.val);
}
boolean checkUniValue(TreeNode node, int val){
if(node==null)
return true;
if(node.val!=val)
return false;
return (checkUniValue(node.left, val) && checkUniValue(node.right, val));
}
}
```
_Thanks for reading :)
Feel free to comment and like the post if you found it helpful
Follow for more 🤝 && Happy Coding 🚀_
If you enjoy my content, support me by following me on my other socials:
https://linktr.ee/tanujav7 | tanujav |
1,868,563 | Aqua flow foundry in Coimbatore | Foundries: Foundries are facilities where metal casting processes are conducted to produce complex... | 0 | 2024-05-29T05:40:20 | https://dev.to/aquaflowcnc/aqua-flow-foundry-in-coimbatore-m28 | Foundries: [Foundries](https://www.aquacnc.com/
) are facilities where metal casting processes are conducted to produce complex metal parts and components. These facilities are essential for manufacturing a wide range of products, from small consumer goods to large industrial machinery.
Key Processes in Foundries:
Patternmaking: Creating patterns or molds that determine the shape and dimensions of the final cast metal part.
Mold Preparation: Preparing molds using materials like sand, clay, or metal.
Melting and Pouring: Melting the metal in a furnace and pouring it into the prepared mold cavity.
Solidification and Cooling: Allowing the molten metal to solidify and cool within the mold to form the desired shape.
Finishing: Removing excess material, trimming, and surface treatment to achieve the required specifications and surface quality.
Types of Foundries:
Sand Casting Foundries: Utilize sand molds for casting various metals.
Investment Casting Foundries: Use wax patterns and ceramic molds for precision casting of intricate parts.
Die Casting Foundries: Employ metal molds (dies) for high-volume production of consistent parts with tight tolerances.
Permanent Mold Casting Foundries: Use reusable molds made from materials like steel or graphite for casting metals such as aluminum and magnesium.
Applications: [Aquaflow Foundries](https://www.aquacnc.com/
) cater to industries such as automotive, aerospace, construction, machinery, and consumer goods manufacturing by providing cast metal components used in diverse products ranging from engine blocks and turbine blades to kitchenware and decorative items.

| aquaflowcnc | |
1,868,562 | CWDBET adalah platform permainan online | Keamanan dan Dukungan Pelanggan: Platform ini menekankan keamanan data penggunanya dengan metode... | 0 | 2024-05-29T05:39:47 | https://dev.to/softwareindustrie24334/cwdbet-adalah-platform-permainan-online-3p4f | Keamanan dan Dukungan Pelanggan: Platform ini menekankan keamanan data penggunanya dengan metode enkripsi tingkat lanjut. Selain itu, CWDBET memiliki tim layanan pelanggan responsif yang tersedia 24/7 untuk membantu pemain dengan masalah atau pertanyaan apa pun yang mungkin mereka miliki. Komitmen terhadap keamanan dan dukungan ini membantu membangun kepercayaan dengan penggunanya
Teknologi Permainan Modern: CWDBET menggunakan teknologi permainan terbaru, termasuk HTML5, untuk memastikan pengalaman bermain game yang mulus dan mendalam di berbagai perangkat. Pemain dapat mengakses platform ini dari PC atau perangkat seluler mereka, sehingga memungkinkan untuk bermain game saat bepergian
Fitur Komunitas dan Sosial: Platform ini juga mendorong perasaan komunitas dengan menawarkan bonus referensi. Pemain dapat mengundang teman untuk bergabung dengan CWDBET dan mendapatkan hadiah selama teman mereka terus bermain. Sistem rujukan ini tidak hanya membantu mengembangkan basis pengguna tetapi juga menambahkan elemen sosial pada pengalaman bermain game
Aksesibilitas
CWDBET memastikan bahwa platformnya dapat diakses melalui berbagai tautan dan cermin, mengatasi potensi masalah akses karena pembatasan internet atau hambatan lainnya. Hal ini memastikan bahwa pemain dapat secara konsisten mengakses akun dan permainan mereka tanpa gangguan (POLASLOT)
Kesimpulan
https://matacwd.com/ | softwareindustrie24334 | |
1,868,561 | Resin Craft Water Lanterns and String Light Allure | Light Up Your Home with Xing Shanghui: Resin Craft Water Lanterns and String Light... | 0 | 2024-05-29T05:39:16 | https://dev.to/xjwnd_ksejejd_bd750ed16fa/resin-craft-water-lanterns-and-string-light-allure-107o | lanterns | Light Up Your Home with Xing Shanghui: Resin Craft Water Lanterns and String Light Allure
Introduction
Do you want to give your home a beautiful and unique look? Look no further than Xing Shanghui! Our innovative line of Craft Water Lanterns and String Light Allure will brighten up any space. Not only are they stylish and beautiful, but they are also safe and easy to use. We will explore the advantages of our products, how to use them, and the quality of our service.
Advantages
Xing Shanghui products have actually a few benefits that make them be noticed from their rivals
First, our Resin Craft Water Lantern and String Light Allure are made out of top-quality materials
Our artisans which can be skilled resin into molds to create intricate designs that can be both durable and gorgeous
Second, our products are environmentally friendly
Third, our items are safe to utilize in just about any environment
Fourth, our Resin Craft Water Lanterns and String Light Allure are versatile and can be used in a number like real of applications
Innovation
The Resin Craft Water Lanterns and String Light Allure will be the innovation like latest from Xing Shanghui
The Resin Craft Water Lanterns are a definite lovely and choice like unique decorate your house
These are typically constructed from top-quality resin and certainly will be full of water to make a impact like wonderful
The String Light Allure is actually a versatile and method like stunning light like add your area
They have been created from top-quality materials and you shall be used both indoors and outside
Safety
At Xing Shanghui, we take safety very really
Our Resin Craft Water Lanterns and String Light Allure are manufactured to be safe to be used in any environment
These are typically created from top-quality materials that are durable and long-lasting
We also just take the time like right make certain that our items are really simple to use and install
We offer clear instructions on route like better to utilize our items to make sure they are typically used safely
Use
Using our Resin Craft Water Lanterns and String Light Allure is not hard
First, decide where you wish to spot them
You need to use them in several different applications, such as enhancing your family area or making a area like beautiful is outdoor
Second, install these products in line with the instructions
Our products are developed to be easy to use and install, consequently you need to haven't any nagging problem setting them up
Third, benefit from the beautiful and appearance like exclusive our services and products bring to your house
Service
At Xing Shanghui, we pride ourselves on supplying service like high-quality the customers
For folks who have any queries or issues about our items, our customer support group can greatly be acquired to greatly help
An effort is made by us to offer service like excellent our customers, therefore we are certain that you are going to be pleased with your experience
Quality
The caliber of our Resin Craft Water Lantern and String Light Allure is unmatched
We utilize top-notch materials to create our services and products, and our skilled artisans remember to create beautiful and designs that are intricate
Our things are created to be long-lasting and durable, in order to enjoy them for decades to come
We also straight back a satisfaction guarantee to the ongoing services and products, that will help you be confident in your purchase
Application
Xing Shanghui Resin Craft Water Lanterns and String Light Allure can be utilized inside a quantity like real of applications
They have been perfect for decorating home or producing an yard like attractive
They may be used for special occasions such as for instance weddings or birthdays
They also produce a gift like great anyone who really loves stunning and interior decor like exclusive
Conclusion
In conclusion, Xing Shanghui Resin Craft Water Lanterns and String Light Allure are the perfect addition to any home. They are stylish, unique, safe, and easy to use. The quality of our products is unmatched, and our customer service is excellent. Whether you are looking to decorate your home or create a beautiful outdoor space, Xing Shanghui has the products for you. Try our Resin Craft Water Lanterns and String Light Allure today and see the difference they can make.
Source: https://www.mrxinggroup.com/Water-lanternlamp | xjwnd_ksejejd_bd750ed16fa |
1,868,558 | Text to SQL - Simple way to generate the SQL in Flowtrail AI | Keeping your business competitive today requires being able to extract insights from vast amounts of... | 0 | 2024-05-29T05:38:28 | https://dev.to/flowtrail-ai/text-to-sql-simple-way-to-generate-the-sql-in-flowtrail-ai-1717 | Keeping your business competitive today requires being able to extract insights from vast amounts of data quickly and efficiently. A significant barrier for many users is the need to know SQL and complex data visualization tools in order to query data or generate reports.
Flowtrail AI, an AI-powered reporting and analytics tool, is designed to democratize data access and analysis. In Flowtrail AI, users are able to generate complex SQL queries with the help of simple, natural language inputs, which makes it a standout feature.
This revolutionary feature empowers users of all skill levels to create and manipulate datasets with ease, revolutionizing how we interact with data and opening up the possibility of more intuitive and accessible analytics.
This blog explores how to create datasets using natural language with Flowtrail AI.
### Set up your data source
---
To get started, you can connect your database by filling out the correct details. Before saving, you can test the database to ensure it functions correctly and that it does not have any errors. We currently support MySQL, MsSQL, and PostgreSQL databases, with more options coming soon.

### Creating your datasets
---
Once you have successfully connected your data source, you can easily create your dataset using the intuitive user interface of Flowtrail AI.
1. **Choose your data source**: Navigate to the Datasets page. If you have multiple data sources saved, you can switch between them. Otherwise, the first data source will be selected.

2. **Write your query**: If you are an expert in SQL, you can write your query in the code editor. If you're not an expert in SQL, you can simply enter your prompt in the ASK AI section and hit enter. Our AI model will generate a query for you.

3. **Generate and execute the query**: The AI model generates an SQL query for you based on your text. Once the query has been generated, check if everything is OK. Once everything is correct, hit execute to see the results. See how easy it can be to visualize your data within minutes when you use our Text to SQL tool.

4. **Review query results**: The right side of the screen explains the query result. The executed script section describes the SQL query used to show the current result, which is helpful when you use parameters in your query.

5. **Output options**: The Data section shows the output in table format. The JSON tab shows the output in JSON format, and you also have the option to export the output to CSV and JSON.

Flowtrail AI supports dynamic parameterized dataset generation with various types of parameters like String, Integer, and Custom SQL. We will explore this feature in the next blog.
By harnessing the power of Flowtrail AI's Text to SQL feature, you can simplify your data operations and gain valuable insights faster than ever before. Stay tuned for more updates on how Flowtrail AI can transform your data analytics.
Get started: {% cta https://flowtrail.ai/ %} Flowtrail AI {% endcta %} 🚀
Join discord: https://discord.com/invite/fzqCPqnPGx
| flowtrail-admin | |
1,868,560 | The Advantages of Steel Buildings in Canada! | Explore the advantages of [steel buildings](https://zentnersteelbuildings.com/) in Canada! These... | 0 | 2024-05-29T05:36:44 | https://dev.to/steel_buildings_c74875cdd/the-advantages-of-steel-buildings-in-canada-1pj7 | steel, buildings, canadasteel, albertasteel | Explore the advantages of **[steel buildings]**(https://zentnersteelbuildings.com/) in Canada! These structures offer exceptional durability, sustainability, and cost-efficiency, making them an excellent choice for both commercial and residential projects. Able to withstand harsh weather conditions, steel buildings are well-suited for the Canadian climate. They are also customizable, allowing for innovative designs to meet a variety of needs. Whether you're considering building a warehouse, office space, or a cozy home, steel buildings offer a dependable and contemporary solution. Discover why steel buildings are quickly becoming popular across Canada. | steel_buildings_c74875cdd |
1,868,559 | FMZ Quant: An Analysis of Common Requirements Design Examples in the Cryptocurrency Market (II) | In response to the comments from readers in the previous article, they requested a program example... | 0 | 2024-05-29T05:36:10 | https://dev.to/fmzquant/fmz-quant-an-analysis-of-common-requirements-design-examples-in-the-cryptocurrency-market-ii-4l0h | cryptocurrency, market, analysis, fmzquant | In response to the comments from readers in the previous article, they requested a program example for monitoring contract account transfers. In this article, we will use Binance exchange as the test object to implement the requirement and learn how to design it together.
Cryptocurrency exchanges handle a large number of transactions every day, including the transfer of assets between different wallets. Monitoring these transfers in real time is crucial for traders and developers. In this article, we will explore a piece of JavaScript code designed to monitor recent asset transfers on a cryptocurrency exchange and discuss its key components.
### Analyze Requirements
I checked the documentation of Binance exchange and found that there is a transfer history interface that can query all transfer information. Since we are only monitoring transfer records that may occur, we do not need to obtain all transfer history. We only need to check recent transfer records within a certain range based on a certain frequency. If new transfer records are found, they will be updated and notified.
Use the interface:
```
// GET /sapi/v1/asset/transfer type, size : 100
```
So how to check the newly added transfer record? After reading Binance's documentation, I found that there is a timestamp in the data returned by this interface. It is very simple to judge by the timestamp. As long as there is a record larger than the maximum timestamp currently recorded, it means that a new transfer action has occurred. Just use this to trigger it.
The /sapi/v1/asset/transfer interface can request up to 100 pieces of data at a time. The detection will not cause problems for low-frequency transfers, unless the account has more than 100 transfer operations between the end of one detection and the start of the next detection. At this time, some new operation records may be missed, which is sufficient for general demand scenarios (generally, there will be no strategy to transfer funds crazily...).
Of course, there are many details in the actual design. For example, checking the documentation, we found that there are many transfer directions, so we need to monitor each transfer direction. The code is defined var dicType = {...} to manage all transfer directions.
In order to display the content better, we use a status bar table to output the last 5 transfer information in the strategy interface, so we constructed an object named monitor to record the data. Of course, you cannot record transfer information unlimitedly, so we only maintain 100 records for each transfer direction. If the number exceeds 100, we will delete premature records.
### Code Example
```
function getRecentTransferHistory(TransType, typeDesc) {
// GET /sapi/v1/asset/transfer type, size : 100
var rows = null
var ret = exchange.IO("api", "GET", "/sapi/v1/asset/transfer", `type=${TransType}&size=100`)
Log("/sapi/v1/asset/transfer" + `type=${TransType}&size=100`)
if (ret && typeof(ret.rows) != "undefined" && Array.isArray(ret.rows)) {
rows = ret.rows
} else if (ret && typeof(ret.total) != "undefined" && ret.total == 0) {
rows = []
} else {
Log(TransType, typeDesc, "inquiry failure", ret)
}
return rows
}
var monitor = {}
function monitorTransfers() {
var dicType = {
"MAIN_UMFUTURE": "Spot wallet --> U-based contract wallet",
"MAIN_CMFUTURE": "Spot wallet --> Currency-based contract wallet",
"UMFUTURE_MAIN": "U-based contract wallet --> Spot wallet",
"UMFUTURE_MARGIN": "U-based contract wallet --> Leveraged full position wallet",
"CMFUTURE_MAIN": "Currency-based contract wallet --> Spot wallet",
"MARGIN_UMFUTURE": "Leveraged full position wallet --> U-based contract wallet",
"MARGIN_CMFUTURE": "Leveraged full position wallet --> Currency-based contract wallet",
"CMFUTURE_MARGIN": "Currency-based contract wallet --> Leveraged full position wallet",
"FUNDING_UMFUTURE": "Funds wallet --> U-based contract wallet",
"UMFUTURE_FUNDING": "U-based contract wallet --> Funds wallet",
"FUNDING_CMFUTURE": "Funds wallet --> Currency-based contract wallet",
"CMFUTURE_FUNDING": "Currency-based contract wallet --> Funds wallet",
"UMFUTURE_OPTION": "U-based contract wallet --> Options wallet",
"OPTION_UMFUTURE": "Options wallet --> U-based contract wallet",
// integrated account
"MAIN_PORTFOLIO_MARGIN": "Spot wallet --> Unified accounts wallet",
"PORTFOLIO_MARGIN_MAIN": "Unified accounts wallet --> Spot wallet"
}
Log("start testing")
_.each(dicType, function(v, k) {
var rows = getRecentTransferHistory(k, v)
var maxTS = 0
_.each(rows, function(row) {
if (typeof(monitor[k]) == "undefined") {
monitor[k] = {"transType": k, "typeDesc": v, "recentRecords": [], "lastTS": 0}
}
if (row["timestamp"] > monitor[k]["lastTS"]) {
monitor[k]["recentRecords"].push(row)
if (monitor[k]["lastTS"] != 0) {
Log("New transfer records detected", k, v, row, "#FF0000")
}
}
maxTS = Math.max(maxTS, row["timestamp"])
})
if (rows && rows.length == 0) {
return
}
monitor[k]["lastTS"] = maxTS
var sortedArrayAscending = monitor[k]["recentRecords"].slice().sort((a, b) => a.timestamp - b.timestamp)
monitor[k]["recentRecords"] = sortedArrayAscending
if (monitor[k]["recentRecords"].length > 100) {
monitor[k]["recentRecords"].shift()
}
Sleep(1000)
})
Log("commencement and termination")
}
function main() {
LogReset()
while (true) {
monitorTransfers()
var tbls = []
_.each(monitor, function(v, k) {
var tbl = {
"type": "table",
"title": v["typeDesc"],
"cols": ["asset", "amount", "status", "tranId", "time"],
"rows": []
}
var arr = v["recentRecords"].slice().sort((a, b) => b.timestamp - a.timestamp)
for (var i = 0; i < arr.length; i++) {
if (i < 5) {
tbl["rows"].push([arr[i]["asset"], arr[i]["amount"], arr[i]["status"], arr[i]["tranId"], _D(arr[i]["timestamp"])])
}
}
tbls.push(tbl)
})
LogStatus(_D(), "\n", "`" + JSON.stringify(tbls) + "`")
Sleep(1000 * 30)
}
}
```
### Code Overview:
The provided JavaScript code includes several functions that build a system together for monitoring recent asset transfers. Let's analysis the main components:
- getRecentTransferHistory function:
Purpose: Obtain the recent asset transfer history from the exchange API according to the specified parameters.
Parameters: TransType (transfer type), typeDesc (type description).
API endpoint: /sapi/v1/asset/transfer.
- monitorTransfers function:
Purpose: Iterate over predefined transfer types, retrieve recent transfer history, and record any new transfers.
Use a dictionary (dicType) to map transfer types to human-readable descriptions.
Update the monitor object to track the latest transfers of each type.
- main function:
Purpose: Run an infinite loop that monitors transfers continuously and displays the latest data.
Use the monitorTransfers function regularly.
Generate a table for each transfer type, including columns such as asset, amount, status, transaction ID, and timestamp.
### Key Features:
- Dynamic transfer type mapping:
The code uses a dictionary (dicType) to map transfer types to descriptive names, providing a clear explanation of the nature of each transfer.
- Real-time monitoring:
The system checks for new transfers continuously, updates the monitor object and records any detected changes.
- Data presentation:
Use tables to present each type of transfer data, including relevant details such as assets, amounts, status, transaction IDs, and timestamps.
- Recent transfer history management:
Maintain a scrolling list of recent transfer records for each type, ensuring a concise and timely display.
### Bot Test
A transfer was made manually and the program detected the transfer operation.


### END:
The provided JavaScript code provides a powerful solution for monitoring recent asset transfers on cryptocurrency exchanges. Its dynamic and real-time nature makes it a valuable tool for traders and developers seeking to understand asset movements between different wallets. This code can be modified and customized to specific needs, providing a solid foundation for those looking to enhance their cryptocurrency trading strategies or develop additional monitoring capabilities.
This article throws some light on the topic and provides a design idea. May your cryptocurrency career be both informative and successful!
From: https://blog.mathquant.com/2023/12/25/fmz-quant-an-analysis-of-common-requirements-design-examples-in-the-cryptocurrency-market-ii.html | fmzquant |
1,868,557 | Aqua flow auto components manufacturers in Coimbatore | Introduction to CNC Machines Aquaflow CNC Computer Numerical Control (CNC) machines have... | 0 | 2024-05-29T05:35:54 | https://dev.to/aquaflowcnc/aqua-flow-auto-components-manufacturers-in-coimbatore-3314 | automation | Introduction to CNC Machines
[Aquaflow CNC](https://www.aquacnc.com/lab/
) Computer Numerical Control (CNC) machines have revolutionized the manufacturing industry by offering precision, automation, and efficiency. These machines, controlled by computer programs, can perform complex tasks such as milling, turning, and drilling with exceptional accuracy. CNC technology is pivotal in various industries, including aerospace, automotive, electronics, and medical devices. The integration of advanced features such as AquaFlow technology further enhances the capabilities of CNC machines, making them more efficient and environmentally friendly.
Overview of CNC Machine Manufacturing
The manufacturing of CNC machines involves several critical stages, from design and prototyping to assembly and testing. Each stage requires meticulous attention to detail to ensure the final product meets high standards of performance and reliability.
1. Design and Engineering
o The process begins with the conceptualization and design of the CNC machine. Engineers use sophisticated CAD (Computer-Aided Design) software to create detailed models and simulations.
o The design phase includes specifying the machine's dimensions, selecting appropriate materials, and integrating essential components such as motors, drives, and control systems.
o Ergonomics, safety, and ease of use are also considered during this phase to ensure the machine is user-friendly and safe for operators.
2. Prototyping and Testing
o After finalizing the design, a prototype is built to validate the machine's functionality and performance.
o This phase involves rigorous testing to identify and rectify any issues. Parameters such as precision, speed, and durability are assessed.
o Feedback from the testing phase is used to make necessary adjustments and improvements before mass production.
3. Material Selection and Procurement
o High-quality materials are essential for the longevity and efficiency of CNC machines. Materials such as cast iron, steel, and aluminum are commonly used for their strength and durability.
o Procurement involves sourcing these materials from reliable suppliers to ensure consistency and quality.
4. Manufacturing and Assembly
o The manufacturing process includes machining parts, welding, assembling components, and installing electronic systems.
o Precision machining tools are used to create components with tight tolerances, ensuring that each part fits perfectly.
o The assembly process involves integrating all mechanical and electronic parts, followed by thorough quality checks to ensure everything functions correctly.
5. Quality Control and Assurance
o Quality control is critical in [CNC machine manufacturing](https://www.aquacnc.com/lab/
). Each machine undergoes rigorous testing to ensure it meets industry standards and customer specifications.
o This includes testing for accuracy, repeatability, and reliability. Any deviations are addressed before the machine is cleared for shipping.
 | aquaflowcnc |
1,868,556 | JavaScript For Beginners | Cyber Pashto Offer JavaScript Course For Pashtun people in Pashto language ** ابتدائی... | 0 | 2024-05-29T05:34:36 | https://dev.to/aisha_javed_2423b548aa1e9/javascript-for-beginners-47hj | java, javascript, beginners, programming | Cyber Pashto Offer JavaScript Course For Pashtun people in Pashto language
## ** ابتدائی افراد کے لیے جاوا اسکرپٹ سیکھیں: آسان مرحلہ وار گائیڈ
**
اس مضمون میں میں آپ کو بتاؤں گا کہ جاوا اسکرپٹ کیا ہے، جاوا اسکرپٹ کا استعمال، جاوا اسکرپٹ کے فوائد اور جاوا اسکرپٹ کا مستقبل، اور پھر میں ایک نتیجہ بتاؤں گی، اور آخر میں، میں آپ کی رہنمائی کروں گی کہ آپ مفت جاوا اسکرپٹ کورس کہاں سے سیکھ سکتے ہیں۔ اس پیشکش کو ضائع نہ کریں.
## 💻🖳جاوا اسکرپٹ کیا ہے؟
جاوا اسکرپٹ ایک پروگرامنگ لینگویج ہے جو ویب سائٹس کے لیے مواد بنانے اور ان کا نظم کرنے کے لیے استعمال ہوتی ہے۔ جاوا اسکرپٹ کے ساتھ، آپ ویب صفحہ پر چیزیں بنا سکتے ہیں، جیسے پاپ اپ پیغامات کی نمائش، صفحہ کو دوبارہ لوڈ کیے بغیر مواد کو اپ ڈیٹ کرنا، یا گیمز اور کوئزز بنانا۔ یہ ویب سائٹس میں جادو شامل کرنے کے مترادف ہے، انہیں صارفین کے لیے مزید پرلطف اور دلکش بنانا۔
## 📱جاوا اسکرپٹ کا کیا استعمال ہے جہاں ہم استعمال کر سکتے ہیں؟
انٹرایکٹو ویب سائٹس کے مقصد کے لیے جاوا اسکرپٹ کا استعمال۔ یہ پروگرامرز کو متحرک تصاویر، پاپ اپ مینو، کلک کے قابل بٹن، متحرک طور پر تبدیل کرنے والے مواد، ملٹی میڈیا کنٹرول، کے ساتھ کام کرنے کے قابل بناتا ہے۔
## 👀👀جاوا اسکرپٹ کا استعمال؟
ویب صفحات میں: یہ ویب صفحات کو زیادہ پرجوش بناتا ہے۔ مثال کے طور پر، جب آپ کسی بٹن پر کلک کرتے ہیں اور کچھ ہوتا ہے، جیسے کوئی پیغام پاپ اپ ہوتا ہے یا تصویر بدل جاتی ہے۔
ایپس بنانا: آپ جاوا اسکرپٹ کو ایپس بنانے کے لیے استعمال کر سکتے ہیں، نہ صرف ویب سائٹس کے لیے بلکہ موبائل فونز یا حتیٰ کہ سمارٹ ڈیوائسز جیسے گھڑیاں یا تھرموسٹیٹ کے لیے بھی۔
گیمز بنانا: کیا آپ نے کبھی آن لائن گیم کھیلی ہے؟ ان گیمز کو بنانے میں مدد کرتا ہے، سادہ سے پہیلیاں جیسے ایکشن سے بھرے ایڈونچر جیسے پیچیدہ گیمز تک۔
فارمز کو ہینڈل کرنا: یہ ویب سائٹس پر فارمز کے لیے بھی کارآمد ہے۔ آپ جانتے ہیں، جب آپ اپنا نام یا ای میل پُر کرتے ہیں، تو جاوا اسکرپٹ چیک کر سکتا ہے کہ آیا آپ نے فارم بھیجنے سے پہلے چیزیں صحیح طریقے سے ٹائپ کی ہیں۔
سرورز کے ساتھ لنک: بعض اوقات، جاوا اسکرپٹ سرورز سے بات کرنے کے لیے استعمال ہوتا ہے۔ یہ پورے ویب پیج کو دوبارہ لوڈ کیے بغیر کچھ معلومات حاصل کرنے کی درخواست بھیجنے جیسا ہے۔
## 💪💪جاوا اسکرپٹ کے 10 فوائد
**ویب سائٹ کا بہتر تجربہ
**جاوا اسکرپٹ پورے صفحے کو دوبارہ لوڈ کیے بغیر مواد کو اپ ڈیٹ کر کے ویب سائٹس کو ہموار اور مزید پرلطف بناتا ہے۔
**لچکدار ترقی
**جاوا اسکرپٹ کے ساتھ، آپ سادہ شکلوں سے لے کر پیچیدہ گیمز اور ایپس تک ہر طرح کی چیزیں بنا سکتے ہیں۔
**ہر جگہ کام کرتا ہے
**جاوا اسکرپٹ تمام بڑے ویب براؤزرز پر چلتا ہے، لہذا آپ کا کوڈ ہر ایک کے لیے کام کرے گا، چاہے وہ کوئی بھی براؤزر استعمال کر رہے ہوں۔
**فوری تاثرات
**جاوا اسکرپٹ صارف کے براؤزر میں فارموں کو چیک کرتا ہے، لہذا اگر وہ غلطی کرتے ہیں تو انہیں فوری انتباہات ملتے ہیں۔
**کسی بھی ڈیوائس کے لیے موزوں
**React اور AngularJS جیسے فریم ورک کی بدولت، جاوا اسکرپٹ ایسی ویب سائٹس بنانے میں مدد کرتا ہے جو کسی بھی سکرین کے سائز پر اچھی لگتی ہیں۔
**ہموار کارکردگی
**جاوا اسکرپٹ کے کاموں کو ہینڈل کرنے کا خاص طریقہ کا مطلب ہے کہ آپ کی ویب سائٹ منجمد نہیں ہوگی، یہاں تک کہ جب ایک ساتھ بہت ساری چیزیں کر لیں۔
**میڈیا کے ساتھ تخلیقی حاصل کریں
**جاوا اسکرپٹ کے ساتھ، آپ اپنی ویب سائٹ کو مزید پرکشش بنانے کے لیے موسیقی، ویڈیوز اور گرافکس جیسی عمدہ چیزیں آسانی سے شامل کر سکتے ہیں۔
**بڑے منصوبوں کو ہینڈل کرتا ہے
**جاوا اسکرپٹ کے فریم ورک جیسے Node.js بڑی، تیز اور قابل بھروسہ ایپلی کیشنز بنانے کے لیے بہترین ہیں جو ایک ساتھ بہت سارے صارفین کو سنبھال سکتے ہیں۔
**دوستانہ کمیونٹی
**جاوا اسکرپٹ ڈویلپرز کی ایک بہت بڑی کمیونٹی ہے جو مدد کرنے اور تجاویز اور چالوں کا اشتراک کرنے کے لیے ہمیشہ تیار رہتی ہے۔
**ہمیشہ بہتر کرنا
**جاوا اسکرپٹ نئی اپ ڈیٹس اور فیچرز کے ساتھ بہتر ہوتا جا رہا ہے، ویب ڈویلپمنٹ کے تازہ ترین رجحانات کے ساتھ اپ ٹو ڈیٹ رہتا ہے۔
## 💭 جاوا اسکرپٹ کا مستقبل: ہمیں کیا توقع کرنی چاہئے۔
**1. ویب سائٹس پر مزید تفریح
**جاوا اسکرپٹ اور بھی آسان ہوتا جا رہا ہے، ویب براؤزنگ کو مزید پرلطف بنانے کے لیے ہموار اینیمیشنز، انٹرایکٹو فیچرز، اور لائیو اپ ڈیٹس شامل کر رہا ہے۔
**2. ڈویلپرز کے لیے زندگی کو آسان بنانا
**مستقبل میں، جاوا اسکرپٹ ٹولز ویب سائٹس اور ایپس کی تعمیر کو تیز تر اور آسان بنائیں گے۔ بہتر کوڈ ایڈیٹرز اور ٹولز کا تصور کریں جو خود بخود آپ کے کوڈ کی جانچ اور تعیناتی کرتے ہیں!
**3. جاوا اسکرپٹ ہر جگہ
**جاوا اسکرپٹ کو ویب سے زیادہ جگہوں پر دیکھنے کے لیے تیار ہو جائیں! یہ موبائل ایپس اور سمارٹ آلات کو ایک ساتھ بغیر کسی رکاوٹ کے کام کرنے کا ایک بڑا حصہ ہوگا۔
**4. اے آی کے ساتھ ہوشیار ویب سائٹس
**جاوا اسکرپٹ جلد ہی ویب سائٹس کو مصنوعی ذہانت اور مشین لرننگ کے ساتھ بہتر بنانے میں مدد کرے گا۔ اس کا مطلب ہے کہ آپ کے ویب پروجیکٹس میں آسان اےآی خصوصیات شامل کرنے کے آسان طریقے۔
**5. ایک کمیونٹی کے طور پر ایک ساتھ بڑھنا
**جاوا اسکرپٹ کمیونٹی روز بروز مضبوط ہو رہی ہے۔ مزید ٹیم ورک، آئیڈیاز کا اشتراک، اور دلچسپ نئی ایجادات کی توقع کریں کیونکہ ڈیولپر جاوا اسکرپٹ کے مستقبل کی تشکیل کے لیے مل کر کام کرتے ہیں۔
## نتیجہ
تو، یہ سب آپ کے لیے کیا معنی رکھتا ہے؟ ٹھیک ہے، یہ آسان ہے! جاوا اسکرپٹ ویب کو مزید دلچسپ اور صارف دوست بنانے کے راستے پر ہے۔ ہموار اینیمیشنز، ڈویلپرز کے لیے آسان ٹولز، اور موبائل ایپس اور اے آی میں اس کی توسیع کے ساتھ، جاوا اسکرپٹ پہلے سے کہیں زیادہ ورسٹائل ہوتا جا رہا ہے۔ اور ایک ساتھ کام کرنے والے ڈویلپرز کی بڑھتی ہوئی کمیونٹی کے ساتھ، جاوا اسکرپٹ کا مستقبل روشن اور امکانات سے بھرا نظر آتا ہے۔ لہذا، چاہے آپ ایک متحرک ویب سائٹ سے لطف اندوز ہونے والے صارف ہوں یا اگلی بڑی چیز بنانے والے ڈویلپر ہوں، جاوا اسکرپٹ یہاں موجود ہے تاکہ اسے سب سے آسان اور پرلطف طریقے سے ممکن بنایا جا سکے!
## 👇👇سائبر پشتو کے ساتھ پشتو میں جاوا اسکرپٹ سیکھیں
ہمارے جاوا اسکرپٹ کورس کے ساتھ کوڈنگ کی دنیا میں پشتو میں شامل ہوں۔
اپنی مادری زبان میں ویب ڈویلپمنٹ کے پیچھے جادو کو سمجھیں۔
آسانی کے ساتھ انٹرایکٹو ویب سائٹس اور ایپس بنائیں، سبھی کی پشتو میں وضاحت کی گئی ہے۔
مزید زبان کی رکاوٹیں نہیں! جاوا اسکرپٹ کے تصورات کو آسانی سے حاصل کریں۔
سائبر پشتو کے جاوا اسکرپٹ کورس کے ساتھ آج ہی اپنا کوڈنگ کا سفر شروع کریں
**اس کورس کے بارے میں
**34 اسباق
5 گھنٹے کا ویڈیو مواد
**سائبر پشتو میں خوش آمدید! زبردست پشتو اور اردو کورسز کے لیے آن لائن جگہ
**ہمارے پاس آپ کی ضرورت کی ہر چیز موجود ہے — آسان پشتو اور اردو کورسز۔ سائبر حالات کیا ہیں اور پاکستان میں کیا گرم ہے؟ سائبر پشتو وہ جگہ ہے جہاں یہ سب کچھ ہے! اور اندازہ کرو کہ کیا؟ ہمارے پاس پریمیم چیزیں بھی ہیں! لہذا، اگر آپ آزاد ہیں اور پشتو اور اردو کی دنیا میں شامل ہونا چاہتے ہیں، تو آج ہی ہمارے ساتھ شامل ہوں! اس سے محروم نہ ہوں—ابھی فواد باچا کے ساتھ اپ ڈیٹ رہیں،سائبر پشتو کمیونٹی میں شامل ہوں!

[Cyber Pashto
](https://www.cyberpashtopremium.com/courses/javascript-for-beginners)👀👀👀مزید معلومات کے لیے
[Cyberpashto](https://www.cyberpashtopremium.com/courses/javascript-for-beginners)
اگر آپ پشتو میں کسی اور کورس کے بارے میں جاننا چاہتے ہیں تو سائبرپشتو پریمیم جوائن کریں۔
لنک جوائن کریں
https://www.cyberpashtopremium.com/collections
اگر آپ اردو میں کسی اور کورس کے بارے میں جاننا چاہتے ہیں تو سائبر ڈوپریمیم میں شامل ہوں۔
لنک جوائن کریں
https://cyberurdupremium.com/
آپ سائبر سیکیورٹی کے لیے سائبر اردو نیوز کے ذریعے بھی اپ ڈیٹ کر سکتے ہیں۔
ابھی شامل ہوں
https://cyberurdunews.com/
اگر آپ سائبرپشتو کے بانی کے بارے میں جاننا چاہتے ہیں تو فوادبچہ کے ساتھ شامل ہوں۔
سائبر پاکستان سے جڑے رہیں۔
#cyberpashto #cyberpashtopremium #cyberurdu #cyberurdupremium #fawadbacha #cyberpakistan @cyberpashto | aisha_javed_2423b548aa1e9 |
1,868,555 | Introducing the Online Free JSON Visualizer: Your Data Exploration Companion! | Introducing the Online Free JSON Visualizer: Your Data Exploration Companion! 🌟 Experience the Power... | 0 | 2024-05-29T05:30:17 | https://dev.to/codegirl0101/introducing-the-online-free-json-visualizer-your-data-exploration-companion-bl4 | webdev, tooling, productivity, news | Introducing the [Online Free JSON Visualizer](https://www.jsonviewer.tools/jsonchart): Your Data Exploration Companion!
🌟 Experience the Power of Your Data:
We know visualizing the large set of data is hard. But not anymore! Our Online JSON Visualizer Tool transforms your raw JSON into dynamic, eye-catching charts, discovering the true potential of your data.
📊 Smooth Conversion to Stunning Charts:
Watch your data come to life as our tool smoothly converts JSON to a variety of captivating chart types. Whether it's pie charts providing a snapshot of distribution, bar charts unraveling categorical complexities, or line charts tracing intricate patterns over time, we've got you covered!
🔍 Discover More:
With just a click, go deeper into your data's nuances. Simply select a key from your JSON objects, and behold as our tool crafts customly-made visualizations, shedding light on trends, correlations, and outliers you never knew existed.
🎨 Customize. Visualize. Dominate:
Personalize your charts with a range of styling options, ensuring they not only inform but captivate. And when your masterpiece is complete, export it for further analysis or to outperform in presentations.
⚡️ Be a Winner of Your Data Game:
Say goodbye to data exploration with our best online free jsonviewer.tools. | codegirl0101 |
1,868,553 | Cybersecurity Level 1 - For Beginners | Have you protected yourself and your organization from cyber threats? کیا آپ نے خود کو اور... | 0 | 2024-05-29T05:26:42 | https://dev.to/aisha_javed_2423b548aa1e9/cybersecurity-level-1-for-beginners-16og | cybersecurity, cyber, cyberpashto, cyberattack | Have you protected yourself and your organization from cyber threats?
## کیا آپ نے خود کو اور اپنی تنظیم کو سائبر خطرے سے محفوظ رکھا ہے؟
اس آرٹیکل میں، میں آپ کو سائبر سیکیورٹی کی اہمیت، سائبر سیکیورٹی کے فوائد اور مختلف سائبر حملوں کے بارے میں بتاؤں گی؟
سائبرسیکیوریٹی کیا ہے؟ (اور کیسے شروعات کریں)
سائبرسیکیوریٹی لیول 1 - آن لائن اپنے آپ کو محفوظ رکھنے کے لیے ایک جامع گائیڈ
تعارف
[## 👀👀سائبر سیکورٹی کیا ہے؟
](https://www.cyberpashtopremium.com/courses/CybersecurityBeginners)
سائبر سیکیورٹی ایک ڈیجیٹل شیلڈ کی طرح ہے جو آپ کے کمپیوٹر، آلات اور معلومات کو انٹرنیٹ پر برے لوگوں سے محفوظ رکھتی ہے۔ یہ سب اپنے آپ کو ہیکرز، وائرسز اور دیگر آن لائن خطرات سے بچانے کے بارے میں ہے تاکہ آپ محفوظ طریقے سے براؤز، خریداری اور چیٹ کر سکیں۔
سائبرسیکیوریٹی کا مقصد کیا ہے؟
سائبر سیکیورٹی کا مقصد آپ کی ڈیجیٹل چیزوں کو آن لائن برے لوگوں سے محفوظ رکھنا ہے۔ یہ آپ کے گھر کی حفاظت کے لیے اپنے دروازے پر تالا لگانے جیسا ہے، سائبر سیکیورٹی ہیکرز، وائرسز اور دیگر ڈیجیٹل خطرات کو آپ کی معلومات چوری کرنے یا آپ کے آلات کے ساتھ گڑبڑ کرنے سے روکنے میں مدد کرتی ہے۔
## 👇👇سائبر سیکیورٹی کی اقسام
**نیٹ ورک سیکیورٹی:** اندرونی اور بیرونی حملوں اور سائبر حملوں دونوں کے خلاف کمپیوٹر نیٹ ورکس اور سسٹمز کی نگرانی کرنا سائبر سیکیورٹی فیلڈ کا بنیادی مقصد ہے جسے نیٹ ورک سیکیورٹی کہا جاتا ہے۔
**اینڈ پوائنٹ سیکیورٹی:** اینڈ پوائنٹ سیکیورٹی آلات (جیسے کمپیوٹر اور فون) کو آن لائن خطرات سے بچاتی ہے، وائرس اور ہیکرز کو روکنے کے لیے خصوصی ٹولز استعمال کرکے باڈی گارڈز کی طرح کام کرتی ہے۔ یہ آپ کے آلات کو نقصان سے محفوظ رکھنے کے لیے ان کے گرد ایک ڈھال بناتا ہے۔
**ایپلیکیشن سیکیورٹی:** ایپلیکیشن سیکیورٹی محفوظ کوڈنگ اور ٹیسٹنگ جیسی تکنیکوں کا استعمال کرکے سافٹ ویئر کو حملوں کے خطرے سے بچاتی ہے۔ یہ یقینی بناتا ہے کہ جو پروگرام ہم استعمال کرتے ہیں وہ کسی بھی ممکنہ کمزوری کو تلاش کرکے اور ان کو ٹھیک کرکے محفوظ ہیں۔
**کلاؤڈ سیکیورٹی:** کلاؤڈ سیکیورٹی آپ کے سامان کو محفوظ رکھتی ہے جب اسے انٹرنیٹ پر اسٹور یا استعمال کیا جاتا ہے۔ یہ آپ کے ڈیٹا، پروگراموں اور ان جگہوں کی حفاظت کے لیے خاص ٹولز جیسے تالے اور محافظوں کا استعمال کرتا ہے جہاں انہیں ہیکرز اور دوسرے برے لوگوں سے رکھا جاتا ہے۔
**شناخت اور رسائی کا انتظام:** شناخت اور رسائی کا انتظام
یہ انتظام کرتا ہے کہ کون پاس ورڈز، ملٹی فیکٹر توثیق، اور صارفین کی شناخت اور کردار کی بنیاد پر دیگر کنٹرولز استعمال کر کے کمپیوٹر سسٹمز میں موجود چیزوں تک رسائی حاصل کر سکتا ہے۔ یہ یقینی بناتا ہے کہ ڈیٹا کو غیر مجاز رسائی سے محفوظ رکھتے ہوئے صرف صحیح لوگ ہی صحیح جگہوں پر پہنچ سکتے ہیں۔
**آپریشنل سیکیورٹی:**آپریشنل سیکیورٹی خطرات کا اندازہ لگا کر، لوگوں کو تربیت دے کر، اور خطرات سے بچانے کے لیے منصوبے استعمال کرکے اہم رازوں کو محفوظ رکھتی ہے۔ یہ یقینی بناتا ہے کہ قیمتی معلومات خفیہ رہیں اور غلطیاں یا جاسوسی نقصان کا باعث نہ بنیں۔
**ڈیٹا سیکیورٹی:** ڈیٹا سیکیورٹی اہم معلومات کو ان لوگوں سے محفوظ رکھتی ہے جنہیں خفیہ کاری اور رسائی کنٹرول جیسی تکنیکوں کا استعمال کرکے اسے نہیں دیکھنا چاہیے۔ یہ یقینی بناتا ہے کہ حساس ڈیٹا محفوظ رہے، چاہے اسے کمپیوٹر یا نیٹ ورکس پر ذخیرہ کیا گیا ہو، بھیجا گیا ہو یا استعمال کیا گیا ہو۔
وقوعہ کا جواب اور انتظام: وقوعہ کا ردعمل اور انتظام سائبر ہنگامی حالات جیسے ڈیٹا کی خلاف ورزی یا کمپیوٹر حملوں کے لیے تیار رہنے اور ان سے نمٹنے کے مترادف ہے۔
 جو ڈیجیٹل سسٹم کو نقصان پہنچانے کی کوشش کرتی ہے، جیسے معلومات چوری کرنا یا مسائل پیدا کرنا۔ یہ ہیکرز، مجرموں، یا غلطیوں سے آ سکتا ہے، اور اگر اسے نہ روکا گیا تو بہت زیادہ پریشانی کا سبب بن سکتا ہے۔
## 💀💀💀سائبر خطرات کی اقسام
مالویئر
فشنگ
رینسم ویئر
سروس سے انکار (DoS) اور ڈسٹری بیوٹڈ ڈینیئل آف سروس (DDoS) حملے ڈینیئل آف سروس (DoS) اور ڈسٹری بیوٹڈ ڈینیئل آف سروس (DDoS) حملے
ڈیٹا کی خلاف ورزیاں
اندرونی دھمکیاں
زیرو ڈے کارنامے
ایڈوانسڈ پرسسٹنٹ تھریٹس (APTs)
💁💁سائبرسیکیوریٹی طلباء کے لیے کیریئر کے مواقع دستیاب ہیں۔
سائبرسیکیوریٹی تجزیہ کار
سیکورٹی انجینئر
واقعہ کا جواب دہندہ
سیکیورٹی آرکیٹیکٹ
دخول ٹیسٹر (اخلاقی ہیکر)
سیکورٹی آپریشن سینٹر (SOC) تجزیہ کار
سائبرسیکیوریٹی کنسلٹنٹ
چیف انفارمیشن سیکیورٹی آفیسر (CISO)
## 👀👀✌سائبر سیکیورٹی کا مستقبل کیا ہے؟
**آرٹیفیشل انٹیلی جنس اور مشین لرننگ:** یہ ٹیکنالوجیز خطرے کی نشاندہی کو خودکار بنانے، بے ضابطگیوں کا پتہ لگانے اور واقعے کے ردعمل کی صلاحیتوں کو بہتر بنانے کے لیے تیزی سے استعمال ہو رہی ہیں۔
**زیرو ٹرسٹ سیکیورٹی ماڈل:** یہ ماڈل نیٹ ورک کے دائرے کے اندر یا باہر کوئی بھروسہ نہیں رکھتا، ہر صارف اور ڈیوائس کے لیے سخت تصدیق اور اجازت کی ضرورت ہوتی ہے۔
**کوانٹم کرپٹوگرافی:** کوانٹم کمپیوٹنگ کی آمد کے ساتھ، روایتی کرپٹوگرافک الگورتھم کمزور ہو سکتے ہیں، جس سے مضبوط سیکورٹی کے لیے کوانٹم کرپٹوگرافی کی ترقی ہوتی ہے۔
**کلاؤڈ سیکیورٹی:** جیسے جیسے تنظیمیں ڈیٹا کو کلاؤڈ میں منتقل کرتی رہتی ہیں، کلاؤڈ سیکیورٹی کو بڑھانا ضروری ہوجاتا ہے، جس میں ملٹی کلاؤڈ ماحول میں مرئیت، کنٹرول اور تعمیل پر توجہ دی جاتی ہے۔
**اینڈ پوائنٹ سیکیورٹی:** موبائل اور آئی او ٹی ڈیوائسز کے پھیلاؤ کے ساتھ، مستقبل کے اینڈ پوائنٹ سیکیورٹی سلوشنز خطرے کا پتہ لگانے کی جدید صلاحیتوں اور اختتامی نقطہ کا پتہ لگانے اور ردعمل کی خصوصیات کو شامل کریں گے۔
**سائبر لچک:** سائبر واقعات کے موثر جواب کے لیے مسلسل نگرانی، خطرے کے شکار، واقعے کے ردعمل کی منصوبہ بندی، اور سائبر انشورنس کے ذریعے سائبر لچک پیدا کرنا ضروری ہوگا۔
**پرائیویسی اور ڈیٹا پروٹیکشن:** پرائیویسی کے بہتر کنٹرولز، ڈیٹا انکرپشن، اور گمنامی کی تکنیکیں حساس معلومات کی حفاظت اور ڈیٹا کے تحفظ کے بڑھتے ہوئے ضوابط کی تعمیل کرنے کے لیے اہم ہوں گی۔
**سائبرسیکیوریٹی ہنر اور افرادی قوت کی ترقی:** تعلیم، تربیت اور افرادی قوت کی ترقی کے اقدامات کے ذریعے سائبرسیکیوریٹی مہارتوں کے فرق کو ختم کرنے کی کوششوں کو ترجیح دی جائے گی۔
ان پیش رفتوں کا مقصد ابھرتے ہوئے خطرات سے نمٹنے، سائبرسیکیوریٹی کے دفاع کو بڑھانا اور ڈیجیٹل دنیا میں بڑھتے ہوئے خطرات سے تحفظ فراہم کرنا ہے۔
**## آخر میں میں یہ کہنا چاہوں گی کہ سائبر سیکیورٹی ہماری آن لائن چیزوں کو برے لوگوں سے محفوظ رکھنے کے
**
لیے انتہائی اہم ہے۔ مختلف سائبر خطرات کے بارے میں جان کر اور فائر والز اور اینٹی وائرس سافٹ ویئر جیسی چیزوں کا استعمال کرکے، ہم آن لائن محفوظ رہ سکتے ہیں۔ بس یاد رکھیں کہ محتاط رہیں، اپنے سافٹ ویئر کو اپ ڈیٹ کریں، اور محفوظ رہنے کے لیے اچھی آن لائن عادات کی پیروی کریں۔ آئیے سب کے لیے انٹرنیٹ کو ایک محفوظ جگہ بنانے کے لیے مل کر کام کرے
**About this course
**
28 lessons
4.5 hours of video content
[## مزید معلومات کے لیے
](https://www.cyberpashtopremium.com/courses/CybersecurityBeginners)
Cyberpashto
www.cyberpashto.com
اگر آپ پشتو میں کسی اور کورس کے بارے میں جاننا چاہتے ہیں تو سائبرپشتو پریمیم جوائن کریں۔
لنک جوائن کریں
https://www.cyberpashtopremium.com/collections
اگر آپ اردو میں کسی اور کورس کے بارے میں جاننا چاہتے ہیں تو سائبر ڈوپریمیم میں شامل ہوں۔
لنک جوائن کریں
https://cyberurdupremium.com/
آپ سائبر سیکیورٹی کے لیے سائبر اردو نیوز کے ذریعے بھی اپ ڈیٹ کر سکتے ہیں۔
ابھی شامل ہوں
https://cyberurdunews.com/
اگر آپ سائبرپشتو کے بانی کے بارے میں جاننا چاہتے ہیں تو فوادبچہ کے ساتھ شامل ہوں۔
**سائبر پاکستان سے جڑے رہیں۔
**
**#cyberpashto #cyberpashtopremium #cyberurdu #cyberurdupremium #fawadbacha #cyberpakistan @cyberpashto** | aisha_javed_2423b548aa1e9 |
1,868,515 | Desktop/Laptop Computer for Beginners | *اپنا ڈیجیٹل سفر شروع کریں: سائبر پشتو کے ساتھ ڈیسک ٹاپ اور لیپ ٹاپ کی بنیادی * باتیں سیکھیں "پشتو... | 0 | 2024-05-29T05:16:33 | https://dev.to/aisha_javed_2423b548aa1e9/desktoplaptop-computer-for-beginners-1mde | desktop, laptop, computerscience, cyberpashto | **اپنا ڈیجیٹل سفر شروع کریں: سائبر پشتو کے ساتھ ڈیسک ٹاپ اور لیپ ٹاپ کی بنیادی
** باتیں سیکھیں
"پشتو زبان میں کمپیوٹر کی ضروری مہارتوں سے خود کو بااختیار بنائیں
سائبر پشتو میں خوش آمدید، کمپیوٹر کی دنیا کو بے نقاب کرنے میں آپ کا بھروسہ مند ساتھی۔ چاہے آپ اجنبی ہوں، نوجوان ہوں، ایک مصروف پیشہ ور ہوں، یا نئی ٹیکنالوجی کو اپنانے کے خواہشمند ریٹائر ہوں، ڈیسک ٹاپ اور لیپ ٹاپ کی بنیادی باتیں سیکھیں کورس ہر عمر کے افراد کے لیے تیار کیا گیا ہے۔ پشتو میں دریافت اور بااختیار بنانے کے سفر میں ہمارے ساتھ شامل ہوں۔
آج کے بڑھتے ہوئے ڈیجیٹل دور میں، کمپیوٹر کی خواندگی اسکول، کام اور روزمرہ کی زندگی میں کامیابی کے لیے ضروری ہے۔ یہی وجہ ہے کہ ہم خاص طور پر پشتو بولنے والے طلباء کے لیے ڈیزائن کیا گیا ایک ابتدائی دوستانہ کورس پیش کرنے کے لیے پرجوش ہیں۔ چاہے آپ مکمل نوآموز ہیں یا اپنی صلاحیتوں کو بروئے کار لانا چاہتے ہیں، ہمارا کورس آپ کو اس علم اور اعتماد سے آراستہ کرے گا جس کی آپ کو ڈیسک ٹاپس اور لیپ ٹاپس پر آسانی کے ساتھ نیویگیٹ کرنے کی ضرورت ہے۔
**آپ اس کورس سے کیا سیکھیں گے؟
****کمپیوٹر کا تعارف
**ڈیسک ٹاپ اور لیپ ٹاپ کمپیوٹر کے بنیادی اجزاء کو سمجھیں۔
اپنے کمپیوٹر کو آن/آف کرنے اور ڈیسک ٹاپ انٹرفیس کو نیویگیٹ کرنے کا طریقہ سیکھیں۔
**آپریٹنگ سسٹمز
**
ونڈوز اور میک او ایس جیسے مختلف آپریٹنگ سسٹمز کو دریافت کریں۔
پروگرام کھولنے اور فائلوں کا نظم کرنے جیسے بنیادی کام انجام دینے کا طریقہ سیکھیں۔
**انٹرنیٹ کی بنیادی باتیں:
**
ویب براؤزرز سے واقف ہوں اور انٹرنیٹ کو محفوظ طریقے سے براؤز کرنے کا طریقہ سیکھیں۔
عام انٹرنیٹ اصطلاحات کو سمجھیں جیسے URL، براؤزر ٹیبز، اور سرچ انجن۔
**ای میل مواصلات
**
ای میل اکاؤنٹ بنانے اور اس کا نظم کرنے کا طریقہ سیکھیں۔
ای میلز تحریر کرنے، بھیجنے اور وصول کرنے کا طریقہ دریافت کریں۔
**الفاظ کی چال
**
Microsoft Word جیسے پروگراموں کا استعمال کرتے ہوئے ورڈ پروسیسنگ کی بنیادی باتوں میں مہارت حاصل کریں۔
اسکول یا کام کے لیے دستاویزات بنانے، ترمیم کرنے اور فارمیٹ کرنے کا طریقہ سیکھیں۔
**بنیادی ٹربل شوٹنگ
**
کمپیوٹر کے عام مسائل کی نشاندہی کریں اور ان کا ازالہ کرنے کا طریقہ سیکھیں۔
باقاعدگی سے دیکھ بھال اور اپ ڈیٹس کی اہمیت کو سمجھیں۔
**لیپ ٹاپ پر سیکھنے کے فوائد
**پورٹیبلٹی
لیپ ٹاپ ہلکے اور کمپیکٹ ہوتے ہیں، جس کی وجہ سے انہیں نقل و حمل میں آسانی ہوتی ہے۔ آپ کہیں سے بھی سیکھ سکتے ہیں، چاہے وہ آپ کا گھر ہو، کیفے ہو یا لائبریری۔
**لچک**
لیپ ٹاپ کے ساتھ، آپ کسی مخصوص مقام سے منسلک نہیں ہیں۔ آپ اپنے سیکھنے کے ماحول کو اپنی ترجیحات کے مطابق ایڈجسٹ کر سکتے ہیں، چاہے آپ کسی پرسکون گوشے کو ترجیح دیں یا ہلچل والے کیفے کو۔
**بلٹ ان خصوصیات
**
لیپ ٹاپ اکثر ویب کیم، مائیکروفون اور اسپیکر جیسی بلٹ ان خصوصیات کے ساتھ آتے ہیں، جس سے آن لائن کورسز، ویڈیو کالز اور ورچوئل میٹنگز میں شرکت کرنا آسان ہوجاتا ہے۔
**بیٹری کی عمر
**
لیپ ٹاپ میں بلٹ ان بیٹریاں ہوتی ہیں جو آپ کو پاور سورس سے دور ہونے پر بھی سیکھنے کی اجازت دیتی ہیں۔ یہ خاص طور پر چلتے پھرتے یا بجلی کی بندش کے دوران مطالعہ کرنے کے لیے مفید ہے۔
**خلائی بچت
**
لیپ ٹاپ ڈیسک ٹاپ کمپیوٹرز کے مقابلے میں کم جگہ لیتے ہیں، جو انہیں محدود جگہ والے افراد یا ان لوگوں کے لیے مثالی بناتے ہیں جو بے ترتیبی سے پاک کام کی جگہ کو ترجیح دیتے ہیں۔
**ڈیسک ٹاپ پر سیکھنے کے فوائد
**کارکردگی
ڈیسک ٹاپ کمپیوٹرز عام طور پر لیپ ٹاپ کے مقابلے میں اعلی کارکردگی اور پروسیسنگ پاور پیش کرتے ہیں۔ یہ انہیں ان کاموں کے لیے موزوں بناتا ہے جن کے لیے بھاری کمپیوٹنگ کی ضرورت ہوتی ہے، جیسے کہ ویڈیو ایڈیٹنگ یا گیمنگ۔
**اپ گریڈیبلٹی
**
لیپ ٹاپ کے برعکس، ڈیسک ٹاپ کمپیوٹرز کو اپ گریڈ کرنا اکثر آسان ہوتا ہے۔ آپ وقت کے ساتھ ساتھ کارکردگی کو بہتر بنانے کے لیے
جیسے اجزاء کو آسانی سے تبدیل کر سکتے ہیں۔ CPU، GPU، اور RAM
**متعدد مانیٹر
**
ڈیسک ٹاپ سیٹ اپ آپ کو ملٹی ٹاسکنگ اور پیداواری صلاحیت کے لیے زیادہ اسکرین ریئل اسٹیٹ فراہم کرتے ہوئے متعدد مانیٹرس کو جوڑنے کی اجازت دیتے ہیں۔ یہ خاص طور پر ان طلباء کے لیے مفید ہے جنہیں بیک وقت تحقیق کرنے، مقالے لکھنے اور متعدد ذرائع کا حوالہ دینے کی ضرورت ہے۔
**قیمت کی تاثیر
**
ڈیسک ٹاپ کمپیوٹرز اکثر اسی طرح کی خصوصیات والے لیپ ٹاپ کے مقابلے پیسے کی بہتر قیمت پیش کرتے ہیں۔ اگر آپ سخت بجٹ پر ہیں، تو ایک ڈیسک ٹاپ کمپیوٹر بنانا یا خریدنا طویل مدت میں زیادہ سرمایہ کاری مؤثر آپشن ہو سکتا ہے۔
**ڈیسک ٹاپ اور لیپ ٹاپ کی بنیادی باتیں سیکھنے کا مقصد کیا ہے؟
**ڈیسک ٹاپ اور لیپ ٹاپ کی بنیادی باتیں سیکھنے کا مقصد ان کمپیوٹنگ آلات کو ان کی زندگی کے مختلف پہلوؤں میں مؤثر طریقے سے استعمال کرنے کے لیے درکار بنیادی علم اور مہارت کے حامل افراد کو بااختیار بنانا ہے۔ ڈیسک ٹاپ اور لیپ ٹاپ کی بنیادی باتیں سیکھنے کے کچھ مخصوص مقاصد یہ ہیں:
**ڈیجیٹل خواندگی
**
تعلیم
افرادی قوت کی تیاری
مواصلات
ذاتی پیداواری صلاحیت
تخلیقی اظہار
زندگی بھر سیکھنا
**خلاصہ میں، میں آپ کو دو اہم باتیں بتاؤں گی۔
**سب سے پہلے، ڈیسک ٹاپ اور لیپ ٹاپ کمپیوٹرز کی بنیادی باتیں سیکھنے سے بہت ساری اچھی چیزیں ملتی ہیں۔ یہ چیزوں کو تیز اور بہتر طریقے سے کرنے میں آپ کی مدد کرتا ہے، جیسے لوگوں سے آن لائن بات کرنا اور معلومات تلاش کرنا۔ اس کے علاوہ، یہ نوکریوں اور تفریحی مشاغل کے لیے نئے مواقع کھولتا ہے، جیسے آپ کے کمپیوٹر پر ٹھنڈا آرٹ یا موسیقی بنانا۔
دوسرا، بہترین حصہ؟ ایک بار جب آپ بنیادی باتیں جان لیں تو آپ آسانی سے نئی چیزیں سیکھتے رہ سکتے ہیں۔ لہذا، چاہے آپ اسکول شروع کر رہے ہوں، نوکری تلاش کر رہے ہوں، یا صرف آن لائن تفریح کرنا چاہتے ہو، ڈیسک ٹاپس اور لیپ ٹاپ کے بارے میں سیکھنا ایک زبردست اقدام ہے جو آپ کی زندگی کو مزید شاندار بنا سکتا ہے
**آئیے سائبر پشتو میں شامل ہوں سائبر پشتو سے مفت سیکھیں۔
**About this course
Free
64 lessons
0.5 hours of video content
مزید معلومات کے لیے
www.cyberpashto.com
اگر آپ پشتو میں کسی اور کورس کے بارے میں جاننا چاہتے ہیں تو سائبرپشتو پریمیم جوائن کریں۔
لنک جوائن کریں
https://www.cyberpashtopremium.com/collections
اگر آپ اردو میں کسی اور کورس کے بارے میں جاننا چاہتے ہیں تو سائبر ڈوپریمیم میں شامل ہوں۔
لنک جوائن کریں
https://cyberurdupremium.com/
آپ سائبر سیکیورٹی کے لیے سائبر اردو نیوز کے ذریعے بھی اپ ڈیٹ کر سکتے ہیں۔
ابھی شامل ہوں
https://cyberurdunews.com/
اگر آپ سائبرپشتو کے بانی کے بارے میں جاننا چاہتے ہیں تو فوادبچہ کے ساتھ شامل ہوں۔
سائبر پاکستان سے جڑے رہیں۔
**#cyberpashto #cyberpashtopremium #cyberurdu #cyberurdupremium #fawadbacha #cyberpakistan @cyberpashto
**
| aisha_javed_2423b548aa1e9 |
1,868,514 | How Buying Web Traffic Can Boost Your Online Visibility | In today's digital landscape, online visibility is crucial for businesses to thrive. With millions of... | 0 | 2024-05-29T05:14:56 | https://dev.to/gianna4/how-buying-web-traffic-can-boost-your-online-visibility-44g3 | In today's digital landscape, online visibility is crucial for businesses to thrive. With millions of websites vying for attention, it can be challenging to stand out from the crowd. Buying web traffic is a strategic solution that can help boost your online presence and drive growth. In this blog post, we'll explore the benefits of buying web traffic and answer the question, "[Why buy web traffic](https://factbites.com/unlocking-web-success-a-strategic-guide-to-buying-premium-traffic/)?"
## Why Buy Web Traffic?
Buying web traffic is a quick and effective way to increase your online visibility. Here are some compelling reasons why:
- Instant Results: Buying web traffic delivers immediate results, unlike SEO and content marketing strategies that take time to yield results.
- Targeted Audience: You can target specific demographics, interests, and behaviors to ensure relevant traffic.
- Increased Brand Awareness: More visitors mean more exposure for your brand, leading to increased recognition and credibility.
- Improved Search Engine Rankings: Higher traffic can improve your search engine rankings, making your website more visible.
## Benefits of Buying Web Traffic
Buying web traffic offers numerous benefits, including:
- Boosted Conversions: Targeted traffic increases the likelihood of conversions, leading to sales, leads, or sign-ups.
- Enhanced Credibility: High traffic volume can establish your brand as an authority in your industry. Try [Free Keyword Density Checker](https://raptorkit.com/free-keyword-density-checker/)
- Better ROI: Buying web traffic can be more cost-effective than traditional advertising methods.
- Faster Growth: Increased traffic can accelerate your business growth and expansion.
## Types of Web Traffic
There are two primary types of web traffic:
- Organic Traffic: Visitors who find your website through search engines or referrals.
- Paid Traffic: Visitors who come from paid advertising sources, such as Google Ads or social media ads.
## How to Buy Web Traffic
Buying web traffic is a straightforward process:
- Choose a Reputable Provider: Select a reliable traffic provider that offers targeted traffic.
- Set Your Budget: Determine how much you want to spend on web traffic.
- Select Your Targeting Options: Choose your desired demographics, interests, and behaviors.
- Monitor and Optimize: Track your results and adjust your campaign as needed.
## Conclusion
Buying web traffic is a strategic move that can significantly boost your online visibility, drive conversions, and enhance your brand credibility. By understanding the benefits and types of web traffic, you can make informed decisions and reap the rewards of increased online presence. So, why buy web traffic? Because it's a fast, effective, and targeted way to grow your business and stay ahead of the competition.
| gianna4 | |
1,868,513 | Flight Itenerary | A fake airline ticket can also be referred to as a flight itinerary or a flight reservation. It has a... | 0 | 2024-05-29T05:13:45 | https://dev.to/onlineodt/flight-itenerary-4aie | visaticket, dummyticket | A fake airline ticket can also be referred to as a flight itinerary or a flight reservation. It has a legitimate booking reference, or PNR number, which the airline's website allows you to confirm via Manage My Trip or Manage My Booking. It will work properly while renewing a passport, renting a car, filing for a visa, and supplying proof of return, among other uses.How unexpected! You will receive a validated dummy flight ticket for just INR200/$3 in ten minutes.For a dummy airline ticket, visit https://www.onlinedummyticket.com right now. | onlineodt |
1,868,512 | Flight fake ticket | Photoshop or any other image editor could be used, with a little extra work, to produce the fake... | 0 | 2024-05-29T05:12:35 | https://dev.to/onlineodt/flight-fake-ticket-3pih | dummyflightticket, dummyairticket | Photoshop or any other image editor could be used, with a little extra work, to produce the fake airline tickets. They don't have a PNR code and can't be verified on the airline website. It is risky to use a fake plane ticket as proof of return or even to apply for a visa because fake tickets are easy to spot.
In order to pass immigration control or file for a visa, you have to buy a forged ticket with a verified PNR.
You may get a dummy ticket for just INR 350, or $5, in ten minutes.
Purchase at https://www.onlinedummyticket.com/ immediately. | onlineodt |
1,868,511 | Fake airline ticket | Creating or using a fake airline ticket is illegal and unethical. It's important to be aware that... | 0 | 2024-05-29T05:11:24 | https://dev.to/onlineodt/fake-airline-ticket-2ne5 | dummyplaneticket, holdticket | Creating or using a fake airline ticket is illegal and unethical. It's important to be aware that using fictitious tickets for any reason—including practical jokes or visa applications—can have negative effects. These could include not being allowed to board, having to deal with legal issues, and having issues with immigration officials.
You can usually get a temporary flight itinerary or reservation from us if you require proof of onward travel for a visa application.
For just INR 350/$5, we offer authentic dummy tickets with live PNRs that can be verified on the airline's website.
Purchase Right Now at https://www.onlinedummyticket.com | onlineodt |
1,868,510 | Different Types of Cloud Computing | ****☁☁کلاؤڈ کمپیوٹنگ کے مستقبل کے بارے میں جاننے کے لیے یہ مضمون پڑھیں *☁☁ کلاؤڈ کمپیوٹنگ کیا... | 0 | 2024-05-29T05:11:04 | https://dev.to/aisha_javed_2423b548aa1e9/different-types-of-cloud-computing-24i3 | cloud, cloudcomputing, cloudnative, cyber | ****☁☁کلاؤڈ کمپیوٹنگ کے مستقبل کے بارے میں جاننے کے لیے یہ مضمون پڑھیں
****
****☁☁ کلاؤڈ کمپیوٹنگ کیا ہے؟
****کلاؤڈ کمپیوٹنگ انٹرنیٹ کے ذریعے میزبان خدمات کا استعمال ہے، بشمول سرور، ڈیٹا بیس، نیٹ ورکنگ، سافٹ ویئر، اور ڈیٹا اسٹوریج۔ ایک تنظیم جو کلاؤڈ سروسز فراہم کرتی ہے وہ جسمانی سرورز کا انتظام کرتی ہے جہاں ڈیٹا رکھا جاتا ہے۔ کلاؤڈ کمپیوٹنگ کمپیوٹر سسٹم کے وسائل کو بناتا ہے — خاص طور پر ڈیٹا اسٹوریج اور پروسیسنگ پاور — جب بھی ضرورت ہو، صارف کو ان کا براہ راست انتظام کرنے کی ضرورت کے بغیر دستیاب ہوتا ہے۔
**کلاؤڈ کمپیوٹنگ کا استعمال
**اس مضمون میں، ہم کلاؤڈ کمپیوٹنگ کے استعمال اور اس کی اہمیت پر بات کریں گے۔
فائلوں کو ذخیرہ کرنا
بگ ڈیٹا کے لیے تجزیات۔
ڈیٹا اسٹور اور بیک اپ۔
ایک آفت کے بعد بحالی
سافٹ ویئر ڈویلپمنٹ اور ٹیسٹنگ۔
پلیٹ فارم اور بنیادی ڈھانچے کی خدمات فراہم کی جاتی ہیں۔
بات چیت۔
سوشل میڈیا کا استعمال۔
👇👇👇کلاؤڈ کمپیوٹنگ کے کچھ فوائد
**قیمت کی اہلیت: **آن پریمیسس ہارڈویئر اور دیکھ بھال کی ضرورت کو ہٹا کر، کلاؤڈ کمپیوٹنگ تنظیموں کو اپنےآی ٹی کے اخراجات کم کرنے کی اجازت دیتی ہے۔
**تمام مقاصد:** کلاؤڈ کمپیوٹنگ کی بے مثال استعداد کی بدولت صارفین انٹرنیٹ کنکشن کے ساتھ کسی بھی ڈیوائس سے ڈیٹا اور ایپس تک رسائی حاصل کر سکتے ہیں۔
**مضبوط ترین میچز:** آپ بدلتے ہوئے مطالبات کو پورا کرنے اور ہمیشہ اعلیٰ کارکردگی کو برقرار رکھنے کے لیے اپنے وسائل کو آسانی سے بڑھا یا کم کر سکتے ہیں۔
**بہتر سیکیورٹی:** آپ کے ڈیٹا تک ناپسندیدہ رسائی کو روکنے کے لیے، کلاؤڈ فراہم کنندگان سخت حفاظتی اقدامات کا استعمال کرتے ہیں، جس سے کاروبار اور ان کے کلائنٹس دونوں کو ذہن سازی ہوتی ہے۔
**👀👀کلاؤڈ کمپیوٹنگ کی اقسام
**پبلک کلاؤڈ کمپیوٹنگ
پبلک کلاؤڈ کمپیوٹنگ سے مراد وہ خدمات ہیں جو باہر کے لوگوں کی طرف سے عوامی انٹرنیٹ پر پیش کی جاتی ہیں۔ جیسے Amazon Web Services (AWS)، Microsoft Azure، اور Google Cloud Platform۔
**پرائیویٹ کلاؤڈ کمپیوٹنگ
**پرائیویٹ کلاؤڈ کمپیوٹنگ میں ایک حقیقی بنیادی ڈھانچہ اور وسائل فراہم کرنے والے یا تو آن پریمیسس یا کسی بیرونی فراہم کنندہ کے ذریعے خصوصی طور پر کسی ایک تنظیم کے لیے شامل ہوتے ہیں۔
**ہائبرڈ کلاؤڈ کمپیوٹنگ
**ہائبرڈ کلاؤڈ کمپیوٹنگ پبلک اور پرائیویٹ کلاؤڈ ماحول دونوں کے حصوں کو یکجا کرتی ہے، جس سے تنظیموں کو دونوں ماڈلز کے فوائد سے فائدہ اٹھانے کی اجازت ملتی ہے۔
**ملٹی کلاؤڈ کمپیوٹن
**ملٹی کلاؤڈ کمپیوٹنگ میں مخصوص کاروباری تقاضوں کو پورا کرنے کے لیے متعدد کلاؤڈ فراہم کنندگان کا استعمال کرنا شامل ہے، جیسے کہ بیکار ہونا، قیمت کے لحاظ سے مضبوط ترین میچز، اور ریگولیٹری موافق۔
**👇👇کلاؤڈ کمپیوٹنگ کی کچھ دوسری عام اقسام
**
بنیادی ڈھانچہ بطور سروس (IaaS):
پلیٹ فارم بطور سروس (PaaS)
سافٹ ویئر بطور سروس (ساس)
بطور سروس فنکشن (FaaS)
ڈیٹا بیس بطور سروس (DBaaS)
کنٹینر بطور سروس (CaaS)
ڈیسک ٹاپ بطور سروس (DaaS)
😎😎خدمات کے سپلائرز
گوگل کلاؤڈ
AWS، یا Amazon ویب سروسز
مائیکروسافٹ کلاؤڈ
IBM کلاؤڈ
علی بابا کلاؤڈ
ڈیل آن لائن
کلاؤڈ اوریکل
اگر طالب علم کورس میں شامل ہوتے ہے، تو وہ ذیل میں بیان کردہ کیریئر کے 👮مواقع حاصل کریں گے۔
کلاؤڈ آرکیٹیکٹ:
کلاؤڈ ڈویلپر
پرائیویٹ کلاؤڈ ایڈمنسٹریٹر
ورچوئلائزیشن انجینئر
کلاؤڈ انٹیگریشن ماہر
کلاؤڈ سیکیورٹی تجزیہ کار
کلاؤڈ بروکر
کلاؤڈ لاگت تجزیہ کار
سرور لیس ڈویلپر
کلاؤڈ آٹومیشن انجینئر

آج ہی سائبرپشتو میں شامل ہوں۔ اس کا کورس پشتون طلباء کے لیے مفت ہے۔
About this course
Free
6 lessons
1 hour of video content
[مزید معلومات کے لیے
](https://www.cyberpashtopremium.com/courses/different-types-of-cloud-computing)[Cyberpashto
](https://www.cyberpashtopremium.com/courses/different-types-of-cloud-computing)
اگر آپ پشتو میں کسی اور کورس کے بارے میں جاننا چاہتے ہیں تو سائبرپشتو پریمیم جوائن کریں۔
لنک جوائن کریں
https://www.cyberpashtopremium.com/collections
اگر آپ اردو میں کسی اور کورس کے بارے میں جاننا چاہتے ہیں تو سائبر ڈوپریمیم میں شامل ہوں۔
لنک جوائن کریں
https://cyberurdupremium.com/
آپ سائبر سیکیورٹی کے لیے سائبر اردو نیوز کے ذریعے بھی اپ ڈیٹ کر سکتے ہیں۔
ابھی شامل ہوں
https://cyberurdunews.com/
اگر آپ سائبرپشتو کے بانی کے بارے میں جاننا چاہتے ہیں تو فوادبچہ کے ساتھ شامل ہوں۔
سائبر پاکستان سے جڑے رہیں۔
#cyberpashto #cyberpashtopremium #cyberurdu #cyberurdupremium #fawadbacha #cyberpakistan @cyberpashto | aisha_javed_2423b548aa1e9 |
1,868,509 | Airline ticket fake | Photoshop or any other image editor can also be used, with a little more work, to make the fictitious... | 0 | 2024-05-29T05:10:07 | https://dev.to/onlineodt/airline-ticket-fake-11o5 | dummyticket, dummyairticket | Photoshop or any other image editor can also be used, with a little more work, to make the fictitious airline tickets. They don't have a PNR code and can't be verified on the airline website. It is risky to use a fake plane ticket as proof of return or even to apply for a visa because fake tickets are easy to spot.
If you want to go through immigration and apply for a visa, you have to buy a fake ticket with a verifiable PNR.
You may get a dummy ticket for just INR 200, or $3, in ten minutes.
Purchase at https://www.onlinedummyticket.com/ immediately. | onlineodt |
1,868,507 | Air onward ticket | "Air Onward Ticket" probably refers to a platform or service that gives travelers who require such... | 0 | 2024-05-29T05:08:46 | https://dev.to/onlineodt/air-onward-ticket-3dgo | dummyticket, visaticket | "Air Onward Ticket" probably refers to a platform or service that gives travelers who require such paperwork for visa applications or other reasons temporary flight schedules or proof of further travel.
When entering a nation with a tourist visa or without a visa, certain travelers might need documentation of their intended itinerary in order to meet entrance criteria. In certain situations, it may be required to present a confirmed flight schedule as proof that the visitor intends to depart the nation within the allotted time.
This demand is usually satisfied by services like Air Onward Ticket, which usually provide reservations or interim flight schedules. These itineraries frequently have a set validity period, usually between 72 hours and 30 days, so passengers can use them to apply for visas and then cancel them at any time without being charged anything.
We can provide a flight ticket for less than 10 minutes for just INR 350/$5.
Purchase a ticket for travel now at https://www.onlinedummyticket.com. | onlineodt |
1,868,506 | Onward ticket free | An unpaid hold ticket is similar to an onward ticket; but, for as little as INR350, or $, you can... | 0 | 2024-05-29T05:07:03 | https://dev.to/onlineodt/onward-ticket-free-5enm | dummyflightticket, dummyplaneticket | An unpaid hold ticket is similar to an onward ticket; but, for as little as INR350, or $, you can purchase an authentic, verifiable further flight ticket from us. To access the live PNR, visit the airline's website and choose Manage My Booking or Manage My Trip. The document is sometimes referred to as a flight reservation because its validity is limited to seven days. It can take as little as 48 hours or as long as 21 days to decide on a date for a vacation that lasts more than a month.
Accepting an onward ticket for free is made impossible by booking gateway fees for booking retention. If a booking engine offers you a complimentary bogus ticket, it is a scammer.
Your itinerary, travel date, and name will be printed on your onward ticket.
Visit https://www.onlinedummyticket.com/ to buy a real flight dummy ticket right now. | onlineodt |
1,868,501 | Free dummy ticket | An unpaid hold ticket and a dummy ticket are practically the same thing. Go to the airline's website... | 0 | 2024-05-29T05:03:01 | https://dev.to/onlineodt/free-dummy-ticket-4oc9 | dummyticket, holdticket | An unpaid hold ticket and a dummy ticket are practically the same thing. Go to the airline's website and choose Manage My Booking or Manage My Trip to check the live PNR. Because the document is only valid for a maximum of seven days, it is commonly referred to as a flight reservation. It can take anywhere from 48 hours to 21 days to select a journey date that is longer than a month.
It is not feasible to accept a free fake ticket due to booking gateway fees for booking retention. A booking engine is a scammer if it provides you a free fake ticket. Your name, trip date, and itinerary will all be listed on your ticket.
That ticket is not authorized at all.
But for as low as INR350, or $5, you can purchase an authentic, verified dummy plane ticket from us online.
Go to https://www.onlinedummyticket.com/ and buy a real air dummy ticket immediately. | onlineodt |
1,868,505 | Onward booking | Another name for an onward booking is a flight reservation or itinerary. Onward bookings are mostly... | 0 | 2024-05-29T05:05:57 | https://dev.to/onlineodt/onward-booking-3bim | onwardticket, dummyflightticket | Another name for an onward booking is a flight reservation or itinerary. Onward bookings are mostly used to provide proof of return and submit a visa application. It can be validated on the airline website because of its verifiable PNR.
We can arrange for onward travel for as cheap as INR 200/$3 in 10 minutes.
To make an advance reservation, click this link: https://www.onlinedummyticket.com. | onlineodt |
1,868,488 | Integrating with Supabase | Learn how to integrate Logto with @supabase_io to enhance the authentication experience for your... | 0 | 2024-05-29T05:05:32 | https://blog.logto.io/integrating-with-supabase/ | webdev, programming, opensource, productivity | Learn how to integrate Logto with @supabase_io to enhance the authentication experience for your applications.
---
[Logto](https://logto.io/) is a modern identity authentication service provider that offers secure, comprehensive, and user-friendly login support for applications. It also provides tons of SDKs and integration guides across multiple frameworks and programming languages, enabling you to seamlessly integrate enterprise-grade identity authentication services into your application within minutes.
This article primarily focuses on detailing how to integrate Supabase with Logto.
# Supabase basics
Supabase utilizes [Postgres's Row-Level Security](https://www.postgresql.org/docs/current/ddl-rowsecurity.html) to control data access permissions. In simple terms, by creating Row Level Security policies for tables in the database, we can restrict and manage who can read, write, and update data in a table.
Let's assume you have a table named "posts" in your database, with the following content:

The `user_id` field in the table represents the user to whom each post data belongs. You can restrict each user to only access their own post data based on the `user_id` field.
However, before this can be implemented, Supabase needs to be able to identify the current user accessing the database.
### Add user data to the Supabase requests
Thanks to Supabase's support for JWT, when our application interacts with Supabase, we can generate a JWT containing user data using the JWT secret provided by Supabase. We then use this JWT as the Authentication header when making requests. Upon receiving the request, Supabase automatically verifies the validity of the JWT and allows access to the data contained within it throughout subsequent processes.
Firstly, we can obtain the JWT secret provided by Supabase from the “Project Settings” in the Supabase dashboard:
Then, when we use the Supabase SDK to make requests to Supabase, we utilize this secret to generate our JWT and attach it as the Authentication header to the request. (Please note that this process occurs within your application's backend service, and the JWT secret should never be exposed to third parties).
```
import { createClient } from '@supabase/supabase-js';
import { sign } from 'jsonwebtoken';
/
* Note:
* You can find the SUPABASE_URL, SUPABASE_ANON_KEY in the same place where you find the JWT Secret.
*/
const SUPABASE_URL = process.env.SUPABASE_URL;
const SUPABASE_ANON_KEY = process.env.SUPABASE_ANON_KEY;
const SUPABASE_JWT_SECRET = process.env.SUPABASE_JWT_SECRET;
export const getSupabaseClient = (userId) => {
const jwtPayload = {
userId,
};
const jwt = sign(jwtPayload, SUPABASE_JWT_SECRET, {
expiresIn: '1h', // Just for demonstration
});
const client = createClient(SUPABASE_URL, SUPABASE_ANON_KEY, {
global: {
headers: {
Authorization: `Bearer ${jwt}`,
},
},
});
return client;
};
```
Next, navigate to the SQL Editor in the Supabase dashboard and create a function to retrieve the userId carried in the request:
The code used in the image is as follows:
```
create or replace function auth.user_id() returns text as $$
select nullif(current_setting('request.jwt.claims', true)::json->>'userId', '')::text;
$$ language sql stable;
```
As the code shows, in Supabase, you can retrieve the payload of the JWT we generate by calling `request.jwt.claims`. The `userId` field inside the payload is the value we have set.
With this function, Supabase can determine the user who is currently accessing the database.
### Create Row-Level Security policy
Next, we can create a Row-Level Security policy to restrict each user to only access their own post data based on the `user_id` field in the posts table.
1. Navigate to the Table Editor page in the Supabase dashboard and select the posts table.
2. Click on "Add RLS Policy" at the top of the table.
3. In the prompted window, click "Create policy".
4. Input a Policy Name and choose the SELECT Policy command.
5. In the `using` block of the code below, enter:
```
auth.user_id() = user_id
```
By leveraging such policies, data access control within Supabase is achieved.
In real-world applications, you would create various policies to restrict user actions such as data insertion and modification. However, this is beyond the scope of this article. For more information on Row-Level Security (RLS), please refer to [Secure your data using Postgres Row Level Security](https://supabase.com/docs/guides/database/postgres/row-level-security).
### Basic integration process with Logto
As mentioned earlier, because Supabase utilizes RLS for its access control, the key to integrating with Logto (or any other authentication service) lies in obtaining the user id of the authorized user and sending it to Supabase. The entire process is illustrated in the diagram below:
Next, we will explain how to integrate Logto with Supabase based on this process diagram.
# Logto integration
Logto offers integration guides for various frameworks and programming languages.
Generally, apps built with these frameworks and languages fall into categories such as Native apps, SPA (single-page apps), traditional web apps, and M2M (machine-to-machine) apps. You can visit the [Logto quick starts](https://docs.logto.io/quick-starts/) page to integrate Logto into your application based on the tech stack you are using. Afterward, follow the instructions below to integrate Logto into your project based on the type of your application.
### Native app or SPA
Both native apps and SPAs run on your device, and the credentials (access token) obtained after login are stored locally on your device.
Therefore, when integrating your app with Supabase, you need to interact with Supabase through your backend service because you cannot expose sensitive information (like Supabase JWT secret) on each user's device.
Let's assume you're building your SPA using React and Express. You've successfully integrated Logto into your application by following the [Logto React SDK Guide](https://docs.logto.io/quick-starts/react/) (you can refer to the code in our [react sample](https://github.com/logto-io/js/tree/master/packages/react-sample)). Additionally, you've added Logto access token validation to your backend server according to the [Protect your API on Node (Express)](https://docs.logto.io/docs/recipes/protect-your-api/node/) documentation.
Next, you'll use the access token obtained from Logto to request user data from your backend server:
```
import { useLogto } from '@logto/react';
import { useState, useEffect } from 'react';
import PostList from './PostList';
const endpoint = '<https://www.mysite.com/api/posts>';
const resource = '<https://www.mysite.com/api>';
function PostPage() {
const { isAuthenticated, getAccessToken } = useLogto();
const [posts, setPosts] = useState();
useEffect(() => {
const fetchPosts = async () => {
const response = await fetch(endpoint, {
headers: {
Authorization: `Bearer ${await getAccessToken(resource)}`,
},
});
setPosts(response.json());
};
if (isAuthenticated) {
void fetchPosts();
}
}, [isAuthenticated, getAccessToken]);
return <PostList posts={posts} />;
}
export default PostPage;
```
In your backend server, you've already extracted the logged-in user's id from the access token using middleware:
```
// auth-middleware.ts
import { createRemoteJWKSet, jwtVerify } from 'jose';
//...
export const verifyAuthFromRequest = async (ctx, next) => {
// Extract the token
const token = extractBearerTokenFromHeaders(ctx.request.headers);
const { payload } = await jwtVerify(
token, // The raw Bearer Token extracted from the request header
createRemoteJWKSet(new URL('https://<your-logto-domain>/oidc/jwks')), // generate a jwks using jwks_uri inquired from Logto server
{
// expected issuer of the token, should be issued by the Logto server
issuer: 'https://<your-logto-domain>/oidc',
// expected audience token, should be the resource indicator of the current API
audience: '<your request listener resource indicator>',
}
);
// if you are using RBAC
assert(payload.scope.includes('some_scope'));
// custom payload logic
ctx.auth = {
userId: payload.sub,
};
return next();
};
```
Now, you can use the `getSupabaseClient` described above to attach the `userId` to the JWT used in subsequent requests to Supabase. Alternatively, you can create a middleware to create a Supabase client for requests that need to interact with Supabase:
```
export const withSupabaseClient = async (ctx, next) => {
ctx.supabase = getSupabaseClient(ctx.auth.userId);
return next();
};
```
In the subsequent processing flow, you can directly call `ctx.supabase` to interact with Supabase:
```
const fetchPosts = async (ctx) => {
cosnt { data } = await ctx.supabase.from('posts').select('*');
return data;
}
```
In this code, Supabase will return only the post data belonging to the current user based on the previously set policies.
### Traditional web app
The main difference between a traditional web app and a Native app or SPA is that a traditional web app renders and updates pages solely on the web server. Therefore, user credentials are managed directly by the web server, while in Native apps and SPAs, they reside on the user's device.
When integrating Logto with a traditional web app in Supabase, you can directly retrieve the logged-in user's id from the backend.
Taking a Next.js project as an example, after you integrate Logto with your project following the [Next.js SDK Guide](https://docs.logto.io/quick-starts/next-app-router/), you can use the Logto SDK to retrieve user information and construct the corresponding JWT for interacting with Supabase.
```
import { getLogtoContext } from '@logto/next-server-actions';
import { logtoConfig } from '@/logto';
import { getSupabaseClient } from '@/utils';
import PostList from './PostList';
export default async function PostPage() {
const { cliams } = await getLogtoContext(logtoConfig);
// `sub` value in `cliams` is user id.
const supabase = getSupabaseClient(cliams.sub);
const { data: posts } = await supabase.from('posts').select('*');
return <PostList posts={posts} />;
}
```
### Machine-to-machine app
Machine-to-machine (M2M) is often used when your app needs to communicate directly with resource servers, such as a static service that pulls daily posts, etc.
You can use the [Machine-to-machine: Auth with Logto](https://docs.logto.io/quick-starts/m2m/) guide for machine-to-machine app authentication. The integration between Supabase and Machine-to-machine apps is similar to that of Native apps and SPAs (as described in the "Native app or single-page app" section). It involves obtaining an access token from Logto and then validating it through a protected backend API.
However, it's important to note that Native apps and SPAs are typically designed for end-users, so the user id obtained represents the user itself. However, the access token for machine-to-machine apps represents the application itself, and the `sub` field in the access token payload is the client id of the M2M app, not a specific user. Therefore, during development, it's crucial to distinguish which data is intended for M2M apps.
Further more, if you want a specific M2M app to access Supabase on behalf of the entire service to bypass RLS restrictions, you can use Supabase's `service_role` secret to create a Supabase client. It’s useful when you want to make some administrative or automated tasks that require access to all data without being restricted by the Row-Level Security policies set up for individual users.
The `service_role` secret can be found on the same page as the JWT secret:
When creating a Supabase client, use the service_role secret, then this client can access all data in the database:
```
import { createClient } from '@supabase/supabase-js';
// ...
const SUPABASE_SERVICE_ROLE_SCRET = process.env.SUPABASE_SERVICE_ROLE_SCRET;
const client = createClient(SUPABASE_URL, SUPABASE_SERVICE_ROLE_SCRET, {
// ...options
});
```
# Summary
In this article, we delve into integrating Logto with Supabase, shedding light on key insights and critical integration aspects. We explore concepts like JWT authentication and Row-Level Security policies, guiding you through the process of seamlessly incorporating Logto into your Supabase-powered applications. With this knowledge, we hope you can confidently enhance your application's security, functionality, and even extend your projects with additional features.
{% cta https://logto.io/?ref=dev %} Try Logto Cloud for free {% endcta %}
| palomino |
1,868,504 | Air dummyTicket | An air dummy ticket is a reservation for a flight that contains information about the passenger as... | 0 | 2024-05-29T05:04:51 | https://dev.to/onlineodt/air-dummyticket-2ge5 | dummyticket, dummyplaneticket | An air dummy ticket is a reservation for a flight that contains information about the passenger as well as the airline, contact information, route, and date of the trip. It includes a live PNR, which you may view by using the manage my booking or manage my travel options on the airline website.
Get a cheap ticket for travel for about INR 350 or $5.
On the internet, a dummy ticket
Visit https://www.onlinedummyticket.com/ to buy a real flight dummy ticket right now. | onlineodt |
1,868,503 | Free dummy flight ticket | An unpaid hold ticket is comparable to a dummy ticket; however, you can buy a legitimate, verifiable... | 0 | 2024-05-29T05:03:53 | https://dev.to/onlineodt/free-dummy-flight-ticket-16nh | visaticket, dummyticket | An unpaid hold ticket is comparable to a dummy ticket; however, you can buy a legitimate, verifiable dummy flight ticket from us for as low as INR350, or $. Go to the airline's website and select Manage My Booking or Manage My Trip to check the live PNR. Because the document is only good for a maximum of seven days, it is sometimes referred to as a flight reservatAn itinerary or flight reservation is another word for an onward ticket. The main uses of forward tickets are as evidence of return and for the filing of visa applications. On the airline website, it can be validated thanks to its verifiable PNR.
For just INR 200/$3, we can provide onward tickets in less than 10 minutes.
To buy a ticket in advance, go to https://www.onlinedummyticket.com/ right now.
ion. Choosing a date for a trip that takes more than a month can take as little as 48 hours or up to 21 days.
Booking gateway costs for booking retention prevent accepting a free fake flight ticket. A booking engine is a scammer if it gives you a free fake ticket. Your itinerary, name, and trip date will all be on your ticket.
That ticket is not authorized at all.
Visit https://www.onlinedummyticket.com/ to buy a real flight dummy ticket right now. | onlineodt |
1,868,502 | Free 300+ AWS Cloud Practitioner, Real Exam Questions And Explanations: Unlock Your Certification | Master the AWS Cloud Practitioner Exam: Get 300 Authentic Practice Questions for Free! Free 300 +... | 0 | 2024-05-29T05:03:10 | https://dev.to/giasuddin90/unlock-your-aws-cloud-practitioner-certification-access-300-real-exam-questions-for-free-614 | cloudpractitioner, cloudcomputing, certification | Master the AWS Cloud Practitioner Exam: Get 300 Authentic Practice Questions for Free!
[Free 300 + Real Practice Questions Answer ans explanation.](https://bdalljob.sfo3.digitaloceanspaces.com/tech-ebook/aws_cloud_practionar_300_question_ebook-may-09.pdf)
Sample Questions:
Question 1: Which of the following are benefits of migrating to the AWS Cloud? Choose two.
a) Operational Resilience
b) Discounts for products on amazon.com
c) Business Agility
d) Business Excellence
e) Increased Staff Retention
Answer: a) Operational Resilience, c) Business Agility
Explanation: Migrating to the AWS Cloud provides benefits such as operational resilience and business agility. Option b (Discounts for products on amazon.com) and option d (Business Excellence) are not typically considered direct benefits of migrating to the AWS Cloud. Option e (Increased Staff Retention) is not explicitly mentioned in the context.
[Free 300 + Real Practice Questions Answer ans explanation.](https://bdalljob.sfo3.digitaloceanspaces.com/tech-ebook/aws_cloud_practionar_300_question_ebook-may-09.pdf)
Question 2: A company is planning to replace its physical on-premises compute service with a serverless compute service to take advantage of Advanced Technologies quickly after the migration. Which pillar of the AWS Well-Architected Framework does this plan represent?
a) Security
b) Performance Efficiency
c) Operational Excellence
d) Reliability
Answer: b) Performance Efficiency
Explanation: The performance efficiency pillar of the AWS Well-Architected Framework focuses on the efficient use of computing resources to meet requirements and maintain efficiency as technologies evolve.
Question 3: A company is planning to run a Global Marketing application in the AWS Cloud and needs low-latency video streaming. Which AWS service should the company use to meet this requirement?
a) AWS Auto Scaling
b) Amazon Kinesis Video Streams
c) Elastic Load Balancing
d) Amazon CloudFront
Answer: d) Amazon CloudFront
Explanation: Amazon CloudFront is a web service that speeds up the distribution of static and dynamic web content, including video streams, to users. It uses a worldwide network of data centers called Edge locations to deliver content with low latency.
Question 4: Which component of the AWS Global infrastructure is made up of one or more discrete data centers with redundant power, networking, and connectivity?
a) AWS Region
b) Availability Zone
c) Edge Location
d) AWS Outposts
Answer: b) Availability Zone
Explanation: An Availability Zone (AZ) is a component of the AWS Global infrastructure made up of one or more discrete data centers with redundant power, networking, and connectivity.
Question 5: Which pillar of the AWS Well-Architected Framework refers to the ability of a system to recover from infrastructure or service disruptions?
a) Security
b) Reliability
c) Performance Efficiency
d) Cost Optimization
Answer: b) Reliability
Explanation: The reliability pillar includes the ability of a workload to recover from infrastructure or service disruptions and dynamically acquire computing resources to meet demand.
[Free 300 + Real Practice Questions Answer ans explanation.](https://bdalljob.sfo3.digitaloceanspaces.com/tech-ebook/aws_cloud_practionar_300_question_ebook-may-09.pdf)
| giasuddin90 |
1,868,500 | Computer Networking for Beginners in Pashto | Cyber Pashto Offer Computer Networking Course in Pashto Language ** سائبر پشتو پشتو زبان میں کمپیوٹر... | 0 | 2024-05-29T05:02:12 | https://dev.to/aisha_javed_2423b548aa1e9/computer-networking-for-beginners-in-pashto-4if6 |
**Cyber Pashto Offer Computer Networking Course in Pashto Language
**
سائبر پشتو پشتو زبان میں کمپیوٹر نیٹ ورکنگ کورس پیش کرتا ہے۔
کیا آپ کمپیوٹر نیٹ ورکنگ کے بارے میں جاننے کے لیے تیار ہیں؟ اگر آپ جاننا چاہتے ہیں کہ کمپیوٹر کس طرح ایک دوسرے کے ساتھ بات چیت کرتے ہیں اورپشتو میں بنیادی باتیں سیکھنا چاہتے ہیں، تو آپ صحیح جگہ پر ہیں
****💻🖧🖳🖥کمپیوٹر نیٹ ورکنگ کو سمجھنا
****کمپیوٹر نیٹ ورکنگ جدید ٹیکنالوجی کی ایک بنیادی تفصیل ہے، جو آلات کو بغیر کسی رکاوٹ کے معلومات کو مربوط اور شیئر کرنے کے قابل بناتی ہے۔ کمپیوٹر نیٹ ورکنگ کو اسٹاک کا اشتراک کرنے اور ایک دوسرے کے ساتھ بات چیت کرنے کے لیے کمپیوٹر اور دیگر آلات کو جوڑنے کی ضرورت ہوتی ہے۔ یہ انٹرنیٹ کی ریڑھ کی ہڈی ہے، جو ہمیں ای میلز بھیجنے، ویب سائٹس براؤز کرنے، ویڈیوز سٹریم کرنے اور بہت کچھ کرنے کی اجازت دیتا ہے۔ چاہے آپ آئی ٹی انفارمیشن ٹکنالوجی میں کیریئر بنانے میں دلچسپی رکھتے ہوں یا صرف اس بارے میں اپنی سمجھ کو بڑھانا چاہتے ہو کہ انٹرنیٹ کیسے کام کرتا ہے، یہ ابتدائی کورس آپ کے لیے ایک مضبوط بنیاد رکھے گا۔
****👇👇👇آپ اس کورس میں کیا سیکھیں گے؟
****ہمارا وسیع کورس موضوعات کی ایک وسیع رینج کا احاطہ کرتا ہے تاکہ یہ یقینی بنایا جا سکے کہ آپ کمپیوٹر نیٹ ورکنگ کے بنیادی اصولوں کو سمجھ سکتے ہیں
**نیٹ ورکنگ کا تعارف:** نیٹ ورکس، پروٹوکولز اور ڈیٹا کی منتقلی کے طریقے کی بنیادی باتوں کو سمجھیں۔
**نیٹ ورکنگ ڈیوائسز:** ہارڈ ویئر کے مختلف اجزاء جیسے روٹرز، سوئچز اور موڈیم کو دریافت کریں۔
**آئی پی ایڈریسنگ:** آئی پی ایڈریس کے بارے میں جانیں اور جانیں کہ نیٹ ورک پر آلات کی شناخت کے لیے ان کا استعمال کیسے کیا جاتا ہے۔
**نیٹ ورک سیکیورٹی:** اپنے نیٹ ورک کو ممکنہ خطرات سے بچانے کے لیے ضروری حفاظتی تصورات دریافت کریں۔
**ٹربل شوٹنگ:** نیٹ ورکنگ کے عام مسائل کی تشخیص اور حل کرنے میں قیمتی بصیرت حاصل کریں۔
**👅👀👀👀پشتو میں کیوں سیکھیں؟
**ہم آپ کی مادری زبان میں سیکھنے کی اہمیت کو سمجھتے ہیں۔ اس کورس کو پشتو میں پیش کر کے، ہمارا مقصد اسے وسیع تر سامعین کے لیے قابل رسائی بنانا ہے، بشمول وہ لوگ جو اپنی مادری زبان میں سیکھنے میں زیادہ آرام محسوس کر سکتے ہیں۔
**اس کورس کے بارے میں
**مفت
36 اسباق
3 گھنٹے کا ویڈیو مواد
3 ابواب
**💪اپنی صلاحیتوں کو بہتر بنائیں**
**اس کورس کو مکمل کرنے کے بعد، آپ کو کمپیوٹر نیٹ ورکنگ کے اصولوں کی ٹھوس سمجھ حاصل ہو جائے گی اور آپ مزید تعلیم حاصل کرنے یا IT میں کیریئر بنانے کے لیے اچھی طرح سے لیس ہوں گے۔ چاہے آپ طالب علم ہوں، پیشہ ورانہ مہارت حاصل کرنے کے خواہاں ہوں، یا محض ٹیکنالوجی کا شوق رکھنے والا کوئی، یہ کورس آپ کے لیے ہے۔
****💻🖧🖳🖥کمپیوٹر نیٹ ورکنگ کورس کرنے کے کچھ فوائد یہ ہیں
****کیریئر کے مواقع:** کمپیوٹر نیٹ ورکنگ میں مہارت حاصل کرنے سے انفارمیشن ٹیکنالوجی کے میدان میں کیریئر کے وسیع مواقع کھلتے ہیں۔ ٹیلی کمیونیکیشن، سائبرسیکیوریٹی، اور کلاؤڈ کمپیوٹنگ سمیت مختلف صنعتوں میں نیٹ ورکنگ کے پیشہ ور افراد کی بہت زیادہ مانگ ہے
**بہتر ملازمت کے امکانات:** ڈیجیٹل انفراسٹرکچر پر بڑھتے ہوئے انحصار کے ساتھ، کمپنیاں مسلسل ایسے پیشہ ور افراد کی تلاش
کر رہی ہیں جو مضبوط نیٹ ورکس کو ڈیزائن، لاگو اور ان کا نظم کر سکیں۔ نیٹ ورکنگ کورس مکمل کرنا آپ کی ملازمت کے امکانات کو بڑھاتا ہے اور آپ کو جاب مارکیٹ میں زیادہ مسابقتی بناتا ہے۔
**مہارت کی ترقی: **نیٹ ورکنگ کورسز نیٹ ورکنگ ٹیکنالوجیز، پروٹوکولز اور آلات کے ساتھ تجربہ فراہم کرتے ہیں۔ آپ راؤٹرز، سوئچز اور فائر والز کو ترتیب دینے، نیٹ ورک کے مسائل کو حل کرنے اور حفاظتی اقدامات کو نافذ کرنے کا طریقہ سیکھیں گے۔ یہ عملی مہارتیں انفارمیشن ٹیکنالوجی پیشہ ور افراد کے لیے انمول ہیں۔
**مسئلہ حل کرنے کی صلاحیتیں:** نیٹ ورکنگ کورسز آپ کو یہ سکھاتے ہیں کہ نیٹ ورکنگ کے پیچیدہ مسائل کی تشخیص اور حل کیسے کریں۔ آپ تنقیدی سوچ کی مہارتیں تیار کریں گے اور کنیکٹیویٹی کے مسائل کو حل کرنا، نیٹ ورک کی کارکردگی کو بہتر بنانا، اور سیکیورٹی کے خطرات کو مؤثر طریقے سے کم کرنا سیکھیں گے۔
**لچک اور ریموٹ ورک:** کمپیوٹر نیٹ ورکنگ میں مہارت آپ کو دور سے یا فری لانس آئی ٹی کنسلٹنٹ کے طور پر کام کرنے کی اجازت دیتی ہے۔ دور دراز کے کام اور تقسیم شدہ ٹیموں کے عروج کے ساتھ، نیٹ ورکنگ کے پیشہ ور افراد کو کہیں سے بھی کام کرنے اور دنیا بھر کے گاہکوں کے ساتھ تعاون کرنے کی لچک ہوتی ہے۔
**باہمی تعاون کے مواقع: **نیٹ ورکنگ کورسز میں اکثر گروپ پروجیکٹس اور باہمی تعاون کی سرگرمیاں شامل ہوتی ہیں، جو آپ کو ہم عمروں کے ساتھ بات چیت کرنے، خیالات کا تبادلہ کرنے اور پیشہ ورانہ تعلقات استوار کرنے کی اجازت دیتی ہیں۔ صنعت کے پیشہ ور افراد اور ساتھی طلباء کے ساتھ نیٹ ورکنگ مستقبل کے کیریئر کے مواقع اور شراکت کے دروازے کھول سکتی ہے۔
**ذاتی ترقی:** آخر میں، کمپیوٹر نیٹ ورکنگ کورس مکمل کرنا ایک فائدہ مند ذاتی کامیابی ہے۔ یہ خود کو بہتر بنانے، زندگی بھر سیکھنے، اور آج کی ٹیکنالوجی سے چلنے والی دنیا میں متعلقہ رہنے کے لیے آپ کے عزم کو ظاہر کرتا ہے۔ چاہے آپ ایک تجربہ کار آئی ٹی پروفیشنل ہوں یا کیریئر کے نئے راستے تلاش کرنے والے، نیٹ ورکنگ کی تعلیم میں سرمایہ کاری ذاتی اور پیشہ ورانہ ترقی کا باعث بن سکتی ہے۔
**💻🖧🖳🖥کمپیوٹر نیٹ ورکنگ کا مستقبل
**کمپیوٹر نیٹ ورکنگ کا مستقبل دلچسپ امکانات رکھتا ہے کیونکہ ٹیکنالوجی ہماری باہم جڑی ہوئی دنیا کو تیار کرتی اور تشکیل دیتی ہے۔ کمپیوٹر نیٹ ورکنگ کے مستقبل کو تشکیل دینے والے کچھ اہم رجحانات اور پیشرفت یہ ہیں
5G **ن****یٹ ورکس:** نیٹ ورکس کا رول آؤٹ تیز رفتار، کم رسپانس ٹائم، اور زیادہ قابلیت اور قابلیت پیش کر کے کنیکٹیویٹی کو تبدیل کرنے کا وعدہ کرتا ہے۔ ٹیکنالوجی ابھرتی ہوئی ٹیکنالوجیز جیسے انٹرنیٹ آف تھنگز، اگمینٹڈ رئیلٹی، اور ورچوئل رئیلٹی، صنعتوں کو تبدیل کرنے اور صارف کے تجربات کو بڑھانے کے وسیع پیمانے پر اپنانے کے قابل بنائے گی۔
**ایج کمپیوٹنگ:** آئی او ٹی ڈیوائسز اور ریئل ٹائم ایپلی کیشنز کے پھیلاؤ کے ساتھ، ایج کمپیوٹنگ سلوشنز کی مانگ بڑھتی جارہی ہے۔ ایج کمپیوٹنگ پروسیسنگ پاور کو ڈیٹا سورس کے قریب لاتا ہے، تاخیر، صلاحیت اور قابلیت کے استعمال کو کم کرتا ہے۔
**سافٹ ویئر ڈیفائنڈ نیٹ ورکنگ:** سافٹ ویئر ڈیفائنڈ نیٹ ورکنگ مسلسل توجہ حاصل کر رہی ہے کیونکہ تنظیمیں نیٹ ورک کی رفتار، اسکیل ایبلٹی، اور پیسے کی بچت کو بہتر بنانا چاہتی ہیں۔ کنٹرول ہوائی جہاز کو ڈیٹا ہوائی جہاز سے الگ کر کے، مرکزی نیٹ ورک مینجمنٹ اور قابل پروگرام نیٹ ورک کنفیگریشن کو قابل بناتا ہے۔ جیسا کہ سافٹ ویئر ڈیفائنڈ نیٹ ورکنگ ٹیکنالوجیز پختہ ہوتی ہیں، ہم انٹرپرائز اور سروس فراہم کرنے والے نیٹ ورکس میں وسیع تر اپنانے کی توقع کر سکتے ہیں۔
**نیٹ ورک آٹومیشن:** پیچیدہ نیٹ ورکس کو مؤثر طریقے سے منظم کرنے کے لیے آٹومیشن تیزی سے ضروری ہوتا جا رہا ہے۔ آٹومیشن ٹولز اور آرکیسٹریشن پلیٹ فارم نیٹ ورک پروویژننگ، کنفیگریشن مینجمنٹ، اور ٹربل شوٹنگ کو ہموار کرتے ہیں، دستی غلطیوں اور آپریشنل اوور ہیڈ کو کم کرتے ہیں۔ مصنوعی ذہانت اور مشین لرننگ کا انضمام نیٹ ورک آٹومیشن کی صلاحیتوں کو مزید بڑھاتا ہے، پیشین گوئی کی دیکھ بھال اور خود کو شفا دینے والے نیٹ ورکس کو فعال کرتا ہے۔
**سیکیورٹی چیلنجز:** جیسے جیسے نیٹ ورکس ایک دوسرے سے جڑے ہوئے ہیں اور ڈیٹا کی مقدار بڑھ رہی ہے، سائبرسیکیوریٹی ایک اہم تشویش بنی ہوئی ہے۔ کلاؤڈ سروسز، موبائل ڈیوائسز، اور آئی او ٹی اینڈ پوائنٹس کا پھیلاؤ حملے کی سطح کو وسعت دیتا ہے، جس سے نیٹ ورکس سائبر خطرات کا زیادہ خطرہ بن جاتے ہیں۔ مستقبل کی نیٹ ورکنگ ٹیکنالوجیز حساس ڈیٹا اور انفراسٹرکچر کی حفاظت کے لیے مضبوط حفاظتی اقدامات کو ترجیح دیں گی، بشمول انکرپشن، تصدیق، اور دخل اندازی کا پتہ لگانا۔
**💯کیا کمپیوٹر نیٹ ورکنگ مستقبل کے لیے ایک اچھا آپشن ہے؟
** کمپیوٹر نیٹ ورکنگ مستقبل کے لیے ایک متحرک اور امید افزا کیریئر کے انتخاب کے طور پر ابھرتا ہے۔ صنعتوں میں اس کی مسلسل بڑھتی ہوئی مانگ کے ساتھ، مسلسل جدت، منافع بخش کمائی کی صلاحیت، اور عالمی رابطے کی تشکیل میں ضروری کردار کے ساتھ، کمپیوٹر نیٹ ورکنگ میں اپنا کیریئر پیشہ ورانہ ترقی، ذاتی ترقی اور معاشرے میں بامعنی شراکت کے بے پناہ مواقع فراہم کرتا ہے۔ اس تیزی سے ابھرتے ہوئے میدان کے چیلنجوں اور مواقع کو قبول کرتے ہوئے، افراد کل کے نیٹ ورکس کی تعمیر اور آنے والی نسلوں کے لیے ہمارے ڈیجیٹل منظر نامے کی شکل دینے والی تکنیکی ترقی کو آگے بڑھانے کے لیے ایک بھرپور سفر کا آغاز کر سکتے ہیں۔
مزید معلومات کے لیے
[Cyberpashto
](https://www.cyberpashtopremium.com/courses/computer-networking-for-beginners-in-pashto)
اگر آپ پشتو میں کسی اور کورس کے بارے میں جاننا چاہتے ہیں تو سائبرپشتو پریمیم جوائن کریں۔
لنک جوائن کریں
https://www.cyberpashtopremium.com/collections
اگر آپ اردو میں کسی اور کورس کے بارے میں جاننا چاہتے ہیں تو سائبر ڈوپریمیم میں شامل ہوں۔
لنک جوائن کریں
https://cyberurdupremium.com/
آپ سائبر سیکیورٹی کے لیے سائبر اردو نیوز کے ذریعے بھی اپ ڈیٹ کر سکتے ہیں۔
ابھی شامل ہوں
https://cyberurdunews.com/
اگر آپ سائبرپشتو کے بانی کے بارے میں جاننا چاہتے ہیں تو فوادبچہ کے ساتھ شامل ہوں۔
[سائبر پاکستان سے جڑے رہیں۔
](https://www.cyberpashtopremium.com/courses/computer-networking-for-beginners-in-pashto)
#cyberpashto #cyberpashtopremium #cyberurdu #cyberurdupremium #fawadbacha #cyberpakistan @cyberpashto | aisha_javed_2423b548aa1e9 | |
1,868,499 | Onwardticket | An itinerary or reservation for a flight is another name for an onward ticket. The majority of the... | 0 | 2024-05-29T05:02:05 | https://dev.to/onlineodt/onwardticket-3kak | dummyticket, dummyflightticket | An itinerary or reservation for a flight is another name for an onward ticket. The majority of the time, forward tickets are utilized as proof of return and visa submission. It can be verified on the airline website since it has a verifiable PNR.
We can provide onward tickets for just INR 200/$3 in just 10 minutes.
Get a ticket for the future right now at https://www.onlinedummyticket.com/.
| onlineodt |
1,868,498 | one way trip | In addition, travelers should make sure they have enough supplies for their return trip. This can be... | 0 | 2024-05-29T05:00:58 | https://dev.to/onlineodt/one-way-trip-577a | dummyplaneticket, dummyairticket | In addition, travelers should make sure they have enough supplies for their return trip. This can be done by selecting their chosen mode of transportation, purchasing a separate one-way ticket, or coming up with other arrangements
Traveling alone gives some tourists the freedom to see a place without having to plan a return date, which gives them the option to continue traveling or make other plans.
One-way Flights: Purchaspermanently, one-way flights are frequently utilized.
One-way Transportation: This also includes other forms of transportation when the passenger has no intention of going back to the starting point of the trip, such buses, trains, and cruises.
Travelers can explore new places and relocate permanently with one-way trips, giving them flexibility and independence from having to go back to their starting point. But especially for overseas travel or migration, it's critical to prepare ahead and take into account elements like lodging, transportation, and any required papers.Purchase Right Away at https://www.onlinedummyticket.com/ing a one-way ticket entails going to a location without also purchasing a return ticket. When a person has erratic plans, wants to visit several places, or is moving | onlineodt |
1,868,497 | one way to fly | One-way travel is defined as purchasing a ticket for a flight from one location to another without a... | 0 | 2024-05-29T05:00:12 | https://dev.to/onlineodt/one-way-to-fly-338c | dummyticket, holdticket | One-way travel is defined as purchasing a ticket for a flight from one location to another without a return ticket. On the other hand, purchasing a round-trip ticket covers both the outbound and return flights.
There are several reasons why one-way flights may be beneficial.
Flexible Trip Schedules: Passengers on one-way flights can choose to make their own arrangements for the return journey. This can be useful for travelers who are unclear about their itinerary or who wish to stay longer at their current area.
Travel to Multiple Destinations: One-way flights are commonly used for trips that take passengers to multiple cities or countries without returning to the starting point.
Relocating or Moving: People who are moving to another country or city might purchase one-way tickets there to avoid needing to buy a return ticket.
When organizing a global trip, tourists can book several one-way flights to see various places across the globe.
When buying a one-way ticket, there are a few things to consider: entry criteria, visa requirements, and potential additional costs (like a higher price than round-trip tickets).
Passengers should also ensure that they have enough supplies for their return journey, which may include choosing their preferred means of transportation, buying a separate one-way ticket, or making other plans.
Currently, visit https://www.onlinedummyticket.com/ to purchase an advance ticket. | onlineodt |
1,868,496 | onward tickets | An onward ticket is sometimes known as an itinerary or reservation for a flight. Forward tickets are... | 0 | 2024-05-29T04:58:59 | https://dev.to/onlineodt/onward-tickets-nng | onwardticket, dummyticket | An onward ticket is sometimes known as an itinerary or reservation for a flight. Forward tickets are typically used to confirm a person's return and visa application. It has a confirmed PNR, so you can check it on the airline website.
In only ten minutes, we can provide onward tickets for just INR 200/$3.
Currently, visit https://www.onlinedummyticket.com/ to purchase an advance ticket. | onlineodt |
1,868,494 | onward state ticket exchange | The "Onward State Ticket Exchange" appears to be a website or service for buying, selling, or... | 0 | 2024-05-29T04:56:01 | https://dev.to/onlineodt/onward-state-ticket-exchange-nb5 | dummyticket, dummyflightticket | The "Onward State Ticket Exchange" appears to be a website or service for buying, selling, or exchanging tickets, maybe with a focus on events or activities that take place in Pennsylvania or are associated with Penn State University.
Without more details or context, it's challenging to give accurate information about this ticket exchange. If you're looking for information regarding a ticket exchange service related to events or activities in Pennsylvania or associated with Penn State University, I suggest conducting an internet search or visiting the official websites of Penn State University or the relevant event organizers.
In less than ten minutes, you may purchase an onward ticket for roughly INR350, or $5.
Get your ticket at https://www.onlinedummyticket.com/ right now for your forthcoming event.
| onlineodt |
1,868,492 | Book onward ticket | There are multiple options available to you if you need to reserve a subsequent ticket in order to... | 0 | 2024-05-29T04:52:27 | https://dev.to/onlineodt/book-onward-ticket-2jip | dummyplaneticket, holdticket | There are multiple options available to you if you need to reserve a subsequent ticket in order to fulfill admission requirements or apply for a visa:
Travel agencies online (OTAs): You may find and reserve onward flights using well-known online travel agents like Expedia, Kayak, or Skyscanner. These websites let you filter results according to your tastes and provide a large selection of flight possibilities.
Directly with Airlines: You can make direct reservations for subsequent flights by visiting airline websites or contacting customer support. Numerous airlines have flexible booking choices, such as the possibility to make bookings without paying in full right away.
Services for Booking Temporary Flights: Certain services offer bookings or itineraries for flights that are meant to be temporary, especially for the purpose of applying for a visa. Although the reservation produced by these providers appears to be a legitimate ticket, it is not. Rent-A-Flight, Fly Onward, and Best Onward Ticket are a few examples.
Travel Agents: Online or local travel agencies may help with the reservation of subsequent flights. They can assist you in selecting flights that meet your preferences and in making reservations.
Ticketing Offices: Visit travel agencies or airline ticketing offices in person to book reservations for upcoming flights. This option might be quite helpful if you would prefer to discuss your alternatives with a travel agent face-to-face.
Even better, we can book you an onward journey for just INR 350/$5 in less than 10 minutes.
Purchase your next ticket at https://www.onlinedummyticket.com right now. | onlineodt |
1,868,491 | Onward flight ticket | A confirmed flight reservation or ticket for a subsequent voyage beyond the primary destination is... | 0 | 2024-05-29T04:51:29 | https://dev.to/onlineodt/onward-flight-ticket-op2 | dummyticket, visaticket | A confirmed flight reservation or ticket for a subsequent voyage beyond the primary destination is referred to as a "onward flight ticket." When entering a nation on a tourist visa or visa-free entry, airlines and immigration authorities frequently request it as evidence that the visitor intends to depart.
For instance, if you are visiting a country with a tourist visa or admission without a visa, immigration officers could request documentation proving you won't be staying longer than permitted. You can prove that you intend to leave the country before your visa or admission period expires by presenting an onward travel ticket.
If they haven't finalized their travel arrangements, passengers may occasionally utilize a temporary or dummy onward flight ticket for airline requirements or to meet visa applications.
In less than ten minutes, you may purchase an onward ticket for just INR350, or $5.
Buy your ticket for the next flight immediately at https://www.onlinedummyticket.com/ | onlineodt |
1,868,490 | reserve flight | A flight that has been scheduled or reserved for a certain passenger at a given day and time is... | 0 | 2024-05-29T04:50:32 | https://dev.to/onlineodt/reserve-flight-1icd | reserveflight, dummyticket | A flight that has been scheduled or reserved for a certain passenger at a given day and time is referred to as a reserve flight. By making a reservation, a person effectively guarantees a place on the flight for their journey.
It's crucial to remember that having a reserved seat does not always mean that you have a ticket. Although the reservation guarantees a spot on the aircraft, full booking security usually requires the purchase of a ticket. An itinerary or reservation may be sufficient to prove travel plans in some circumstances, such as visa applications, and no ticket needs to be purchased right away.
In less than ten minutes, purchase a reservation for a flight at https://www.onlinedummyticket.com/ for just INR 350/$5. | onlineodt |
1,868,489 | reservations flight | A reservation made for a specific flight on a given date and time through an airline or travel agency... | 0 | 2024-05-29T04:49:22 | https://dev.to/onlineodt/reservations-flight-5gl5 | dummyplaneticket, holdticket | A reservation made for a specific flight on a given date and time through an airline or travel agency is referred to as a reservation flight. In essence, you are reserving a spot on a flight when you make a reservation. This is how the procedure normally operates:
Choice: You choose your ideal flight by considering various aspects such the airline, the time of departure and arrival, and the cost.
Booking: To finish the booking procedure, you provide your personal information and payment details after selecting your flight. You will now receive a booking confirmation with all the specifics of your reservation, including flight numbers, dates, and times.
Confirmation: The airline or travel company will send you a confirmation email or ticket as soon as the reservation is verified and payment is completed. Your booking reference number and other crucial flight information are sent to you together with the confirmation of your reservation.
Remember that having a reservation does not guarantee that you will receive a ticket. Although a reservation guarantees you a spot on the aircraft, in order to fully secure your booking, you usually need to pay for the ticket. An itinerary or reservation may be enough to prove travel plans in some circumstances, such as when applying for a visa, in lieu of a paid ticket.
In less than ten minutes, you may purchase a reserve airplane ticket for little INR 350 or $5.
Purchase a flight reservation right now at https://www.onlinedummyticket.com/ | onlineodt |
1,866,901 | Work, Travel, Cultures & Decisions | This week I had several ideas about what to post, but none of them seemed reasonable enough to share... | 0 | 2024-05-27T19:31:54 | https://yuricunha.com/blog/work-travel-cultures-decisions/ |
This week I had several ideas about what to post, but none of them seemed reasonable enough to share here, and as you know, this blog doesn't have a posting "schedule"... I post when I want to.
As some people know, I design, set up, and maintain databases, which is just my main job. There's also the fact that I set up servers, from hardware to cabling and configurations - and there are smaller gigs like freelance website development and volunteering as a math and artificial intelligence teacher for children. So, I end up traveling for various jobs, and currently, I've been to Canada, Japan, China, the United States, and France. Sometimes, during these trips, I end up extending my stay in the country (nothing that would expire my visa).
So, every time I extend my time in the countries I visit, I end up using the right part (brain analytics) and observing the details of each culture, and the more I see, the happier I am to know new cultures, and I use this to improve myself. And, I believe the coolest culture I've encountered was the Japanese, and I say this in a general life context.
The Japanese, in their majority, have a culture of striving to be better, giving their best, and not disrespecting people. That's something I find really cool.
It's very rare to see a Japanese person doing something to bring shame upon themselves or their close ones, and when I say close ones, I mean friends, family, and even professional hierarchy. Even politicians who steal usually commit seppuku (suicide) for having brought shame to their own family name. It's sad but highly courageous, seriously.
In Japan, for the most part, you see boys trying to have a considerably more comfortable and stable life so that they have the ability to start and maintain a family. Of course, there's also the issue of girls, who for the most part, try to minimize exposure of their bodies both virtually and physically (no, they don't wear sweatshirts when they go to the beach in the summer), the way they learn to sit in the seiza style (although it can be somewhat painful), and how they behave in general in front of people, like giving themselves respect.
Of course, not everything is rosy, but their culture manages to be better than all the others in my opinion (and certainly much better than the current one in my country, Brazil).
You need to see, within their own home, you use soft slippers only indoors, and when you go to someone else's house, known or not, if you enter it, you can't just walk in with your shoes on... they will give you one of those soft slippers they keep for visitors to use. Another extremely strong point is that you don't see Japanese people coming into your home and going after you, that doesn't exist... first, you're invited in, and then, after being invited, your limit is the person's living room, but that's the extent of how far you go, meaning they won't go and wander around your house, and now comes another cool point: you/they cannot sit without the resident's permission. Isn't that cool? They come to your house, you sit down, and if they don't say "dozo" ("go ahead"), they'll stand because without your permission, it becomes disrespectful.
Bowing to someone and/or when apologizing is cool... you show that you made a mistake, and in your mistake, you were disrespectful.
Calling someone by their family name, in respect to them and their family, is another thing that I consider incredibly amazing, seriously.
To be honest, if it weren't for my flawed Japanese (which I'm already studying and will be my fourth language), I would try for a resident visa.
Maybe another culture that I find interesting is Canada's, where you can see French and English (British-French with a bit of American) traits, so much so that you can see places like Quebec, where they mix French with English, but that will be (with a big maybe) for another post here on the blog.
Changing the subject, moving away from work, travel, and cultures, lately, I've decided to try new things, like getting on Tinder to meet someone interesting - and what I can say sincerely about it is that if you're looking for something carnal/casual/sexual, you can go ahead without fear because you'll find plenty. There was a time between 2017 and 2021 when Tinder was good, its design was more traditional (rustic and exotic), and you didn't have to pay to have a friendly/nice experience on it, but now, most of the reports I've heard say that you "need" to pay, otherwise, you won't get matches, won't be seen by other people, and a bunch of other things... I personally haven't tried this "free-paid" Tinder because I have a partnership with them, so I have a monthly code renewed with gold for free... in a week on Tinder, I had an average of 200 matches, and let's be honest, I'm not a handsome guy, actually, according to a survey (and there was one), with 25 consulted girls, on a scale of 0 to 10 (0 being horrible and 10 being a dream guy), I got 8.25, which is a high average.
On Tinder, I would select the people I liked the most by their bio (yes, I read all the bios), and those who didn't have one or only put their Instagram username, I would select based on visual appeal. And what you might say is "wow, that's hypocritical," I don't believe it is, because I don't buy clothes that don't appeal to me visually (although most are black or dark blue and plain). But, honestly, most people there were too superficial. When I saw someone saying they liked "Game of Thrones" books, I would ask or mention something about "A Song of Ice and Fire," the person didn't even know which book it was. Or when they were fans of hardware or big geeks, and the person only talked to me about a super-fast computer or Naruto and that's it... mediocre subject, with the person most of the time not leaving space for a question or continuation of the conversation. But, for me, the worst people were the ones who, in the first message, would send you their phone number, or Instagram username, and then add "I don't come here much"... so I deleted the account. Besides, Tinder's guidelines say you can't put your Instagram in the bio, in fact, it mentions that you can't put any form of external contact in your profile (I even reported some for this), and there were people selling packs, like onlyfans directly in the bio, or who would message you asking for your number or Instagram username, so when they call you, they'd start with a generic message, followed by an image with the prices of nude packs... sad.
When I was younger, I really wanted to have a girlfriend, start a serious relationship and develop that, but at the height of my 19/20 years, that desire died directly, and I kept that idea calmly until a friend said "try again, it's worth it," so I listened to my best friend, just to refute his thesis with something recent... I chose Tinder because I
wasn't aware of this "menu for intercourse/coitus", and I refuted him. But he didn't accept it, so I started going out with friends to social events, and I met eight girls, six of them wanted only sexual/casual relationships, and two wanted only a "friend with benefits", so I avoided them. Once again, as a trained physicist that I am, I presented my thesis to him, and then he accepted it.
Honestly, I'm not the type to succumb to this kind of "peer pressure" because I only have three friends, and we three are what I can call "unethical," we reject many of the standards that society imposes nowadays.
In conclusion, I went back to my MGTOW (men going their own way).
Although I've been in MGTOW since I was 19/20 years old, I don't feel a lack or need to be with someone daily... of course, I sometimes miss cuddling, but I don't miss (missing and longing are different things, research), but when I think that nowadays, everyone is hooking up with everyone, and that people don't have any culture anymore, even though they're educated (culture and education are different things, research, but, in short, culture is how you behave, education is your educational ability, like reading and writing).
Another decision I made was to treat people outside my circle with complete indifference, like, before, I still tried to treat people I was talking to as a possible person I would have in my life in the future, nowadays, I've decided not to do that anymore, it's exhausting, and although it might not seem different, but when you're someone I consider from my circle (and even a large part of my family isn't), I'm completely different... I randomly text, send some cool articles, invite you to go out on the weekend, to travel with me, send you gifts, and even text as if I didn't know how to write anymore, all stupidly, and even send you photos like a goofball.
But, closing this article/post, what I've decided most recently is that I won't do any more experiments that will require me to try to find someone to share life with... I'll comfortably stay in my MGTOW & my eternal solitude, and finally, I'll adhere to a relationship solely and exclusively casual/carnal/sexual.
Take care. | isyuricunha | |
1,868,487 | flight itinerary | A flight itinerary is a written record that contains the specifics of a scheduled travel route. It is... | 0 | 2024-05-29T04:46:41 | https://dev.to/onlineodt/flight-itinerary-20jp | dummyticket, visaticket | A flight itinerary is a written record that contains the specifics of a scheduled travel route. It is sometimes referred to as a flight reservation or booking confirmation. Typically, it contains details like:
Traveling passengers' names and any other pertinent personal information are included in the passenger details.
Flight details contain the airline(s) and/or flight number(s) that the passenger(s) will be traveling with, as well as the airport(s) of departure and arrival, dates, and times of departure and arrival.
Reservation code or itinerary number: A special number linked to the reservation that can be used to access or change it.
Seat Assignments: The flight schedule may list the seat(s) allotted to each passenger, if applicable.
Booking Confirmation Number: A reference number that the airline or travel company provides to validate the reservation.
Flight itineraries are frequently used for a number of reasons, such as planning trips, applying for visas, and providing documentation of travel plans as needed by airlines or immigration officials. An schedule of flights is frequently required for visa applications as evidence of future travel arrangements. In these circumstances, passengers may receive a provisional flight schedule orreservation from a travel agency expressly for the purpose of applying for a visa; this may typically be done without having to buy a ticket.
A flight itinerary is a confirmation of the desire to go; nevertheless, it differs from a ticket in that it does not guarantee a seat on the aircraft. A ticket is a paid reservation that verifies a traveler's spot on a particular aircraft.
Purchase a flight schedule from https://www.onlinedummyticket.com/ for about INR350 or $5 right now.
| onlineodt |
1,868,486 | Django 9: Scheduled tasks | NOTE: This article was initially posted on my Substack, at... | 0 | 2024-05-29T04:44:28 | https://dev.to/doctorserone/django-9-scheduled-tasks-3m4n | python, django, docker, cron | > NOTE: This article was initially posted on my Substack, at https://andresalvareziglesias.substack.com/
Hi all!
It’s been a while since the last post. The real life can be problematic sometimes… but we are here again! Ready to continue with our little experiment?
In the first eight chapters of this series, we built a full (but basic) player versus player web based multiplayer tic tac toe. Now, we need to finish the experiment with a CPU player based on a machine learning algorithm.
But first, we need an internal scheduler, to allow the CPU player (our dragons) to play asynchronously, without the need of human interaction.
## Articles in this series
Chapter 1: [Let the journey start](https://andresalvareziglesias.substack.com/p/let-the-journey-start-with-python-docker-and-ai?utm_source=post-toc)
Chapter 2: [Create a containerized Django app with Gunicorn and Docker](https://andresalvareziglesias.substack.com/p/create-a-containerized-django-app?utm_source=post-toc)
Chapter 3: [Serve Django static files with NGINX](https://andresalvareziglesias.substack.com/p/serve-django-static-files-with-nginx?utm_source=post-toc)
Chapter 4: [Adding a database to our stack](https://andresalvareziglesias.substack.com/p/adding-a-database-to-our-stack?utm_source=post-toc)
Chapter 5: [Applications and sites](https://andresalvareziglesias.substack.com/p/django-5-applications-and-sites)
Chapter 6: [Using the Django ORM](https://andresalvareziglesias.substack.com/p/django-6-using-the-django-orm)
Chapter 7: [Users login, logout and register](https://andresalvareziglesias.substack.com/p/django-7-users-login-logout-and-register?utm_source=profile&utm_medium=reader2)
Chapter 8: [Implementing the game in Player vs Player](https://andresalvareziglesias.substack.com/p/django-8-implementing-the-game-in?utm_source=profile&utm_medium=posttoc)

## Adding a scheduler module
There are a lot of Django scheduler out there. We will use django-crontab (https://pypi.org/project/django-crontab/) a very simple cron-based scheduler for our Django site.
First, we need to add django-crontab to our requirements.txt file:
```
Django
gunicorn
psycopg2-binary
django-createsuperuserwithpassword
pretty_errors
django-crontab
```
Then, in settings.py, add scheduler to INSTALLED_APPS:
```
INSTALLED_APPS = [
[...],
"django_createsuperuserwithpassword",
"django_crontab",
"game",
]
```
Edit the Django container entrypoint shell (entrypoint.sh) to add all defined cron tasks at container start:
```
echo "Adding Django scheduled tasks..."
python manage.py crontab add
```
NOTE: when executed, Django manages the local Linux cron service, adding or removing tasks as needed. So, we need that our base image supports cron. Edit the main Dockerfile:
```
FROM python:3.12.2-bookworm
# Install cron service
RUN apt-get update && apt-get -y install cron vim
# set some environment variables
ENV PYTHONDONTWRITEBYTECODE 1
ENV PYTHONUNBUFFERED 1
# install dependencies
RUN pip install --upgrade pip
COPY ./app/requirements.txt .
RUN pip install -r requirements.txt
COPY ./app/entrypoint.sh .
RUN chmod +x entrypoint.sh
# Execute cron service after migration
RUN mkdir /cron
RUN service cron restart
# copy project
COPY ./app/src/ticmagicalline .
ENTRYPOINT [ "/entrypoint.sh" ]
```
This will install the cron service on container creation.
## Define tasks
Generate a file named cron.py inside the desired Django subapp (game/cron.py) and write the scheduled task that will make the CPU movements:
```
def makePendingDragonMovement():
print("Scheduled task executed!")
```
Once created, we need to define them in settings.py:
```
CRONJOBS = [
('* * * * *', 'game.cron.makePendingDragonMovement')
]
```
The cron tasks definition accepts extra arguments. We can use these arguments to redirect the output to a file, like:
```
CRONJOBS = [
('* * * * *', 'game.cron.makePendingDragonMovement', '>> /cron/movements.log 2>&1)
]
```
We can also use internal Django commands as cron jobs, it’s very useful!
```
CRONJOBS = [
[…]
('0 * * * *', 'django.core.management.call_command', [
'clearsessions'
]),
]
```
The format of time is the same as in the regular system cron tasks. Read the Wikipedia for a full explanation:
[https://en.wikipedia.org/wiki/Cron](https://en.wikipedia.org/wiki/Cron)
## Regenerate the container
Regenerate the app container:

And restart all containers again:

Login in the container to see the crontab generated by django-crontab:
```
exec -it app /bin/bash
/usr/bin/crontab -l
```
And also the tasks output:
```
exec -it app /bin/bash
cd /cron
tail -F movements.log
```
## In the last chapter…
This serie of 10 posts comes to an end in the next chapter. We have learned the basics of a Django full stack app, from the backend to the frontend. Also, we have packaged our app as a container in a fully containerized runtime environment with Gunicorn anf NGINX.
But still one chapter remains. One chapter full of dragons…
## About the list
Among the Python and Docker posts, I will also write about other related topics (always tech and programming topics, I promise... with the fingers crossed), like:
- Software architecture
- Programming environments
- Linux operating system
- Etc.
If you found some interesting technology, programming language or whatever, please, let me know! I'm always open to learning something new!
## About the author
I'm Andrés, a full-stack software developer based in Palma, on a personal journey to improve my coding skills. I'm also a self-published fantasy writer with four published novels to my name. Feel free to ask me anything!
| doctorserone |
1,868,485 | fake flight tickets | False airline tickets are counterfeit documentation. They may be created, among other things, as... | 0 | 2024-05-29T04:44:00 | https://dev.to/onlineodt/fake-flight-tickets-en8 | dummyticket, dummyairticket | False airline tickets are counterfeit documentation. They may be created, among other things, as practical jokes, trickery, or frauds.
It is imperative to acknowledge that using fake airline tickets for any purpose other than amusement is immoral and may even be against the law. Traveling with a forged ticket or attempting to apply for a visa can have serious consequences, including being denied entrance, getting sued, and making it more difficult to travel in the future. Always buy genuine tickets from reputable airlines or travel agencies to prevent problems.
For your immigration and visa needs, we provide genuine and verified airline tickets. For little INR350/$5, tickets are available at onlinedummyticket.com.
| onlineodt |
1,868,484 | fake airline ticket | Counterfeit documents are fake airline tickets. They can be made as pranks, deceptions, or frauds,... | 0 | 2024-05-29T04:43:09 | https://dev.to/onlineodt/fake-airline-ticket-e04 | dummyticketairline, onwardticket | Counterfeit documents are fake airline tickets. They can be made as pranks, deceptions, or frauds, among other causes.
It's critical to realize that it is unethical and maybe illegal to use fictitious airline tickets for any reason other than personal entertainment. Attempting to apply for a visa or travel with a fraudulent ticket can have major effects, such as being refused entry, facing legal action, and making future travel more difficult. To avoid issues, always purchase authentic tickets from reliable airlines or travel companies.
We offer authentic and validated plane tickets for your immigration and visa requirements. Tickets are available from onlinedummyticket.com for little INR350/$5
Purchase Right Away at https://www.onlinedummyticket.com/ | onlineodt |
1,868,483 | Unlocking Visibility and Control: Introducing Squadcast’s Service Graph Feature | To ensure efficient Incident Management, it is crucial to proactively anticipate and address... | 0 | 2024-05-29T04:42:17 | https://www.squadcast.com/blog/unlocking-visibility-and-control-introducing-squadcasts-service-graph-feature | squadcast, product | To ensure efficient Incident Management, it is crucial to proactively anticipate and address potential disruptions The need for a comprehensive, high-level view of the status of all services is paramount. Enter Squadcast's [Service Graph](https://support.squadcast.com/services/service-graph) – a feature designed to transform the way organizations approach Incident Management. In this blog, we'll delve into the intricacies of Squadcast's Service Graph, exploring its functionalities, benefits, and the game-changing impact it can have on your incident response strategy.
### Understanding Service Graph: A Visual Representation of Service Dependencies
At its core, Service Graph is a mapping tool that provides a visual representation of all your services and their interdependencies. Imagine having a single, connected graph that encapsulates the health status of your services, offering insights into their current state. This visual representation of service dependencies is crucial in understanding the complexity of your infrastructure.
### Addressing a Common Challenge in Incident Management: The Need for a Holistic View
Incident Management teams often grapple with the challenge of obtaining a high-level, at-a-glance view of the status of all services. Service Graph serves as the first node in your incident response process, functioning as a comprehensive service monitoring dashboard. It empowers you to gain a clear overview of the status and impact of everything happening with your services, whether you're dealing with incidents or striving for optimal service performance.
#### Core Functionalities: Navigating the Service Landscape with Ease
**View the Upstream and Downstream Relationships:** Service Graph allows you to explore the relationships between your services in one graph. You can understand how different services depend on each other, providing insights into your service ecosystem.
**More Stats on Open Incidents:** Service Graph goes beyond dependency mapping by offering detailed statistics on open incidents associated with your services. This data allows you to pinpoint specific issues and prioritize your response accordingly.
**Please Note:** Service Graph Is not an Analytics Panel and is not intended for in-depth data analysis. Instead, it is designed as a relationship diagram with a health status indication, providing you with a quick and visual overview of your services.
#### Key Benefits: Why Choose Squadcast's Service Graph?
Simplifying Visualizing Complexity: Squadast's Service Graph presents a visual representation of intricate systems, simplifying the comprehension of your infrastructure's architecture.
**Uncovering Root Causes:** When incidents arise, the Service Graph empowers you to trace dependencies back to their origins, aiding in the identification of root causes. This capability is pivotal for quicker resolution and help you better understand the impact radius of an incident
**Scalability Insights:** As your organization expands, Squadast's Service Graph is an invaluable asset for managing the scalability of your services. It facilitates comprehension of their interactions and load distribution.
### How to view Service Graphs in Squadcast
To view the service graph, Navigate to Services and click on Graph.

<figcaption>Access Service Graph</figcaption>
### Actions for Service Graph
The Service Graph is automatically generated by Squadcast, reflecting the service dependencies you establish.
- Users have the flexibility to zoom in and out, fitting the graph to the screen for optimal viewing.
- Interactivity is enhanced as users can drag graph components for improved visualization and can choose to lock this customized view.
- Additionally, users can opt to display the right panel for the services showcased.
[](https://register.squadcast.com/)
### Conclusion
The Service Graph feature is not merely a tool; it's a solution to a common challenge in the world of incident management. As organizations rely more heavily on digital services, the need for streamlined incident response becomes increasingly critical. With the Service Graph, you have the power to navigate your service landscape with clarity, respond to incidents with precision, and maintain the reliability of your systems. Try out Service Graph today and experience the benefits of having a clear, connected view of your service ecosystem.
_[Squadcast](https://www.squadcast.com/) is an Incident Management tool that’s purpose-built for SRE. Get rid of unwanted alerts, receive relevant notifications and integrate with popular ChatOps tools. Work in collaboration using virtual incident war rooms and use automation to eliminate toil._
[](https://register.squadcast.com/) | squadcastcommunity |
1,868,481 | Balancing Kids' Nutrition with ATV Access and Trail Conservation in All-Terrain Vehicle (ATV) market | Introduction: As children embrace the thrill of outdoor adventure, All-Terrain Vehicles (ATVs)... | 0 | 2024-05-29T04:41:39 | https://dev.to/sim_chanda/balancing-kids-nutrition-with-atv-access-and-trail-conservation-in-all-terrain-vehicle-atv-market-4fa7 | marketstrategy, globalinsights, globaltrends, marketgrowth |

**Introduction:**
As children embrace the thrill of outdoor adventure, All-Terrain Vehicles (ATVs) offer a gateway to exploration and excitement in natural landscapes. However, the intersection of ATV access and trail conservation presents a delicate balance between fostering outdoor recreation and preserving the environment for future generations. In this article, we delve into the importance of ATV access, trail conservation efforts, and how nurturing kids' nutrition intertwines with their outdoor adventures.
According to Next Move Strategy Consulting, the global **[All-Terrain Vehicle Market](uhttps://www.nextmsc.com/report/all-terrain-vehicle-marketrl)** is predicted to reach USD 5.61 billion by 2030 with a CAGR of 4.82% from 2024-2030.
**Download FREE Sample:** https://www.nextmsc.com/all-terrain-vehicle-market/request-sample
**ATV Access and Trail Conservation:** ATV access to trails provides children with opportunities for outdoor exploration, physical activity, and family bonding. However, the increased use of ATVs can also pose challenges to trail conservation, including erosion, habitat disruption, and environmental degradation. Balancing ATV access with trail conservation requires collaborative efforts among stakeholders, including government agencies, land managers, ATV enthusiasts, and conservation organizations.
**Trail Rehabilitation Projects:** Many ATV clubs and conservation organizations are actively involved in trail rehabilitation projects aimed at restoring degraded trails and mitigating environmental damage caused by ATV usage. These projects involve trail maintenance, erosion control measures, and habitat restoration efforts to ensure the long-term sustainability of ATV trails while preserving natural ecosystems and wildlife habitats.
**Community Engagement Initiatives:** Collaborative community engagement initiatives bring together ATV enthusiasts, local residents, and environmental advocates to address shared concerns and find mutually beneficial solutions. These initiatives include public forums, stakeholder meetings, and volunteer workdays focused on promoting responsible ATV usage, raising awareness of conservation issues, and fostering a sense of stewardship among trail users.
**Innovative Trail Design:** Land managers and trail designers are exploring innovative approaches to trail design that balance the needs of ATV users with conservation priorities. This includes designing multi-use trails that accommodate various recreational activities while minimizing environmental impact, incorporating natural features and obstacles to enhance the riding experience, and implementing sustainable trail construction techniques that minimize soil disturbance and erosion.
Recent Developments: In recent years, ATV access and trail conservation have been at the forefront of environmental discussions, with notable developments including:
**Trail Management Plans:** Government agencies and land managers have implemented trail management plans to regulate ATV access, designate trails for specific uses, and minimize environmental impact. These plans often involve trail maintenance, signage, and enforcement measures to promote responsible riding practices and protect sensitive habitats.
**Geographical Analysis:**
North America holds the major share of the ATV market and is projected to maintain its dominance throughout the forecast period. This is due to the presence of the dominant defence sector in countries including U.S. and Canada.These countries invest a large portion of their GDP towards upgradation of military & defence sector which has resulted in the growing adoption of ATV in the region. According to Peter G Foundation Report of 2022, U.S. invested around USD 7,666 billion in upgradation of the defence sector which is 12% of the federal spending that depicts about the growing use of ATV and other technologically upgraded vehicles for military purpose.
**Environmental Education:** Conservation organizations and ATV clubs are collaborating to provide environmental education and stewardship training to ATV riders, including children and their families. These initiatives raise awareness of the importance of trail conservation, promote Leave No Trace principles, and empower riders to minimize their ecological footprint while enjoying outdoor recreation.
**Technological Solutions:** Advances in technology, such as GPS tracking systems, trail mapping apps, and remote monitoring tools, enable land managers to track ATV usage patterns, identify high-traffic areas, and assess environmental impacts. These technological solutions inform decision-making processes and support adaptive management strategies to balance ATV access with conservation goals.
**Impact on Children's Health:** Access to ATV trails and outdoor recreation opportunities has positive implications for children's health and well-being:
**Physical Activity:** Riding ATVs engages multiple muscle groups, promotes cardiovascular fitness, and improves coordination and balance, contributing to children's overall physical health and fitness levels.
**Outdoor Exploration:** ATV adventures expose children to the wonders of nature, encourage curiosity and exploration, and foster a sense of connection to the environment, promoting mental and emotional well-being.
Family Bonding: Sharing ATV experiences with family members creates lasting memories, strengthens relationships, and promotes communication and teamwork skills in children.
**Nutritional Support for Outdoor Adventures:** As children embark on ATV adventures and outdoor excursions, proper nutrition plays a vital role in supporting their energy levels, hydration, and recovery:
**Balanced Meals and Snacks:** Providing children with balanced meals and snacks containing a mix of carbohydrates, proteins, healthy fats, vitamins, and minerals supports their energy needs and promotes overall health and well-being.
**Hydration:** Staying hydrated is essential during outdoor activities, especially in warm weather conditions. Encourage children to drink water regularly throughout the day and offer hydrating snacks, such as fruits and vegetables, to maintain optimal hydration levels.
**Pre- and Post-Activity Nutrition:** Before and after ATV rides and outdoor adventures, offer children nutritious pre-activity snacks and post-activity meals containing a balance of carbohydrates for energy, proteins for muscle repair, and electrolytes for hydration and recovery.
**Competitive Landscape:**
The ATV Market comprises of various market players such as Polaris, Honda Motor Company, Ltd, Yamaha Motor Company Limited, Bombardier Recreational Products, Arctic Cat, Kawasaki Heavy Industries Ltd., Suzuki Motor Corporation, CFMOTO Powersports Inc., KTM AG, and Hisun. These market players are adopting various strategies including product launches and business expansion to stay competitive and maintain their market positions.
**Inquire before buying:** https://www.nextmsc.com/all-terrain-vehicle-market/inquire-before-buying
**Conclusion:**
As children embrace the excitement of ATV adventures and outdoor exploration, it's crucial to strike a balance between ATV access and trail conservation. By promoting responsible riding practices, environmental stewardship, and nutritious lifestyles, parents and caregivers can empower children to enjoy the thrill of outdoor recreation while respecting and preserving the natural world. Together, we can cultivate a generation of resilient, adventurous, and environmentally-conscious children who nourish their bodies, minds, and spirits through outdoor adventures and exploration.
| sim_chanda |
1,868,480 | book my flight | We are among your greatest choices if you'd like to purchase a ticket for a flight. We provide cheap... | 0 | 2024-05-29T04:41:04 | https://dev.to/onlineodt/book-my-flight-15cg | visaticket, onwardticket | We are among your greatest choices if you'd like to purchase a ticket for a flight. We provide cheap tickets for both real and fake flights.
We are available to assist you at all times.
Go to https://www.onlinedummyticket.com/ to book my flight right now. | onlineodt |
1,868,479 | fake plane ticket template | Using forged documents, such as bogus airline tickets, for any reason—including pranks or visa... | 0 | 2024-05-29T04:38:15 | https://dev.to/onlineodt/fake-plane-ticket-template-36k4 | dummyplaneticket, dummyflightticket | Using forged documents, such as bogus airline tickets, for any reason—including pranks or visa applications—is unethical and may even be against the law. Furthermore, attempting to apply for a visa using forged documentation may have major repercussions, such as the denial of the application, legal implications, and trouble traveling again.
If you haven't booked your flights yet but need the flight schedule for visa application purposes, you can think about buying a real dummy ticket or reservation from an online dummy ticket provider.
In less than ten minutes, you may have a verifiable dummy flight ticket for about INR350/$5.
Get a fake airline ticket right now at https://www.onlinedummyticket.com. | onlineodt |
1,868,478 | Freelancing for Beginners in Pashto | Cyber pashto offer freelancing course for free *سائبر پشتو نئے فری لانسرز کے لیے پشتو میں فری... | 0 | 2024-05-29T04:38:00 | https://dev.to/aisha_javed_2423b548aa1e9/freelancing-for-beginners-in-pashto-pia | freelancer, freelancing, freelance, cyberpashto |
Cyber pashto offer freelancing course for free
**سائبر پشتو نئے فری لانسرز کے لیے پشتو میں فری لانسنگ کورس پیش کرتا ہے۔
**
کیا آپ فری لانسنگ کے لیے نئے ہیں اور اپنا سفر شروع کرنا چاہتے ہیں؟ فری لانسنگ کے بارے میں جاننے کے لیے آپ کو پشتو میں سب کچھ تلاش کریں، شروع کرنے سے لے کر فری لانسنگ کی دنیا میں کامیابی حاصل کرنے تک۔
فری لانسنگ نئے آنے والوں کے لیے مواقع کی دنیا پیش کرتی ہے، جو آپ کو اپنی شرائط پر کام کرنے، اپنے شوق کی پیروی کرنے اور مالی آزادی حاصل کرنے کی اجازت دیتی ہے۔ اس مضمون میں، ہم پشتو بولنے والی کمیونٹیز میں نئے آنے والوں کے لیے خاص طور پر تیار کردہ فری لانسنگ کے فوائد کو تلاش کریں گے۔
[فری لانسنگ کیا ہے؟
](https://www.cyberpashtopremium.com/courses/freelancing-for-beginners-in-pashto)
فری لانسنگ کل وقتی ملازمت کے بغیر کلائنٹس کے لیے نوکریاں کر رہی ہے۔ فری لانسرز اکثر ایک ہی وقت میں مختلف کلائنٹس کے ساتھ متنوع پروجیکٹس لیتے ہیں۔ انٹرنل ریونیو سروس فری لانسرز کو سیلف ایمپلائڈ افراد سمجھتی ہے۔
[فری لانسنگ کا انتخاب کیوں کریں؟
](https://www.cyberpashtopremium.com/courses/freelancing-for-beginners-in-pashto)
فری لانسنگ بہت سے فوائد پیش کرتی ہے، جیسے:
**لچک:** اپنا شیڈول خود ترتیب دیں اور کہیں سے بھی کام کریں۔
مختلف قسم: متنوع منصوبوں اور صنعتوں کو دریافت کریں۔
**آزادی:** اپنے مالک بنیں اور خود مختاری سے فیصلے کریں۔
**مالی امکانات:** اپنی مہارت، تجربے اور کوشش کے مطابق کمائیں۔
فری لانسرز کے لیے ضروری ہنر
اگرچہ فری لانسنگ لچکدار ہے، لیکن اسے کامیاب ہونے کے لیے خصوصی مہارتوں کی بھی ضرورت ہے۔ یہاں کچھ ضروری مہارتیں ہیں جو ہر فری لانس کے پاس ہونی چاہئیں:
**مواصلت:** گاہکوں کے ساتھ واضح اور موثر مواصلت بہت ضروری ہے۔
**ٹائم مینجمنٹ:** منظم رہیں اور ڈیڈ لائن کو مستقل طور پر پورا کریں۔
**خود حوصلہ افزائی:** حوصلہ افزائی اور نظم و ضبط رہیں، خاص طور پر جب آزادانہ طور پر کام کرنا.
**موافقت:** نئی مہارتیں سیکھنے اور مختلف پروجیکٹس کے مطابق ڈھالنے کے لیے کھلے رہیں۔
**نیٹ ورکنگ:** اپنے مواقع کو بڑھانے کے لیے کلائنٹس اور ساتھی فری لانسرز کے ساتھ تعلقات استوار کریں۔
فری لانس مواقع تلاش کرنا
اب جب کہ آپ بنیادی باتوں کو سمجھ گئے ہیں، آپ کو حقیقت میں آزادانہ مواقع کیسے ملیں گے؟ جائزہ لینے کے لیے کچھ حکمت عملی یہ ہیں:
**آن لائن پلیٹ فارمز:** فری لانسنگ ویب سائٹس جیسے کہ دریافت کریں۔
پراجیکٹس تلاش کرنے کے لیے Upwork، Freelancer، اور Fiverr۔
**نیٹ ورکنگ:** انڈسٹری کی تقریبات میں شرکت کریں، آن لائن کمیونٹیز میں شامل ہوں، اور ممکنہ کلائنٹس تک براہ راست پہنچیں۔
**پورٹ فولیو ڈیولپمنٹ:** کلائنٹس کو راغب کرنے کے لیے ایک مضبوط پورٹ فولیو بنائیں جس میں آپ کی مہارت اور پچھلے کام کی نمائش ہو۔
**منہ کی بات:** اپنے موجودہ نیٹ ورک کو پکڑیں اور مطمئن گاہکوں سے حوالہ جات طلب کریں۔
[کامیابی کے لیے نکات
](https://www.cyberpashtopremium.com/courses/freelancing-for-beginners-in-pashto)
جب آپ اپنا فری لانسنگ سفر شروع کرتے ہیں، تو کامیابی کے اپنے امکانات کو زیادہ سے زیادہ کرنے کے لیے ان تجاویز کو 👀👀ذہن میں رکھیں:
**واضح اہداف طے کریں: **اپنے مقاصد کی وضاحت کریں اور ان کے حصول کے لیے ایک رہنما خطوط بنائیں۔
**مالیات کا انتظام کریں:** اپنی آمدنی اور اخراجات پر نظر رکھیں، اور ٹیکس کے لیے فنڈز مختص کریں۔
**مسلسل سیکھنا:** صنعت کے رجحانات کے ساتھ اپ ڈیٹ رہیں اور اپنی مہارت کی ترقی میں سرمایہ کاری کریں۔
**شاندار سروس فراہم کریں:** اعلیٰ معیار کے کام کی فراہمی اور کلائنٹ کی توقعات سے تجاوز کرنے پر توجہ دیں۔
**رائے طلب کریں:** مفید امتحان کے لیے کھلے رہیں اور بہتری کے لیے مسلسل کوشش کریں۔
**نتیجہ**
نئے آنے والوں کے لیے فری لانسنگ ایک فائدہ مند اور قابل انتظام کیریئر کا راستہ ہو سکتا ہے، جو ترقی اور کامیابی کے لامتناہی امکانات پیش کرتا ہے۔ اس گائیڈ میں بتائی گئی تجاویز اور حکمت عملیوں پر عمل کرنے سے، آپ پشتو بولنے والی کمیونٹیز میں فری لانسنگ کی دنیا کو عبور کرنے اور اپنے اہداف حاصل کرنے کے لیے اچھی طرح سے تیار ہو جائیں گے۔ کیا آپ اپنا فری لانسنگ سفر شروع کرنے کے لیے تیار ہیں؟ امکانات آپ کا انتظار کر رہے ہیں!
[سائبر پشتو آفر کورس
](https://www.cyberpashtopremium.com/courses/freelancing-for-beginners-in-pashto)
پشتو میں مبتدیوں کے لیے فری لانسنگ
سائبر پشتو میں خوش آمدید، جہاں ہم ٹیکنالوجی اور زبان کے درمیان فرق کو ختم کرتے ہیں! کیا آپ فری لانسنگ کی دنیا میں سفر شروع کرنے کے خواہشمند ہیں لیکن زبان کی رکاوٹ کو مشکل محسوس کرتے ہیں؟ خوفزدہ نہ ہوں، کیونکہ ہم نئے آنے والوں کے لیے پشتو میں اپنا فری لانسنگ کورس متعارف کرواتے ہوئے بہت خوش ہیں۔ ہمارے کورس کے ساتھ، آپ فری لانسنگ کے بنیادی اصول سیکھیں گے جو آپ کی مادری زبان پشتو میں بیان کیے گئے ہیں۔
اس کورس کے بارے میں
مفت
42 اسباق
3.5 گھنٹے کا ویڈیو مواد
4 ابواب
[یہ کورس مفت کیوں ہے؟
](https://www.cyberpashtopremium.com/courses/freelancing-for-beginners-in-pashto)
ہمارے نوجوانوں کو ڈیجیٹل خواندگی اور فلاح و بہبود فراہم کرنے کے لیے ان کو جدید ترین ٹیک ٹولز اور آئی ٹی کی مہارتوں سے آراستہ کرنا بہت ضروری ہے۔ نتیجتاً، افراد مالی خود مختاری حاصل کر سکتے ہیں اور سب سے بڑھ کر ان مشکل وقتوں میں قوم کی کامیابی کا باعث بن سکتے ہیں۔
فواد باچا
بانی، سائبر پشتو
[سائبر پشتو مشن
](https://www.cyberpashtopremium.com/courses/freelancing-for-beginners-in-pashto)
"کسی طالب علم کو پیچھے نہیں چھوڑنا چاہیے" سائبر پشتو کا نعرہ ہے۔ بغیر کسی رکاوٹ یا مالی پابندیوں کے اپنے صارفین کی حوصلہ افزائی اور مدد کرنے کے لیے، پلیٹ فارم پر تمام مواد اب بغیر کسی اضافی اخراجات کے مفت دستیاب ہے۔
اگر آپ فری لانسنگ کیرئیر کے بارے میں جاننا چاہتے ہیں تو سائبر پشتو جوائن کریں۔ یہ کورس پشتون لوگوں کے لیے بالکل مفت ہے۔ آج ہی جوائن کریں.
| aisha_javed_2423b548aa1e9 |
1,868,466 | Building Vue3 Component Library from Scratch #8 Publish | release-it, Automate versioning and package publishing The previous article has already... | 27,509 | 2024-05-29T04:24:34 | https://dev.to/markliu2013/building-vue3-component-library-from-scratch-8-publish-2dgl | ## release-it, Automate versioning and package publishing
The previous article has already packaged our component library, and this article will introduce how to publish a component library. Of course, it is not just publishing.
## Component Library Release
The package we want to publish is named 'stellarnovaui' after packaging. Therefore, execute 'pnpm init' under 'stellarnovaui' to generate package.json.
```json
{
"name": "stellarnovaui",
"version": "1.0.0",
"main": "lib/index.js",
"module": "es/index.mjs",
"files": [
"es",
"lib"
],
"keywords": [
"stellarnovaui",
"vue3 Component Library"
],
"sideEffects": [
"**/*.css"
],
"author": "",
"license": "MIT",
"description": "",
"typings": "lib/index.d.ts",
}
```
Let's explain a few of the fields.
- main
Entry file of the component library
- module
If the environment supports esmodule, then the entry file use this field.
- files
The file directory to be published
- sideEffects
When false, it tells webpack that all code has no side effects and can do tree shaking.
If there are side effects in the code and we don't want webpack to perform tree shaking decisively, we can configure 'sideEffects' with an array to inform webpack which files have side effects and should not be tree shaken.
- typings
Declaration files
Then execute 'pnpm publish' in directory `packages/stellarnovaui`. Note that at this point, you will be asked to log in to your npm account. If you don't have one, you can simply register on the official website. Before publishing, you need to submit the code to the repository or add the suffix 'pnpm publish --no-git-checks'. After logging in to npm, you can see the package you just published.

## Automate versioning and package publishing
The above publishing process requires us to manually increase the version and manually tag each time we update, which is very inconvenient. Next, we will use 'release-it' to manage these tasks.
To start with, you need to install 'release-it'.
```bash
pnpm add release-it -D -w
```
Next, you need to add a script and the git repository address to the package.json file in directory `packages/stellarnovaui`.
```json
{
"name": "stellarnovaui",
"version": "1.0.2",
"main": "lib/index.js",
"module": "es/index.mjs",
"files": [
"es",
"lib"
],
"keywords": [
"stellarnovaui",
"Vue 3 Component Library"
],
"sideEffects": [
"**/*.css"
],
"author": "markliu2013",
"license": "MIT",
"description": "",
"typings": "lib/index.d.ts",
"repository": {
"type": "git",
"url": "https://github.com/markliu2013/stellarnovaui"
},
"dependencies": {
"@stellarnovaui/utils": "^1.0.0"
}
}
```
Create `index.ts` file in the `packages/components/script/publish` directory for the publishing task.
```javascript
import run from '../utils/run';
import { pkgPath } from '../utils/paths';
import { series } from 'gulp';
export const publishComponent = async () => {
run('release-it', `${pkgPath}/stellarnovaui`);
};
export default series(async () => publishComponent());
```
Add a new scripts command in the package.json file at the root directory to execute publish/index.ts using gulp.
```json
"scripts": {
"build:stellarnovaui": "gulp -f packages/components/script/build/index.ts",
"publish:stellarnovaui": "gulp -f packages/components/script/publish/index.ts"
},
```
After committing our changes, execute `pnpm run publish:stellarnovaui`. You will find it prompts us to choose how to upgrade the version, whether to publish, whether to add a tag, etc."

After making our selections, our component library is successfully published, and a tag is also successfully added on GitHub.

The final source code: https://github.com/markliu2013/StellarNovaUI
| markliu2013 | |
1,868,477 | fake flight ticket pdf free | A forged document that looks like a real airline ticket but isn't actually issued by any airline or... | 0 | 2024-05-29T04:37:05 | https://dev.to/onlineodt/fake-flight-ticket-pdf-free-4ih0 | dummyticket, visaticket | A forged document that looks like a real airline ticket but isn't actually issued by any airline or travel agency is called a phony flight ticket. These fictitious airline tickets are frequently made for a variety of purposes, including practical jokes, requirements for applying for a visa, or trying to trick someone into believing they are traveling when they aren't.
Even if they haven't booked any flights yet, people can make a free phony flight ticket PDF for use in visa applications to demonstrate proof of future travel. However, it is unlawful to use a forged aircraft ticket PDF on a visa application, and doing so can have dire repercussions, such as having your visa denied or possibly facing legal action.
It's crucial to remember that it is unethical and maybe illegal to use a fictitious travel ticket PDF for anything other than personal entertainment. Additionally, using a bogus ticket could cause serious issues because immigration officials and airlines are skilled at spotting them.
Better still, we provide authentic dummy tickets for just INR 350/$5. It is compatible with visas, immigration, and other travel needs because it includes a live PNR.
Get a fictitious flight ticket at https://www.onlinedummyticket.com right now.
| onlineodt |
1,868,476 | fake tickets | t Usually, when we talk about fake tickets, we're talking about fake or fraudulent tickets to events... | 0 | 2024-05-29T04:34:57 | https://dev.to/onlineodt/fake-tickets-3o1l | dummyticket, holdticket | t Usually, when we talk about fake tickets, we're talking about fake or fraudulent tickets to events like plays, concerts, or sporting events. These tickets are typically offered for sale by unscrupulous sellers or con artists. Fake tickets can be digital or printed, and they can closely resemble real ones, making it challenging to tell them apart without close inspection. Depending on the rules in the area, buying bogus tickets may result in being refused access to the event or maybe face legal repercussions. Therefore, in order to prevent falling for phony ticket frauds, it's imperative that you get your tickets from reliable sources.
We give authentic dummy tickets that can be checked on the airline website, not counterfeit ones.
Get a dummy ticket right now for just INR 350 or $5.
The website https://www.onlinedummytcke | onlineodt |
1,868,475 | are dummy tickets legal | It is quite acceptable to use dummy tickets to apply for a visa application. A real flight... | 0 | 2024-05-29T04:34:20 | https://dev.to/onlineodt/are-dummy-tickets-legal-50pj | dummyticket, dummyplaneticket | It is quite acceptable to use dummy tickets to apply for a visa application. A real flight reservation is referred to as a "dummy ticket" in this context, meaning that the flight is actually delayed but not cancelled. You should always make sure to obtain a real dummy ticket with a live, verified PNR in order to prevent having your visa canceled.
Get fake tickets right now for about INR 350 or $5 in less than ten minutes.
The website https://www.onlinedummyticket
| onlineodt |
1,868,474 | yatra dummy ticket | Yatra is a travel platform that offers dummy tickets, however they don't work for things like visas.... | 0 | 2024-05-29T04:32:48 | https://dev.to/onlineodt/yatra-dummy-ticket-2p9l | dummyticket, holdticket | Yatra is a travel platform that offers dummy tickets, however they don't work for things like visas. The Yatra Dummy Ticket has an extremely short validity period, and obtaining a visa takes at least one week.
Better yet, we at Online fake Ticket (that's us) offer a verified fake flight ticket with the longest validity for just INR 350/$5. Our dummy ticket will be functional for submitting applications for visas, immigration, passport renewals, and other travel needs.
Get a fictitious airline ticket at https://www.onlinedummyticket.com/. | onlineodt |
1,868,473 | schengen dummy ticket | A temporary flight itinerary or reservation that serves as proof of intended travel is known as a... | 0 | 2024-05-29T04:32:10 | https://dev.to/onlineodt/schengen-dummy-ticket-g11 | visaticket, holdticket | A temporary flight itinerary or reservation that serves as proof of intended travel is known as a "dummy ticket" for the purposes of applying for a Schengen visa. Applicants for Schengen visas may be required to provide documentation of their travel plans, such as a round-trip plane reservation, as part of their application documents. However, some travelers may choose to hold off on purchasing a plane ticket until their visa is granted due to ambiguity around their travel itinerary or financial worries.
In these situations, travelers can use a number of web resources to generate a fake ticket or interim flight schedule. These fake tickets are not actual booked tickets; instead, they contain the traveler's name, flight information, and reservation code. Rather, they serve only as evidence of the applicant's plan to depart the Schengen region within the allotted visa period when applying for a visa.
Schengen Dummy Ticket completes all required fields during application. Thus, it can be applied for a Schengen visa.
Get a dummy ticket for Schengen right now at https://www.onlinedummyticket.com.
| onlineodt |
1,868,472 | how to make dummy flight ticket for free | A number of booking sites provide complimentary tickets for fictitious flights. They use fully... | 0 | 2024-05-29T04:31:22 | https://dev.to/onlineodt/how-to-make-dummy-flight-ticket-for-free-4ke6 | dummyticket, visaticket | A number of booking sites provide complimentary tickets for fictitious flights. They use fully unlawful software to generate the ticket, such as Adobe Photoshop, Microsoft Word, and others.
This is not how we operate; in less than ten minutes, we provide a verifiable dummy ticket for just INR350/$5.
Now available: https://www.onlinedummyticket.coom | onlineodt |
1,868,471 | dummy tickets free | In essence, a dummy ticket is an unpaid hold ticket. Go to the airline's website and choose Manage My... | 0 | 2024-05-29T04:30:23 | https://dev.to/onlineodt/dummy-tickets-free-55g9 | dummyticket, onwardticket | In essence, a dummy ticket is an unpaid hold ticket. Go to the airline's website and choose Manage My Booking or Manage My Trip to see the live PNR. Because the sheet is a temporary reservation with a seven-day validity period, it is frequently referred to as a flight reservation. Selecting a trip date that extends beyond a month may need as much as 48 hours or up to 21 days.
It is not feasible to accept free dummy tickets due to booking gateway fees for booking retention. If booking engines give you free fake tickets, they are scammers. The itinerary, departure date, and your name will all be on your ticket.
That ticket is illegal in every way.
On the other hand, you can purchase authentic, verified dummy tickets from us for as low as INR350, or $5.
Purchase authentic airline dummy tickets at https://www.onlinedummyticket.com/ immediately. | onlineodt |
1,868,470 | how to book dummy flight tickets | The following actions can be taken if you require a fake airplane ticket for immigration, visa,... | 0 | 2024-05-29T04:28:56 | https://dev.to/onlineodt/how-to-book-dummy-flight-tickets-2cmp | dummyticket, dummyflightticket | The following actions can be taken if you require a fake airplane ticket for immigration, visa, passport renewal, or other reasons:
Step1: Choose the service you wish to use, such as a fake ticket, a fake hotel, or a fake ticket and hotel combined.
Step 2: Fill out the form with all the information requested, such as the route of the trip, the date, the name, the birthdate, the email address, and so on.
Step 3: Here is where you can make a payment. Payments can be made with ease using bank account information, Paypal, or UPI.
How unexpected! As specified in your order, you will receive your ticket as a PDF in your email or on WhatsApp within 10 minutes.
For now, visit https://www.onlinedummyticket.com/.
| onlineodt |
1,868,469 | dummy tickets for schengen visa | It is acceptable to apply for a Schengen visa using a fake ticket. It's a legitimate and honorable... | 0 | 2024-05-29T04:27:49 | https://dev.to/onlineodt/dummy-tickets-for-schengen-visa-574c | dummyticket, holdticket | It is acceptable to apply for a Schengen visa using a fake ticket. It's a legitimate and honorable custom. A dummy ticket is a booked or fictitious airline ticket that has all the information required to apply for a Schengen visa, including the reservation code, airline name, and flight dates.
There are several advantages to applying for a Schengen visa using a fictitious airline ticket. One benefit is that you won't have to worry about losing money by meeting the requirements for a visa in the event that your application is rejected. You can submit the required paperwork for upcoming travel arrangements with the use of a simulated flight reservation.
Whoa! You may get imitation Schengen visa tickets for about INR 200/$3 in less than 10 minutes.
Make an instant purchase at https://www.onlinedummyticket.com/.
| onlineodt |
1,868,468 | dummy ticket generator free | Both booking engines and travel businesses offer phony airline tickets produced by ticket generators.... | 0 | 2024-05-29T04:25:40 | https://dev.to/onlineodt/dummy-ticket-generator-free-5mm | dummyticket, dummyflightticket | Both booking engines and travel businesses offer phony airline tickets produced by ticket generators. The ticket appears fraudulent on the airline's website and is not redeemable. That is not permitted at all. We don't handle any of these things; instead, we send an authentic fake ticket to an embassy upon request. We offer a real-looking counterfeit ticket. The included live PNR is verified by the airline website. It will function for completing any additional obligations, including applying for immigration and getting a new passport.
For roughly INR200, or $3, you may obtain a genuine dummy ticket in less than ten minutes.
This website, https://www.onlinedummyticket.com/, is being promoted.
| onlineodt |
1,868,467 | SQL, 첫 번째 행 업데이트 | f"UPDATE ****** SET ******=******+1 ORDER BY ****** ASC limit 1" Enter fullscreen mode ... | 0 | 2024-05-29T04:24:24 | https://dev.to/sunj/sql-ceos-beonjjae-haeng-eobdeiteu-1odk | mysql | ```
f"UPDATE ****** SET ******=******+1 ORDER BY ****** ASC limit 1"
```
_참조 : https://stackoverflow.com/questions/11388159/how-do-i-update-first-record-in-a-table-using-mysql_ | sunj |
1,868,465 | dummy airline ticket generator | We don't perform any of these tasks; instead, we respond to requests from embassies by providing a... | 0 | 2024-05-29T04:23:46 | https://dev.to/onlineodt/dummy-airline-ticket-generator-1585 | dummyticket, dummyairticket | We don't perform any of these tasks; instead, we respond to requests from embassies by providing a legitimate dummy ticket. It comes with a live PNR that is validated by the airline website. It will work for applying for a visa, immigration, passport renewals, and other requirements. You can get a real dummy ticket for about INR200, or $3. Purchases can now be made at https://www.onlinedummyticket.com/. Many booking engines and travel agencies offer fake airline tickets by using a ticket generator. It looks like a forged ticket, and the airline's website does not allow it to be validated. This is a completely prohibited conduct.
| onlineodt |
1,868,464 | dummy plane ticket free | An unpaid hold ticket is the same as a dummy plane ticket. Go to the airline's website and select... | 0 | 2024-05-29T04:21:21 | https://dev.to/onlineodt/dummy-plane-ticket-free-oho | dummyticket, holdticket | An unpaid hold ticket is the same as a dummy plane ticket. Go to the airline's website and select Manage My Booking or Manage My Trip to see the live PNR. Because the document is only good for a maximum of seven days, it is sometimes referred to as a flight reservation. Selecting a date for a trip that extends beyond a month may take as long as 48 hours or up to 21 days.
Booking gateway costs for booking retention prevent accepting a free fake airline ticket. A booking engine is a scammer if it gives you a free fake airline ticket. The itinerary, departure date, and your name will all be on your ticket.
That ticket is not lawful at all.
But for as little as INR350, or $5, you can buy a real, verifiable dummy plane ticket online from us.
Get a real air dummy ticket right now at https://www.onlinedummyticket.com/. | onlineodt |
1,868,462 | dummy plane ticket | A dummy aircraft ticket is a legal document that serves many purposes such as immigration, evidence... | 0 | 2024-05-29T04:19:43 | https://dev.to/onlineodt/dummy-plane-ticket-3gkj | dummyticket, dummyflightticket | A dummy aircraft ticket is a legal document that serves many purposes such as immigration, evidence of return, visa submission, and so on. You can view its live PNR on the airline website by choosing Manage My Booking or Manage My Trip. It contains all the information needed, such as the ticket itself, the itinerary, the date of the journey, the passenger's name, the contact details, and the PNR.
For just INR200/$3, you may get a confirmed mock plane ticket in less than 10 minutes.
Get your mock airline ticket right now by going to https://www.onlinedummyticket.com.
| onlineodt |
1,868,461 | Junior Designers vs. Senior Designers | Navigating the Growth Path Understanding the distinctions between junior and senior designers is... | 0 | 2024-05-29T04:17:51 | https://dev.to/vrajparikh/junior-designers-vs-senior-designers-5co6 | design, designer, beginners | Navigating the Growth Path Understanding the distinctions between junior and senior designers is crucial for career development and team dynamics. Here's a deep dive into the key differences and what they mean for your design journey.
## **Process and Approach: -**
**Junior Designers:** Junior designers often take a more experimental approach to their work. They might try out various techniques without a consistent method, which can lead to learning opportunities but also inconsistencies in results.
**Senior Designers:** In contrast, senior designers have refined their processes, bringing structure and efficiency to their creativity. Their approach ensures each step from idea to execution is well-planned, resulting in higher quality and more reliable outcomes.
## **Ambitions and Goals: -**
**Junior Designers:** The primary focus for junior designers is often on making their designs look good. They prioritize visual appeal, sometimes at the expense of functionality or user experience.
**Senior Designers:** Senior designers aim to deliver comprehensive value. They balance aesthetics with usability, ensuring their designs are both beautiful and functional, solving real problems for users.
## Effort and Challenges: -
Junior Designers: Junior designers find the design process itself challenging. While understanding problems and brainstorming solutions might come easily, executing these ideas into tangible designs is where they often struggle.
**Senior Designers:** For senior designers, the initial stages of problem understanding and ideation are straightforward. The real challenge lies in refining these ideas to ensure they deliver substantial value and meet user needs effectively.
## Growth Path: -
Moving from a _junior to a senior designer_ involves developing a structured approach, shifting focus from purely **visual appeal to functionality**, and consistently delivering value through design. This progression requires not only technical skills but also **strategic thinking** and a **deep understanding of user needs.**
> By recognizing these differences, organizations can better support the development of their design teams, and individuals can more effectively navigate their career progression.
| vrajparikh |
1,868,460 | Flight Dummy Ticket | A flight dummy ticket is a valid legal document that can be used for immigration, visa applications,... | 0 | 2024-05-29T04:16:38 | https://dev.to/onlineodt/flight-dummy-ticket-3231 | flightdummyticket, dummyairticket | A flight dummy ticket is a valid legal document that can be used for immigration, visa applications, evidence of return, and other purposes. A live PNR can be viewed on the airline website under Manage My Booking or Manage My Trip. The name of the passenger, the PNR, the travel itinerary, the date, and the actual ticket are all contained.
Obtaining a flying dummy ticket for INR200/$3 merely takes ten minutes.
Visit https://www.onlinedummyticket.com to purchase your fly fake ticket right now.
| onlineodt |
Subsets and Splits
No community queries yet
The top public SQL queries from the community will appear here once available.