id int64 5 1.93M | title stringlengths 0 128 | description stringlengths 0 25.5k | collection_id int64 0 28.1k | published_timestamp timestamp[s] | canonical_url stringlengths 14 581 | tag_list stringlengths 0 120 | body_markdown stringlengths 0 716k | user_username stringlengths 2 30 |
|---|---|---|---|---|---|---|---|---|
1,917,985 | Polyester vs. Polypropylene: Which One Is the Better Choice for a Rug? | A rug is a necessary element in any home, adding a touch of elegance and style. Before you buy one,... | 0 | 2024-07-10T02:48:41 | https://dev.to/candice88771483/polyester-vs-polypropylene-which-one-is-the-better-choice-for-a-rug-3col | webdev | A rug is a necessary element in any home, adding a touch of elegance and style. Before you buy one, it's important to understand [the difference between polyester and polypropylene rugs](https://www.blikai.com/blog/components-parts/polyester-vs-polypropylene-capacitors-explained).
These two types of rugs are made from different materials. Polyester is made from synthetic fabrics, while polypropylene is made from natural fibers.
Polyester rugs are cheaper than polypropylene rugs, but they are not as durable. Polypropylene is more expensive, but it's also more durable.
Polyester is the more popular choice for a rug because it is a synthetic fiber, meaning it is made from a series of connected molecules that are not derived from plants. Polyester rugs are often cheaper than rugs made from natural fibers, and they last longer due to their synthetic properties.
One downside to polyester rugs is that they can be difficult to clean. Polypropylene rugs, on the other hand, are made from a petroleum-based polymer that is less likely to cause allergies than polyester. They also tend to be more expensive than polyester rugs, but they are easy to clean and last longer. Ultimately, it is important to decide what type of rug is best suited for your needs.
| candice88771483 |
1,917,986 | Using Raspberry Pi 5 and Cloudflare Tunnel to run GROWI at home | GROWI, an open source wiki, can be easily installed and used by individuals. It is useful for using... | 0 | 2024-07-10T02:49:31 | https://dev.to/goofmint/using-raspberry-pi-5-and-cloudflare-tunnel-to-run-growi-at-home-2mci | ---
title: Using Raspberry Pi 5 and Cloudflare Tunnel to run GROWI at home
published: true
description:
tags:
# cover_image: https://direct_url_to_image.jpg
# Use a ratio of 100:42 for best results.
# published_at: 2024-07-10 02:43 +0000
---
[GROWI](https://growi.org/ja/), an open source wiki, can be easily installed and used by individuals. It is useful for using it as a substitute for everyday memos or for compiling information to be shared with family members.
As an easy way to operate such GROWI, we built it on a Raspberry Pi 5. I also used [Cloudflare Tunnel](https://www.cloudflare.com/ja-jp/products/tunnel/) to make it accessible from the Internet, so I will write down the contents.
## Notes.
Cloudflare Tunnel requires a domain managed by Cloudflare. If you don't mind changing the URL each time, you don't need a domain.
## Setting up Raspberry Pi 5
The Raspberry Pi Imager is used to install the Raspberry Pi OS. Note that Ubuntu Server 24.04 LTS (64bit) is selected as the OS, not Raspberry Pi OS.

## Installing Docker
The Docker installation procedure follows [Install Docker Engine on Ubuntu | Docker Docs](https://docs.docker.com/engine/install/ubuntu/).
```bash
# Add Docker's official GPG key:
sudo apt-get update
sudo apt-get install ca-certificates curl
sudo install -m 0755 -d /etc/apt/keyrings
sudo curl -fsSL https://download.docker.com/linux/ubuntu/gpg -o /etc/apt/keyrings/docker.asc
sudo chmod a+r /etc/apt/keyrings/docker.asc
# Add the repository to Apt sources:
echo \
"deb [arch=$(dpkg --print-architecture) signed-by=/etc/apt/keyrings/docker.asc] https://download.docker.com/linux/ubuntu \
$(. /etc/os-release && echo "$VERSION_CODENAME") stable" | \
sudo tee /etc/apt/sources.list.d/docker.list > /dev/null
sudo apt-get update
sudo apt-get install docker-ce docker-ce-cli containerd.io docker-buildx-plugin docker-compose-plugin -y
```
At the time of writing, 27.0.3 was installed; for the Raspberry Pi OS, this version appears to be out of date.
```bash
$ docker --version
Docker version 27.0.3, build 7d4bcd8
```
## Clone GROWI
The GROWI to use is obtained by Git cloning.
```bash
git clone https://github.com/weseek/growi-docker-compose.git growi
cd growi
```
## Build GROWI
Since we can't build GROWI as is because of the different architecture, modify the ``Dockerfile``.
```Dockerfile
# syntax = docker/dockerfile:1.4
# fix version
ARG version=7.0
FROM debian:stable-slim as fetch-dockerize
# fix dockerize version
ENV DOCKERIZE_VERSION v0.7.0
# Change dockerize URL for ARM64
RUN apt-get update && apt-get install -y curl \
&& curl -sL https://github.com/jwilder/dockerize/releases/download/$DOCKERIZE_VERSION/dockerize-linux-arm64-$DOCKERIZE_VERSION.tar.gz \x}}
| tar -xz -C /usr/local/bin
FROM weseek/growi:${version}
LABEL maintainer Yuki Takei <yuki@weseek.co.jp>
COPY --from=fetch-dockerize --link /usr/local/bin/dockerize /usr/local/bin/dockerize
```
And then build.
Then, build. Don't forget to specify the platform.
```bash
sudo docker build -t growi:7.0 --platform linux/arm64 .
```
## Fixing docker-compose
Then modify `docker-compose.yml`.
```yaml
version: '3'
services:
app:
image: growi:7.0 # fix to image instead of build
ports:
- 3000:3000 # Fix to allow external access
```
Now you can run `docker-compose up -d` to start GROWI. It will take a while for the startup to complete, so be patient. Once it is up, operation from a browser is smooth.

## Setting up Cloudflare Tunnel
We will use Cloudflare Tunnel so that we can access the site from the Internet as well.
```bash
wget https://github.com/cloudflare/cloudflared/releases/latest/download/cloudflared-linux-arm64.deb
sudo dpkg -i cloudflared-linux-arm64.deb
```
Next, log in using your Cloudflare account. During authentication, specify the domain you wish to use. The domain must be set up in advance with Cloudflare.
```bash
cloudflared login
```

Once authenticated, create a Tunnel. The configuration will be stored in `~/.cloudflared/{id}.json`. ``raspberry`` is an arbitrary name.
```bash
cloudflared tunnel create raspberry
```
At this point, the configuration is done for the subdomain. For example, `raspberry.example.com`.
### Create configuration file.
Create `~/.cloudflared/config.yaml`. Replace `${name}`, `${user}`, and `${id}` with the Tunnel name, user name, and ID, respectively.
```yaml
tunnel: ${name}
credentials-file: /home/${user}/.cloudflared/${id}.json
ingress: ${name}
- hostname: raspberry.example.com
service: http://127.0.0.1:3000
- service: http_status:404
```
Now start Tunnel and see if you can access it from the appropriate domain.
```bash
cloudflared tunnel run raspberry
```
### Servicing
As it is, we have to maintain SSH connection while Tunnel is running. So, we need to make Tunnel a service.
Create `/etc/systemd/system/cloudflared.service`.
```bash
sudo cloudflared --config /home/${user}/.cloudflared/config.yml service install
```
You will probably have it up and running as a service when you are done. The configuration file is copied to `/etc/cloudflared/config.yml` as follows.
```bash
$ systemctl status cloudflared
cloudflared.service - cloudflared
Loaded: loaded (/etc/systemd/system/cloudflared.service; enabled; preset: enabled)
Active: active (running) since Wed 2024-07-10 09:26:48 JST; 2h 7min ago
Main PID: 66342 (cloudflared)
Tasks: 11 (limit: 9074)
Memory: 16.4M (peak: 19.7M)
CPU: 15.731s
CGroup: /system.slice/cloudflared.service
└─66342 /usr/bin/cloudflared --no-autoupdate --config /etc/cloudflared/config.yml tunnel run
```
## Configure GROWI
GROWI requires URL configuration, so please set the URL that is accessed externally in the admin panel.

## Summary
Using Raspberry Pi 5 and Cloudflare Tunnel, we have shown how GROWI can be accessed from the Internet while operating GROWI at home, and it is easy and convenient to use HTTPS access with Cloudflare Tunnel!
[GROWI, an OSS development wiki tool | comfortable information sharing for all](https://growi.org/ja/) | goofmint | |
1,917,987 | Good Morning Developers | A post by Aadarsh Kunwar | 0 | 2024-07-10T02:51:30 | https://dev.to/aadarshk7/good-morning-developers-2p82 | developers, devops, webdev, android | aadarshk7 | |
1,917,988 | Basic Linux Commands for Developers | Introduction Linux is one of the most popular platforms for developers due to its versatility,... | 0 | 2024-07-10T03:15:16 | https://dev.to/bitlearners/linux-commands-for-developers-34m | webdev, cli, linux, ubuntu | **Introduction**
**Linux** is one of the most popular platforms for developers due to its versatility, performance, and open-source nature. It is possible to significantly increase productivity and efficiency in development tasks by mastering Linux commands. There are several sections in this guide that cover essential Linux commands that developers should know, so they can be understood and applied more easily.
## Basic Commands
**ls**
The `ls` command lists the contents of a directory.
```
ls
ls -l
ls -a
```
- `ls -l:` Lists files in long format.
- `ls -a:` Includes hidden files.
**cd**
The `cd` command changes the current directory.
```
cd /path/to/directory
cd ..
```
- `cd ..` Moves up one directory level.
**pwd**
The `pwd`command prints the current working directory.
```
pwd
```
**man**
The `man` command displays the manual pages for other commands.
```
man ls
```
**mkdir**
The `mkdir` command creates a new directory.
```
mkdir new_directory
```
**rm**
The `rm` command removes files or directories.
```
rm filename
rm -r directory_name
```
- `rm -r`: Recursively removes a directory and its contents.
## File Management
**cp**
The `cp` command copies files or directories.
```
cp source_file destination_file
cp -r source_directory destination_directory
```
- `cp -r`: Recursively copies a directory and its contents.
**mv**
The `mv` command moves or renames files or directories.
```
mv old_name new_name
mv file_name /path/to/destination
```
**touch**
The `touch` command creates an empty file or updates the timestamp of an existing file.
```
touch newfile.txt
```
**cat**
The `cat` command concatenates and displays the content of files.
```
cat file.txt
```
**nano and vim**
`nano and vim` are text editors. nano is easier for beginners, while vim is more powerful but has a steeper learning curve.
```
nano file.txt
vim file.txt
```
## Process Management
**ps**
The `ps` command displays information about active processes.
```
ps
ps aux
```
- `ps aux`: Shows detailed information about all running processes.
**top**
The `top` command provides a dynamic view of system processes.
```
top
```
**kill**
The kill command terminates a process by its PID.
```
kill PID
kill -9 PID
```
- kill -9: Forcefully terminates a process.
**htop**
`htop` is an interactive process viewer, providing a more user-friendly interface compared to top.
```
htop
```
## Networking
**ping**
The `ping` command checks the network connectivity between the local machine and a remote host.
```
ping test.com
```
**curl**
The `curl` command transfers data from or to a server.
```
curl http://test.com
curl -O http://test.com/file.txt
```
- `curl -O`: Downloads a file.
**wget**
The `wget` command downloads files from the internet.
```
wget http://test.com/file.txt
```
**ssh**
The `ssh` command connects to a remote machine over SSH.
```
ssh user@remote_host
```
**scp**
The `scp` command securely copies files between hosts.
```
scp local_file user@remote_host:/path/to/destination
scp user@remote_host:/path/to/file local_destination
```
## System Monitoring
**df**
The `df `command displays disk space usage.
```
df -h
```
- `df -h`: Shows disk space in human-readable format.
**du**
The `du` command estimates file and directory space usage.
```
du -sh directory_name
```
- `du -sh`: Shows the size of a directory in human-readable format.
**free**
The `free` command displays memory usage.
```
free -h
```
- `free -h`: Shows memory usage in human-readable format.
**uptime**
The `uptime` command shows how long the system has been running.
```
uptime
```
## Text Processing
**grep**
The `grep` command searches for patterns in files.
```
grep 'pattern' file.txt
grep -r 'pattern' directory_name
```
- `grep -r`: Recursively searches in directories.
**sed**
The `sed` command is a stream editor for filtering and transforming text.
```
sed 's/old/new/g' file.txt
```
- `s/old/new/g:` Replaces all occurrences of 'old' with 'new' in the file.
**awk**
The `awk `command is a powerful text processing language.
```
awk '{print $1}' file.txt
```
- `{print $1}:` Prints the first field of each line.
## Version Control
**git**
`git` is a distributed version control system.
```
git init
git clone repository_url
git add .
git commit -m "commit message"
git push origin branch_name
git pull origin branch_name
```
- `git init:` Initializes a new Git repository.
- `git clone: `Clones a repository.
- `git add .:` Adds all changes to the staging area.
- `git commit -m:` Commits changes with a message.
- `git push:` Pushes changes to the remote repository.
- `git pull:` Pulls changes from the remote repository.
## Package Management
**apt**
`apt `is a package management tool for Debian-based systems.
```
sudo apt update
sudo apt install package_name
sudo apt upgrade
```
- `sudo apt update`: Updates the package list.
- `sudo apt install`: Installs a package.
- `sudo apt upgrade`: Upgrades all installed packages.
**yum**
`yum `is a package management tool for RPM-based systems.
```
sudo yum update
sudo yum install package_name
sudo yum upgrade
```
## Scripting
**bash**
`bash `scripts automate tasks and streamline workflows.
```
#!/bin/bash
# This is a comment
echo "Hello, World!"
```
- `#!/bin/bash:` Indicates the script should be run in the Bash shell.
- `echo:` Prints text to the terminal.
**cron**
`cron `schedules scripts and commands to run at specified times.
```
crontab -e
```
- `crontab -e:` Edits the crontab file to schedule tasks.
Example of a cron job that runs a script every day at midnight:
```
0 0 * * * /path/to/script.sh
```
## Conclusion
By mastering these Linux commands, a developer can significantly improve the efficiency with which he or she manages files, processes, networks, and more. For effective and productive development in a Linux environment, understanding these commands is essential, whether you are a beginner or an experienced developer. The more you practice and use these commands, the easier it will be for them to become solidified and integrated into your daily routine.
| bitlearners |
1,917,989 | How AI Enhances Digital Marketing Strategies to Achieve Goals? | Hey everyone, in today's ultra-competitive world of digital marketing, artificial intelligence (AI)... | 0 | 2024-07-10T02:57:11 | https://dev.to/juddiy/how-ai-enhances-digital-marketing-strategies-to-achieve-goals-155e | ai, marketing, seo, learning | Hey everyone, in today's ultra-competitive world of digital marketing, artificial intelligence (AI) is becoming the secret sauce for success. AI isn't just another tech tool—it's a game-changer that can significantly amp up your marketing strategies' effectiveness and results. Check out these key ways AI is shaking things up in digital marketing:
1. **Intelligent Data Analysis and Prediction**: AI can rapidly analyze large amounts of data, uncovering trends and patterns to help marketing teams better understand the behaviors and preferences of target audiences. Through predictive analytics, AI can forecast market trends and consumer behavior, providing robust support for strategy formulation. This deep insight enables marketing activities to be more precisely targeted to different market segments, thereby increasing efficiency and success rates.
2. **Personalized Marketing**: Using AI algorithms, marketers can precisely tailor personalized marketing content and campaigns based on individual consumer's historical data and behavior patterns. This personalized approach not only enhances user experience but also improves marketing effectiveness and conversion rates. AI can dynamically adjust recommended content, optimize email marketing, and personalize website experiences to increase user engagement and brand loyalty.
3. **Automated Ad Optimization**: AI technology can monitor ad performance in real-time and adjust ad placement strategies and budget allocations based on data to achieve optimal ROI (Return on Investment). By automating optimization processes, marketing teams can manage ad campaigns more efficiently, saving time and resources. AI can also identify and leverage subtle differences in ad placements to better attract target audiences, thereby enhancing ad effectiveness and conversion rates.
4. **Content Creation and Optimization**: AI technologies are not limited to data analysis and ad optimization but can also generate and optimize content using natural language processing techniques. For example, [SEO AI](https://seoai.run/) can help identify keywords, optimize website structures, and enhance content visibility in search engines. Content generated by AI maintains high quality and consistency, helping businesses maintain good interaction with audiences and increase website traffic and brand exposure.
5. **Real-time Customer Support and Interaction**: AI-driven chatbots and virtual assistants provide real-time customer support, answering common questions, handling customer feedback, and even completing sales. This immediate response not only enhances customer experience but also strengthens brand image and user satisfaction, promoting sales and customer retention.
In summary, AI not only enhances digital marketing strategies but also boosts team productivity and creativity. As AI technology evolves and expands, it'll continue to play a vital role in digital marketing, helping businesses achieve goals and stay ahead. Looking ahead, as AI matures and becomes more widespread, it'll be an essential part of digital marketing, driving innovation and efficiency in the industry. | juddiy |
1,918,035 | Tips Lulus Ujian CPNS | Menjabat sebagai pejabat pemerintah adalah salah satu pekerjaan paling populer di Indonesia dengan... | 0 | 2024-07-10T04:02:46 | https://dev.to/lifeschool/tips-lulus-ujian-cpns-3f9n | luluscpns, cpns | Menjabat sebagai pejabat pemerintah adalah salah satu pekerjaan paling populer di Indonesia dengan jutaan pesaing. Karena menjadi karyawan bisa menjadi jaminan penghasilan akan tua. Saat mendaftar jelas banyak pesaing sehingga ujian CPNS membutuhkan keterampilan khusus.
Jawaban soal CPNS dan berbagai ujian tidak begitu mudah berpindah tangan. Karena soal yang diberikan sudah pasti kategori yang sangat sulit bagi Anda yang kualitasnya tidak bagus.
10 Tips Lulus Ujian CPNS
Berdoa
Jika kita ingin sukses dalam usaha yang telah kita kembangkan dan jalankan kita sebagai umat beragama dan muslim harus senantiasa berdoa. Juga doa adalah bagian integral dari kehidupan spiritual dan agama kita. Dan inilah beberapa keterampilan untuk lulus ujian cpns 2013 yang tidak boleh kita lupakan dan sisihkan. Dalam hal ini mohon doa restu orang tua.
Persiapkan Fisik serta Materi
Materi Persiapan Jasmani dan Jasmani Persiapan sebelum ujian tertulis CPNS harus sangat matang dan dipersiapkan dengan matang. Administrasi Nasional Kebijakan Pemerintah Indonesia Sejarah Indonesia Kajian berbagai contoh soal CPNS antara lain Bahasa Indonesia Bahasa Inggris Umum dan Tes Wawasan Kebangsaan (TWK) termasuk UUD 1945. Bentuk lain dari tes tertulis adalah tes kecerdasan umum. TIU) yang meliputi kemampuan analisis verbal tes logika dan analisis numerik berpikir analitis. Penting juga untuk belajar dari pengalaman ujian sebelumnya.
Persiapkan Mental
Persiapan psikologis harus mencakup optimisme dan kepercayaan diri dengan cepat. Jika kita sudah pesimis dalam menyelesaikan dan mengatasi masalah dalam ujian CPNS tertulis itu akan berdampak besar pada psikologi kita karena secara tidak langsung akan mempengaruhi kesulitan mengikuti ujian. Untuk memahami sepenuhnya materi yang diujikan membutuhkan kerja keras dan keyakinan.
Belajar dengan giat
Tips ini penting untuk anda Jika anda ingin tes CPNS anda bisa belajar dengan jelas. Jangan mengandalkan SKS (sistem Kebut malam) untuk lulus ujian CPNS. Belajarlah setidaknya satu jam sebelum hari ujian. Beli dan pelajari soal CPNS Saksi yang biasanya dilampirkan di situs pendaftaran.
Kunjungi lokasi tes
Jangan meremehkan kemampuan ini untuk datang sebelum hari H kelokasi tes CPNS untuk mengecek dimana kelas anda serta tempat duduk anda. Agar Ketika hari H anda sudah tidak bingung dan kehabisan waktu belajar tambahan untuk mencari tempa duduk anda.
Datang sebelum tes dimulai
Datang tepat waktu sebelum tes dimulai sangatlah penting, karena kita tidak akan membuang-buang waktu kita untuk melakukan tes. Dengan anda datang terlambat, memungkinkan peluang anda untuk lolos Tes CPNS ini berkurang. Anda kehabisan waktu untuk menjawab soal-soal yang telah di siapkan. Datanglah satu jam sebelum tes dimulai, karena anda bisa Kembali belajar di lokasi tes hingga tes dimulai.
Tetap dalam kondisi fit
Anda harus memastikan kondisi anda agar tetap fit sebelum tes, agar Ketika sedang mengerjakan soal anda tidak tiba-tiba jatuh sakit. Dengan menjaga tubuh agar fit anda akan tetap prima di hari pelaksaan tes CPNS.
Mempelajari informasi terkini
Coba pelajari tentang informasi yang terupate sekarang, baik dengan membaca buku, artikel blog atau media masa. Dengan ini anda akan mendapatkan informasi tambahan tentang soal-soal tes CPNS.
Kerjakan soal-soal yang mudah untuk dikerjakan
Hindari soal-soal yang tidak anda pahami dulu, karena itu akan membuang-buang waktu anda dalam mengisi jawaban. Mulailah dengan soal-soal yang anda pahami dulu, Ketika selesai mengerjakan soal yang mudah anda akan dapat melanjutkan soal-soal yang menurut anda susah.
Tetap semangat
Pesaing dalam tes CPNS ini sangat banyak, tidak mudah juga untuk lulus dalam tes ini, Ketika anda gagal janganlah berputus asa. Terus belajar untuk tes selanjutnya.
Berikut adalah ulasan tentang [Tips Lulus Ujian CPNS](https://LifeSchool.id/) dari artikel ini, semoga kalian yang ingin melakukan Tes CPNS bisa dimudahkan lanjutkan baca di [Lifeschool.id](https://LifeSchool.id/) | lifeschool |
1,917,990 | SSH Security Risks: Which Are the Most Common? | Overview of SSH Secure Shell (SSH) is one of the most ubiquitous protocols used today for... | 0 | 2024-07-10T03:05:24 | https://dev.to/me_priya/ssh-security-risks-which-are-the-most-common-d73 | devops, webdev, beginners, security | ## Overview of SSH
Secure Shell (SSH) is one of the most ubiquitous protocols used today for secure remote access, administration, and file transfers. It allows managing servers remotely over an encrypted connection. However, poor SSH security practices can inadvertently open doors for attackers.
While SSH itself is considered secure when properly implemented, misconfigurations and risky practices often lead to preventable breaches. According to studies, nearly half of all SSH servers on the internet allow password authentication, exposing them to brute force attacks.
In this article, we will overview some of the most common SSH security risks and how to address them through proper key management, access controls, updated SSH software, and other best practices. Adopting these measures can significantly reduce your SSH attack surface.
## Common SSH Security Risks
**Weak or Reused SSH Passwords**
The most prevalent SSH security risk is the use of weak, default, or reused passwords for SSH authentication. SSH can allow password-based login, meaning attackers can brute force or guess weak passwords to gain access.
Strong, unique passwords are a must for SSH. However, password-based SSH authentication should be avoided entirely if possible in favor of SSH key-based authentication, as discussed below.
**Outdated SSH Software**
Like any software, older versions of SSH server and client implementations can harbor vulnerabilities that get patched over time. Using the latest supported version of OpenSSH or whichever SSH software you rely on is an important step.
Outdated SSH software with unpatched security holes can give attackers an opening to bypass authentication or execute remote commands. It's also important to keep system-level packages like OpenSSL updated that support SSH cryptography.
**Allowing Password-Based SSH Authentication**
Enabling password-based SSH login, instead of requiring public key authentication, leaves SSH much more vulnerable to brute force password guessing attacks. Limiting SSH to key-based auth prevents these types of credential attacks against SSH.
Servers that allow SSH password authentication are trivial for attackers to identify with tools like Shodan and target. Most organizations do not have a justifiable reason to permit password-based SSH access when other options like keys exist.
**No Second Factor Authentication**
For higher-security environments, relying solely on SSH keys for authentication still leaves a gap if a private key is compromised.
Adding a second authentication factor (2FA) through time-based one-time passwords (TOTP) apps or hardware tokens provides an important additional layer of protection. TOTP 2FA forces attackers to have both the SSH key and a dynamically generated code.
**Unrestricted SSH Access**
Overly permissive SSH access is another common mistake. Rather than restricting which users can SSH to which servers, some organizations enable unfiltered SSH access from anywhere.
Proper SSH access controls limit which source IP addresses, users, ports, and protocols can be used to connect over SSH. Unlimited SSH connectivity to critical servers invites lateral movement.
**Poor SSH Key Management**
Poor practices around SSH key generation, distribution, and rotation are also problematic. Weak SSH keys, reused keys, lack of key rotation, and improper storage of private keys all undermine SSH security.
Following [SSH best practices](https://sslinsights.com/ssh-security-best-practices/) for creating strong keys, rotating them regularly, securing private keys properly, and managing key distribution through a reputable system is important.
**Use of Root Login**
Enabling root login over SSH should be avoided except for specific use cases. Attackers will always target the highest privileges first when looking to move laterally on a breach.
Disallowing direct root login forces adversaries to first compromise a standard user account, then attempt privilege escalation, raising the barrier to full server control.
## How to Reduce SSH Security Risks
Fortunately, there are specific measures administrators can take to lock down SSH security:
**Mandate SSH Key Authentication**
- Disable password-based SSH authentication methods like PasswordAuthentication
- Only permit public key authentication instead
- Require all personnel generate SSH key pairs to connect
**Enable Two-Factor Authentication**
- For SSH servers, integrate TOTP-based 2FA using Google Authenticator or hardware tokens
- Require both SSH private keys and a rotating token code to login
**Restrict Access Controls**
- Only allow SSH connectivity from dedicated jump boxes or bastions
- Limit source IP addresses able to establish SSH connections
- Configure user-based and group-based allow/deny access rules
**Update SSH Software Regularly**
- Run the latest supported versions of OpenSSH server and client software
- Patch and update associated libraries like OpenSSL that support SSH cryptography
**Automate SSH Key Management**
- Centralize storage and distribution of SSH keys through a secrets vault
- Automatically rotate SSH keys every 90 days or less
- Revoke SSH keys immediately if employees are off-boarded
**Monitor and Log SSH Activities**
- Send SSH logs to a security information event manager (SIEM)
- Alert on suspicious patterns like failed login attempts or unknown users
**Disallow Root SSH Logins**
- Prevent direct SSH access to root accounts except when absolutely required
- Force use of sudo privileges escalation model for more control
## Summary
Poor SSH security practices continue to cause many preventable data breaches every year. Applying measures like updated software, key-based authentication, restricted access, key management, and 2FA adoption can help lock down this ubiquitous remote access protocol.
While SSH remains highly secure when configured properly, organizations cannot overlook the risks introduced through weak credentials, permissive access, outdated software, and key vulnerabilities. Following best practices and monitoring SSH server logs allows capitalizing on SSH security while limiting exposure to common attacks.
## FAQs
**Is SSH secure by default?**
SSH itself is considered secure when configured properly. However, poor SSH key management, weak credentials, outdated software, and excessive access often undermine SSH security in practice. Following SSH best practices is required to realize its full security benefits.
**Should SSH password authentication be allowed?**
No, SSH password authentication should be prohibited in favor of SSH public key authentication. SSH key pairs provide much stronger security than passwords which are vulnerable to brute force attacks. Completely disabling the PasswordAuthentication option is recommended.
**What is the most common SSH vulnerability?**
The most common and easily preventable SSH vulnerability is allowing password-based SSH authentication. Servers permitting password-based auth invite brute forcing attacks. Enforcing key-based authentication blocks this common attack vector.
**Does SSH provide encryption?**
Yes, SSH provides strong symmetric encryption to encrypt the communication channel between SSH client and server. This protects passwords/keys and other data in transit from eavesdropping. Proper SSH configuration ensures all traffic is encrypted.
**Should root SSH login be allowed?**
Direct root logins via SSH should be disabled as a best practice. Users should first authenticate with their own SSH key, then escalate to root using sudo if needed. This raises the bar for attackers attempting to takeover root access on a server.
**How often should SSH keys be rotated?**
Industry best practice is to rotate SSH keys approximately every 90 days. More frequent rotation further limits exposure if a key is compromised. Old and unused SSH keys should be deleted when no longer needed.
**What is the most secure SSH encryption algorithm?**
The current recommended [encryption algorithms](https://dev.to/me_priya/why-every-website-needs-an-ssl-encryption-4bcb) for SSH are AES-256 or AES-128 for symmetric encryption, SHA-2 for data integrity, and ECDH/[ECDSA](https://sslinsights.com/what-is-ecdsa-encryption-how-it-works/) using curve P-256/384 for asymmetric encryption. These provide the highest levels of security for SSH.
| me_priya |
1,917,992 | Log Management Utilities in Linux : Day 3 of 50 days DevOps Tools Series | Introduction Effective log management is a critical aspect of DevOps practices and in all... | 0 | 2024-07-10T03:02:58 | https://dev.to/shivam_agnihotri/log-management-utilities-in-linux-day-2-of-50-days-devops-tools-series-1l68 | linux, devops, monitoring, ubuntu | ## Introduction
Effective log management is a critical aspect of DevOps practices and in all linux related roles as well. Logs provide valuable insights into the health, performance, and security of systems and applications. They are indispensable for troubleshooting issues, monitoring activities, and ensuring compliance. In this blog, we will cover essential log management utilities and tools in Linux, including their commands and significance for DevOps engineers.
**Why Log Management is Crucial**
**Troubleshooting:** Logs help identify and resolve issues by providing detailed information about errors and events.
**Monitoring:** Continuous monitoring of logs ensures systems are running smoothly and helps detect anomalies early.
**Security:** Logs record security-related events, aiding in the detection of potential threats and breaches.
**Compliance:** Keeping logs is often a requirement for regulatory compliance, providing an audit trail for activities.
**Key Log Management Utilities and Tools in Linux**
Syslog
Journalctl
Logrotate
Rsyslog
**1. Syslog**
Syslog is a standard protocol used to send system log or event messages to a specific server, usually a central log server. It is widely used for logging on Unix-like systems.
**Key Commands:**
## Configuring Syslog: Configuration files are usually located at
> /etc/syslog.conf or /etc/rsyslog.conf.
> Logging Messages:
> logger "Log message": Sends a log message to syslog.
**Importance for DevOps:**
Syslog centralises logging from various sources, making it easier to monitor and manage logs from multiple systems. This centralisation is crucial for maintaining an overview of the entire infrastructure and quickly identifying issues.
**2. Journalctl**
Journalctl is a command-line utility for querying and displaying logs from journald, the systemd logging service. It provides a powerful and flexible way to access system logs.
**Key Commands:**
```
journalctl #Displays the entire log.
journalctl -u <service_name> #Displays logs for a specific service.
journalctl --since "2024-07-10" #Shows logs since a specified date.
journalctl -f #Follows the log output in real-time.
```
**Importance for DevOps:**
Journalctl offers an efficient way to access and filter logs, enabling DevOps engineers to quickly find relevant information. Its integration with systemd makes it an essential tool for managing logs on modern Linux systems.
**3. Logrotate**
Logrotate is a utility designed to manage the automatic rotation and compression of log files. It ensures that log files do not consume too much disk space and are archived efficiently.
**Key Commands:**
> Configuration: Logrotate configuration files are typically located in /etc/logrotate.conf and /etc/logrotate.d/.
> Manual Rotation:
> logrotate -f /etc/logrotate.conf: Forces the rotation based on the main configuration file.
**Importance for DevOps:**
Logrotate helps in maintaining a healthy logging system by preventing log files from growing indefinitely and consuming disk space. Automated log rotation, compression, and removal are critical for managing system resources effectively.
**4. Rsyslog**
Rsyslog is an enhanced version of syslog, offering additional features such as high-performance log processing, filtering, and flexible configuration options.
**Key Commands:**
> Configuring Rsyslog: Configuration files are found in /etc/rsyslog.conf and /etc/rsyslog.d/.
Starting Rsyslog:
```
sudo systemctl start rsyslog #Starts the rsyslog service.
sudo systemctl enable rsyslog #Enables rsyslog to start on boot.
```
**Importance for DevOps:**
Rsyslog provides advanced capabilities for log handling, including high throughput, reliability, and customisation options. It is suitable for complex logging environments where performance and flexibility are required.
**Conclusion**
Log management is a foundational aspect of DevOps practices, providing the necessary insights to ensure the smooth operation, security, and compliance of systems. Mastering tools like Syslog, Journalctl, Logrotate, and Rsyslog is essential for DevOps engineers to effectively manage logs, troubleshoot issues, and maintain a reliable infrastructure.
**Subscribe to our blog to get notifications on upcoming posts.**
**👉 Be sure to follow me on LinkedIn for the latest updates:** [Shiivam Agnihotri](https://www.linkedin.com/in/shivam-agnihotri) | shivam_agnihotri |
1,917,994 | To Build But How ? | Any Light weight LinuxOs/LinuxMint/UbuntuGui/Pi whateverOs super/lightweight for... | 0 | 2024-07-10T03:37:27 | https://dev.to/9mikese/to-build-but-how--1jdl | help | Any Light weight LinuxOs/LinuxMint/UbuntuGui/Pi whateverOs super/lightweight for {8GBRam+128SSD+Samsung-500HDD+i5-Intel+3.2Gh-IceLake(I guess)}+{650PSU+735IRI-C189-2gb-Ram With (8+32gbSSD)}??
From my Junk,I need Recommend Build or whatever's.Start Leaning...
| 9mikese |
1,917,995 | Spring Boot, React, and the Quest for SEO Supremacy | Spring Boot, React, and the Quest for SEO Supremacy In today's digital landscape, a... | 0 | 2024-07-10T03:05:26 | https://dev.to/virajlakshitha/spring-boot-react-and-the-quest-for-seo-supremacy-2k1p | 
# Spring Boot, React, and the Quest for SEO Supremacy
In today's digital landscape, a visually appealing and functional web application is only half the battle won. The other half, often more challenging, is ensuring your creation reaches its intended audience. This is where Search Engine Optimization (SEO) steps in, acting as the bridge connecting your application with eager users. While traditional server-side rendering (SSR) inherently caters to SEO needs, the rise of JavaScript frameworks like React, often coupled with RESTful backends like Spring Boot, presents unique challenges.
This post delves into the intricacies of optimizing full-stack applications built with Spring Boot and React for SEO. We'll explore common use cases and demonstrate how to leverage React's Server-Side Rendering (SSR) capabilities to conquer the SEO battleground. Additionally, we'll examine alternatives from prominent cloud providers and analyze their strengths.
### Understanding the SEO Challenge
Search engines rely heavily on web crawlers to index and rank websites. These crawlers excel at parsing static HTML content but often struggle with dynamic content generated by JavaScript frameworks like React. When a crawler encounters a React application, it typically sees an initial HTML skeleton with JavaScript code responsible for fetching data and rendering the actual content. If the crawler doesn't execute this JavaScript, it misses crucial content, resulting in poor SEO performance.
### Server-Side Rendering (SSR) to the Rescue
SSR provides an elegant solution to this predicament. Instead of sending a barebones HTML file to the client, the server pre-renders the React components into fully formed HTML on each request. This HTML, replete with all the necessary data, is then served to the crawler, ensuring complete content indexing and optimal SEO performance.
### Use Cases: Unlocking the Power of SSR
Let's explore some compelling use cases where SSR proves invaluable:
**1. E-commerce Platforms:**
For e-commerce websites built with Spring Boot and React, product pages are paramount. Each product page needs to be crawlable and indexable by search engines to attract organic traffic. SSR ensures that product details, images, and reviews are all rendered server-side, making them readily accessible to search engine crawlers.
**2. Content-Heavy Websites:**
Websites and applications rich in dynamic content, such as blogs, news portals, and online magazines, benefit significantly from SSR. By rendering articles, author information, and comments on the server, these platforms ensure search engines can properly index their content, boosting their search ranking potential.
**3. Social Media Platforms:**
Social media platforms thrive on user-generated content. SSR can be used to render user profiles, posts, and interactions server-side, ensuring this dynamic content gets indexed and contributes to the platform's overall SEO performance.
**4. Single Page Applications (SPAs) with Dynamic Routing:**
While SPAs offer seamless user experiences, their reliance on client-side rendering can hamper SEO. SSR addresses this by pre-rendering different routes on the server, ensuring each page of the SPA is crawlable and indexable.
**5. Enterprise Websites with Complex Data Structures:**
Large enterprise websites often manage vast amounts of data, dynamically rendering it based on user interactions. SSR enables these websites to serve SEO-friendly, data-rich pages, improving their visibility to search engines.
### Alternatives on the Horizon
While Spring Boot with React SSR provides a robust solution, other cloud providers offer their own approaches to enhance SEO in JavaScript-driven applications:
- **AWS Amplify:** Simplifies building and deploying full-stack applications with serverless backends and supports SSR out of the box.
- **Netlify:** Provides static site generation (SSG) and SSR capabilities, making it easy to build and deploy performant and SEO-friendly web applications.
- **Vercel:** Similar to Netlify, Vercel offers a developer-friendly platform with a focus on SSG and SSR for optimal SEO.
Each of these platforms has its strengths and caters to specific use cases. The choice ultimately depends on the specific requirements and existing infrastructure of your project.
### Conclusion
In the ever-evolving world of web development, staying ahead of the SEO curve is crucial for success. While JavaScript frameworks like React offer unparalleled flexibility and user experience, their reliance on client-side rendering can pose challenges for SEO. By embracing Server-Side Rendering (SSR), we empower our Spring Boot and React applications to conquer these challenges, ensuring our creations reach their full potential in the vast digital landscape.
## Advanced Use Case: Building a Scalable News Portal
Imagine building a high-traffic news portal that aggregates content from various sources and delivers a personalized experience to millions of users. This platform needs to be:
- **SEO Optimized:** Each news article needs to be instantly crawlable and indexable.
- **Highly Scalable:** The architecture must handle sudden spikes in traffic, especially during breaking news events.
- **Performant:** Users expect lightning-fast loading times, regardless of the volume of content or traffic.
**Here's a potential solution leveraging the power of AWS:**
1. **Content Ingestion and Processing:**
- Utilize AWS Lambda functions triggered by an SQS queue to fetch news articles from various RSS feeds and APIs.
- Employ AWS Lambda functions with NLP services like Amazon Comprehend to extract keywords, entities, and sentiment from articles for personalization and SEO optimization.
- Store processed articles and metadata in a highly scalable NoSQL database like Amazon DynamoDB.
2. **Server-Side Rendering and Caching:**
- Implement a serverless SSR architecture using AWS Lambda and Amazon CloudFront to dynamically render personalized news feeds for each user request.
- Utilize CloudFront's robust caching capabilities to cache rendered HTML for frequently accessed articles, reducing latency and server load.
3. **Search and Personalization:**
- Leverage Amazon Elasticsearch Service to power a robust search functionality, enabling users to easily find relevant articles.
- Employ Amazon Personalize to build personalized news recommendations based on user reading history, preferences, and real-time engagement data.
4. **Monitoring and Analytics:**
- Integrate Amazon CloudWatch for real-time monitoring of application performance, resource utilization, and user behavior.
- Utilize Amazon Athena to query and analyze vast amounts of log data to gain insights into user engagement and further optimize SEO strategies.
This example showcases how combining React SSR with a robust cloud infrastructure on AWS can create a highly scalable, performant, and SEO-optimized news portal capable of handling massive traffic and delivering personalized content to millions of users.
| virajlakshitha | |
1,917,996 | 5 Tips for Using the Arrow Operator in JavaScript | JavaScript’s arrow functions, introduced in ECMAScript 6 (ES6), offer a concise syntax for writing... | 0 | 2024-07-10T03:06:18 | https://dev.to/devops_den/5-tips-for-using-the-arrow-operator-in-javascript-1ne2 | webdev, javascript, programming, tutorial | JavaScript’s arrow functions, introduced in ECMAScript 6 (ES6), offer a concise syntax for writing function expressions. The arrow operator (=>) has become a popular feature among developers for its simplicity and readability. However, mastering its nuances can help you write more efficient and cleaner code. Here are five tips for using the arrow operator in JavaScript.
## 1. Understand the Syntax
Arrow functions provide a more concise syntax compared to traditional function expressions. Here’s a quick comparison:
### Traditional Function:
```
var multiply = function(a, b) {
return a * b;
};
```
### Arrow Function:
```
let multiply = (a, b) => a * b;
```
The arrow function syntax removes the need for the function keyword, uses parentheses for parameters, and directly returns the expression after the arrow if it's a single statement. This can make your code cleaner and more readable.
## 2. Lexical this Binding
One of the key differences between traditional functions and arrow functions is the way they handle the this keyword. In traditional functions, this is determined by how the function is called. Arrow functions, on the other hand, don’t have their own this context; they inherit this from the parent scope at the time they are defined.
### Traditional Function:
```
function Timer() {
this.seconds = 0;
setInterval(function() {
this.seconds++;
}, 1000);
}
```
In this example, this.seconds will result in an error because this inside the setInterval function refers to the global context.
### Arrow Function:
```
function Timer() {
this.seconds = 0;
setInterval(() => {
this.seconds++;
}, 1000);
}
```
With the arrow function, this correctly refers to the Timer object, as it inherits this from the surrounding lexical scope.
## 3. Implicit Returns
Arrow functions allow for implicit returns, meaning if the function body consists of a single expression, it will be returned without needing the return keyword.
### Single Expression:
```
let add = (a, b) => a + b;
```
For multi-line function bodies, you must use curly braces and explicitly use the return statement.
### Multi-line Function:
```
let multiply = (a, b) => {
let result = a * b;
return result;
};
```
## 4. Arrow Functions with No Parameters or Multiple Parameters
When an arrow function has no parameters, you still need to include an empty set of parentheses.
### No Parameters:
```
let greet = () => console.log('Hello, World!');
```
For multiple parameters, simply list them inside the parentheses.
### Multiple Parameters:
## 5. Avoid Arrow Functions in Methods and Constructors
While arrow functions are handy, they are not suitable for all scenarios. Specifically, you should avoid using them as methods in objects or constructors because of their lexical `this` binding.
### Arrow Function in Object Method (Incorrect):
```
let person = {
name: 'John',
greet: () => {
console.log(`Hello, my name is ${this.name}`);
}
};
person.greet(); // Output: Hello, my name is undefined
```
Here, `this.name` is undefined because this does not refer to the `person` object.
### Traditional Function in Object Method (Correct):
```
let person = {
name: 'John',
greet: function() {
console.log(`Hello, my name is ${this.name}`);
}
};
person.greet(); // Output: Hello, my name is John
```
Additionally, arrow functions should not be used as constructors because they do not have their own `this` context and cannot be used with the new keyword.
## Conclusion
Arrow functions offer a sleek and modern way to write function expressions in JavaScript, but understanding their nuances is key to using them effectively. By mastering these five tips, you can harness the full power of arrow functions while avoiding common pitfalls. Use them wisely to write cleaner, more efficient, and more readable code.
Read More
https://dev.to/devops_den/revolutionize-your-website-design-with-midjourney-207p
https://devopsden.io/article/difference-between-mlops-and-devops
| devops_den |
1,917,997 | ACID: O Pilar dos Bancos de Dados Relacionais | O Que é ACID em Bancos de Dados Relacionais? Se você já trabalhou com bancos de dados... | 0 | 2024-07-10T15:05:00 | https://dev.to/marialuizaleitao/acid-o-pilar-dos-bancos-de-dados-relacionais-5g47 | datascience, sql, postgres, community | # O Que é ACID em Bancos de Dados Relacionais?
Se você já trabalhou com bancos de dados relacionais, provavelmente já se deparou com a sigla ACID. Mas o que exatamente isso significa e por que é tão importante? Vamos explorar cada componente de ACID e entender o seu papel nos sistemas de banco de dados.
### O que é ACID?
ACID é um acrônimo que representa quatro propriedades fundamentais garantidas pelos sistemas de banco de dados relacionais para garantir a integridade e a confiabilidade das transações. Estas propriedades são: Atomicidade, Consistência, Isolamento e Durabilidade.
### Componentes do ACID
#### Atomicidade (Atomicity):
- **Conceito:** Assegura que todas as operações dentro de uma transação são completadas com sucesso ou nenhuma delas é aplicada.
- **Exemplo real:** Em uma transação de transferência bancária, se a transferência do valor da Conta A para a Conta B falhar, nenhuma das contas deve ser alterada.
#### Consistência (Consistency):
- **Conceito:** Garante que uma transação leva o banco de dados de um estado válido para outro estado válido, preservando as regras de integridade.
- **Exemplo real:** Após uma transação, todas as regras de integridade, como restrições e gatilhos, são respeitadas. Se um depósito for feito, o saldo total do banco deve refletir essa mudança.
#### Isolamento (Isolation):
- **Conceito:** Assegura que as operações de uma transação são isoladas de outras transações simultâneas. As transações não devem interferir umas com as outras.
- **Exemplo real:** Se duas pessoas estão comprando o último item disponível em uma loja online ao mesmo tempo, o sistema deve garantir que apenas uma transação finalize a compra.
#### Durabilidade (Durability):
- **Conceito:** Garante que uma vez que uma transação foi concluída com sucesso, suas alterações são permanentes, mesmo em caso de falha do sistema.
- **Exemplo real:** Após a confirmação de um pedido em um e-commerce, os detalhes do pedido devem permanecer registrados, mesmo que ocorra uma queda de energia logo em seguida.
### Importância do ACID
- **Confiabilidade:** ACID é crucial para garantir que os bancos de dados se comportem de maneira previsível e confiável.
- **Integridade de Dados:** Mantém a integridade dos dados, assegurando que eles não fiquem em um estado incorreto.
- **Segurança:** Proporciona uma camada adicional de segurança, garantindo que as transações sejam corretamente registradas e mantidas.
### Conclusão
As propriedades ACID são muito importante nos bancos de dados relacionais, já que garantem que as transações serão realizadas de forma segura, confiável e eficiente. Compreender ACID é fundamental para qualquer profissional que trabalhe com bancos de dados, pois garante a integridade e a consistência dos dados, aspectos que são vitais em qualquer aplicação crítica.
| marialuizaleitao |
1,917,998 | How to deploy a hub virtual network in Azure. | How to create a Virtual network in Microsoft azure. | 0 | 2024-07-11T21:53:32 | https://dev.to/tundeiness/how-to-deploy-a-hub-virtual-network-in-azure-14cj | azure, virtualnetwork, segmentation, peering | ---
title: How to deploy a hub virtual network in Azure.
published: true
description: How to create a Virtual network in Microsoft azure.
tags: Azure, VirtualNetwork, segmentation, Peering
cover_image: https://dev-to-uploads.s3.amazonaws.com/uploads/articles/54l2u8cgscei3wfpyxzi.jpg
# Use a ratio of 100:42 for best results.
# published_at: 2024-07-10 02:44 +0000
---
# Introduction
This article provides steps for how to create an Azure-based hub virtual network (VNet) with subnets and address space from scratch, as well as how to configure a virtual network peering. This is to allow for the virtual networks to communicate with each other securely and privately.
# Scenario
A hypothetical Web Application requires network isolation and segmentation in a network for secure and private communication. The virtual networks and subnets will be created in the following steps.
## Step 1: Create hub and spoke virtual networks and subnets
### I. Creating the virtual networks
- Open a browser and navigate to the Azure portal and login.
- To create a Virtual Network, click the hamburger icon at the top left
hand side corner of the portal.

- In the displayed pane, select **Virtual Networks**.

- In the “Virtual Networks” portal pane, select **+ Create**.

- At the **Resource group label** select "create new" to create a new
resource group. Give the resource group a name and click **Ok**. Keep in
mind that this is the "parent directory" for the virtual networks to be
created.


- Also, give a name to the virtual network at the "virtual network name"
label.

- Select a Region from the dropdown list at the **Region** label. In this
case, I selected **East US**.

- Next, Select the **IP Addresses** tab at the top of the page.

### II. Create subnets for the first Virtual Network.
- At the dropdown menu displayed above the **address space** box on the
displayed page, check that the dropdown is set to **Add IPv4 address
space**

- In the address space box, change **Subnet address range** to **10.1.0.0/16** (This is usually the default IP address so you may not need to change it in this instance).
- locate a pen icon at the bottom corner, in the address space box (next
to the garbage can icon). Click on this icon to edit the default **Subnet** name.

- Change **Subnet** name to **frontend**
- Also, change **Subnet address range** to **10.1.0.0/24** using the
**size** label. Leave all other settings as their defaults.
- Click **Add** to close the **Edit Subnet** pane. This
completes the creation of the first Subnet.

- The next step is to create the second subnet. As you can see, the
**frontend** subnet is listed in the box. We need to create another
subnet in this virtual network. Again, locate the pen
icon at the bottom (next to the garbage can icon). Click on this icon to
add another **Subnet**.

- Also, change the **subnet** name to **backend**, then change the
**Subnet address range** to **10.1.0.0/24**.

- Again, leave all other settings as their defaults. Click **Add** to close the **edit subnet** pane.
- Select **Review + Create** to validate the configurations and **Create** to create the first virtual network.




### III. Creating the second virtual networks
- Creating the second virtual network is similar to creating the first
virtual network.
- click the hamburger icon at the top left-hand side corner of the Azure
portal.
- Again, in the displayed pane, select “Virtual Networks”.
- In the “Virtual Networks” portal pane, select “+ Create”.
- At the Resource group label select from the drop-down menu the first
Resource group that was created.
- Also, give a name to the virtual network at the "virtual network name"
label. Here the name I supplied was **Hub-vnet**.
- Select a similar Region from the dropdown like the first virtual network
list at the Region label. In the previous virtual network, I selected
**East US**.

- Next, Select the **IP Addresses** tab at the top of the page.
- set the **IPv4 address space** to **10.1.0.0/16**
### IV. Create a subnet for the second Virtual Network.
- In the address space box, locate a pen icon at the bottom (next to the
garbage can
icon).
- Click on this icon to edit the default **Subnet** name.
- At the flyout pane, change **subnet purpose** to **Azure Firewall** from
the **Default** settings.

- Change Subnet **name** label to **AzureFirewallSubnet**

- Also, change **Subnet address range** to **10.1.0.0/26**.

- Leave all other settings as their defaults.
- select the **save** button to Close the **edit Subnet** pane. This
completes the creation of the Subnet for the second virtual network.

- Select **Review + Create** to validate the settings.

- After validation is complete select the **Create** button to create the
second virtual network and watch the process complete deployment.



## Step 2: Setup a peer relationship between the virtual networks
- Once the deployment is complete for the second virtual network, navigate
back to the portal. In the search bar type **resource groups** and
select **Resource Groups** from the results.
- Select the required **Resource group** in the main pane and confirm that
both virtual networks have been deployed.

- Setting up a peer relationship between the two virtual networks aims to
allow traffic to flow in both directions between the **app-vnet** and
**hub-vnet** virtual networks.
- In the Portal and the resource group view, Select the first virtual
network created from the table. In my case it was the **app-vnet**
virtual network.

- On the **app-vnet** overview page select **settings** the left-hand
sidebar of the portal.

- Scroll down and select **peerings** to add peering.

- In the **app-vnet** peerings pane, Select **+ Add**.

- Fill out under the **Remote virtual network summary** heading supply a
name for **Peering link name** with **app-vnet-to-hub**.
.
- Select the first virtual network from the drop-down.

- Scroll the page down to the **Local virtual network summary** heading.
Fill out the **Peering link name** with **hub-to-app-vnet**.

- Leave all other settings as their defaults. Select **Add** to create the
virtual network peering.

- You should see a notification at the top right of the page that says
**Adding virtual network peering**

- Once the process completes, and after the configuration updates,
this validates that the Peering status is set to **Connected**.
(you may have to refresh the page to see the updated status)


# Conclusion.
This article explains how to provide network isolation and segmentation for a web application, in an Azure virtual network with subnets with address space. We have learned the following:
- Creating virtual networks
- Creating subnets within the virtual networks, and
- Configuring virtual networking peering which means allowing two or more
virtual networks to connect and appear as one for connectivity purposes.
It's been great sharing my journey into cloud engineering and I hope to see you soon on the other articles.
Cover Image by <a href="https://unsplash.com/@alinnnaaaa?utm_content=creditCopyText&utm_medium=referral&utm_source=unsplash">Alina Grubnyak</a> on <a href="https://unsplash.com/photos/low-angle-photography-of-metal-structure-ZiQkhI7417A?utm_content=creditCopyText&utm_medium=referral&utm_source=unsplash">Unsplash</a>
| tundeiness |
1,917,999 | Create an App Service Application & Upload content on it | Step 1: Azure Account: Ensure you have an active Azure account. Step 2: Azure CLI: Install the Azure... | 0 | 2024-07-10T03:13:02 | https://dev.to/bdporomon/create-an-app-service-application-upload-content-on-it-3adj | webdev, beginners, programming, devops | Step 1: Azure Account: Ensure you have an active Azure account.
Step 2: Azure CLI: Install the Azure CLI on your local machine. You can download and install it from here.

Step 3: Open a terminal and log in to your Azure account with command: "az login"

Step 4: Create a resource group with command: "az group create --name YESAPPBP --location eastus"

Step 5: Create an App Service plan in the resource group. Use command: "az appservice plan create --name YESAPPPLAN --resource-group YESAPPBP"

Step 6: Create a web app within the App Service plan. Use command: "az webapp create --resource-group YESAPPBP --plan YESAPPPLAN --name YESAPPSERVICEAPP"

Step 7: Go to Azure and in the search type in App Services and you will see the created app. Click on the web app.

Step 8: In the search of your web app type in and click advanced tools and press go.

Step 9: In the debug console section, click CMD, site, wwwroot, and then edit the html on the page.

Step 10: Paste your html resume into the document and press save.

Step 11: Go back into Azure and on your web app page click the link under default domain and you should be redirected to a page that displays your resume.
 | bdporomon |
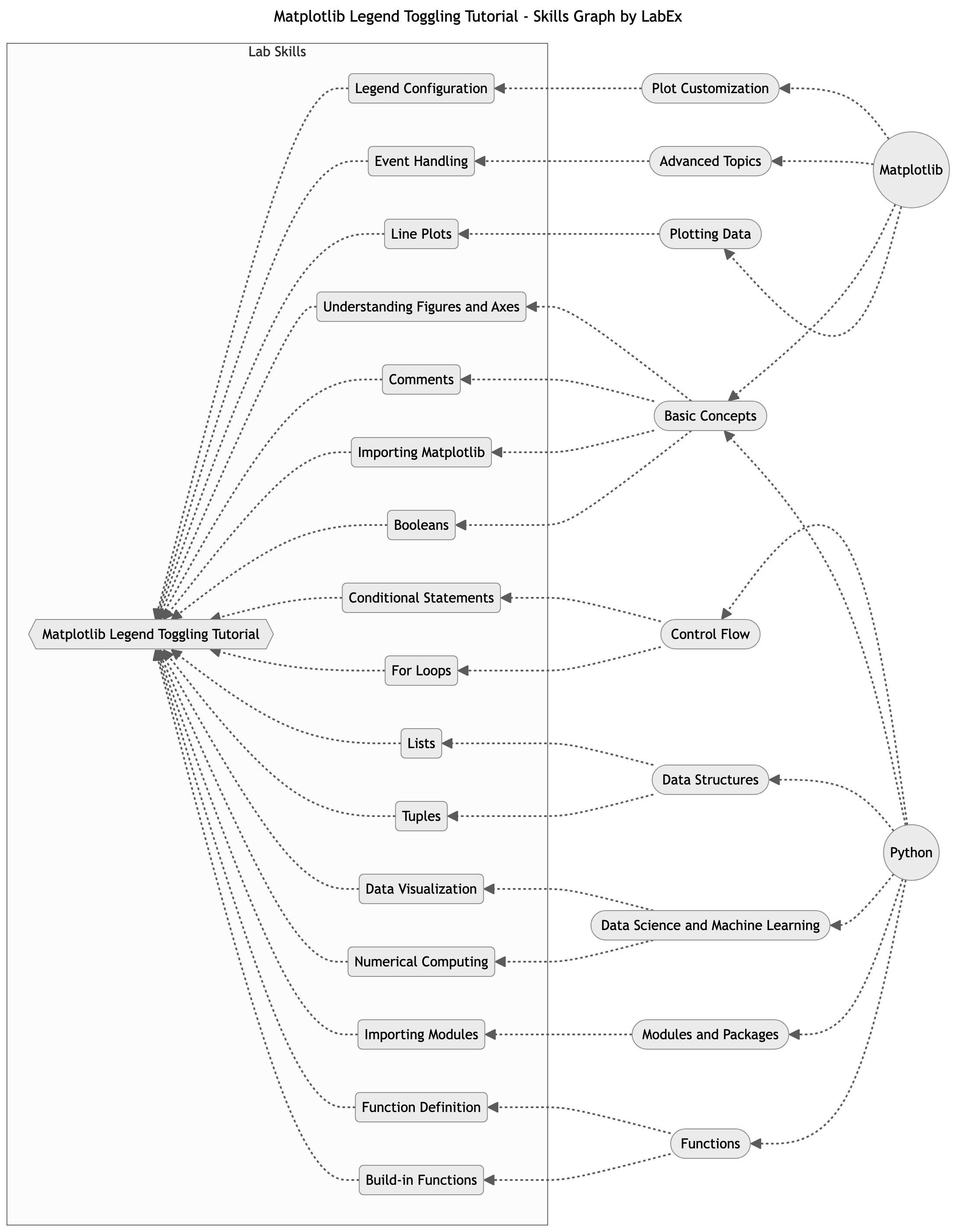
1,918,021 | Matplotlib Legend Toggling Tutorial | In this lab, we will learn how to enable picking on the legend to toggle the original line on and off using Python Matplotlib. | 27,678 | 2024-07-10T03:24:38 | https://dev.to/labex/matplotlib-legend-toggling-tutorial-4lj6 | python, coding, programming, tutorial |
## Introduction

This article covers the following tech skills:

In this lab, we will learn how to enable picking on the legend to toggle the original line on and off using Python Matplotlib.
### VM Tips
After [the VM](https://labex.io/tutorials/python-matplotlib-legend-toggling-tutorial-48802) startup is done, click the top left corner to switch to the **Notebook** tab to access Jupyter Notebook for practice.
Sometimes, you may need to wait a few seconds for Jupyter Notebook to finish loading. The validation of operations cannot be automated because of limitations in Jupyter Notebook.
If you face issues during learning, feel free to ask Labby. Provide feedback after the session, and we will promptly resolve the problem for you.
## Import Required Libraries
First, we need to import the required libraries, which are NumPy and Matplotlib.
```python
import matplotlib.pyplot as plt
import numpy as np
```
## Prepare Data
We will generate two sine waves with different frequencies using NumPy.
```python
t = np.linspace(0, 1)
y1 = 2 * np.sin(2*np.pi*t)
y2 = 4 * np.sin(2*np.pi*2*t)
```
## Create Figure and Axes
We will create a figure and axes using Matplotlib and set the title of the plot.
```python
fig, ax = plt.subplots()
ax.set_title('Click on legend line to toggle line on/off')
```
## Create Lines and Legend
We will create two lines and a legend using Matplotlib.
```python
line1, = ax.plot(t, y1, lw=2, label='1 Hz')
line2, = ax.plot(t, y2, lw=2, label='2 Hz')
leg = ax.legend(fancybox=True, shadow=True)
```
## Map Legend Lines to Original Lines
We will map the legend lines to the original lines using a dictionary.
```python
lines = [line1, line2]
lined = {} # Will map legend lines to original lines.
for legline, origline in zip(leg.get_lines(), lines):
legline.set_picker(True) # Enable picking on the legend line.
lined[legline] = origline
```
## Define the On Pick Event Function
We will define the on pick event function that will toggle the visibility of the original line corresponding to the legend proxy line.
```python
def on_pick(event):
# On the pick event, find the original line corresponding to the legend
# proxy line, and toggle its visibility.
legline = event.artist
origline = lined[legline]
visible = not origline.get_visible()
origline.set_visible(visible)
# Change the alpha on the line in the legend, so we can see what lines
# have been toggled.
legline.set_alpha(1.0 if visible else 0.2)
fig.canvas.draw()
```
## Connect the On Pick Event Function to the Canvas
We will connect the on pick event function to the canvas.
```python
fig.canvas.mpl_connect('pick_event', on_pick)
```
## Show the Plot
We will show the plot using Matplotlib.
```python
plt.show()
```
## Summary
In this lab, we learned how to enable picking on the legend to toggle the original line on and off using Python Matplotlib. We created a figure and axes, prepared data, created lines and legend, mapped legend lines to original lines, defined the on pick event function, connected the on pick event function to the canvas, and showed the plot.
---
> 🚀 Practice Now: [Matplotlib Legend Toggling Tutorial](https://labex.io/tutorials/python-matplotlib-legend-toggling-tutorial-48802)
---
## Want to Learn More?
- 🌳 Learn the latest [Python Skill Trees](https://labex.io/skilltrees/python)
- 📖 Read More [Python Tutorials](https://labex.io/tutorials/category/python)
- 💬 Join our [Discord](https://discord.gg/J6k3u69nU6) or tweet us [@WeAreLabEx](https://twitter.com/WeAreLabEx) | labby |
1,918,022 | Aula 00.py uma breve introdução | Quando começamos a estudar algo, muitas vezes queremos pular direto para os tópicos avançados e... | 0 | 2024-07-10T20:20:49 | https://dev.to/dunderpy/aula-00py-uma-breve-introducao-3pkd | python, algorithms, datastructures, tutorial | Quando começamos a estudar algo, muitas vezes queremos pular direto para os tópicos avançados e acabamos esquecendo da base. Isso ocorre em todas as áreas, principalmente na área de T.I.
Ao iniciar os estudos em programação, muitos de nós já queremos construir sistemas complexos, como os da Netflix ou da Uber, sozinhos, e em alguns meses já imaginamos ter milhões na conta e estar em alguma praia do Caribe.
Durante o boom da área, muitos cursos se aproveitaram dessa mentalidade, oferecendo promessas como "Construa sua pokedex e torne-se um profissional sênior em 6 meses". Muitas pessoas, por desconhecimento ou buscando atalhos, caíram no papo dos coaches.
Nesse período, muitas pessoas entraram no mercado. No entanto, hoje o cenário é diferente e as empresas buscam profissionais com experiência e uma base sólida para resolver problemas. Infelizmente, os coaches só ensinaram a copiar e colar sem nenhuma base.
### O que vamos aprender?
Vamos aprender lógica de programação, algoritmos e estruturas de dados, que são a base para se tornar um programador capaz de resolver problemas, pois é isso que um programador faz: resolve problemas. Você pode até achar isso chato, mas é essencial no dia a dia.
{% embed https://www.youtube.com/watch?v=PH26jtYoEwE %}
### Básico sobre o Python
O [Python](https://www.hostinger.com.br/tutoriais/python-o-que-e) é uma linguagem de programação criada antes mesmo do Java por Guido van Rossum. Ela é uma linguagem de alto nível, o que significa que é muito semelhante à linguagem humana. Veja o exemplo abaixo:
```py
print("Olá, sou um script em Python que imprime uma mensagem na tela")
```
Além de ser simples de aprender, é uma linguagem muito versátil, utilizada para análise de dados, scripts e back-end. Python também é usado por grandes e pequenas empresas como Google, Meta, OpenAI e muitas outras, possuindo uma comunidade bastante ativa com diversos recursos como ebooks, livros e discussões em fóruns.
### O que vamos precisar?
Precisaremos apenas de uma conta no [Google Colab](https://colab.research.google.com/), uma plataforma que nos permite executar códigos Python de maneira simples. Caso prefira, sinta-se à vontade para instalar o Python e o VSCode em seu PC e codar por ele.
{% embed https://www.youtube.com/watch?v=tvhKEDd3HZc %}
---
### Desafio
Exercite sua lógica com o jogo dos Missionários e Canibais. Sua missão é atravessar os missionários e canibais para a outra margem do rio, mas tenha cuidado: quando o número de missionários for menor que o de canibais em um lado do rio, os missionários serão devorados.

Missionários e Canibais: https://rachacuca.com.br/jogos/missionarios-e-canibais/
O Lobo e a Ovelha: https://rachacuca.com.br/jogos/o-lobo-e-a-ovelha/
| jeanmarinho529 |
1,918,023 | ⚡ MySecondApp - React Native with Expo (P4)- Code Layout Home Screen | ⚡ MySecondApp - React Native with Expo (P4)- Code Layout Home Screen | 28,005 | 2024-07-10T03:27:43 | https://dev.to/skipperhoa/mysecondapp-react-native-with-expo-p4-code-layout-home-screen-ofm | webdev, react, reactnative, beginners | ⚡ MySecondApp - React Native with Expo (P4)- Code Layout Home Screen
{% youtube AKBohCh-V4c %} | skipperhoa |
1,918,024 | Cybersecurity Awareness: Protecting Your Digital Life | In today's digital age, our lives are closely intertwined with the internet, but this connectivity... | 0 | 2024-07-10T03:29:24 | https://dev.to/motorbuy6/cybersecurity-awareness-protecting-your-digital-life-2m2d | In today's digital age, our lives are closely intertwined with the internet, but this connectivity also comes with significant security challenges. Protecting personal information and data security has never been more crucial. Here are some practical cybersecurity tips to help safeguard your digital life:
**Use Strong Passwords**
Think of your password like the lock on your front door. A strong password should be complex, combining letters, numbers, and symbols. For example, avoid using passwords like "123456" or "password," as they are too easy to crack.
**Beware of Phishing Attacks**
Imagine receiving an email that appears to be from your bank, stating there's unusual activity on your account and prompting you to click a link to verify. Don't rush to click! It could be a phishing email crafted by scammers aiming to trick you into revealing personal information. Remember, a legitimate bank will never ask for your password or personal information via email.
**Keep Software Updated**
When your phone, computer, or other devices prompt you to update software, don't ignore it. These updates often patch known vulnerabilities and help prevent hackers from gaining access.
**Enable Two-Factor Authentication**
Just like needing two keys to open a bank safe deposit box, enabling two-factor authentication means besides your password, you'll need to input another form of verification, such as a text message code or app-generated token, to confirm your identity.
**Regularly Back Up Data**
Ever wondered what would happen if your computer fell victim to ransomware, encrypting all your files? Regularly back up important files to an external hard drive or cloud storage to mitigate such risks.
Cybersecurity isn't just the responsibility of IT professionals; it's everyone's responsibility. By following these simple steps, you can effectively protect your digital life.
| motorbuy6 | |
1,918,025 | NEW in web dev | Why did the two Java methods get a divorce? .. . .. . Because they had constant arguments. | 0 | 2024-07-10T03:33:26 | https://dev.to/ritesh_dev/new-in-web-dev-5c46 | Why did the two Java methods get a divorce?
..
.
..
.
Because they had constant arguments. | ritesh_dev | |
1,918,026 | Getting Data Through Using API in JavaScript. | When building web applications, making HTTP requests is a common task. There are several ways to do... | 0 | 2024-07-10T03:34:49 | https://dev.to/sudhanshu_developer/getting-data-through-using-api-in-javascript-43bl | javascript, webdev, beginners, programming | When building web applications, making HTTP requests is a common task. There are several ways to do this in JavaScript, each with its own advantages and use cases. In this post, we’ll explore four popular methods: `fetch(), axios(), $.ajax()`, and `XMLHttpRequest()`, with simple examples for each.
**1. Using fetch()**
The `fetch()` function allows you to request HTTP to fetch resources from a network. It uses promises, which makes it easier to handle asynchronous operations.
_Example_
```
fetch('https://api.example.com/data')
.then(response => response.json())
.then(data => console.log(data))
.catch(error => console.error('Error:', error));
```
**2. Using Axios()**
`axios()` is a popular `HTTP` client for making requests from browsers or `Node.js `applications. It is similar to the built-in `fetch()` API but includes additional features such as request and response interceptors, automatic `JSON `parsing, and more.
_Example_
```
axios.get('https://api.example.com/data')
.then(response => console.log(response.data))
.catch(error => console.error('Error:', error));
```
**3. Using $.ajax()**
If you’re working with `jQuery`, you can use the `$.ajax()` function to make HTTP requests. It provides a simple interface for making AJAX requests and handling responses.
_Example_
```
$.ajax({
url: 'https://api.example.com/data',
method: 'GET',
success: function(data) {
console.log(data);
},
error: function(error) {
console.error('Error:', error);
}
});
```
**4. Using XMLHttpRequest()**
The `XMLHttpRequest` object provides an easy way to fetch data from a URL without a page refresh. It's a bit lower-level than `fetch()` or libraries like Axios, but it's still widely used in many applications.
_Example_
```
var xhr = new XMLHttpRequest();
xhr.open('GET', 'https://api.example.com/data', true);
xhr.onload = function() {
if (xhr.status >= 200 && xhr.status < 300) {
console.log(JSON.parse(xhr.responseText));
} else {
console.error('Error:', xhr.statusText);
}
};
xhr.onerror = function() {
console.error('Request failed');
};
xhr.send();
```
In this example, we create a new XMLHttpRequest, open a GET request, and handle the response by checking the status code and parsing the response text.
| sudhanshu_developer |
1,918,027 | Coding timelapse Video for landing page | A coding timelapse of SaaS landing page. Uses Html, Css, JS and Tailwind Css Follow me on... | 0 | 2024-07-10T03:35:28 | https://dev.to/paul_freeman/coding-timelapse-video-for-landing-page-6lo | programming, html, timelapse, coding | A coding timelapse of SaaS landing page.
Uses Html, Css, JS and Tailwind Css
{% embed https://www.youtube.com/watch?v=gKwI3bqO5Cg %}
Follow me on [github for opensource](https://github.com/PaulleDemon) | paul_freeman |
1,918,028 | Unlocking the Future: The Power of React AI SDK in 2024 | Embrace the future of AI in React development with Sista AI. Join the revolution today! 🚀 | 0 | 2024-07-10T03:45:35 | https://dev.to/sista-ai/unlocking-the-future-the-power-of-react-ai-sdk-in-2024-2658 | ai, react, javascript, typescript | <h2>The Evolution of AI in React Development</h2><p>In 2024, the React landscape is witnessing a remarkable evolution, with AI tools playing a pivotal role. The integration of cutting-edge AI technologies like the <a href='https://smart.sista.ai/?utm_source=sista_blog&utm_medium=blog_post&utm_campaign=Unlocking_the_Future:_The_Power_of_React_AI_SDK_in_2024'>React AI SDK</a> is transforming the way developers build and deploy applications.</p><h2>The Rise of Smart Apps with Sista AI</h2><p><strong>Sista AI</strong> is leading this revolution by offering an end-to-end AI integration platform that empowers developers to transform any app into a smart app with an AI voice assistant in less than 10 minutes. By seamlessly integrating <a href='https://smart.sista.ai/?utm_source=sista_blog&utm_medium=blog_post&utm_campaign=Unlocking_the_Future:_The_Power_of_React_AI_SDK_in_2024'>Sista AI</a>'s advanced AI capabilities, developers can enhance user engagement and operational efficiency.</p><h2>Revolutionizing User Experiences</h2><p>The power of AI in React development extends beyond code generation; it revolutionizes user experiences. With <strong>Sista AI</strong>'s AI voice assistant, developers can create dynamic and interactive interfaces that respond to user commands with precision and speed.</p><h2>Driving Innovation Across Industries</h2><p>AI technology is reshaping various industries, and with tools like the <a href='https://smart.sista.ai/?utm_source=sista_blog&utm_medium=blog_post&utm_campaign=Unlocking_the_Future:_The_Power_of_React_AI_SDK_in_2024'>React AI SDK</a>, developers can stay at the forefront of these transformations. <strong>Sista AI</strong>'s solution enables seamless integration of AI capabilities into diverse applications, unlocking new possibilities and enhancing operational efficiency.</p><h2>Empowering Developers with Sista AI</h2><p>Embrace the future of AI in React development with <a href='https://smart.sista.ai/?utm_source=sista_blog&utm_medium=blog_post&utm_campaign=Unlocking_the_Future:_The_Power_of_React_AI_SDK_in_2024'>Sista AI</a>. Start your journey today and experience the transformative power of AI integration with advanced tools and solutions tailored for modern development landscapes.</p><br/><br/><a href="https://smart.sista.ai?utm_source=sista_blog_devto&utm_medium=blog_post&utm_campaign=big_logo" target="_blank"><img src="https://vuic-assets.s3.us-west-1.amazonaws.com/sista-make-auto-gen-blog-assets/sista_ai.png" alt="Sista AI Logo"></a><br/><br/><p>For more information, visit <a href="https://smart.sista.ai?utm_source=sista_blog_devto&utm_medium=blog_post&utm_campaign=For_More_Info_Banner" target="_blank">sista.ai</a>.</p> | sista-ai |
1,918,031 | Pacman 2g disposable | In the ever-evolving landscape of digital marketing, having access to robust analytical tools is... | 0 | 2024-07-10T03:54:43 | https://dev.to/toolszen08/pacman-2g-disposable-253g | In the ever-evolving landscape of digital marketing, having access to robust analytical tools is crucial for businesses aiming to stay ahead of the competition. Toolszen Analytics is a leading platform that provides a comprehensive organic overview, offering valuable insights to enhance your online presence and drive meaningful results. This article delves into the key features and benefits of Toolszen Analytics, illustrating how it can revolutionize your digital marketing strategy.
Introduction to Toolszen Analytics
Toolszen Analytics is an advanced analytics platform designed to help businesses monitor and optimize their online performance. By providing a detailed organic overview, Toolszen Analytics enables marketers to understand their website's traffic, analyze keyword rankings, track backlinks, and gain insights into their competitors' strategies. With its user-friendly interface and powerful features, Toolszen Analytics is an indispensable tool for digital marketers, SEO professionals, and business owners.
**_[Pacman 2g disposable](https://sm.toolszen.com/analytics/organic/overview/?db=us&q=https%3A%2F%2Fpackmandisposable.net%2F&searchType=url¤cy=usd)_**
Key Features of Toolszen Analytics
1. Traffic Analysis
Understanding where your website traffic comes from is fundamental to any digital marketing strategy. Toolszen Analytics offers comprehensive traffic analysis, breaking down your website's visitors by source, location, device, and more. This data helps you identify which marketing channels are most effective and where you should focus your efforts to attract more organic traffic.
2. Keyword Rankings
Keywords are the backbone of SEO, and monitoring their performance is crucial for maintaining and improving your search engine rankings. Toolszen Analytics provides real-time tracking of your keyword rankings, showing you which keywords are driving traffic to your site and how they perform over time. By analyzing this data, you can refine your content strategy, optimize your website for high-performing keywords, and stay ahead of the competition.
3. Backlink Analysis
Backlinks play a significant role in determining your website's authority and search engine rankings. Toolszen Analytics offers a robust backlink analysis feature that allows you to monitor your backlink profile, identify new backlinks, and assess their quality. This information helps you build a strong link-building strategy, disavow harmful backlinks, and improve your site's overall SEO performance.
4. Competitor Analysis
Staying informed about your competitors' strategies is essential for maintaining a competitive edge. Toolszen Analytics provides detailed competitor analysis, allowing you to compare your website's performance with that of your rivals. By examining their traffic sources, keyword rankings, and backlink profiles, you can uncover opportunities for improvement and develop strategies to outperform them in search engine results.
5. Content Performance
Content is king in the digital marketing world, and knowing how your content performs is key to engaging your audience and driving conversions. Toolszen Analytics offers content performance analysis, showing you which pages and blog posts are most popular, how long visitors stay on your site, and which content generates the most engagement. This data helps you create more compelling content, optimize existing pages, and tailor your content strategy to meet your audience's needs.
6. User Behavior
Understanding how users interact with your website is crucial for improving the user experience and increasing conversions. Toolszen Analytics provides in-depth user behavior analysis, tracking metrics such as bounce rate, average session duration, and pages per session. By analyzing this data, you can identify areas where your website may be falling short and make data-driven decisions to enhance usability and engagement.
7. Customizable Reports
Every business has unique needs, and Toolszen Analytics allows you to create customizable reports that align with your specific goals. Whether you need detailed SEO reports, traffic analysis, or competitor insights, you can tailor your reports to include the metrics and data that matter most to you. This flexibility ensures that you have the information you need to make informed decisions and drive your digital marketing strategy forward.
Benefits of Using Toolszen Analytics
1. Improved SEO Performance
With Toolszen Analytics, you have all the data you need to optimize your SEO strategy. By tracking keyword rankings, monitoring backlinks, and analyzing your content performance, you can make data-driven decisions that boost your search engine rankings and increase organic traffic to your site.
2. Enhanced Competitive Edge
Understanding your competitors' strategies is crucial for staying ahead in the digital marketing landscape. Toolszen Analytics provides valuable insights into your competitors' performance, allowing you to identify opportunities and develop strategies to outperform them.
3. Better User Experience
By analyzing user behavior, you can gain a deeper understanding of how visitors interact with your website. This information helps you identify areas for improvement, enhance the user experience, and ultimately increase conversions and customer satisfaction.
4. Informed Decision-Making
Toolszen Analytics provides comprehensive and accurate data that enables you to make informed decisions about your digital marketing strategy. Whether you're refining your content strategy, optimizing your website, or planning a new marketing campaign, you can rely on Toolszen Analytics to provide the insights you need.
5. Time and Resource Efficiency
With its user-friendly interface and customizable reports, Toolszen Analytics saves you time and resources. Instead of spending hours manually collecting and analyzing data, you can access all the information you need in one place, allowing you to focus on implementing effective strategies and achieving your business goals.
Conclusion
In today's competitive digital landscape, having access to powerful analytical tools is essential for success. Toolszen Analytics offers a comprehensive organic overview that provides valuable insights into your website's performance, keyword rankings, backlinks, and competitor strategies. By leveraging these insights, you can optimize your SEO strategy, enhance the user experience, and make informed decisions that drive your digital marketing efforts forward. Whether you're a digital marketer, SEO professional, or business owner, Toolszen Analytics is an indispensable tool that can help you achieve your online goals and stay ahead of the competition. | toolszen08 | |
1,918,032 | Group Rows and Concatenate Cell Values | Problem description & analysis: Here is a categorized detail table: We need to group the... | 0 | 2024-07-10T03:57:58 | https://dev.to/judith677/group-rows-and-concatenate-cell-values-475n | programming, beginners, tutorial, productivity | **Problem description & analysis**:
Here is a categorized detail table:

We need to group the table and concatenate the detail data using the semicolon.

**Solution**:
Use _**SPL XLL**_ to do this:
```
=spl("=E@b(?.groups(~1;concat(~2;$[;])))",A2:B9)
```
As shown in the picture below:

**Explanation**:
E@b function converts the two-dimensional table to a sequence. ~1 represents the first sub-member of the current member; and $[] represents a string. | judith677 |
1,918,033 | Group Rows and Concatenate Cell Values | Problem description & analysis: Here is a categorized detail table: We need to group the... | 0 | 2024-07-10T03:57:58 | https://dev.to/judith677/group-rows-and-concatenate-cell-values-3oni | programming, beginners, tutorial, productivity | **Problem description & analysis**:
Here is a categorized detail table:

We need to group the table and concatenate the detail data using the semicolon.

**Solution**:
Use _**SPL XLL**_ to do this:
```
=spl("=E@b(?.groups(~1;concat(~2;$[;])))",A2:B9)
```
As shown in the picture below:

**Explanation**:
E@b function converts the two-dimensional table to a sequence. ~1 represents the first sub-member of the current member; and $[] represents a string. | judith677 |
1,918,034 | Crafting .less Docker Containers That Will Blow Your Mind and Make You Ask "WTF?" | Hey Devs, ever thought Docker containers could be hilarious and utterly pointless? Introducing my... | 0 | 2024-07-10T09:33:21 | https://dev.to/pointlesscode/crafting-less-docker-containers-that-will-blow-your-mind-and-make-you-ask-wtf-44hh | docker, devhumor, pointless | Hey Devs, ever thought Docker containers could be hilarious and utterly pointless? Introducing my .less (pointless) Docker collection — a bunch of quirky projects that will have you laughing, scratching your head, and maybe even questioning your life choices. Let's dive into some of the weirdest yet strangely satisfying containers I've concocted:
#### ExitVim: Relive Your Early Developer Days
Remember the horror of trying to exit Vim? **ExitVim** throws you back into that vortex of confusion. Good luck escaping this time!
[ExitVim on GitHub](https://github.com/pointless-code/exit-vim)
#### AsciiArt: Your Terminal's Art Gallery
Transform your terminal into a canvas with **AsciiArt**. Because who doesn't love a good ASCII masterpiece?
[AsciiArt on GitHub](https://github.com/pointless-code/ascii-art)
#### AlphaBravo: Phonetic Fun for All
Turn text into the NATO phonetic alphabet with **AlphaBravo**. Impress your friends or just amuse yourself with some serious geekery.
[AlphaBravo on GitHub](https://github.com/pointless-code/alpha-bravo)
#### DialUp: Welcome to the '90s Internet
Relive the nostalgia of dial-up internet with **DialUp**. Remember when patience was a virtue?
[DialUp on GitHub](https://github.com/pointless-code/dial-up)
#### Encrypt: Good Luck Decrypting This!
Need to encrypt a message? **Encrypt** has got you covered. Decrypting it? Well, that's another story.
[Encrypt on GitHub](https://github.com/pointless-code/encrypt)
#### Passwords: The INSECURE Generator
Generate passwords you should never, ever trust with **Passwords**. Because security is overrated, right?
[Passwords on GitHub](https://github.com/pointless-code/passwords)
#### Yodafy: Jedi Your Text, You Must
Transform your text into Yoda speak with **Yodafy**. For the Jedi in all of us.
[Yodafy on GitHub](https://github.com/pointless-code/yodafy)
#### BodyCount: Counting... Differently
Discover your number with **BodyCount**. It's not what you think!
[BodyCount on GitHub](https://github.com/pointless-code/body-count)
### Conclusion
The .less Docker collection is a testament to the fun and quirky side of tech. These containers won't solve world hunger, but they'll definitely add some spice to your Docker repertoire. Check out the full collection on GitHub and embark on a journey of absurdity and laughter.
Explore the madness here:[pointless-code Website](https://pointlesscode.dev), [pointless-code on GitHub](https://github.com/pointless-code)
Happy coding, laughing, and Docker-ing! | gregmiaritis |
1,918,036 | Summarize Data in Every Two Columns under Each Category | Problem description & analysis: In the Excel table below, column A contains categories and there... | 0 | 2024-07-10T04:03:50 | https://dev.to/judith677/summarize-data-in-every-two-columns-under-each-category-12gg | programming, beginners, tutorial, productivity | **Problem description & analysis**:
In the Excel table below, column A contains categories and there are 2N key-value formatted columns after it:

We need to group rows by the category and the key and perform sum on detail data. The expected result set will have 3 columns. Note that the result set should be arranged according to the original order of the category column.

**Solution**:
Use _**SPL XLL**_ to enter the following formula and drag it down::
```
=spl("=E(?).groupc@r(Country;;Label,Count).groups@u(Country,Label;sum(Count):Total)",A1:G11)
```
As shown in the picture below:

**Explanation**:
E()function reads data in its original table format. groupc@r performs column-to-row transposition by putting every n column in one group. groups() function performs grouping & aggregation.
| judith677 |
1,918,037 | Free and Open-Source Database Management GUI Tools | Free and Open-Source Alternatives to TablePlus and DataGrip for Database... | 0 | 2024-07-10T04:05:30 | https://dev.to/sh20raj/free-and-open-source-alternatives-to-tableplus-and-datagrip-for-database-management-1di4 | databse, tableplus, datagrip, free | ### Free and Open-Source Alternatives to TablePlus and DataGrip for Database Management
Managing databases efficiently is crucial for developers and data engineers. While TablePlus and DataGrip are popular tools, there are several free and open-source alternatives that provide robust functionality. Here's a comprehensive list of such tools:
1. **Beekeeper Studio**
- **Platforms:** Windows, macOS, Linux
- **Features:** Supports multiple databases including MySQL, PostgreSQL, SQLite, SQL Server, and more. It offers a clean, intuitive interface with features like auto-complete, query formatting, and native-tabs.
- **Link:** [Beekeeper Studio](https://www.beekeeperstudio.io)
2. **DBeaver**
- **Platforms:** Windows, macOS, Linux
- **Features:** Built on the Eclipse platform, DBeaver supports a wide range of databases. It is feature-rich, with tools for data management, query building, and more.
- **Link:** [DBeaver](https://dbeaver.io)
3. **HeidiSQL**
- **Platform:** Windows
- **Features:** A mature tool for managing MySQL, MariaDB, Microsoft SQL, and PostgreSQL databases. It offers features like server connection management, user permissions, and query execution.
- **Link:** [HeidiSQL](https://www.heidisql.com)
4. **Sequel Ace (formerly Sequel Pro)**
- **Platform:** macOS
- **Features:** Focuses on simplicity and ease of use for managing MySQL databases. Includes query autocompletion, syntax highlighting, and import/export functionality.
- **Link:** [Sequel Ace](https://sequel-ace.com)
5. **SQuirreL SQL**
- **Platforms:** Windows, macOS, Linux
- **Features:** An open-source Java-based SQL client that supports a wide range of databases via JDBC. It provides a consistent interface across different database types.
- **Link:** [SQuirreL SQL](http://squirrel-sql.sourceforge.net)
6. **phpMyAdmin**
- **Platforms:** Linux, Online, Self-Hosted
- **Features:** A web-based tool for managing MySQL and MariaDB databases. It supports a variety of administrative tasks including database creation, user management, and query execution.
- **Link:** [phpMyAdmin](https://www.phpmyadmin.net)
7. **MySQL Workbench**
- **Platforms:** Windows, macOS, Linux
- **Features:** A unified visual tool for database architects, developers, and DBAs. It includes data modeling, SQL development, and server configuration tools.
- **Link:** [MySQL Workbench](https://dev.mysql.com/downloads/workbench/)
8. **pgAdmin**
- **Platforms:** Windows, macOS, Linux, BSD, Self-Hosted
- **Features:** The most popular open-source administration and development platform for PostgreSQL. It offers a graphical interface and supports a variety of administrative tasks.
- **Link:** [pgAdmin](https://www.pgadmin.org)
9. **DB Browser for SQLite**
- **Platforms:** Windows, macOS, Linux, BSD, PortableApps.com
- **Features:** A high-quality, visual tool for creating, designing, and editing database files compatible with SQLite.
- **Link:** [DB Browser for SQLite](https://sqlitebrowser.org)
### Summary
For developers looking for free and open-source database management tools, the alternatives to TablePlus and DataGrip are plentiful and capable. Tools like Beekeeper Studio, DBeaver, and HeidiSQL offer robust features and support for multiple database types. Whether you need a lightweight solution like Sequel Ace for macOS or a versatile tool like DBeaver, there's a suitable option for every platform and requirement.
For further details and downloads, you can visit their respective official websites.
**Sources:**
- [Beekeeper Studio](https://www.beekeeperstudio.io)
- [DBeaver](https://dbeaver.io)
- [HeidiSQL](https://www.heidisql.com)
- [SQuirreL SQL](http://squirrel-sql.sourceforge.net)
- [phpMyAdmin](https://www.phpmyadmin.net)
- [MySQL Workbench](https://dev.mysql.com/downloads/workbench/)
- [pgAdmin](https://www.pgadmin.org)
- [DB Browser for SQLite](https://sqlitebrowser.org) | sh20raj |
1,918,038 | CSGO Betting | The Importance Of Crosshair Placement In CS2 Crosshair placement isn't just about aiming; it’s about... | 0 | 2024-07-10T04:05:43 | https://dev.to/toolszen08/csgo-betting-1opj | The Importance Of Crosshair Placement In CS2
Crosshair placement isn't just about aiming; it’s about anticipation, method, and positioning. By maintaining your crosshair at head level and pre-aiming not unusual enemy positions, you could advantage a vast benefit in engagements. However, accomplishing optimum crosshair placement requires greater than simply mechanical skill; it needs a deep information of map layouts, sport mechanics, and enemy conduct.
In this article, we’ll delve into the significance of crosshair placement in CS2 and explore techniques to enhance your skills on this important element of gameplay. Whether you’re a seasoned veteran or a newcomer to the arena of Counter-Strike, mastering crosshair placement is vital for unlocking your full potential in CS2.
Understanding Crosshair Placement
Defining Crosshair Placement
Crosshair placement refers back to the strategic positioning of your aiming reticle (crosshair) on the display whilst gambling CS2. It involves preserving your crosshair at head level and looking forward to enemy moves to ensure you’re always prepared to land unique photographs.
**_[CSGO Betting](https://skinbattle.gg/)_**
Role in Aiming Accuracy and Efficiency
In CS2, in which break up-2d choices can decide the outcome of a spherical, crosshair placement plays a pivotal role in aiming accuracy and performance. By preserving proper crosshair placement, gamers can limit the time it takes to gather objectives and increase their possibilities of securing kills.
Importance in Pre-Aiming and Anticipating Enemy Positions
One of the key elements of crosshair placement is pre-aiming, which involves positioning your crosshair at commonplace enemy entry points or angles before engaging in combat. This preemptive approach permits players to react more speedy to enemy movements and increases their possibilities of touchdown headshots. Effective pre-aiming no longer most effective improves person overall performance however also contributes to group success by way of providing treasured records and assist.
Moreover, crosshair placement is vital for waiting for enemy positions and movements. By aligning your crosshair with potential enemy locations, which includes corners, doors, or bombsites, you can be higher organized to respond to threats and maintain control over crucial regions of the map.
Common Mistakes in Crosshair Placement
Effective crosshair placement is critical for success in CS2, however many players frequently fall sufferer to common mistakes that prevent their overall performance. Recognizing and rectifying these errors can substantially improve your gameplay. Here are some of the maximum frequent pitfalls in crosshair placement:
Holding the crosshair too excessive or too low: One of the most common errors is failing to maintain the crosshair at head degree. If your crosshair is positioned too excessive or too low, you’ll battle to land accurate photographs on warring parties’ heads, resulting in missed possibilities and potential deaths.
Failing to keep the crosshair at head level: Consistently preserving your crosshair at head stage is important for maximizing your chances of touchdown headshots. However, many players neglect this fundamental aspect of crosshair placement, leading to reduced aiming performance and decreased effectiveness in engagements.
Neglecting to modify crosshair placement primarily based on map and scenario: Crosshair placement must vary relying on the map format and the specific state of affairs you’re dealing with. Failing to adjust your crosshair placement hence can depart you liable to enemy ambushes and make it tough to maintain manage over key areas of the map.
These common mistakes in crosshair placement can have big consequences, inclusive of missed photographs, pointless deaths, and lost rounds. By actively focusing on enhancing your crosshair placement and warding off those mistakes, you can enhance your aiming accuracy, increase your probabilities of prevailing engagements, and in the end contribute greater efficaciously for your group’s achievement.
Tips for Improving Crosshair Placement
Mastering crosshair placement is crucial for attaining achievement in CS2, and there are several strategies and techniques you could rent to enhance your talents on this essential issue of gameplay. Here are some practical hints that will help you enhance your crosshair placement:
1. Keep Crosshair at Head Level
Maintaining your crosshair at head degree is paramount for maximizing your probabilities of touchdown headshots on fighters. Whether you’re protecting an perspective or navigating thru the map, continually attempt to hold your crosshair placed at the height of your combatants’ heads. This proactive approach ensures that your photographs are more likely to connect to important hitboxes, increasing your overall effectiveness in engagements.
2. Pre-Aim at Common Enemy Positions and Angles
Anticipating enemy movements and pre-aiming at not unusual positions and angles can give you a sizeable gain in gunfights. Study the maps and make yourself familiar with common enemy positions and not unusual peeking angles. By pre-aiming at these spots as you navigate through the map, you’ll be better organized to react quickly and as it should be while attractive opponents, giving you a crucial side in battles.
Three. Regularly Practice Crosshair Placement Drills and Exercises
Consistent exercise is fundamental to refining your crosshair placement abilties and ingraining excellent behavior. Dedicate time to training unique crosshair placement drills and exercises designed to task and improve your accuracy. Focus on situations that mimic actual in-game situations, such as peeking corners, preserving angles, and clearing bombsites. By incorporating regular exercise periods into your habitual, you’ll regularly develop muscle memory and sharpen your capacity to region your crosshair exactly where it desires to be.
Four. Utilize Aim Training Maps and Workshops
Take advantage of purpose training maps and workshops available in CS2 to hone your crosshair placement abilties in a controlled environment. These assets offer diverse sporting events and scenarios designed to improve your intention and precision. Experiment with one-of-a-kind maps and sporting activities to goal precise regions for improvement, along with flick photographs, tracking, and crosshair placement. Consistent exercise on intention schooling maps let you increase a greater intuitive feel of crosshair placement and elevate your universal aiming talent.
5. Review and Analyze Your Gameplay
After every play consultation, make an effort to check and analyze your gameplay, paying near interest in your crosshair placement in exceptional situations. Identify any times in which your crosshair placement could have been stepped forward or where you may have fallen into terrible habits. Reflecting for your performance and actively looking for opportunities for improvement will assist you refine your crosshair placement competencies over the years and emerge as a greater bold participant in CS2.
By imposing these suggestions and strategies into your gameplay, you may elevate your crosshair placement abilties and benefit a competitive side in CS2. Remember to stay affected person and constant in your exercise, as studying crosshair placement is a slow manner that requires dedication and perseverance.
Importance of Map Knowledge and Game Sense
In CS2, having a deep understanding of map layouts and honing your game feel are crucial factors that supplement powerful crosshair placement. Here’s why:
Understanding Map Layouts and Common Enemy Positions
Navigating the Terrain: Familiarizing your self with map layouts allows you to navigate the environment greater correctly, positioning your self strategically and minimizing exposure to capacity threats.
Identifying Common Enemy Positions: Knowing common enemy positions permits you to pre-aim at key regions where fighters are likely to appear, making sure that your crosshair placement is usually optimized for capacity engagements.
Gaining Tactical Advantage: Exploiting your know-how of map layouts can come up with a tactical gain over your opponents, allowing you to anticipate their movements and set up ambushes or protecting positions as a consequence.
Anticipating Enemy Movements and Engagements
Predicting Enemy Behavior: Developing recreation experience permits you to assume enemy actions and engagements based on factors which includes sound cues, teammate callouts, and map control.
Reacting Proactively: With heightened recreation experience, you could react proactively to enemy moves, adjusting your crosshair placement and positioning to capitalize on possibilities or defend against incoming threats.
Maintaining Situational Awareness: Game experience helps you keep situational cognizance, allowing you to make informed selections and adapt to changing instances in real-time.
Utilizing Game Sense to Predict and React to Enemy Actions
Reading the Game: Effective crosshair placement is often a end result of astute sport sense, allowing you to study the flow of the sport and assume enemy movements before they take place.
Positioning and Timing: Leveraging your sport experience, you could role yourself strategically and time your engagements for maximum impact, catching combatants off guard and gaining the top hand in gunfights.
Enhancing Overall Performance: By integrating map information and game sense along with your crosshair placement talents, you can decorate your overall overall performance in CS2, turning into a extra versatile and ambitious participant on the battlefield.
Conclusion
In conclusion, mastering crosshair placement in CS2 is crucial for improving your gameplay and gaining a aggressive facet. By understanding the basics of crosshair placement, avoiding common errors, and enforcing sensible tips for improvement, gamers can decorate their aiming accuracy and efficiency at the battlefield. Additionally, incorporating map understanding and sport experience into crosshair placement techniques similarly complements typical performance and situational cognizance. As a CS2 fan and participant, taking the time to analyze and refine crosshair placement talents can cause great improvements in gameplay, resulting in more a success engagements and extended fulfillment in fits. By prioritizing crosshair placement and continuously striving to enhance on this area, gamers can maximize their ability and gain extra success in CS2. | toolszen08 | |
1,918,039 | Axios | Read the code slowly and follow the information flow and information format as needed, as it... | 0 | 2024-07-10T04:59:35 | https://dev.to/l_thomas_7c618d0460a87887/axios-ndn | webdev, javascript, node, axios | `Read the code slowly and follow the information flow and information format as needed, as it changes`
## Overview
Axios is a popular JavaScript library used for making HTTP requests from both the browser and Node.js. It is an open-source project designed to simplify the process of sending asynchronous HTTP requests to REST endpoints and performing CRUD (Create, Read, Update, Delete) operations.
## Creator
Axios was created by Matt Zabriskie. The project is maintained by the community and is available on GitHub.
## Beneficiaries
Axios is beneficial to:
- **Front-end developers**: For making HTTP requests from web applications.
- **Back-end developers**: For integrating HTTP requests within Node.js applications.
- **Full-stack developers**: For handling HTTP requests both on the client and server side.
## Advantages
1. **Promise-based**: Makes it easier to work with asynchronous requests and responses.
2. **Interceptors**: Allows modification of requests or responses before they are handled.
3. **Automatic JSON Data Transformation**: Simplifies handling of JSON data.
4. **CSRF Protection**: Helps with cross-site request forgery protection.
5. **Request and Response Transformation**: Custom transformation of requests and responses.
6. **Error Handling**: Simplified error handling compared to other methods.
7. **Wide Browser Support**: Works in all modern browsers and Node.js.
## Usage
### Where It Is Used
- **Web Applications**: To communicate with back-end services.
- **Node.js Applications**: To make HTTP requests to other APIs or services.
- **Mobile Applications**: As part of frameworks like React Native.
### Where It Fails
1. **Heavy Applications**: May not be the best for very large data transfers due to memory consumption.
2. **Browser Limitations**: Subject to same-origin policy restrictions unless CORS is properly handled.
3. **Dependency Size**: Additional dependency to manage, which could be a concern for minimalistic projects.
## Why It's Used
- **Ease of Use**: Simple API for performing HTTP requests.
- **Flexibility**: Easily configurable and extensible.
- **Community Support**: Wide adoption and extensive community support.
## Why It Would Not Be Used
- **Library Size**: Overhead of adding another dependency.
- **Alternatives**: Preference for Fetch API or other libraries like `request` or `superagent`.
## How It Is Used
### Installation
```sh
npm install axios
```
### Basic Usage
```javascript
const axios = require('axios');
// Performing a GET request
axios.get('https://api.example.com/data')
.then(response => {
console.log(response.data);
})
.catch(error => {
console.error('Error fetching data:', error);
});
```
### Detailed Usage with Comments
```javascript
const axios = require('axios');
// Create an instance of axios with default settings
const instance = axios.create({
baseURL: 'https://api.example.com',
timeout: 1000,
headers: { 'X-Custom-Header': 'foobar' }
});
// Interceptor to log request details
instance.interceptors.request.use(request => {
console.log('Starting Request', request);
return request;
});
// Interceptor to log response details
instance.interceptors.response.use(response => {
console.log('Response:', response);
return response;
});
// Making a POST request
instance.post('/user', {
firstName: 'Fred',
lastName: 'Flintstone'
})
.then(response => {
console.log('User created:', response.data);
})
.catch(error => {
console.error('Error creating user:', error);
});
```
## Misuse Examples
1. **Ignoring Error Handling**: Not properly handling errors can lead to application crashes.
```javascript
axios.get('https://api.example.com/data')
.then(response => {
console.log(response.data);
});
// Error handling should not be omitted
```
2. **Blocking Code with Synchronous Requests**: Axios does not support synchronous requests, using it in a way expecting synchronous behavior is incorrect.
## Methods
### Instance Methods
- `axios(config)`
- `axios(url[, config])`
### Request Methods
- `axios.request(config)`
- `axios.get(url[, config])`
- `axios.delete(url[, config])`
- `axios.head(url[, config])`
- `axios.options(url[, config])`
- `axios.post(url[, data[, config]])`
- `axios.put(url[, data[, config]])`
- `axios.patch(url[, data[, config]])`
### Convenience Methods
- `axios.all(iterable)`
- `axios.spread(callback)`
### Creating Instances
- `axios.create([config])`
### Interceptors
- `axios.interceptors.request.use(onFulfilled[, onRejected[, options]])`
- `axios.interceptors.response.use(onFulfilled[, onRejected[, options]])`
### Config Defaults
- `axios.defaults`
### Cancel
- `axios.Cancel`
- `axios.CancelToken`
- `axios.isCancel`
## Conclusion
Axios is a robust, easy-to-use library for making HTTP requests in JavaScript applications. It provides a powerful API with features like request and response interception, automatic JSON transformation, and promise-based architecture. However, it's essential to understand its limitations and use it appropriately to avoid potential pitfalls. | l_thomas_7c618d0460a87887 |
1,918,041 | Print function 2 | Printing Lists and Dictionaries Using sep and end parameters Multiple strings with triple... | 0 | 2024-07-10T04:10:41 | https://dev.to/s_dhivyabharkavi_42e8315/print-function-2-28pi | 11. Printing Lists and Dictionaries

12. Using sep and end parameters

13. Multiple strings with triple quotes

14. Printing in a loop

15. String multiplication

16. Printing boolean values

17. Printing none

18. Combining strings and variables

19. Using print for debugging

20. Printing with .format()


| s_dhivyabharkavi_42e8315 | |
1,918,042 | The Best Gym Equipment for Weight Loss | When it comes to weight loss, the right gym equipment can make a significant difference in achieving... | 0 | 2024-07-10T04:16:05 | https://dev.to/rabia_saeed_bb3c5aa1f61ef/the-best-gym-equipment-for-weight-loss-3fc2 | When it comes to weight loss, the right gym equipment can make a significant difference in achieving your goals. Choosing the right equipment not only helps you burn calories effectively but also ensures a comprehensive workout that targets all muscle groups. In this article, we'll explore the [best gym equipment](https://www.speediance.com/) for weight loss, focusing on how each piece of equipment contributes to your fitness journey. We'll also highlight the innovative ["Speediance" home gym equipment](https://www.speediance.com/), which offers a personalized and intelligent workout experience.
## Cardio Machines: The Heart of Weight Loss
**Treadmills**
Treadmills are a staple in any gym and for a good reason. They provide an excellent cardiovascular workout, which is essential for burning calories and losing weight. By allowing you to walk, jog, or run, treadmills cater to various fitness levels. The adjustable speed and incline settings help you increase the intensity of your workouts, making them more effective for weight loss.
##
**Elliptical Trainers**
Elliptical trainers are another fantastic option for a low-impact cardio workout. They are easy on the joints, making them suitable for people of all ages and fitness levels. Ellipticals engage both the upper and lower body, providing a full-body workout that burns a significant number of calories. This equipment is particularly beneficial for those recovering from injuries or looking to avoid the impact of running on a treadmill.
## Stationary Bikes
Stationary bikes offer an effective cardio workout that focuses on the lower body. They are great for burning calories and improving cardiovascular health. With adjustable resistance levels, stationary bikes can simulate uphill cycling, which increases the intensity of the workout and helps in muscle toning. Additionally, they are a perfect choice for those who prefer cycling but want to avoid outdoor conditions.
## Strength Training: Building Muscle to Burn Fat
**Speediance: The Future of Home Gym Equipment**
Speediance stands out as a revolutionary piece of home gym equipment, designed to provide the most effective, intelligent, and personalized workout experience. This compact and versatile equipment offers a full-body workout without the hassle of changing machines. Here’s how Speediance makes strength training effective for weight loss:
**Adjustable Access Points and Smart Accessories**
Speediance features adjustable access points and smart accessories that allow you to perform a wide range of exercises. Whether you’re targeting your upper body, lower body, or core, Speediance adapts to your needs, ensuring a comprehensive workout.
**Expert-Led Workout Programs**
With Speediance, you have access to expert-led workout progress and movement videos that are continuously updated. These videos guide you through various full-body moves, ensuring you perform each exercise correctly and effectively. Programs such as HIIT, boxing, and rowing are available, providing variety and keeping your workouts exciting.
**Intelligent Feedback and Adjustments**
One of the standout features of Speediance is its ability to provide real-time correction suggestions during workouts. This ensures you maintain proper form and achieve optimal results. By saying goodbye to traditional metal plates, you can lift up to 220 pounds of digital weights. The weight can be adjusted with an accuracy of 1 pound using the touchscreen interface, allowing for precise and personalized training.
**Smart Handles and Safety Features**
The smart handles and controller of Speediance enable you to adjust the weight during workouts seamlessly. Safety is a priority, with a patented assisting mode that automatically lessens the weight if you reach your limit and risk injury. This mode, combined with automatic tracking of every rep, set, range of motion, power, time under tension, and volume, helps tailor your training plan and optimize results.
**Dumbbells and Kettlebells**
Dumbbells and kettlebells are versatile strength training tools that are essential for any weight loss program. They help build muscle mass, which in turn increases your metabolism and aids in burning more calories even at rest. Exercises such as squats, lunges, and presses with these weights can target various muscle groups, ensuring a full-body workout.
## High-Intensity Interval Training (HIIT)
**Jump Ropes**
Jump ropes are an excellent tool for high-intensity interval training (HIIT). They are portable, inexpensive, and incredibly effective at burning calories. Jumping rope for just 10 minutes can burn as many calories as a 30-minute jog, making it a time-efficient workout option. HIIT workouts with jump ropes improve cardiovascular health, coordination, and agility.
**Medicine Balls**
Medicine balls are perfect for explosive exercises that boost calorie burning and muscle strength. They can be used for various HIIT routines, such as slams, throws, and twists, which engage multiple muscle groups and improve functional fitness. Incorporating medicine balls into your workouts can enhance your metabolic rate, aiding in faster weight loss.
## Flexibility and Recovery
**Yoga Mats and Resistance Bands**
Flexibility and recovery are crucial components of a weight loss program. Yoga mats provide a comfortable surface for stretching exercises and yoga routines, which improve flexibility and reduce the risk of injury. Resistance bands are excellent for low-impact strength training and stretching exercises, helping to build muscle and improve range of motion.
**Foam Rollers**
Foam rollers are essential for muscle recovery and injury prevention. They help release muscle tightness, improve blood circulation, and enhance flexibility. Regular use of foam rollers can reduce muscle soreness and prepare your body for the next workout session, ensuring consistent progress toward your weight loss goals.
## Convenience and Accessibility
**Speediance: Compact and Efficient**
One of the significant advantages of Speediance as a home gym equipment is its compact design. Taking less than 3.2 square feet when folded, Speediance can easily fit into your living room or any small space. This convenience makes it accessible for everyone, allowing you to maintain a regular workout routine without the need for a dedicated gym space.
**Conclusion**
Choosing the right gym equipment is crucial for achieving your weight loss goals. Cardio machines like treadmills, ellipticals, and stationary bikes provide excellent cardiovascular workouts, while strength training tools such as dumbbells, kettlebells, and the innovative Speediance home gym equipment help build muscle and boost metabolism. High-intensity interval training with jump ropes and medicine balls can significantly enhance calorie burning, and flexibility tools like yoga mats, resistance bands, and foam rollers aid in recovery and injury prevention. By incorporating these various types of equipment into your workout routine, you can create a comprehensive and effective weight loss program tailored to your needs.
| rabia_saeed_bb3c5aa1f61ef | |
1,918,043 | The Gold Soldering Machine | A Unused Time in Accuracy Soldering Within the quickly progressing world of fabricating, exactness... | 0 | 2024-07-10T04:16:20 | https://dev.to/lasermarking_machine_6722/the-alpha-laser-soldering-machine-1b8e | A Unused Time in Accuracy Soldering

Within the quickly progressing world of fabricating, exactness and productivity are key to remaining competitive. The [Alpha Laser Soldering Machine](https://www.laser-marking-machine.com/alpha-laser-soldering-machine.html) is at the cutting edge of this innovative advancement, advertising unparalleled exactness and flexibility over different businesses. Here's an in-depth see at the highlights, benefits, and applications of this progressive machine.
Cutting-Edge Highlights:
Tall Accuracy: The Alpha Laser Fastening Machine utilizes advanced laser innovation to realize fastening exactness at the micron level, guaranteeing each joint is perfect and solid.
Non-Contact Patching: By employing a centered laser bar to warm the patch, this machine kills the require for physical contact, diminishing the chance of harm to touchy components.
Speed and Productivity: Outlined for high-speed generation, the Alpha Laser Soldering Machine completes errands essentially quicker than conventional patching strategies, improving in general efficiency.
Flexibility:
Appropriate for different businesses, counting gadgets, car, aviation, and restorative gadgets, the machine adjusts to diverse fastening necessities easily.
Progressed Mechanization:
The machine coordinating consistently into mechanized generation lines, giving exact control and real-time checking for steady, high-quality comes about.
Unmatched Quality and Unwavering quality
The Alpha Laser Soldering Machine sets modern benchmarks for quality and unwavering quality. Its tall exactness guarantees that each patch joint is faultless, lessening the probability of absconds and the require for adjust. This consistency deciphers to predominant item quality, which is fundamental in businesses where indeed the littlest imperfection can have noteworthy results.
Boosting Efficiency and Diminishing Costs
In today's fast-paced fabricating environment, effectiveness is pivotal. The Alpha Laser Soldering Machine is built to meet the requests of high-speed generation, altogether diminishing fastening time. This increment in speed boosts productivity and brings down generation costs, permitting businesses to provide high-quality items quicker and more financially.
Naturally Cognizant Fastening
The Alpha Laser Fastening Machine too stands out for its ecologically neighborly approach. Conventional fastening regularly includes the utilize of destructive chemicals and fluxes. Laser patching, on the other hand, minimizes or dispenses with the require for these substances, coming about in a cleaner and greener prepare. This not as it were benefits the environment but moreover progresses working environment security.
Applications Over Businesses
Hardware: The machine is perfect for fastening complex circuit sheets, guaranteeing exact associations and decreasing the hazard of flawed gadgets.
Aviation: The exactness and unwavering quality of the Alpha Laser Soldering Machine make it culminate for the aviation division, where security and precision are fundamental.
Therapeutic Gadgets: The non-contact patching highlight is especially useful for sensitive restorative gadgets, guaranteeing that components are joined without any chance of damage.
Contributing in Future-Ready Innovation
Embracing the Alpha Laser Fastening Machine is an speculation in future-ready innovation. Its advanced capabilities and robotization highlights guarantee that producers can keep up with the requests of advanced generation whereas keeping up the most elevated quality guidelines. This forward-thinking approach makes a difference businesses remain competitive and arranged for future challenges.
Conclusion
The Alpha Laser Soldering Machine is changing the fabricating scene with its accuracy, speed, and flexibility. By coordination this progressed innovation, businesses can accomplish higher effectiveness, predominant quality, and a more feasible operation. As businesses proceed to advance, the Alpha Laser Soldering Machine stands as a confirmation to development and brilliance in fastening innovation. | lasermarking_machine_6722 | |
1,918,044 | Tailwind CSS: Utility-First Framework | Introduction: Tailwind CSS is a rapidly growing front-end development framework that has gained... | 0 | 2024-07-10T04:17:35 | https://dev.to/tailwine/tailwind-css-utility-first-framework-115 | Introduction:
Tailwind CSS is a rapidly growing front-end development framework that has gained immense popularity in recent years due to its unique approach and utility-first methodology. It offers a unique way of building user interfaces by providing a set of highly customizable utility classes that can easily be applied to any HTML element. This makes it a great choice for developers of all skill levels, whether you are a beginner or an experienced developer.
Advantages of Tailwind CSS:
1. Highly Customizable: The biggest advantage of using Tailwind CSS is its highly customizable nature. It allows developers to easily create and tailor their own design system by choosing from a wide range of utility classes.
2. Increased Productivity: With utility classes readily available, Tailwind CSS speeds up the development process, saving developers both time and effort. This enables them to focus more on the functionality of their project rather than writing repetitive CSS code.
3. Mobile-First Design: Tailwind CSS promotes a mobile-first design approach, ensuring that your website is optimized for different devices and screen sizes.
Disadvantages of Tailwind CSS:
1. Learning Curve: As with any new framework, there is a learning curve involved in understanding the utility-first approach. This may take some time for developers to get accustomed to.
2. Messy HTML: As Tailwind CSS heavily relies on utility classes, this may result in having a large amount of classes applied to an HTML element, leading to messy and cluttered code.
Features of Tailwind CSS:
1. Powerful CLI: Tailwind CSS comes with a powerful CLI (Command Line Interface) that allows developers to easily install, configure and customize their project.
2. Responsive Design: Tailwind CSS provides a range of utility classes for creating responsive designs, allowing developers to easily make their websites adaptable for different devices.
3. Extensive Documentation: Tailwind CSS offers extensive and well-organized documentation, making it easy for developers to understand and implement the framework.
Conclusion:
In conclusion, Tailwind CSS is an excellent framework that offers a unique and efficient way of building user interfaces. Despite its minor disadvantages, the advantages and features of this utility-first framework outweigh them, making it a preferred choice for many developers. Its customizable nature and responsive design capabilities make it a great tool to create stunning and functional websites. So, if you are looking for a modern and innovative front-end development framework, Tailwind CSS is definitely worth giving a try. | tailwine | |
1,918,047 | Networking Opportunities: Corporate Events in Bangalore that Foster Connections | In today's fast-paced corporate world, networking is more crucial than ever. Corporate events offer a... | 0 | 2024-07-10T04:22:41 | https://dev.to/g_unitevents_fec58e5f4e6/networking-opportunities-corporate-events-in-bangalore-that-foster-connections-22n | corporateevent, eventmanagement | In today's fast-paced corporate world, networking is more crucial than ever. Corporate events offer a unique opportunity to forge new connections, strengthen existing relationships, and build a robust professional network. Bangalore, a bustling hub of innovation and enterprise, is home to some of the best corporate event management companies that excel in creating events designed to foster networking. Here, we delve into how corporate events in Bangalore can provide unparalleled networking opportunities.
The Role of Corporate Events in Networking
Corporate events are not just about business; they are about building relationships. Whether it's a conference, seminar, workshop, or a corporate party, these events bring together professionals from various industries, providing a platform to exchange ideas, share knowledge, and collaborate on future projects.
Creating the Perfect Networking Environment
[Corporate event management companies in Bangalore](https://www.gunitevents.com/corporate-event-management-company-bangalore.php) understand the importance of creating an environment conducive to networking. They meticulously plan every aspect of the event, from the venue layout to the agenda, ensuring that attendees have ample opportunities to interact. Here are some key elements that these companies focus on:
1. Strategic Venue Selection: The choice of venue plays a crucial role in facilitating networking. Bangalore boasts numerous state-of-the-art venues that are perfect for corporate events. These venues are equipped with modern amenities and ample space for informal interactions, coffee breaks, and breakout sessions.
2. Interactive Sessions: Events organized by corporate event organizers in Bangalore often include interactive sessions such as panel discussions, Q&A rounds, and workshops. These sessions encourage attendees to engage with speakers and fellow participants, fostering a collaborative atmosphere.
3. Networking Zones: Dedicated networking zones are a common feature at corporate events. These areas are designed for informal conversations, allowing attendees to connect in a relaxed setting. Comfortable seating, refreshments, and a welcoming ambiance make these zones ideal for networking.
4. Technology Integration: In today's digital age, technology plays a significant role in enhancing networking opportunities. Event management companies integrate various technological tools such as mobile apps, live polls, and social media platforms to facilitate interaction among attendees. These tools enable participants to connect before, during, and after the event.
Types of Corporate Events That Foster Networking
Different types of corporate events offer unique networking opportunities. Here are a few examples:
1. Conferences and Seminars: These events attract industry experts, thought leaders, and professionals from diverse fields. They provide a platform for sharing insights, discussing trends, and exploring potential collaborations.
2. Workshops and Training Sessions: Focused on skill development and knowledge sharing, these events encourage participants to engage in hands-on activities and group discussions, fostering a sense of community and collaboration.
3. Corporate Parties and Social Events: Organized by **[corporate party organizers in Bangalore](https://www.gunitevents.com/corporate-event-management-company-bangalore.php)**, these events offer a more relaxed and informal setting for networking. Social events such as cocktail parties, gala dinners, and award ceremonies allow attendees to connect on a personal level, building stronger professional relationships.
4. Product Launches and Exhibitions: These events bring together potential clients, partners, and industry peers. They provide an excellent opportunity to showcase products and services, gather feedback, and establish new business connections.
Success Stories: Networking at Corporate Events in Bangalore
Several corporate events in Bangalore have successfully facilitated networking and collaboration. For instance, the annual Tech Summit organized by the Government of Karnataka attracts thousands of professionals from the technology sector. The event includes keynote sessions, panel discussions, and networking zones, providing a platform for industry leaders to connect and collaborate.
Similarly, the Bangalore Business Forum, an initiative by local businesses, organizes regular meetups and seminars focused on various industries. These events are designed to foster networking among entrepreneurs, investors, and professionals, driving business growth and innovation in the region.
Conclusion
Networking is an integral part of professional growth, and corporate events provide the perfect platform for building and nurturing connections. With the expertise of **[corporate event management companies in Bangalore](https://www.gunitevents.com/corporate-event-management-company-bangalore.php)**, these events are meticulously designed to create an environment that encourages interaction and collaboration. Whether it's a conference, workshop, or a corporate party, the networking opportunities at these events are unparalleled, making Bangalore a premier destination for corporate networking events. | g_unitevents_fec58e5f4e6 |
1,918,048 | The All-New display Property. | Starting with Chrome 115, there are multiple values for the CSS display property. display: flex... | 0 | 2024-07-10T04:22:58 | https://dev.to/manojgohel/the-all-new-display-property-3572 | css, html, webdev, javascript | Starting with Chrome 115, there are multiple values for the CSS `display` property. `display: flex` becomes `display: block flex` and `display: block` becomes `display: block flow`. The single values you know are now considered legacy but are kept in the Browsers for backward compatibility.
# Why is it long overdue?
In short: It changes how we can explain things such as the Box Model. The specification is still a CR Snapshot, meaning that the W3C collects experiences from the implementors to finalize the standard. Therefore, some of it might still change.
The rework splits the display type into two parts: The outer display type and the inner display type.
The outer display type dictates how the [principal box](https://www.w3.org/TR/css-display-3/%23principal-box) itself participates in [flow layout](https://www.w3.org/TR/css-display-3/%23flow-layout).
The inner display type dictates how its descendant boxes are laid out (except for replaced elements, that’s a bit more complex).
Therefore `display: flex` becomes `display: block flex` meaning the outer display type is block (it behaves as a block element on the outside), but its child elements are rendered according to the flex layout.
This is the same behavior as before, but with this change, we are able to talk about the influence of the display property regarding child elements and surrounding elements. In my opinion, this mental model makes it easier to create more predictable layouts, and it is simpler to explain the different layout modes and their effects.
In newer courses or tutorials, a good explanation of the Box Model needs to cover not only margins, borders, paddings, width, and height but also box-sizing and the display property.
# What are valid values of the display property?
As already mentioned, some old properties are now legacy. Here are all valid properties:
For the multiple-value syntax `display: outer-type inner-type` valid outer types are _block_, _inline_, and _run-in_. Valid inner display types are _flow_, _flow-root_, _table_, _flex_, _grid_, and _ruby_.
There are also valid single-values: _list-item_, _contents_, and _none_.
On top of that, CSS has some internal display values that remain valid. These values will be computed when using table or ruby display types.
The following combinations are now legacy: _inline-block_, _inline-table_, _inline-flex_, and _inline-grid_. They can be replaced with their multi-value equivalents, e.g.: `display: inline flex`.
Multi-Values are supported on recent versions of modern Browsers: [https://caniuse.com/mdn-css\_properties\_display\_multi-keyword\_values](https://caniuse.com/mdn-css_properties_display_multi-keyword_values)
Caniuse for Multi-Keyword values of the display property.
That’s all, folks!
Thank you so much for reading! | manojgohel |
1,918,172 | Discover the Advantages of Trading with ABTCOIN | In a recent speech, Coinbase CEO Brian Armstrong expressed a positive outlook on cryptocurrencies,... | 0 | 2024-07-10T07:12:06 | https://dev.to/abtcoin/discover-the-advantages-of-trading-with-abtcoin-12an | In a recent speech, Coinbase CEO Brian Armstrong expressed a positive outlook on cryptocurrencies, emphasizing that cryptocurrencies are here to stay and expressing optimism about their future prospects. As a leading figure in the cryptocurrency industry, Armstrong's views have garnered widespread attention and discussion within the industry, further proving the potential for cryptocurrency development in the future.
ABTCOIN, as a globally renowned cryptocurrency trading center, has always been known for its professionalism and security. They are committed to providing users with efficient, secure, and convenient trading services to help users increase their assets' value. ABTCOIN boasts advanced risk control systems and a professional customer service team to ensure the safety of user assets and smooth transaction processes. Additionally, ABTCOIN Trading Center keeps pace with market dynamics by continuously introducing new trading instruments to meet users' diverse investment needs.

The advantage of ABTCOIN Trading Center lies not only in its technical professionalism but also in its keen insight into market trends and deep industry insights. They have a deep understanding of the characteristics and patterns of the cryptocurrency market. By integrating advanced technologies such as artificial intelligence, they optimize trading mechanisms and risk management, enhance trading efficiency, and reduce user investment risks. Furthermore, ABTCOIN Trading Center actively collaborates with industry enterprises to promote the healthy development of the cryptocurrency market.
As Coinbase CEO Armstrong said, cryptocurrencies have significant room for future development. ABTCOIN Trading Center sees this opportunity and leads the cryptocurrency industry's development with professionalism and innovation. They not only provide investors with an efficient and secure trading platform but also offer a wealth of investment opportunities and professional investment advice.
In the cryptocurrency industry's development process, some industry insiders are optimistic about the future, believing that cryptocurrencies still have significant room for development. ABTCOIN Trading Center will continue to leverage its professional advantages to lead the future development trend of the cryptocurrency industry and help investors achieve their asset appreciation goals.
At the same time, ABTCOIN Trading Center emphasizes community building by organizing online and offline events, seminars, and training courses in collaboration with industry experts and enterprises to promote the healthy development of the cryptocurrency market. This community building not only provides investors with a broader perspective and more learning opportunities but also offers them more support and assistance during the investment process. In the ABTCOIN Trading Center community, investors can access the latest market trends, investment opportunities, and industry information, as well as share experiences and exchange insights with other investors. This interactive learning approach empowers investors to navigate challenges more confidently on their investment journey.
In conclusion, ABTCOIN Trading Center leads the development of the cryptocurrency industry with its professionalism, security, and innovation. As one of the leading trading centers in the industry, they will continue to leverage their strengths, actively expand their business areas and partnerships, and promote the continuous development and prosperity of the cryptocurrency market. For those interested in cryptocurrency investment, choosing ABTCOIN Trading Center will be a wise decision, helping them navigate the path to asset appreciation more steadily and smoothly. | abtcoin | |
1,918,049 | Unlocking the Power of CAPI Surveys in Dubai, Abu Dhabi and across UAE. | CAPI surveys offer an effective Software for gathering insights into consumer behaviors as well as... | 0 | 2024-07-10T04:27:55 | https://dev.to/aafiya_69fc1bb0667f65d8d8/unlocking-the-power-of-capi-surveys-in-dubai-abu-dhabi-and-across-uae-4def | software, development, uae, capi | CAPI surveys offer an effective Software for gathering insights into consumer behaviors as well as informing strategic decisions across Dubai, Abu Dhabi and throughout the United Arab Emirates (UAE). From [Household Interview surveys](https://tektronixllc.ae/capi-tool-surveys-saudi-arabia-uae-qatar/) and roadside Interview Surveys to parking lot Surveys. | aafiya_69fc1bb0667f65d8d8 |
1,918,050 | Design a High Availability System: Everything on Availability of System | Designing for High Availability High availability is a critical aspect of system design,... | 0 | 2024-07-10T04:27:56 | https://dev.to/zeeshanali0704/designing-for-high-availability-1o3 | systemdesign, systemdesignwithzeeshanali, learning, design | # Designing for High Availability
High availability is a critical aspect of system design, ensuring that a system remains operational and accessible to users, even in the face of failures. It is typically expressed as a percentage of uptime over a given period. For example, a system with 99.9% availability is expected to be operational 99.9% of the time, which translates to roughly 8.76 hours of downtime per year.
## What is Availability in System Design?
Availability in system design refers to the ability of a system to remain operational and accessible to users. It is a crucial aspect of system reliability, particularly for critical systems such as online banking, e-commerce websites, and cloud computing platforms. High availability prevents financial losses, reputational damage, and user dissatisfaction by ensuring users can access the system and its services whenever needed.
Achieving high availability involves designing systems with redundancy, fault tolerance, and the ability to quickly recover from failures. Redundancy involves duplicating critical components or functions of a system to increase reliability. For example, using multiple servers in a load-balanced configuration ensures that if one server fails, others can handle the load. Fault tolerance involves designing systems with built-in mechanisms to detect, isolate, and recover from faults. For example, using error detection and correction codes in communication protocols can help detect and correct errors in data transmission.
## How is Availability Measured?
Availability is measured as the percentage of a system’s uptime in a given time period, calculated as follows:
Availability = Uptime / (Downtime + Uptime)
### The Nine’s of Availability
Availability is often measured in terms of "nines" rather than percentages. Here’s a breakdown of different levels of availability and their corresponding downtime:
| Availability % | Downtime (Year) | Downtime (Month) | Downtime (Week) |
|----------------|------------------|------------------|-----------------|
| 90% (one nine) | 36.53 days | 72 hours | 16.8 hours |
| 99% (two nines) | 3.65 days | 7.20 hours | 1.68 hours |
| 99.9% (three nines) | 8.77 hours | 43.8 minutes | 10.1 minutes |
| 99.99% (four nines) | 52.6 minutes | 4.32 minutes | 1.01 minutes |
| 99.999% (five nines) | 5.25 minutes | 25.9 seconds | 6.05 seconds |
| 99.9999% (six nines) | 31.56 seconds | 2.59 seconds | 604.8 milliseconds |
| 99.99999% (seven nines) | 3.15 seconds | 263 milliseconds | 60.5 milliseconds |
| 99.999999% (eight nines) | 315.6 milliseconds | 26.3 milliseconds | 6 milliseconds |
| 99.9999999% (nine nines) | 31.6 milliseconds | 2.6 milliseconds | 0.6 milliseconds |
## Patterns to Achieve High Availability
### Redundancy
Employing redundancy involves duplicating components (e.g., servers or storage) to ensure that another can take over seamlessly if one fails. There are two types of redundancy:
- **Passive Redundancy**: In this pattern, an active node handles all the traffic while a passive (standby) node waits to take over in case the active node fails.
Some components are active while backup components are on standby. If an active component fails, a backup takes over.
**Use Case**: Database replication where the primary database is active and a replica database is on standby.
- **Active Redundancy**: Multiple nodes are active and handle traffic simultaneously. If one node fails, the others continue to handle the load.
Multiple components work simultaneously. If one fails, others continue to function without interruption.
**Use Case:** Load-balanced web servers where traffic is evenly distributed across multiple servers.
Let's explore three common redundancy architectures: **Hot-Cold, Hot-Warm, and Hot-Hot,** along with their pros and cons.
### Hot-Cold Architecture
In the Hot-Cold architecture, there is a primary instance that handles all client reads and writes, and a backup instance that remains idle until needed. The primary instance continuously synchronizes data to the backup instance. If the primary fails, manual intervention is required to switch clients over to the backup instance.

**Pros**: Simple and straightforward design.
**Cons**: Resource wastage due to the idle backup instance; potential for data loss depending on the last synchronization; manual intervention needed for failover.
### Hot-Warm Architecture
The Hot-Warm architecture optimizes resource utilization by allowing clients to read from the backup instance while the primary handles all writes. If the primary fails, clients can still read from the backup instance with reduced capacity.

**Pros**: Better resource utilization compared to Hot-Cold; reduced downtime for read operations during failover.
**Cons**: Potential for stale reads if data synchronization is not up-to-date; complexity in maintaining data consistency.
### Hot-Hot Architecture
In the Hot-Hot architecture, both instances act as primaries, handling reads and writes. This requires bidirectional state replication, which can lead to data conflicts if sequential ordering is needed.

**Pros**: High flexibility and resource utilization; continuous availability even if one instance fails.
**Cons**: Complexity in maintaining data consistency; potential for data conflicts in scenarios requiring sequential data.
### Failure Detection and Alerting
Redundancy alone is not enough. Systems must have mechanisms to detect failures and alert administrators. Continuous monitoring and regular high-availability testing are essential to take corrective action promptly.
### Load Balancing
Load balancing distributes incoming requests across multiple servers or resources to prevent overloading any single component and improve overall system performance and fault tolerance.
### Automatic Failover
Implement mechanisms for automatic failover so that if one component fails, another takes over its function automatically without manual intervention.
### Data Replication
Replicate data across multiple locations to avoid outages and make the system resilient against disasters. Replication can be synchronous or asynchronous, depending on the requirements.
`Note: will discuss more about this topic in upcoming articles`
### Performance Optimization and Scalability
Ensure the system is designed and tuned to handle the expected load efficiently, reducing the risk of bottlenecks and failures. Design the system to scale easily by adding more resources when needed to accommodate increased demand.
### High Availability Architectures
**Microservices**: Break down applications into smaller, independent services that can be deployed and scaled independently.
**Containerization:** Use container orchestration platforms like Kubernetes to manage and scale applications automatically.
**Service Mesh:** Implement a service mesh to manage service-to-service communication, security, and monitoring.
### Disaster Recovery (DR)
Have a comprehensive plan to recover the system in case of a catastrophic event that affects the primary infrastructure.
### Monitoring and Alerting
Implement robust monitoring systems that can detect issues in real-time and notify administrators to take appropriate action promptly.
## High Availability vs. Fault Tolerance
Both high availability and fault tolerance aim to achieve high uptime but approach the problem differently.
- **High Availability**: Focuses on minimizing downtime and may use software-based approaches, making it more flexible and easier to implement.
- **Fault Tolerance**: Ensures the system continues to function normally even during failures. It often requires multiple systems running in parallel and advanced hardware to detect and manage component faults.
Fault tolerance provides a higher level of protection against failures but can be more complex and costly to implement compared to high availability strategies.
## Conclusion
High availability is essential for systems where continuous operation is vital, and any disruption could lead to significant consequences. By employing redundancy, load balancing, automatic failover, data replication, and robust monitoring, system designers can ensure that their systems remain operational and accessible to users, even in the face of failures.
More Details:
Get all articles related to system design
Hastag: SystemDesignWithZeeshanAli
[systemdesignwithzeeshanali](https://dev.to/t/systemdesignwithzeeshanali)
Git: https://github.com/ZeeshanAli-0704/SystemDesignWithZeeshanAli | zeeshanali0704 |
1,918,051 | Type casting | A post by S Dhivya Bharkavi | 0 | 2024-07-10T04:28:04 | https://dev.to/s_dhivyabharkavi_42e8315/type-casting-hd1 | programming, parottasalna |

| s_dhivyabharkavi_42e8315 |
1,918,052 | Day 9 of 100 Days of Code | Tue, July 9, 2024 Today's lesson including configuring GitHub Pages went smoothly, including... | 0 | 2024-07-10T06:59:56 | https://dev.to/jacobsternx/day-9-of-100-days-of-code-1af3 | 100daysofcode, webdev, javascript, beginners | Tue, July 9, 2024
Today's lesson including configuring GitHub Pages went smoothly, including implementing GitHub's Pages and documentation features.

While Codecademy CSS lessons stand out for their breadth and depth, I have to give them credit for surgically going through every part of CSS. Their practical exercises are very effective for grasping the body of knowledge. I may be able to wrap up this lesson by end of day tomorrow.
However, what's giving me pause is the lesson plan for the last lesson in the first course, Making a Website Responsive, which includes Flexbox, CSS Grid, and Responsive Design with Media Query. I've not seen most of this, so it'll be exciting if I complete course assessments this weekend and start the JavaScript lesson in the next course on Monday.
Today I found some fun posts on Dev, including one on Restful API's, and learned that I'll bookmark hearted posts to refer back to them. | jacobsternx |
1,918,053 | Abordando grafos através das escalas musicais | Abordando grafos através das escalas musicais Como desenvolvedor de software e também... | 0 | 2024-07-10T04:30:05 | https://dev.to/magnojunior07/abordando-grafos-atraves-das-escalas-musicais-1fmj | java, datastructures, algorithms | ## Abordando grafos através das escalas musicais

Como desenvolvedor de software e também amante de música, embora não toque nenhum instrumento, mas com um raso conhecimento em teoria musical. Resolvi unificar essas duas coisas nesse artigo, para apresentar uma breve explicação sobre grafos e como implementar um algoritmo que traga a escala maior de determinada nota musical utilizando a estrutura de grafo.
### O que é um grafo?
A princípio, o que seria um grafo? Um grafo é uma estrutura de dados, baseada na teoria dos grafos (caso queira se aprofundar mais, leia sobre o problema das 7 pontes de Königsberg, de Leonhard Euler), organizada em vértices e arestas, onde os vértices são interconectados entre si através das arestas, seguindo um determinado padrão/regra que determine uma relação entre eles. Trazendo para dentro do contexto das escalas musicais, é sabido que a escala maior de **C (dó)** é: **D (ré), E (mi), F (fá), G (sol), A (lá), B (si), C (dó)**.
Desse modo, a vértice **C (dó)** estaria conectada às vértices **D (ré), E (mi), F (fá), G (sol), A (lá), B (si), C (dó)**

Na imagem acima está como ficaria o grafo seguindo a escala de C (dó), note que cada vértice que faz parte da escala maior de C (dó) está conectado na vértice C, as linhas fazendo essa conexão seriam as arestas.
### Implementando o algoritmo para a escala maior
A escala maior de uma nota consiste nas 7 notas em sequência seguindo o padrão: tom, tom, semitom, tom, tom, tom, semitom, a partir da nota tônica (a nota de onde está sendo tirada a escala). Esse tom e semitom seria a distância entre duas notas, ex: D (ré) está a um tom de distância de E (mi) que por sua vez está meio tom (semitom) de distância de F (fá).
Dado o contexto e qual o padrão para se obter uma escala maior de uma nota, nossa implementação em java ficaria assim:
```
package notesScale;
import java.util.ArrayList;
import java.util.HashMap;
import java.util.List;
import java.util.Map;
public class MajorScaleGraph {
private int[] majorScalePattern = { 2, 2, 1, 2, 2, 2, 1 }; // iniciando um array com os passos de tom e semitom
private String[] notes = { "C", "C#", "D", "D#", "E", "F", "F#", "G", "G#", "A", "A#", "B" }; // inciando um array com as notas
private Map<String, List<String>> nodes = new HashMap<String, List<String>>(); // iniciando um hashmap para representar as vertices e com quais estao conectadas
private void addNode(String node) {
nodes.put(node, new ArrayList<String>()); // adicionando uma vertice no grafo
}
private void addEdge(String node, String value) {
List<String> edges = nodes.get(node);
edges.add(value); // adicinando uma aresta em um vertice, para conecta-lo em outro vertice.
nodes.put(node, edges); // atualizando as arestas do vertice
}
public void init() {
// percorre a lista de notas de gera a escala maior de cada uma
for (int i = 0; i < notes.length; i++) {
String note = notes[i];
addNode(note);
int nextNoteFromScaleIndex = i;
// executa o padrao e conecta nota encontrada na vertice da nota tonica da escala
for (int tone : majorScalePattern) {
nextNoteFromScaleIndex = (nextNoteFromScaleIndex + tone) % 12;
String nextNoteFromScale = notes[nextNoteFromScaleIndex];
addEdge(note, nextNoteFromScale);
}
}
}
// retorna a escala de acordo com a nota
public List<String> getMajorScaleFromNote(String note) {
List<String> majorScale = nodes.get(note);
return majorScale;
}
}
```
Essa seria a classe que representaria nosso grafo, nela tem toda a regra de negócio do nosso grafo e como ele deve funcionar.
A nossa classe principal ficaria assim:
```
package notesScale;
public class Main {
public static void main(String[] args) {
MajorScaleGraph graph = new MajorScaleGraph(); // instanciando nosso grafo
graph.init(); // chamando o metodo init para iniciar o grafo e ja conectar os vertices entre si
System.out.println(graph.getMajorScaleFromNote("C")); // tras a escala maior de acordo com a nota passada como parametro
// output: [D, E, F, G, A, B, C]
System.out.println(graph.getMajorScaleFromNote("D"));
// output: [E, F#, G, A, B, C#, D]
}
}
```
No final, depois de organizado nosso grafo ficaria organizado dessa forma:

### Conclusão
Neste artigo, foi abordado de forma bem simples um pouco do conceito e funcionamento de um grafo, sobre como ele é organizado, também foi implementando um algoritmo em java que gera as escalas maiores das notas musicais para exemplificar a estrutura de um grafo. Espero que tenham curtido e até mais. Obrigado pela leitura e pela atenção!
Caso queira conferir o repositório e até mesmo fazer sua própria implementação e/ou implementar as escalar menores, segue o link do repositório: [https://github.com/magnojunior07/noteScale](https://github.com/magnojunior07/noteScale) | magnojunior07 |
1,918,054 | Unlock Your Algorithm Superpowers with this Incredible Course! 🚀 | Comprehensive course on algorithm design and analysis techniques, taught by experienced faculty from IIT Madras. Develop strong problem-solving skills for careers in computer science and software engineering. | 27,844 | 2024-07-10T04:30:50 | https://dev.to/getvm/unlock-your-algorithm-superpowers-with-this-incredible-course-4a7j | getvm, programming, freetutorial, universitycourses |
Hey there, fellow tech enthusiasts! 👋 Are you looking to level up your problem-solving skills and become a master of algorithm design? Well, I've got the perfect resource for you - the "Design and Analysis of Algorithms" course from IIT Madras.

## Dive into the World of Algorithms
This comprehensive course is a treasure trove of knowledge, covering a wide range of topics in the field of algorithm design and analysis. From asymptotic analysis to divide-and-conquer, greedy algorithms, and dynamic programming, this course has got you covered. 💻
## Hands-on Experiences and Practical Problem-Solving
One of the best things about this course is the emphasis on practical problem-solving skills. You'll get to roll up your sleeves and implement algorithms, gaining hands-on experience that will be invaluable in your career. 🛠️
## Taught by Experienced Faculty from IIT Madras
The course is led by experienced faculty from the prestigious Indian Institute of Technology Madras. These experts will guide you through the intricacies of algorithm design, ensuring that you develop a strong foundation that will serve you well in your future endeavors. 🎓
## Why You Should Enroll
Whether you're a student or a professional, this course is an absolute must-have for anyone interested in computer science, software engineering, or related fields. By mastering the techniques taught in this course, you'll be able to tackle even the most complex problems with ease. 💪
So, what are you waiting for? Head over to [https://nptel.ac.in/courses/106106131/](https://nptel.ac.in/courses/106106131/) and enroll in this life-changing course today! 🚀 Let's unlock your algorithm superpowers together!
## Supercharge Your Algorithm Learning with GetVM's Playground 🚀
Eager to dive deeper into the "Design and Analysis of Algorithms" course from IIT Madras? Look no further than GetVM, the powerful Google Chrome browser extension that offers an online coding playground to complement your learning experience. 💻
With GetVM's Playground, you can seamlessly apply the concepts you've learned in the course and put them into practice. No more struggling with setting up your local development environment - the Playground provides a fully-equipped, cloud-based coding environment right at your fingertips. 🌐
Imagine being able to experiment with algorithms, test your solutions, and receive instant feedback - all without the hassle of installing and configuring software. GetVM's Playground makes this a reality, allowing you to focus on what truly matters: mastering the art of algorithm design and analysis. 🤖
Don't just read about the techniques, experience them firsthand! Head over to [https://getvm.io/tutorials/design-and-analysis-of-algorithms-iit-madras](https://getvm.io/tutorials/design-and-analysis-of-algorithms-iit-madras) and start coding in the Playground today. Unlock your full potential and become a true algorithm wizard! 🧙♂️
---
## Practice Now!
- 🔗 Visit [Design and Analysis of Algorithms | IIT Madras](https://nptel.ac.in/courses/106106131/) original website
- 🚀 Practice [Design and Analysis of Algorithms | IIT Madras](https://getvm.io/tutorials/design-and-analysis-of-algorithms-iit-madras) on GetVM
- 📖 Explore More [Free Resources on GetVM](https://getvm.io/explore)
Join our [Discord](https://discord.gg/XxKAAFWVNu) or tweet us [@GetVM](https://x.com/getvmio) 😄 | getvm |
1,918,055 | PayStubs Planet | Creating accurate paystubs from PayStubs Planet. Simply input your employee's details and earnings,... | 0 | 2024-07-10T04:31:17 | https://dev.to/paystubsplanet/paystubs-planet-3han | Creating accurate paystubs from PayStubs Planet. Simply input your employee's details and earnings, and our intuitive platform will instantly generate professional paystubs. Say goodbye to manual calculations and errors – streamline your payroll process with **[paystub generator](https://paystubsplanet.com/)**. | paystubsplanet | |
1,918,057 | paystubsplanet | Creating accurate paystubs from PayStubs Planet. Simply input your employee's details and earnings,... | 0 | 2024-07-10T04:39:21 | https://dev.to/paystubsplanet/paystubsplanet-4pol | Creating accurate paystubs from PayStubs Planet. Simply input your employee's details and earnings, and our intuitive platform will instantly generate professional paystubs. Say goodbye to manual calculations and errors – streamline your payroll process with **[paystub generator](https://paystubsplanet.com/)**. | paystubsplanet | |
1,918,058 | Performance Enhancement: The Power of Injector Test Stands | Expediting Your Car's Performance using Injector Test Stands Do you want to stop driving a car that... | 0 | 2024-07-10T04:45:59 | https://dev.to/grace_allanqjahsh_8feb27/performance-enhancement-the-power-of-injector-test-stands-4lc1 | Expediting Your Car's Performance using Injector Test Stands
Do you want to stop driving a car that feels boring? Do you ever wish that there was some magical way to make the car look new again? If you relate to the above, then welcome to injector test stands! So we introduced trailblazing tools like a portable ECU programmer to take your driving experience to its actual potential -- with an optimized power, efficiency, and performance level of the vehicle as well.
Advantages Of Injector Test Stands
Indeed, choosing an injector test stand is hugely advantageous to drivers wishing to fine-tune their vehicle. The ability to locate and diagnose issues, such as problems with your engine's fuel injectors in detail. This also helps to diagnose issues early so it will not lead to your engine costing you even more down the road. Injector test stands also have a key role in the calibration of your car's fuel injection system, and will likely aid you to maximize power, economy and emissions management capabilities.
Exploring the Science of Injector Test Stands
The modular design and advanced technology are the two predominant features that lay at core of injector Test Bench. Built with the necessary sensor, gauge and sophisticated bit of computerised drivers aid hardware which can replicate any real world driving scenario. This means you can use injector test stands to carry out complete tests and fine-tune your fuel injectors for ideal performance during idling, acceleration or full-throttle.
Car Safety: Why It Should Be Your No. 1 Maintenance Emphasis
Safety is always number one with respect to automotive maintenance, and that holds true for injector test stands as well. For safety, these tools have built-in pressure relief valves and emergency stop switches (E-stop) and protective guards. In fact, injector test stands are built to be user-friendly for mechanics of any level making them easy and safe to use.
Masters of Test Stand Injectordiag Softwares
The process to use injector test stands is convenient and easy,classmethod : Start with unhooking the gas lines that run to your fuel rails on your engine then make connections between the test stands supplygas line and car fuelrails. Step 6:Attach the test stand electrical leads to each fuel injector and reflash module. Then, using a variety of tests and locating numerous injectors through the test stand's computerized control system would finally help you get your fuel injectors tuned up.
Quality Product & Customer Service Focused
The Silk road injector test stand has become so popular for this two pillars; service and quality. Try to get a good quality product from trusted manufacturers or suppliers. Also, put an emphasis on providing full service and maintenance support by suppliers because this will help you guarantee that the magnesium tool Mid State Sales always provide quality services which translate to give back value on your investment through a reliant, breaking resistance long lasting equipment.
Discover the flexibility of injector test stands
Applications of Injector test stands are relevant to a wide range of automotive uses, and it is used by car mechanics and engine lovers or performance fans. Such resources are particularly useful as bleed valves for optimising horsepower on high-performance engines that often appear in racing cars, trucks and other signal-specific vehicles. In addition, you can use injector hydraulic test stand in regular cars and trucks to improve gas mileage, lower smog levels and minimize wear on your powerplant.
Wrapping Up with Injector Test Stands
From the above, it can be concluded that injector test stands are a revolutionary resource for improving engine efficiency. Various aspects include accurate diagnosis and calibration of fuel injectors, improved engine performance leading to better fuel economy as well a great emphasis on safety & ease- of-use among other benefits. It is essential to choose the right and a top-notch injector test stand supplier for getting best results. Utilizing injector test stands in your automotive care repertoire, you are able to push the limits of performance and efficiency within a vehicle.
| grace_allanqjahsh_8feb27 | |
1,918,059 | The Most Rated Top 10 AI Writing Tools of 2024 | Excited to share my latest article on Medium: The Most Rated Top 10 AI Writing Tools of 2024. 🌟... | 0 | 2024-07-10T04:46:51 | https://dev.to/its_jasonai/the-most-rated-top-10-ai-writing-tools-of-2024-5cg7 | writing, ai, productivity, contentwriting | Excited to share my latest article on Medium: The Most Rated Top 10 AI Writing Tools of 2024. 🌟
Whether you're a professional writer, a content creator, or just someone looking to boost your writing game, these AI tools are game-changers!
What you can expect:
🔹 Most rated AI Writing Tools
🔹 AI Writing Tools that can streamline your workflow
🔹 AI features that cater to all your writing needs
Check out the article and let me know which tool you'll be trying first!
https://medium.com/@its_jasonai/the-most-rated-top-10-ai-writing-tools-of-2024-845c8e2695b4
Writing has always been my passion and it gives me pleasure to help and inspire people. If you have any questions, feel free to reach out!
Make sure to receive the best resources, tools, productivity tips, and career growth tips I discover by subscribing to [my newsletter](https://findstr.io/subscribe)!
Also, connect with me on [X](https://x.com/its_jasonai), [Linkedin](https://www.linkedin.com/in/itsjasonai/),and [Medium](https://medium.com/@its_jasonai) | its_jasonai |
1,918,060 | 🌟 Are You Learning Basic Java? This Repository is Here to Help! 🌟 | https://github.com/aadarshk7/Core-Java-Programs Java #Programming #StudentResources... | 0 | 2024-07-10T04:52:06 | https://dev.to/aadarshk7/are-you-learning-basic-java-this-repository-is-here-to-help-fb | https://github.com/aadarshk7/Core-Java-Programs
#Java #Programming #StudentResources #LearnJava #GitHub #Coding #Education #JavaProgramming | aadarshk7 | |
1,918,061 | Deploying Django website to Vercel | Deploying a Django website to Vercel is a smart move for getting small web applications up and... | 0 | 2024-07-10T05:36:15 | https://dev.to/paul_freeman/deploying-django-website-to-vercel-19ed | django, vercel, cloud | Deploying a Django website to Vercel is a smart move for getting small web applications up and running quickly. Vercel is known for its simplicity. With Vercel, you get benefits like automatic SSL, serverless functions, and a globally distributed CDN etc.
This guide will walk you through the steps to deploy your Django app to Vercel, ensuring everything goes smoothly from start to finish.
## Setting up Django for Vercel deployment
Start by going to your `wsgi.py` file and add `app = application` as shown
```py
import os
from django.core.wsgi import get_wsgi_application
os.environ.setdefault('DJANGO_SETTINGS_MODULE', 'project.settings') # replace with your project name.settings
application = get_wsgi_application()
app = application # add this line for vercel, as it looks for app and not application
```
Now lets add a `vercel.json` file with the following
```py
{
"builds": [
{
"src": "project/wsgi.py",
"use": "@vercel/python",
"config": { "maxLambdaSize": "15mb", "runtime": "python3.12" }
},
{
"src": "build_files.sh",
"use": "@vercel/static-build",
"config": {
"distDir": "staticfiles"
}
}
],
"routes": [
{
"src": "/static/(.*)",
"dest": "/static/$1"
},
{
"src": "/(.*)",
"dest": "project/wsgi.py"
}
]
}
```
make sure to replace `"staticfiles"` with your own static files directory and the build's src to your project name.
Create a `build_files.sh` and add the following
```bash
#!/bin/bash
python3 -m pip install -r requirements.txt
python3 manage.py collectstatic --noinput
```
## Deploying to vercel
Once you have signed up to vercel, go ahead and create a project

Now import repository, if you don't find it then adjust the gihub app permissions.

Now give it a project name and click on deploy

Make sure to set `DEBUG=False` in `settings.py`, you may see an error asking you to add domain to allowed host, so add it and deploy it again.
That's it your deployment is ready!
## Environment variables
If you are using env variables, You can add environment variables by going to settings -> environment variables

then go to deployments and click on redeploy

## Debugging
If you are getting errors, click on the deployment and check the build logs to correct the error

That's it, if you found it helpful make sure to share the article. If you want to learn more about django production tips follow.
| paul_freeman |
1,918,062 | The Ultimate Guide: How to Check Laravel Version | Introduction to Laravel and its Versioning System As a seasoned human writer, I understand the... | 0 | 2024-07-10T04:54:04 | https://dev.to/apptagsolution/the-ultimate-guide-how-to-check-laravel-version-5h8g | check, laravel, version | Introduction to Laravel and its Versioning System
As a seasoned human writer, I understand the importance of staying up-to-date with the latest technologies and frameworks in the ever-evolving world of web development. One such framework that has gained immense popularity in recent years is Laravel, a powerful and versatile PHP framework that has revolutionized the way developers build web applications.
Laravel's versioning system is a crucial aspect of its ecosystem, as it ensures that developers can keep their projects in sync with the latest updates, bug fixes, and security enhancements. In this comprehensive guide, we will explore the ins and outs of checking the Laravel version, providing you with the knowledge and [**Laravel development tools**](https://apptagsolution.com/blog/laravel-development-tools/) you need to effectively manage your Laravel projects.
Why it is Important to Check the Laravel Version
Keeping track of the Laravel version used in your project is essential for several reasons:
Compatibility: Ensuring that your project is running on the correct Laravel version is crucial for maintaining compatibility with the various components and dependencies that make up your application.
Security: Laravel, like any other software, is subject to security vulnerabilities. By regularly checking the version, you can stay informed about the latest security patches and updates, allowing you to proactively address any potential issues.
Feature Updates: Each new version of Laravel introduces new features, improvements, and enhancements. Knowing the version you're using can help you take advantage of the latest functionalities and optimize your development workflow.
Troubleshooting: When encountering issues or seeking support, the Laravel version you're using is often a critical piece of information that developers and the community need to provide accurate and relevant assistance.
Checking the Laravel Version Using the Command Line Interface (CLI)
One of the most straightforward ways to check the Laravel version is by utilizing the command line interface (CLI). This method is particularly useful for developers who prefer to work in a terminal or command prompt environment.
To check the Laravel version using the CLI, follow these steps:
Open your terminal or command prompt.
Navigate to the root directory of your Laravel project.
Run the following command:
php artisan --version
This command will display the version of Laravel installed in your project. For example, the output might look like this:
Laravel Framework 8.83.15
Step-by-Step Guide to Checking the Laravel Version in the Command Prompt
If you prefer a more detailed step-by-step guide, here's how you can check the Laravel version in the command prompt:
Open the Command Prompt: Depending on your operating system, you can access the command prompt by searching for "Command Prompt" in the search bar or by pressing the Windows key + R and typing "cmd" in the Run dialog box.
Navigate to the Project Directory: In the command prompt, use the cd (change directory) command to navigate to the root directory of your Laravel project. For example, if your project is located at C:\Users\YourUsername\Laravel-Project, you would type the following command and press Enter:
cd C:\Users\YourUsername\Laravel-Project
Run the Laravel Version Command: Once you're in the project directory, run the following command to check the installed version of Laravel:
php artisan --version
Observe the Output: The command prompt will display the version of Laravel installed in your project. For instance, the output might be:
Laravel Framework 8.83.15
This step-by-step guide ensures that you can easily check the Laravel version in the command prompt, regardless of your operating system or project location.
Alternative Methods to Check the Laravel Version in a Project
While the command line interface is the most common method, there are a few alternative ways to check the Laravel version in a project:
Using the Composer Command: If you have Composer (the dependency manager for PHP) installed, you can run the following command in your project's root directory:
Checking the composer.json File: The composer.json file in your project's root directory contains the dependencies and their versions. You can open this file in a text editor and look for the "laravel/framework" entry to find the installed version.
Inspecting the Application Version: In your Laravel project, you can create a route or a command that displays the application version. For example, you could create a route like this in your routes/web.php file:
Route::get('/version', function () {
return 'Laravel Version: ' . app()->version();
});
Then, by visiting the /version route in your browser, you'll see the installed version of Laravel.
These alternative methods provide additional ways to check the Laravel version, allowing you to choose the approach that best fits your workflow and preferences.
Common Issues and Troubleshooting When Checking the Laravel Version
While checking the Laravel version is generally a straightforward process, you may occasionally encounter some issues. Here are a few common problems and their potential solutions:
Command Not Found: If you receive an error stating that the php artisan command is not found, ensure that you're running the command from the correct directory (the project's root directory) and that you have PHP installed and properly configured in your system's environment variables.
Outdated Composer: If you're using the Composer command to check the Laravel version and it's returning an outdated version, make sure that you have the latest version of Composer installed. You can update Composer by running the following command:
Conflicting Versions: If you're working on a project that uses a specific Laravel version, but the php artisan --version command returns a different version, it's possible that you have multiple versions of Laravel installed on your system. In this case, you may need to check your project's composer.json file or use a tool like composer show to identify the correct version being used by the project.
By being aware of these common issues and their potential solutions, you can troubleshoot any problems you encounter when checking the Laravel version and ensure that your project is running on the correct version.
Best Practices for Managing and Updating Laravel Versions
To effectively manage and update the Laravel version in your projects, consider the following best practices:
Keep Your Dependencies Up-to-Date: Regularly update your project's dependencies, including the Laravel framework, to ensure that you're taking advantage of the latest features, bug fixes, and security enhancements.
Use Semantic Versioning: Laravel follows the Semantic Versioning (SemVer) system, which means that version numbers are structured as MAJOR.MINOR.PATCH. When updating Laravel, pay attention to the version number and understand the potential impact of the update on your project.
Implement Automated Dependency Management: Use tools like Composer to manage your project's dependencies, as they can automatically handle version conflicts and ensure that your project is using the correct versions of the required packages.
Maintain a Versioning Strategy: Develop a versioning strategy for your project that aligns with your development and deployment processes. This may include maintaining separate development, staging, and production environments with different Laravel versions.
Test Thoroughly: Before updating the Laravel version in your production environment, thoroughly test your application in a development or staging environment to ensure that the new version is compatible with your codebase and does not introduce any regressions.
Document Version Changes: Keep detailed records of the Laravel version changes in your project, including the reasons for the updates and any necessary adjustments made to your codebase. This will help you and your team maintain a clear understanding of the project's version history.
By following these best practices, you can effectively manage and update the Laravel version in your projects, ensuring that your applications stay secure, up-to-date, and compatible with the latest features and improvements.
Conclusion and Final Thoughts on Checking the Laravel Version
In conclusion, understanding how to check the Laravel version in your projects is a crucial skill for any [**Laravel developer**](https://apptagsolution.com/hire-laravel-developer/). By following the methods outlined in this guide, you can easily identify the version of Laravel installed in your project, enabling you to make informed decisions about updates, compatibility, and troubleshooting.
Remember, staying up-to-date with the latest Laravel versions is not only important for the health and security of your applications but also for your own professional development as a Laravel developer. By embracing the versioning system and best practices, you can ensure that your projects are always running on the most stable and feature-rich version of the Laravel framework. | apptagsolution |
1,918,063 | costaricamarriage | Planning a wedding in some place other than your home can be stressful. Costa Rica Marriage Law Firm... | 0 | 2024-07-10T04:56:33 | https://dev.to/costaricamarriage/costaricamarriage-k3k | Planning a wedding in some place other than your home can be stressful. Costa Rica Marriage Law Firm provides affordable **[Costa Rica wedding packages](https://www.costaricamarriage.com/weddingpackages.html)** prices and will also take care of your all wedding needs. Contact us today!
 | costaricamarriage | |
1,918,064 | OpenStack Horizon Week 7: Exploring Unit Testing | Context: I was accepted into Outreachy a few weeks ago and I'm working on OpenStack Horizon. I've... | 0 | 2024-07-10T06:54:30 | https://dev.to/ndutared/openstack-horizon-week-7-exploring-unit-testing-la1 | openstack, outreachy, cloud, django | Context: I was [accepted into Outreachy](https://dev.to/ndutared/my-outreachy-application-journey-28m1) a few weeks ago and I'm working on OpenStack Horizon.
I've been working with Cinder, which is Block Storage on OpenStack.
I've been spending my time learning how to write unit tests on the OpenStack Horizon project.
I hope to share my reflections and what I've learned about writing unit tests on OpenStack.
## Why Start With Unit Tests?
Unit tests are a great way to understand how various parts of the code interact with each other, and it's a[ highly recommended approach](https://www.youtube.com/watch?v=1IsJHWFGxlQ) by the OpenStack community.
The main idea around unit tests is testing the smallest "piece of code" possible, usually a function or method.
## Writing Unit Tests on OpenStack Horizon
I would like to begin by sharing some pitfalls to avoid.
**Polish up on your knowledge**
I would suggest polishing up on your unit testing basics first before attempting to write any unit tests. I'll share resources later on.
A lot of Cinder tests use mocking and patching. Learn about that too.
**Go through Existing Tests**
You also need to check how the rest of the tests are written. This will give you a clue about what's expected.
**Follow the Inheritance Trail**
Cinder code is basically Django classes, which means lots of inheritance. Make sure to follow the inheritance trail, all the way to the parent class.
That said, an example is always great.
### Prerequisites
- You have a working version of Horizon either on your PC or virtual machine.
- You have the latest code from master
- You have created some volumes on the Horizon dashboard
### A Unit Testing Example
I have horizon installed locally. I have created some volumes on my Horizon dashboard.

I need to write a test to determine whether the "AttachedTo" column on the Volumes table displays a dash [-], if the volume is not attached to an instance.
The first thing I need to do is find the code that generates the column on the volumes table.
You'll find it under
```python
horizon/openstack_dashboard/dashboards/project/volumes/tables.py
```
The specific class is AttachmentsColumn:
```python
class AttachmentColumn(tables.WrappingColumn):
"""Customized column class.
So it that does complex processing on the attachments
for a volume instance.
"""
instance_detail_url = "horizon:project:instances:detail"
def get_raw_data(self, volume):
request = self.table.request
link = _('%(dev)s on %(instance)s')
attachments = []
# Filter out "empty" attachments which the client returns...
for attachment in [att for att in volume.attachments if att]:
# When a volume is attached it may return the server_id
# without the server name...
instance = get_attachment_name(request, attachment,
self.instance_detail_url)
vals = {"instance": instance,
"dev": html.escape(attachment.get("device", ""))}
attachments.append(link % vals)
if attachments:
return safestring.mark_safe(", ".join(attachments))
```
The test essentially tests this code:
```python
if attachments:
return safestring.mark_safe(", ".join(attachments))
```
### Collecting the ingredients we need for our test
- Check your Python version (if older install [mock from PyPI](https://pypi.org/project/mock/))
- In newer versions, Python 3.3+ unitttest.mock is part of the library by default
- Think about what you want to test for (testing for None, equality, existence, truthiness, falsiness)
- In our case, we are testing for None, since the dash [-] translates to None
- Think about the scope of what you want to test. Do you want to write a test for the entire class? Or just the method? I went with the latter.
- That means that we need to create an instance of the AttachmentColumn class which inherits from tables.WrappingColumn.
- Let's explore this class more.
- The tables code is on this file path:
```python
/home/nduta/horizon/horizon/tables
```
- Go to the imports in the __init__.py and find WrappingColumn
```python
from horizon.tables.base import WrappingColumn
```
- The WrappingColumn is defined in base.py
```python
class WrappingColumn(Column):
"""A column that wraps its contents. Useful for data like UUIDs or names"""
def __init__(self, *args, **kwargs):
super().__init__(*args, **kwargs)
self.classes.append('word-break')
```
- It inherits from Column, which is also defined in base.py
- In the __init__ method of Column, we see that the only required argument is "transform"
```python
def __init__(self, transform, verbose_name=None, sortable=True,
link=None, allowed_data_types=None, hidden=False, attrs=None,
status=False, status_choices=None, display_choices=None,
empty_value=None, filters=None, classes=None, summation=None,
auto=None, truncate=None, link_classes=None, wrap_list=False,
form_field=None, form_field_attributes=None,
update_action=None, link_attrs=None, policy_rules=None,
cell_attributes_getter=None, help_text=None):
```
- The docstrings suggest that is can be a string or callable.
```python
"""A class which represents a single column in a :class:`.DataTable`.
.. attribute:: transform
A string or callable. If ``transform`` is a string, it should be the
name of the attribute on the underlying data class which
should be displayed in this column. If it is a callable, it
will be passed the current row's data at render-time and should
return the contents of the cell. Required.
```
- We now have the attribute to use when creating an instance of AttachmentColumn.
#### Mocking
- To imitate the functionality of the AttachmentColumn class, we need to create some [mocks](https://docs.python.org/3/library/unittest.mock.html).Think about mocks as "mimics".
- We could mimic a table which is where the column we intend to test lives, for example.
- Mocks also come in handy because Horizon makes API calls to services like Cinder when to display volume information. We would need to "mimic" this API calls too.
- To display a volume, for example, we would need to send a request to Cinder, asking for volume information.
- We would also need to "mimic" a volume, in this case, with the attachments attribute being an empty list, since it has no attachments.
### Writing the Test
- We are going to use the aforementioned unittest.mock library which has a Mock() class to help us in "mimicking"
```python
def test_attachment_column(self):
column = volume_tables.AttachmentColumn("attachments")
column.table = mock.Mock()
column.table.request = mock.Mock()
volume = mock.Mock()
volume.attachments = []
result = column.get_raw_data(volume)
self.assertIsNone(result, None)
```
- We defined a method called "test_attachment_column"
- We then created an instance of AttachmentColumn. Since the class is contained in the tables module, we prefixed that. If you check the imports, the tables module is imported as volume_tables.
- We then created a mock of our table, request, and volume, with the attachments attribute being an empty list.
- In our code, we use mock.Mocks() because we did not explicitly import Mock.
```python
from unittest import mock
```
- We then called our method, get_raw_data from the AttachmentColumn, passing in our volume as an argument.
- Eventually, we created an assertion, assertIsNone, to confirm that our volume has no attachments, and that translates to 'None', our [-]
- Note that we need to call the method we test (*get_raw_data* in our case) and use assert to compare the result with what we expect to get.
### Checking the correctness of your test
- We use tox within the OpenStack ecosystem to run tests. You can run this command in horizon's root directory:
```python
tox -e py3.10 -- openstack_dashboard/dashboards/project/volumes/tests.py -r test_attachment_column
```
- If using a different python version, then your command should be
```python
tox -e <python_version> -- openstack_dashboard/dashboards/project/volumes/tests.py -r test_attachment_column
```
- Your test should pass.
```python
openstack_dashboard/dashboards/project/volumes/tests.py::VolumeIndexViewTests::test_attachment_column PASSED
```
- You can also edit code in AttachmentColumn and rerun the test command to confirm that the code works.
```python
#if attachments:
return safestring.mark_safe(", ".join(attachments))
```
- The test should now fail.
```python
openstack_dashboard/dashboards/project/volumes/tests.py::VolumeIndexViewTests::test_attachment_column FAILED
```
## A word on mocks
- We could have used Mock() interchangeably with MagicMock(), but the latter is more powerful, with more "bells and whistles" which could break your tests, or cause some to pass/fail due to default MagicMock behaviour.
## Forging Forward
There's still a lot to explore regarding unit tests within the OpenStack Horizon project. Some tests use pytest, for example, and others use the [patch()](https://docs.python.org/3/library/unittest.mock.html#unittest.mock.patch) decorator.
I hope that this blog would go a long way in helping you get started with unit testing in Horizon.
## Resources
- [Python's unittest: Writing Unit Tests for Your Code](https://realpython.com/python-unittest/)
- [unittest.mock — mock object library](https://docs.python.org/3/library/unittest.mock.html)
- [Understanding the Python Mock Object Library](https://realpython.com/python-mock-library/)
- [What I Learned at Work this Week: MagicMock](https://mike-diaz006.medium.com/what-i-learned-at-work-this-week-magicmock-61996506bc27)
| ndutared |
1,918,065 | How to implement Daily Database Backups in Laravel 11 | Note: In laravel 11, kernel.php is no longer present and these are handled through the... | 0 | 2024-07-10T04:58:35 | https://dev.to/arvindegiz/how-to-implement-daily-database-backups-in-laravel-11-2e10 | **Note: In laravel 11, kernel.php is no longer present and these are handled through the bootstrap/app.php file.**
Regular backups are essential for maintaining the integrity of your Laravel application and safeguarding against unexpected events like data loss, system failures, or malicious attacks. In this blog post, we will explore how to create a daily backup system for your Laravel 11 application using custom commands and Laravel’s Artisan command-line interface (CLI). We will also discuss the popular Laravel Backup package, which simplifies backup management.
Why Regular Backups Matter
Data loss can occur due to various reasons such as hardware failures, software bugs, or security breaches. Regular backups ensure that you can restore your application to its previous state, minimizing downtime and data loss. By automating the backup process, you can ensure consistency and reduce the risk of human error.
Using the Laravel Backup Package
The Laravel Backup package is a powerful tool that allows you to easily manage your application’s backups. It can back up your files and databases to various storage locations, including local disks, FTP, SFTP, Amazon S3, and more.
To get started with the Laravel Backup package in Laravel 11, follow these steps:
Step 1. Install the Laravel Backup Package
Use Composer to install the package:
composer global require laravel/installer
or
composer require spatie/laravel-backup
Step 2. Creating Custom Artisan Commands
php artisan make:command DatabaseBackup
Step 3. Defining the Custom Command
Open the generated command file and set the command signature and behavior. Here’s an example of how to define the command to back up the database:
and add this DatabaseBackup.php file
<?php
namespace App\Console\Commands;
use Carbon\Carbon;
use Illuminate\Console\Command;
use Illuminate\Support\Facades\Storage;
class DatabaseBackup extends Command
{
/**
* The name and signature of the console command.
*
* @var string
*/
protected $signature = ‘db:backup’;
/**
* The console command description.
*
* @var string
*/
protected $description = ‘Automating Daily Backups’;
/**
* Execute the console command.
*/
public function handle()
{
if (! Storage::exists(‘backup’)) {
Storage::makeDirectory(‘backup’);
}
$filename = “backup-” . Carbon::now()->format(‘Y-m-d’) . “.gz”;
$command = “mysqldump — user=” . env(‘DB_USERNAME’) .” — password=” . env(‘DB_PASSWORD’)
. “ — host=” . env(‘DB_HOST’) . “ “ . env(‘DB_DATABASE’)
. “ | gzip > “ . storage_path() . “/app/backup/” . $filename;
$returnVar = NULL;
$output = NULL;
exec($command, $output, $returnVar);
}
}
4. Scheduling the Backup Command
<?php
use Illuminate\Console\Scheduling\Schedule;
use Illuminate\Foundation\Application;
use Illuminate\Foundation\Configuration\Exceptions;
use Illuminate\Foundation\Configuration\Middleware;
return Application::configure(basePath: dirname(__DIR__))
->withRouting(
web: __DIR__.’/../routes/web.php’,
api: __DIR__.’/../routes/api.php’,
apiPrefix: ‘api’,
commands: __DIR__.’/../routes/console.php’,
channels: __DIR__.’/../routes/channels.php’,
health: ‘/up’,
)
->withMiddleware(function (Middleware $middleware) {
//
})
->withExceptions(function (Exceptions $exceptions) {
//
})
->withSchedule(function (Schedule $schedule) {
/**
* Define the application’s command schedule.
*/
$schedule->command(‘db:backup’)->daily();
})
->create();
In laravel 11, kernel.php is no longer present and these are handled through the bootstrap/app.php file.
Step 5: Run the Laravel scheduler.
php artisan db:backup run
this cmd for testing prupose
, and you can also see the backup file storage->app->backup folder
* * * * * cd /path-to-your-project && php artisan schedule:run >> /dev/null 2>&1
I hope it will help you.
Thank you
Arvind Kumar
[Egiz Solution](url) | arvindegiz | |
1,918,066 | The Future of Bathrooms: Smart Toilets by Chaozhou Duxin | Smart Toilets; A Bathroom Update The idea of having a smart toilet is getting popular in toilets all... | 0 | 2024-07-10T04:59:46 | https://dev.to/grace_allanqjahsh_8feb27/the-future-of-bathrooms-smart-toilets-by-chaozhou-duxin-4511 | Smart Toilets; A Bathroom Update
The idea of having a smart toilet is getting popular in toilets all over the world. From there HEGII designs state-of-the-art features designed to make your bathroom experience in general, more enjoyable and effective. Chaozhou Duxin:One of the leading in smar toilet technology. In the previous section, we have seen where Chaozhou Duxin's smart toilets shine and today lets us walk in step by taking a closer look at them.
Benefits of Smart Toilets:
There are many benefits of smart toilets over regular ones. Benefits of these could include its time-saving efficiency. The smart toilet doesn't have to use that much water per flush as the conventional toilets we can save money on our monthly or annual high bill. Moreover, high-technology toilets include top-edge sensors that get to know when you have finished coming from the toilet and automatically releases a flush. This method helps save water and it also relies on not so much energy
Smart toilets are cleaner Those toilets, which are supposed to clean themselves and limit the amount of germs being spread (especially in areas like public restrooms), offer a way for those with access or who can afford it.
Innovative Features:
Smart toilet offer many different features to ensure more of a comfortable and convenient bathroom experience for you. For example, most leg cushions can be set to the heat setting that you want. They might have several spray settings for cleaning, as well as built-in air dryers to leave you feeling clean and dried after every use.
Safety First:
Like any sort of bathroom fixture, focus on safety is crucial so it should be for smart toilets. Featuring sensors that can recognize individuals using the toilet, Chaozhou Duxin smart toilets aim to prevent accidents from occurring. Also, all these toilets have anti-slam lids avoiding the Lid being hammered down suddenly which makes it safe to use.
How to Use:
Smart Toilet The smart Toilet is easy to use Just sit on the toilet like you usually do. When you walk into the bathroom, it will acknowledge you and lift its seat. Also, it'll know when you're done with it and flush sans intervention. Smart toilets can even have a remote control to help you set seat, water and spray temperature.
Quality and Service:
Chaozhou Duxin smart toilet Are good at quality and service The company provides various facilities in order to maintain the adeptness and efficiency of your smart toilet. Further, they offer warranty on all their toilets, including smart. The smart toilets of Chaozhou Duxin are made with the best materials to last and guarantee incredible user experience.
Where to Use Smart Toilets:
A smart Toilet set finds many applications in the residential, public and commercial areas making them a viable option. Water efficiency, neatness and comfort are among the advantages of using them that appeal to many. On top of that, Duxin smart toilets for Chaozhou are ADA compatible models suited to absolutely everyone.
In Conclusion:
To sum up, smart toilets are sure to be one of the best additions you can feature so far as bathrooms go and completely transform your bathroom experience. Chaozhou Duxin, as a young company of smart toilets, is extremely mature in quality assurance service and product innovation. No matter where you live or work, it is a good choice to buy an intelligent toilet from Chaozhou Duxin. | grace_allanqjahsh_8feb27 | |
1,918,067 | Examine the Causes and Solutions to Source Code Plagiarism | Source code plagiarism is a common issue in the world of programming. It happens when someone copies... | 0 | 2024-07-10T05:07:32 | https://dev.to/codequiry/examine-the-causes-and-solutions-to-source-code-plagiarism-4dlb | sourcecodeplagiarism, codeplagiarism, codequiry, codeplagiarismchecker | Source code plagiarism is a common issue in the world of programming. It happens when someone copies another person's code and presents it as their work. This can be a big problem in schools, where students might feel pressured to cheat to get good grades. It also affects professional developers, where the originality of code is crucial.
Understanding the causes of [Source Code Plagiarism](https://codequiry.com/) is important to finding effective solutions. By addressing the reasons behind this behavior, we can help prevent it and promote a culture of honesty and integrity in coding. Here are a few causes and solutions to examine:

**1. Lack of Understanding:**
**Cause:** Students or new developers might not fully understand programming concepts and resort to copying code to complete their assignments or projects.
**Solution:** Provide better educational resources and support, including tutoring and detailed documentation, to help them grasp the concepts and complete their work independently.
**2. Time Pressure:**
**Cause:** Tight deadlines and heavy workloads can push individuals to plagiarize code to save time.
**Solution:** Encourage effective time management skills and provide reasonable deadlines. Break projects into smaller, manageable tasks with regular check-ins to monitor progress.
**3. Lack of Awareness**
**Cause:** Individuals might not fully understand the consequences of plagiarism or believe that they won't get caught.
**Solution:** Educate students and professionals about the ethical and legal implications of plagiarism, emphasizing the importance of original work. Implement strict plagiarism detection tools like [Moss Plagiarism](https://codequiry.com/moss/measure-of-software-similarity) to deter such behavior.
Therefore, to find unoriginal code and software similarities with the most advanced plagiarism detection solution. Codequiry results are highly detailed and allow you to investigate any suspicious cases of code plagiarism. Start checking the source code today! | codequiry |
1,918,068 | Condition Coverage: Enhancing Software Testing with Detailed Coverage Metrics | In software testing, achieving thorough test coverage is critical for ensuring the quality and... | 0 | 2024-07-10T05:07:33 | https://dev.to/keploy/condition-coverage-enhancing-software-testing-with-detailed-coverage-metrics-2k5f | opensource, testing, api, github |

In software testing, achieving thorough test coverage is critical for ensuring the quality and reliability of an application. One of the key metrics used to measure test coverage is condition coverage. [Condition coverage](https://keploy.io/blog/community/understanding-condition-coverage-in-software-testing), also known as predicate coverage, goes beyond basic statement and branch coverage by examining the logical conditions within the code. This article delves into the concept of condition coverage, its significance, how it is measured, and best practices for achieving comprehensive condition coverage in your tests.
Understanding Condition Coverage
Condition coverage is a white-box testing technique that focuses on the evaluation of individual conditions within a decision-making statement. A condition is a Boolean expression that can evaluate to either true or false. Condition coverage requires that each condition in a decision statement be tested with both true and false outcomes at least once.
For example, consider the following code snippet:
java
Copy code
if (a > 0 && b < 5) {
// Perform some action
}
In this example, the decision statement consists of two conditions: a > 0 and b < 5. Condition coverage aims to ensure that each of these conditions evaluates to both true and false during testing.
Importance of Condition Coverage
1. Thorough Testing: Condition coverage ensures that each condition within a decision statement is tested, leading to more thorough and reliable tests.
2. Improved Fault Detection: By testing each condition individually, condition coverage helps identify edge cases and potential faults that might be missed with other coverage metrics.
3. Better Test Quality: Achieving condition coverage encourages the development of detailed and well-thought-out test cases, improving the overall quality of the test suite.
4. Enhanced Code Reliability: Comprehensive condition coverage increases confidence in the reliability of the code by ensuring that all possible outcomes of conditions are tested.
Measuring Condition Coverage
Condition coverage is measured by evaluating each condition within a decision statement and determining whether it has been tested with both true and false outcomes. The formula for calculating condition coverage is:
Condition Coverage=(Number of True and False Outcomes TestedTotal Number of Condition Outcomes)×100%\text{Condition Coverage} = \left( \frac{\text{Number of True and False Outcomes Tested}}{\text{Total Number of Condition Outcomes}} \right) \times 100\%Condition Coverage=(Total Number of Condition OutcomesNumber of True and False Outcomes Tested)×100%
For example, if a decision statement contains two conditions, each of which can be true or false, there are four possible condition outcomes. If all four outcomes are tested, the condition coverage is 100%.
Achieving Condition Coverage: Best Practices
1. Identify All Conditions: Begin by identifying all the conditions within your decision statements. This includes conditions in if, else if, while, for, and switch statements.
2. Write Comprehensive Test Cases: Develop test cases that explicitly test each condition with both true and false outcomes. Ensure that each condition is evaluated independently.
3. Use Coverage Tools: Utilize code coverage tools that support condition coverage metrics. These tools can help you track and measure condition coverage, highlighting areas that need additional testing.
4. Refactor Complex Conditions: For complex decision statements with multiple conditions, consider refactoring the code to simplify the conditions. This can make it easier to achieve comprehensive condition coverage.
5. Combine with Other Coverage Metrics: Condition coverage should be used in conjunction with other coverage metrics, such as statement coverage, branch coverage, and path coverage, to achieve a well-rounded testing strategy.
6. Review and Update Tests: Regularly review your test cases and update them as the code evolves. Ensure that new conditions introduced in the code are adequately tested.
Example of Achieving Condition Coverage
Consider the following Java code snippet:
java
Copy code
public class Calculator {
public String categorizeNumber(int a, int b) {
if (a > 0 && b < 5) {
return "Category 1";
} else if (a <= 0 && b >= 5) {
return "Category 2";
} else {
return "Category 3";
}
}
}
To achieve condition coverage for this code, we need to ensure that each condition (a > 0, b < 5, a <= 0, b >= 5) is tested with both true and false outcomes. Here are the test cases:
java
Copy code
import static org.junit.Assert.assertEquals;
import org.junit.Test;
public class CalculatorTest {
@Test
public void testCategorizeNumber() {
Calculator calc = new Calculator();
// Test case 1: a > 0, b < 5 (true, true)
assertEquals("Category 1", calc.categorizeNumber(1, 4));
// Test case 2: a > 0, b >= 5 (true, false)
assertEquals("Category 3", calc.categorizeNumber(1, 5));
// Test case 3: a <= 0, b < 5 (false, true)
assertEquals("Category 3", calc.categorizeNumber(0, 4));
// Test case 4: a <= 0, b >= 5 (false, false)
assertEquals("Category 2", calc.categorizeNumber(0, 5));
}
}
In this example, each condition is tested with both true and false outcomes, ensuring 100% condition coverage.
Challenges and Limitations
1. Complex Decision Statements: Achieving condition coverage can be challenging for complex decision statements with many conditions. This might require writing numerous test cases to cover all possible outcomes.
2. False Sense of Security: Condition coverage alone does not guarantee complete testing. It should be used alongside other coverage metrics to ensure comprehensive testing.
3. Maintenance Overhead: Maintaining condition coverage can be time-consuming, especially for large and evolving codebases. Regularly updating test cases to reflect code changes is essential.
Conclusion
Condition coverage is a valuable metric for enhancing the thoroughness and reliability of software tests. By ensuring that each condition within a decision statement is tested with both true and false outcomes, condition coverage helps identify edge cases and potential faults that might be missed with other coverage metrics. By following best practices and leveraging coverage tools, developers can achieve comprehensive condition coverage and deliver high-quality, reliable software. | keploy |
1,918,070 | The 10 Most Impactful Trends in Full Stack Development to Embrace in 2024 | Full stack development is necessary because companies want developers who can work with all kinds of... | 0 | 2024-07-10T05:15:36 | https://dev.to/dhruvil_joshi14/the-10-most-impactful-trends-in-full-stack-development-to-embrace-in-2024-51j6 | fullstack, fullstackdevelopment, trendsinfullstack, softwaredevelopment | Full stack development is necessary because companies want developers who can work with all kinds of technology stacks. This article talks about some important full-stack development trends that will be known in the future. Businesses are especially interested in web and mobile app development because they change quickly and are connected to new technologies. It's important to know about the **latest trends in full stack development** because companies want developers who can work with many different technologies. Come with me as I talk about full-stack development and its trends.
## Top 10 Latest Trends in Full Stack Development
These latest _trends in full stack development_ show how flexible it is. Let's examine each one.
### 1. Artificial Intelligence (AI)
AI is transforming full stack development by integrating intelligent algorithms into web applications. AI is not only about robots and chatbots. It enhances user experience by analyzing behavior, personalizing content, and predicting future actions. Its tools like TensorFlow and OpenAI help developers make applications smarter and more intuitive.
### 2. Machine Learning (ML)
ML is changing how websites are built and is used to power recommendation systems and predictive text. Machine learning (ML) allows apps to learn from data and make decisions without clear programming. For developers, integrating ML means applications can adapt and evolve based on user data, providing a more personalized experience.
### 3. Low-code Development
Standards, policies, regulations, and methods are constantly updated. So, standard coding practices can slow down adaptation for companies and developers. Low code development fixes these issues by easing coding. It allows clients to better understand and customize their projects. This approach is beneficial for business software development and aids companies in digital transformation. In 2024, low code development is best for normal commercial use cases. For complex and structured solutions, traditional coding practices are still necessary.
### 4. New Language Trends
To execute full stack development, you need to pick the right language. Python is very popular, but Java is becoming the preferred choice because of its scalability and performance. New frameworks are also impacting development. ReactJS is also gaining popularity for its ability to produce faster and more efficient code. It is known for creating reusable components.
### 5. Blockchains
Blockchains are decentralized databases that act as public ledgers for recording transactions. Finance, banking, and large companies see it as the solution for implementing decentralized systems. It makes money transfer and buying things with digital cash simple.
The demand for blockchain development is growing due to lucrative opportunities in the above fields. Full stack developers are well-equipped for blockchain applications, mastering skills like enterprise architecture, decentralized application development, and web3 architecture.
### 6. Cloud Computing
Cloud computing has changed the way applications are hosted and accessible. Now, apps are not hosted on actual computers but in the cloud. You can access these applications from anywhere in the world. Cloud platforms like AWS, Google Cloud, and Azure offer various options so apps can handle more users, data, and processes while still running at their best.
### 7. IoT
IoT applications are advancing software development and impacting both the consumer and industrial sectors. This technology is crucial for enhancing security and customer experience.mPWC estimates indicate that over 90% of cars will soon be IoT-enabled, promising efficiency gains in transportation, logistics, and supply chains.
### 8. Progressive Web App (PWA)
Developing PWAs with a full-stack approach means the same technology stack is used for both the front and backend. This simplifies and streamlines the development process for enterprises.
The frontend of a PWA typically uses HTML, CSS, and JavaScript, while the backend employs server-side languages like Node.js, PHP, or Ruby on Rails. Depending on the application's needs.
Businesses leverage full stack development services to create PWAs. These offer seamless user experiences across devices. PWAs enhance engagement and customer retention, often at a lower cost for development and maintenance compared to traditional native mobile apps.
### 9. Mixed Reality
Mixed reality represents the next evolution in human-computer interaction. It opens up more options by making improvements in computer vision, graphics processing, display, and input methods. It integrates AR and VR into a seamless experience. This ranges from fully real to completely virtual environments, with infinite ways to mix and match real and virtual items.
### 10. Data Science
Last among the trends in full stack development is data science. It is essential in full-stack development to study big datasets and extract insights. It helps understand user behavior, optimize marketing strategies, and predict sales. Developers transform raw data into actionable insights by integrating analytics tools. It enables data-driven decision-making.
## Conclusion
These are the key trends in full stack development to watch in 2024. Leveraging these technologies and tools can help you grow your business and address specific challenges. You can [Hire full stack developer](https://www.bacancytechnology.com/hire-full-stack-developer) to integrate these trends and technologies into your applications, which can lead to high ROI and strengthen long-term customer relationships.
| dhruvil_joshi14 |
1,918,072 | React inside Ember - The Second Chapter | A year ago, I wrote an article here about invoking React components from Ember where I outlined an... | 0 | 2024-07-12T07:21:49 | https://dev.to/rajasegar/react-inside-ember-the-second-chapter-17bl | react, ember, javascript, webdev | A year ago, I wrote an article here about invoking React components from Ember where I outlined an approach of rendering React components inside Ember templates or components using a complex and sophisticated mechanism.
{% embed https://dev.to/rajasegar/invoking-react-components-from-your-ember-apps-3fgg %}
After trying it out in our organization, we have found that there are a lot of downsides and productivity concerns in implementing that approach.
## Limitations of the old approach
- Converting existing repo to a workspace or monorepo
- Setup complex build tooling with webpack
- Extra wrapper components for passing in props
- No hot module reloading support
- Cannot yield child components from Ember
## Advantages of the new approach
With the new addon approach by using the `ember-react-fc` addon, the process looks much simpler and we can overcome many downsides that were outlined in the previous post. Let's discuss the advantages of the new approach one by one here in detail.

### No workspace or monorepo setup required
With this new approach, you don't have to convert your repo to a monorepo or workspace like we did in the old one. You can simply put your React components inside the `app/components`, may be with a new namespace like `app/components/react` and use it like this:
```handlebars
<React::HelloWorld @name="Raja"/>
```
### No complex setup required
Previously, we have been compiling React component code using babel plugins using webpack config in Ember cli using the auto-import plugin. The problem with this approach is that, we need to install a lot of dependencies like babel plugins, react libraries and have to configure the webpack in such a way that it picks up only the files with JSX extensions referred from a different package inside a workspace.

### ember-react-fc
[ember-react-fc](https://github.com/rajasegar/ember-react-fc) is an Ember addon to incrementally migrate your Ember code starting from components to React. This addon supports the latest React version 18 and functional components. The addon takes care of a lot of things like adding the respective babel plugins to compile JSX, react and react-dom dependencies to your Ember projects, support for `.jsx` extensions inside your Ember apps and so on.
You can install it in your Ember projects like below and start writing your components in React and they will work out of the box.
```
ember install ember-react-fc
```
This addon also comes with a component blueprint so that you can also generate component boiler plates for your React component.
You can generate React components like this:
```
ember generate react-component hello-world
```
### No wrapper components required
In the old approach, we need to create Ember wrapper components for each React component we were creating. This creates an unnecessary overhead to have Ember duplicates for React components. But with this approach we are just invoking React components inside Ember templates and components in Ember way.
```handlebars
<div>
<h3>I am a Ember Component</h3>
<HelloReact @message={{this.message}}
@onClick={{this.toggle}} />
</div>
```
### Automatic reloading
In the old approach, we have kept our React components inside a (yarn or pnpm) workspace, so the changes inside this workspace won't affect the Ember build. Since Ember will only look for changes inside the `app/` folder, it was proving very difficult to propagate the changes in React components to Ember build pipeline.
This problem we overcame in the new approach since we are keeping the React components inside the Ember app itself, any change you make to your React components will automatically get picked up by ember-cli.

### React can have Ember children
There was no way previously to pass Ember components as children to React components in the old approach. But now you can put Ember components inside React as children. There is some room for misunderstanding here. What I meant by using Ember components as children is that when you are using the markup in your Ember templates, you can give Ember components as children to React components but not inside JSX in React.
This will work:
```handlebars
<React::HelloWorld @name="Raja">
<MyEmberComponent @arg1="abc" @arg2=true />
</React::HelloWorld>
```
This won't work:
```jsx
import React from 'react';
import WithEmberSupport from 'ember-react-fc';
export default WithEmberSupport(function FunctionalComponent({message, onClick}) {
return (
<div id="wrapper" aria-label="hello">
<button onClick={onClick}>Toggle</button>
<div>you said: {message}</div>
<MyEmberComponent @arg1="abc" @arg2=true />
</div>
);
});
```
This is a sample Ember app with the addon `ember-react-fc` installed and React components created and rendered inside Ember templates.

## Inspiration
The inspiration for this addon came from previous works by [Alex LaFroscia](https://github.com/alexlafroscia) like [ember-react-components](https://github.com/alexlafroscia/ember-react-components). But that project got abandoned some 3 years ago and it is not made for the latest React versions. I cleaned up the addon by removing the logic for class components, made it work with latest React v18, fixed some issues and so on.
Hope you enjoyed the post and let me know your feedback and thoughts in the comment section. Please give the addon a try and let me know for any issues.
| rajasegar |
1,918,103 | The Power of Gaze Estimation: Transforming Technology and Beyond | Unlocking the Potential of Your Gaze Have you ever considered the power behind your gaze?... | 27,673 | 2024-07-10T05:25:02 | https://dev.to/rapidinnovation/the-power-of-gaze-estimation-transforming-technology-and-beyond-29o3 | ## Unlocking the Potential of Your Gaze
Have you ever considered the power behind your gaze? Imagine harnessing it to
revolutionize how we interact with technology, improve healthcare, and reshape
marketing strategies. This isn't about mere eye contact; it's about
transforming your sight into a dynamic tool that bridges the gap between
humans and machines, offering a seamless, intuitive interaction that feels
almost telepathic.
## The Eye: A Window to Technological Revolution
At its core, gaze estimation is about understanding where and why we look. But
why does this matter? Imagine watching a thriller on your smart TV, and the
scene changes based on where you looked the longest. This isn't a futuristic
movie; it's a real-life application of gaze estimation technology. In
healthcare, doctors could use gaze patterns to diagnose neurological disorders
earlier. Marketers could understand exactly what draws consumers' eyes to a
crowded shelf.
## Decoding Gaze: The Science Behind the Scenes
To leverage gaze estimation, you need to understand two fundamentals: eye
anatomy and movement dynamics. Non-invasive gaze estimation techniques range
from using simple webcams to sophisticated infrared sensors, making the
technology accessible whether you're working from a high-tech lab or a modest
home office.
## From Theory to Action: Implementing Gaze Estimation
So, you're intrigued by the potential of gaze estimation. How do you move from
fascination to application? Here’s a roadmap:
## Real-Life Magic: Case Studies of Gaze Estimation in Action
Consider Jane, a UX designer who implemented gaze estimation in her app’s
design process, leading to a significant increase in user engagement. Or Dr.
Lin, a neurologist, who used gaze patterns to identify early signs of
Parkinson’s disease, revolutionizing early treatment plans. Another compelling
case is from a retail giant, utilizing gaze estimation to redesign their store
layouts, leading to enhanced customer experiences and increased sales.
## Navigating Challenges: A Candid Look
Gaze estimation comes with its challenges – from privacy concerns to the
variability in individual eye anatomy. Overcoming these requires not just
technological solutions but ethical considerations and personalized
approaches.
## Beyond the Horizon: What’s Next for Gaze Estimation
The future of gaze estimation is as wide as our imagination. From interactive
billboards that change content based on your interest to assistive devices
that interpret eye movements as commands, the possibilities are endless.
Virtual and augmented reality experiences could become profoundly immersive,
with environments reacting not just to where you're looking but anticipating
what you'll want to see next.
## Your Call to Adventure
Now that you've seen the potential and understood the mechanics, what's
stopping you from diving into the world of gaze estimation? Whether you're a
developer, a marketer, or a medical professional, there's a place for you in
this rapidly evolving field. Don't just stand on the sidelines. Jump in,
experiment, and see how you can apply gaze estimation in your field. Share
your experiences, connect with others, and let’s shape the future together.
📣📣Drive innovation with intelligent AI and secure blockchain technology! Check
out how we can help your business grow!
[Blockchain App Development](https://www.rapidinnovation.io/service-
development/blockchain-app-development-company-in-usa)
[Blockchain App Development](https://www.rapidinnovation.io/service-
development/blockchain-app-development-company-in-usa)
[AI Software Development](https://www.rapidinnovation.io/ai-software-
development-company-in-usa)
[AI Software Development](https://www.rapidinnovation.io/ai-software-
development-company-in-usa)
## URLs
* <http://www.rapidinnovation.io/post/how-gaze-estimation-is-changing-technology>
## Hashtags
#GazeEstimation
#TechInnovation
#HealthcareRevolution
#AIInteraction
#FutureOfMarketing
| rapidinnovation | |
1,918,104 | Harnessing the Power of AI: Enhancing Salesforce Marketing Cloud with Einstein for Data-Driven Results | In today's competitive marketplace, data-driven marketing is no longer a luxury—it's a necessity.... | 0 | 2024-07-10T05:25:34 | https://dev.to/keval_padia/harnessing-the-power-of-ai-enhancing-salesforce-marketing-cloud-with-einstein-for-data-driven-results-17mm | ai | In today's competitive marketplace, data-driven marketing is no longer a luxury—it's a necessity. Businesses that leverage advanced technologies to understand and engage with their customers have a significant edge over their competitors. Salesforce Marketing Cloud, already a powerful tool for marketers, becomes even more potent when combined with Einstein, Salesforce's artificial intelligence (AI) platform. Here's how integrating Einstein into Salesforce Marketing Cloud can enhance your marketing efforts and drive data-driven results.
**Understanding Einstein AI**
Einstein AI is Salesforce's integrated set of AI technologies that brings advanced machine learning to every aspect of the Salesforce platform. Designed to help businesses make smarter decisions, Einstein can analyze vast amounts of data to uncover insights, predict outcomes, and automate tasks. When applied to Salesforce Marketing Cloud, Einstein can transform your marketing strategies through its intelligent capabilities.
**Personalized Customer Experiences**
Personalization is key to effective marketing. With Einstein's AI-powered predictive analytics, Salesforce Marketing Cloud can deliver highly personalized experiences to each customer. Einstein analyzes customer data, such as past behaviors, preferences, and engagement history, to predict future actions. This enables marketers to tailor messages, offers, and content to individual customers, enhancing relevance and boosting engagement.
**Predictive Scoring and Segmentation**
Einstein's predictive scoring capabilities allow marketers to identify which customers are most likely to engage with a campaign or make a purchase. By analyzing historical data and customer behavior, Einstein assigns a score to each customer, indicating their likelihood to take a specific action. This helps marketers prioritize high-value leads and create targeted segments for more effective campaigns.
**Automated Insights and Recommendations**
Einstein provides automated insights and recommendations, helping marketers make data-driven decisions without needing to sift through extensive datasets. For instance, Einstein can identify trends, detect anomalies, and suggest the best times to send emails or post on social media. These insights enable marketers to optimize their strategies and improve campaign performance.
**Enhanced Email Marketing**
Email remains a critical component of digital marketing, and Einstein can significantly enhance email marketing efforts. With Einstein Engagement Scoring, marketers can predict the likelihood of email opens, clicks, and conversions for each recipient. This allows for more effective segmentation and targeting, ensuring that the right message reaches the right audience at the right time.
**Intelligent Journey Builder**
Salesforce Marketing Cloud's Journey Builder allows marketers to create personalized customer journeys. With Einstein, these journeys become even more intelligent. Einstein can predict the optimal path for each customer based on their behavior and preferences, automating the journey to maximize engagement and conversion rates. This results in a seamless and personalized experience for every customer.
**Social Media Optimization**
Einstein also enhances social media marketing by analyzing engagement patterns and providing recommendations for content and posting times. By understanding which types of content resonate most with your audience and when they are most active, Einstein helps optimize your social media strategy for better reach and engagement.
**A/B Testing and Optimization**
A/B testing is essential for understanding what works and what doesn't in your marketing campaigns. Einstein can automate and enhance this process by predicting the likely success of different variations before they are launched. This allows marketers to focus on the most promising strategies, reducing the time and resources spent on trial and error.
**Data-Driven Advertising**
Einstein's capabilities extend to advertising as well. By integrating with Salesforce Marketing Cloud Advertising Studio, Einstein can help create more targeted and effective ad campaigns. Predictive audience targeting, real-time bidding optimization, and automated ad placement are just a few ways Einstein can enhance your advertising efforts, ensuring better ROI.
**Measuring Success with Advanced Analytics**
Einstein Analytics provides advanced analytics capabilities, enabling marketers to measure the success of their campaigns with greater accuracy. By combining data from multiple sources and applying AI-driven analysis, Einstein helps uncover deep insights into campaign performance, customer behavior, and overall marketing effectiveness. This comprehensive view allows marketers to refine their strategies continuously.
**The Role of an iOS App Development Company**
An [iOS app development company](https://www.nimblechapps.com/services/ios-app-development-company) can play a crucial role in integrating Salesforce Marketing Cloud with Einstein. By leveraging their expertise in mobile app development and AI integration, these companies can create tailored solutions that enhance the functionality and user experience of your marketing efforts. Whether it's developing custom mobile applications that utilize Einstein's predictive analytics or creating seamless integrations with existing systems, an iOS app development company can help maximize the benefits of Salesforce's AI capabilities.
**Conclusion**
Harnessing the power of AI through Salesforce's Einstein can revolutionize your marketing efforts, providing you with the tools to create personalized, data-driven campaigns that resonate with your audience. By enhancing Salesforce Marketing Cloud with Einstein's predictive analytics, automated insights, and intelligent automation, businesses can stay ahead of the curve, delivering exceptional customer experiences and achieving better results. In a world where data-driven marketing is paramount, integrating Einstein into your Salesforce Marketing Cloud strategy with the help of an [iOS app agency](https://www.nimblechapps.com/services/ios-app-development-company) is a game-changer.
| keval_padia |
1,918,125 | Unlocking Financial Mastery with AI Financial Navigator 4.0 | Back in 2018, Cillian Miller began refining an artificial intelligence trading system built upon the... | 0 | 2024-07-10T06:10:17 | https://dev.to/navigator4/unlocking-financial-mastery-with-ai-financial-navigator-40-3n6b | Back in 2018, Cillian Miller began refining an artificial intelligence trading system built upon the robust framework of quantitative trading. As scholars, tech savants, and experts rallied under his leadership, the DB Wealth Institute birthed 'AI Financial Navigator 1.0'. This system enhanced the quirks of quantitative models, making them swifter, smarter, more efficient.
AI Financial Navigator 1.0 thrived on rules and pattern matching, incorporating knowledge-based reasoning and expert systems. Yet, its prowess faltered when facing complex, nebulous issues. Eager to transcend these limits, the expert team at DB Wealth Institute sought novel approaches, evolving into the machine learning marvels of AI Financial Navigator 2.0. This iteration learned from vast data troves, using deep learning to delve deeper, building multilayer neural networks to unearth sophisticated insights, sparking breakthroughs aplenty.
Building on this foundation, AI Financial Navigator 3.0 introduced enhanced perception and adaptability. It could sense the world through data, adjusting its actions and decisions based on this influx, becoming a versatile aide in our ever-shifting reality.

Now, behold AI Financial Navigator 4.0, where AI's prowess spans the entire financial sector, merging with the Internet of Things, cloud computing, and big data to craft intelligent solutions. This era features a quartet of systems: the Trading Signal Decision System, Ai Programmatic Trading System, Investment Strategy Decision System, and Expert and Investment Advisory System—each a titan in the realm of trade and investment.
Looking forward, these systems promise profound investment outcomes:
1. The Trading Signal Decision System sharpens our instincts, signaling buy-sell points with over 90% accuracy.
2. The Ai Programmatic Trading System, once parameters are set, autonomously executes trades, ensuring stable profits.
3. The Investment Strategy Decision System analyzes mainstream market investments through big data, providing precise strategies for emerging opportunities.
4. The Expert and Investment Advisory System, powered by renowned investment gurus, guides elite clients and future funds in strategic investment planning.
The fusion of artificial intelligence with blockchain is poised to transform lifestyles. United with the collective expertise of DB Wealth Institute, the AI Financial Navigator 4.0 investment system is set to shatter the confines of traditional investment, heralding a new era of financial mastery.
| navigator4 | |
1,918,105 | Microsoft ost to pst converter software | Stella Microsoft ost to pst converter software is the wonderful software to convert all ost mailbox... | 0 | 2024-07-10T05:25:48 | https://dev.to/albert_luies_579f18e1a893/microsoft-ost-to-pst-converter-software-9ja | Stella [Microsoft ost to pst converter software](https://www.stelladatarecovery.com/convert-ost-to-pst.html) is the wonderful software to convert all ost mailbox items in to pst file this software is convert all corrupted and unmounted ost mailbox items in to pst file this software is support all version 32bit and 64bit ost file this software is convert all ost file items using some simple steps. For more info visit this link https://www.stelladatarecovery.com/convert-ost-to-pst.html | albert_luies_579f18e1a893 | |
1,918,106 | LeetCode Day30 Dynamic Programming Part 3 | 0-1 Bag Problem Description of the topic Ming is a scientist who needs to attend an... | 0 | 2024-07-10T05:28:05 | https://dev.to/flame_chan_llll/leetcode-day30-dynamic-programming-part-3-4ma8 | leetcode, java, algorithms | # 0-1 Bag Problem
Description of the topic
Ming is a scientist who needs to attend an important international scientific conference to present his latest research. He needs to bring some research materials with him, but he has limited space in his suitcase. These research materials include experimental equipment, literature, experimental samples, etc., each of which occupies a different space and has a different value.
Ming's luggage space is N. Ask Ming how he should choose to carry the research materials with the greatest value. Each research material can only be chosen once, and there are only two choices: choose or don't choose, and no cutting can be done.
Input Description
The first line contains two positive integers, the first integer M represents the type of research materials, and the second positive integer N represents Ming's luggage space.
The second line contains M positive integers representing the space occupied by each type of research material.
The third row contains M positive integers representing the value of each research material.
Output Description
Output an integer representing the maximum value of research materials that Ming can carry.
Input Example
6 1
2 2 3 1 5 2
2 3 1 5 4 3
Output example
5
Hints
Ming is able to carry 6 research materials, but the luggage space is only 1, and the research material that occupies 1 space is worth 5, so the final answer is output 5.
Data range:
1 <= N <= 5000
1 <= M <= 5000
The space occupied by the research materials and the value of the research materials are both less than or equal to 1000.
```
public class Main{
public static void main (String[] args) {
/* code */
Scanner s = new Scanner(System.in);
int M = s.nextInt();
int N = s.nextInt();
// clear buffer symbol /n
s.nextLine();
String w = s.nextLine();
String v = s.nextLine();
int[] weight = Arrays.stream(w.split(" "))
.mapToInt(Integer::valueOf)
.toArray();
int[] value = Arrays.stream(v.split(" "))
.mapToInt(Integer::valueOf)
.toArray();
int[][] dp = new int[M][N+1];
for(int i=weight[0]; i<=N; i++){
dp[0][i] = value[0];
}
for(int i=1; i<M; i++){
for(int j=1; j<=N; j++){
if(weight[i] > j){
dp[i][j] = dp[i-1][j];
}else{
dp[i][j] = Math.max(dp[i - 1][j], dp[i - 1][j - weight[i]] + value[i]);
}
}
}
System.out.println(dp[M-1][N]);
}
}
```
1, the dp array means that we can obtain the maximum value for item `i` and target bag size `j`. The row indicates the item, and the column represents the size of the bag.
2, for init, we init the 1st row and 1st col( but actually we init the col by default 0, that mean )
3, the regression relation is that: for each item:
a, if the weight of the item is heavier than the bag's size, we cannot choose the item and the current size is the size of the collection of the previously chosen items.
b, if the weight of the item is ok, we have to compare the size of the collection of the previously chosen items minus the size of the current item (if we do not do it, the total size will be the size + the size of the current item, it will break the logic of our dp array).
Here, is the order of the double loop, because we can use a 2-D array to record all results and search for the current row from the previous row.
## Also, we can use a 1-D array to realize it.
<be>
```
for(int i=1; i<M; i++){
for(int j=1; j<=N; j++){
if(weight[i] > j){
dp[i][j] = dp[i-1][j];
}else{
dp[i][j] = Math.max(dp[i - 1][j], dp[i - 1][j - weight[i]] + value[i]);
}
```
## change to
```
int[] dp = new int[target+1];
```
```
for(int i=1; i<nums.length; i++){
for(int j=target; j>=1; j--){
if(nums[i] > j){
continue;
}
dp[j] = Math.max(dp[j], dp[j-nums[i]] + nums[i]);
}
}
```
---
# 416. Partition Equal Subset Sum
Given an integer array nums, return true if you can partition the array into two subsets such that the sum of the elements in both subsets is equal or false otherwise.
Example 1:
Input: nums = [1,5,11,5]
Output: true
Explanation: The array can be partitioned as [1, 5, 5] and [11].
Example 2:
Input: nums = [1,2,3,5]
Output: false
Explanation: The array cannot be partitioned into equal sum subsets.
Constraints:
1 <= nums.length <= 200
1 <= nums[i] <= 100
[Original Page](https://leetcode.com/problems/partition-equal-subset-sum/description/)
```
public boolean canPartition(int[] nums) {
int sum = Arrays.stream(nums).sum();
if(sum%2==1){
return false;
}
int target = sum>>1;
int[][] dp = new int[nums.length][target+1];
for(int i=nums[0]; i<=target; i++){
dp[0][i] = nums[0];
}
for(int i=1; i<nums.length; i++){
for(int j=1; j<=target; j++){
if(nums[i] > j){
dp[i][j] = dp[i-1][j];
}else{
dp[i][j] = Math.max(dp[i-1][j], dp[i-1][j-nums[i]] + nums[i]);
}
}
}
return dp[nums.length-1][target] == target;
}
```
| flame_chan_llll |
1,918,107 | How Infrastructure Monitoring Can Prevent a Cyber Attack | In today's digital age, where data breaches and cyber threats pose major risks to businesses,... | 0 | 2024-07-10T06:54:43 | https://dev.to/ila_bandhiya/how-infrastructure-monitoring-can-prevent-a-cyber-attack-35hl | devops, cybersecurity, monitoring, eventdriven |
In today's digital age, where data breaches and cyber threats pose major risks to businesses, proactive cybersecurity measures are more needed than ever. One of the most effective defenses gaining prominence is infrastructure monitoring. Let’s explore the pivotal role of infrastructure monitoring in preemptively thwarting cyber attacks through real-world examples, industry insights, and best practices.
## Cybersecurity Challenges
Cyber attacks continue to evolve in sophistication and frequency, targeting organizations across all sectors. The consequences of these attacks can be devastating, ranging from financial losses and operational disruptions to irreparable damage to brand reputation. As businesses increasingly rely on digital infrastructure, securing sensitive data and maintaining operational resilience have become paramount objectives.
## Real Incidents and Their Impact
**1. Target Data Breach (2013):**
In late 2013, Target, one of the largest retail chains in the United States, fell victim to a [massive data breach](https://redriver.com/security/target-data-breach). Hackers gained access to Target's network through a third-party HVAC vendor's credentials, allowing them to install malware on Target's payment terminals. This malware captured credit and debit card information from over 40 million customers who shopped at Target stores between November 27 and December 15, 2013. Additionally, personal information of 70 million customers was compromised, including names, addresses, phone numbers, and email addresses.
Improved [infrastructure monitoring](https://middleware.io/product/infrastructure-monitoring/) could have detected unauthorized access attempts and prevented data exfiltration
**2. Equifax Data Breach (2017):**
[Equifax](https://en.wikipedia.org/wiki/2017_Equifax_data_breach)'s, a major credit reporting agency, suffered a significant data breach in 2017 due to a failure to patch a known vulnerability in its systems. This breach exposed sensitive personal information, including Social Security numbers and financial records, of millions of consumers. With robust infrastructure monitoring, Equifax could have identified the unpatched system promptly and taken corrective actions to prevent unauthorized access and data theft.
## Lessons Learned
**-Importance of Third-Party Security:** The Target breach underscored the critical need for robust third-party vendor management and security protocols. Access controls and monitoring mechanisms should extend to all parties with network access, ensuring comprehensive protection against external threats.
**- Proactive Cybersecurity Measures:** Both the Target and Equifax breaches highlighted the necessity of proactive cybersecurity measures. Continuous monitoring for suspicious activities, timely patching of vulnerabilities, and implementation of robust encryption standards are essential to mitigate risks and strengthen defense mechanisms against evolving cyber threats.
**- Crisis Communication and Reputation Management**: Effective communication during a data breach is crucial to maintaining customer trust and mitigating reputational damage. Prompt notification and transparency with customers and stakeholders can significantly impact the overall response and recovery process.
## Understanding Infrastructure Monitoring
## What is Infrastructure Monitoring?
Infrastructure monitoring involves the continuous surveillance and analysis of IT infrastructure components such as servers, networks, databases, and applications. The primary goal is to monitor performance metrics, detect anomalies, and ensure the overall health and security of IT environments.
## Key Benefits of Infrastructure Monitoring in Cybersecurity
**Early Threat Detection and Response:** Proactive monitoring enables the early detection of abnormal activities, unauthorized access attempts, and potential security breaches in real time. Immediate alerts and notifications empower IT teams to respond swiftly, minimizing the impact of cyber incidents and preventing data loss.
**Continuous Security Assessment:** Ongoing monitoring provides visibility into system vulnerabilities and security posture. Regular assessments allow for proactive measures such as patch management, configuration updates, and vulnerability remediation to mitigate risks and strengthen cybersecurity defenses.
**Operational Resilience and Business Continuity:** Maintaining a secure infrastructure ensures uninterrupted operations and service availability, even in the face of cyber threats or unexpected disruptions. Monitoring supports disaster recovery efforts by providing crucial data insights during incident response and recovery phases, facilitating quicker restoration of services and minimizing downtime.
Implementing Effective Infrastructure Monitoring Strategies
## Choosing the Right Monitoring Tools
Selecting appropriate monitoring tools tailored to organizational needs and IT infrastructure is crucial. [Datadog pricing](https://middleware.io/blog/datadog-pricing/) is way more than other Tools such as [Middleware.io](http://Middleware.io), Prometheus, Grafana, Nagios, and Splunk offers comprehensive monitoring capabilities, including traffic analysis, application performance monitoring (APM), and endpoint security management.
## Integrating Monitoring into IT Operations
Integration of monitoring solutions into DevOps workflows and cloud environments enhances visibility and control over dynamic and distributed IT systems. Automated monitoring and alerting mechanisms streamline incident response processes, enabling proactive management of security incidents and vulnerabilities.
## Trends in Infrastructure Monitoring
The adoption of cloud computing and hybrid IT environments has accelerated the demand for scalable and flexible infrastructure monitoring solutions. Organizations are increasingly investing in AI-driven analytics and machine learning technologies to enhance predictive capabilities and automate threat detection.
## Strengthening Cyber Defenses with Monitoring
Infrastructure monitoring serves as a cornerstone of effective cybersecurity strategy, providing organizations with the visibility and insights needed to protect against evolving cyber threats. By adopting proactive monitoring practices, leveraging advanced tools, and integrating monitoring into IT operations, businesses can enhance their cybersecurity posture, mitigate risks, and safeguard critical assets
Embrace a culture of continuous improvement and vigilance to stay ahead in the cybersecurity landscape and ensure resilient business operations.
As organizations continue to navigate the complexities of cybersecurity in an interconnected world, the lessons learned from past incidents underscore the importance of proactive risk management and continuous monitoring. By implementing robust infrastructure monitoring strategies and staying informed about emerging threats and best practices, businesses can fortify their defenses and safeguard against potential cyber threats effectively.
| ila_bandhiya |
1,918,109 | Git Commands for Software Engineers | A key function of Git is to manage version control and collaborate on software development, making it... | 0 | 2024-07-10T05:39:42 | https://dev.to/bitlearners/git-commands-for-software-engineers-m8k | github, git, development, website | A key function of Git is to manage version control and collaborate on software development, making it a must-have tool for software engineers. Whether you're a beginner or an experienced developer, mastering Git commands will help you manage codebases, track changes, and contribute to projects seamlessly. You will learn the fundamental Git commands that are at the core of version control workflow in this introduction.
##What is Git?
A distributed version control system, Git, is designed to handle both small and large projects quickly and efficiently. This allows multiple developers to work on the same project without overwriting each other's changes, ensuring code integration that is cohesive and conflict-free.
## Why Use Git?
**Version Control:** Using Git, you can track every change made to your codebase and revert to previous versions if necessary.
**Collaboration:** When multiple developers are working on a project simultaneously, their changes are seamlessly merged.
**Branching and Merging:** GitHub's branching model enables developers to work independently before merging new features or bug fixes.
**Distributed System:** Developers have their own copies of the entire project history, which allows for faster operations and backups.
## Setting Up Git
Before you can start using Git, you need to set it up on your local machine.
**1. Install Git**
```
# For Debian-based distributions like Ubuntu
sudo apt-get install git
# For Red Hat-based distributions like Fedora
sudo dnf install git
# For macOS
brew install git
# For Windows, download and install from https://git-scm.com/
```
**2. Configure Git**
The username and email you specify when configuring Git are associated with your commit messages. Using the `--global flag`, you can set these configurations for all repositories on your system.
```
# Set your name
git config --global user.name "Your Name"
# Set your email
git config --global user.email "your.email@example.com"
# Verify your settings
git config --list
```
##Key Git Commands
##Basic Git Operations
These are the foundational commands that you will use frequently.
**1. Initialize a New Repository**
Initializes a new Git repository in the current directory, along with a subdirectory called .git.
```
git init
```
**2. Clone an Existing Repository**
Makes a copy of an existing remote repository on your local machine.
```
git clone https://github.com/username/repository.git
```
**3. Check the Status of Your Repository**
It shows the current state of the working directory as well as the staging area. Git shows which changes have been staged, which haven't, and which files aren't being tracked.
```
git status
```
**4. Add Files to the Staging Area**
Prepares the changes in the working directory for inclusion in the next commit by adding them to the staging area.
```
# Add a single file
git add filename
# Add all files
git add .
```
**5. Commit Changes**
A message is added to the repository that describes the changes made to the staging area.
```
git commit -m "Your commit message"
```
**6. View Commit History**
Display Lists all commits in the current branch, starting from the most recent.
```
git log
```
## Branching and Merging
Branching allows you to create separate environments for development, while merging integrates changes from different branches.
**1. Create a New Branch**
This command creates a new `branch` called new-branch.
```
git branch new-branch
```
**2. Switch to a Branch**
Changes the working directory to the branch specified
```
git checkout new-branch
```
**3. Create and Switch to a New Branch**
Switches immediately to the newly created branch.
```
git checkout -b new-branch
```
**4. Merge a Branch**
The changes from new-branch are merged into the main branch. It is typically done after a feature is complete or a fix is made on a separate branch.
```
git checkout main
git merge new-branch
```
**5. Delete a Branch**
This command deletes the specified branch. A branch is usually removed after it has been merged into another branch.
```
git branch -d new-branch
```
**5. Delete a Branch**
This command deletes the specified branch. In most cases, this is done after the branch has been merged into another branch and is no longer needed.
```
git branch -d new-branch
```
## Undoing Changes
Sometimes you need to undo changes, whether they are in your working directory, staging area, or committed history.
1. Discard Changes in Working Directory
Reverts the file to its last committed state by discarding changes in the working directory.
```
git checkout -- filename
```
**2. Unstage Changes**
Keeps changes in the working directory but removes them from the staging area.
```
git reset HEAD filename
```
**3. Amend the Last Commit**
Commits a new message or additional changes to the most recent commit.
```
git commit --amend -m "New commit message"
```
**4. Revert a Commit**
An undo commit is created by undoing a commit specified in the commit string.
```
git revert commit-hash
```
**5. Reset to a Previous Commit**
This command resets the current branch to the commit specified. If the `--soft` option is selected, the changes will be kept in the working directory, whereas if the `--hard` option is selected, they will be discarded.
```
# Soft reset (keeps changes in working directory)
git reset --soft commit-hash
# Hard reset (discards changes)
git reset --hard commit-hash
```
## Collaboration
Collaborating with others involves working with remote repositories.
**1. Add a Remote Repository**
The URL of a remote repository is associated with a name, typically the origin.
```
git remote add origin https://github.com/username/repository.git
```
**2. Push Changes to Remote Repository**
The local branch commits are uploaded to the corresponding branch in the remote repository.
```
git push origin branch-name
```
**3. Pull Changes from Remote Repository**
Syncs the remote branch with the current branch and fetches and integrates the changes.
```
git pull origin branch-name
```
**4. Fetch Changes from Remote Repository**
Updates are retrieved without being merged into the local branch from the remote repository.
```
git fetch origin
```
## Advanced Git Commands
For more complex workflows, these advanced commands can be very useful.
**1. Stash Changes**
Stacks unfinished changes in the working directory, allowing you to move on to something else without losing your work.
```
git stash
```
2. Apply Stashed Changes
Updates the working directory with the most recent changes.
```
git stash apply
```
**3. View Stashed Changes**
All stashes are listed, along with their names and commit messages.
```
git stash list
```
**4. Cherry-pick a Commit**
The current branch is updated with the changes from a specific commit.
```
git cherry-pick commit-hash
```
**5. Rebase a Branch**
Creates a linear project history by reapplying commits from the current branch onto another branch.
```
git rebase branch-name
```
##Tips and Tricks of git
Enhance your Git experience with these helpful tips.
**1. Aliases**
Save time and keystrokes by defining shortcuts for commonly used Git commands.
```
# Create an alias for git status
git config --global alias.st status
# Create an alias for git log with a specific format
git config --global alias.lg "log --oneline --graph --all"
```
**2. Autocorrect**
Ensures that mistyped commands are automatically corrected after a short delay after they are entered.
```
git config --global help.autocorrect 1
```
**3. Colorize Git Output**
Provides color-coded output for Git commands to make them easier to read.
```
git config --global color.ui auto
```
**Conclusion**
Having a clear understanding and use of these fundamental Git commands will greatly improve your workflow as a software engineer as well as your productivity. As a result of Git's robust version control capabilities, as well as its robust branching and merging features, Git has become one of the most indispensable tools for modern software development. Integrate Git into your projects today in order to take advantage of the benefits of efficient version control and collaboration that Git provides. | bitlearners |
1,918,111 | 10 Innovative Generative AI Applications in Action | Quick Summary:-Discover the top innovative generative AI applications in 2024. As we explore these... | 0 | 2024-07-10T05:41:46 | https://dev.to/vikas_brilworks/10-innovative-generative-ai-applications-in-action-1a7l | gpt3 | **Quick Summary:-**Discover the top innovative generative AI applications in 2024. As we explore these insights, we will explore how generative AI is reshaping the landscape of content generation.
Generative AI has been grabbing more attention than any other technology over the last two years. More than 70% of content marketers reported using generative AI for content creation to some extent.
Some say it can't match human creativity, while others have discovered it's an amazing technology that might soon take over jobs that used to need human effort. Nowadays, business leaders are bombarded with articles about how AI is churning out impressive landing pages, marketing content, helping businesses build hyper-personalized digital platforms, and developing software and games in no time.
A lot of these articles are clickbait, as the technology isn't quite that advanced yet. Still, we can't ignore that generative AI has the potential to outdo human creativity in some areas.
Business leaders are still exploring how to harness this innovative AI technology effectively. Although it is often depicted as revolutionary on the internet, that's not entirely accurate. This technology has certain limitations and has not yet reached the stage where it can fully automate business operations without human oversight. Human involvement remains essential, but generative AI can be considered a powerful ally that significantly enhances productivity.
## What is generative AI?
There are so many fascinating techniques and AI tools that work together to enable generative models to comprehend natural language and generate output accordingly. The popular large language models such as GPT, Google's Gemini, Meta's LLaMA leverage neural networks, transformers, machine learning, deep learning, and various other tools for generating content.
Are you feeling a little lost when these terms appear? Head to this blog to learn some essential generative AI terms.
Generative AI can now understand text, images, video, and audio; that's why it can transcribe our conversations, extract text from images, and summarise video content. Beyond this, generative AI can help in several other areas, which we will discuss in this section.
Generative AI In Action: Top Applications in 2024
Generative AI is revolutionizing various industries by creating content, optimizing processes, and enhancing creativity. Here, we explore ten innovative applications of generative AI that showcase its potential and transformative power.
## 1. Content Creation and Copywriting
Generative AI models, like OpenAI's GPT-4, can write high-quality content indistinguishable from human-written work in terms of grammar, style, and factual accuracy. These tools can generate blog posts, marketing copy, and even entire books.
However, it's important to remember that AI-generated content often lacks the nuance and creativity of human-written work. For best results, these models are best used as a starting point or brainstorming tool, with a human touch to refine the final product.
## 2. Art and Design
The market for AI-powered design tools is growing fast, expected to increase from $4.54 billion in 2023 to $5.54 billion in 2024. These tools help designers quickly create impressive designs and often work alongside them, making the process collaborative. Sometimes, it's hard to tell if a design, especially a simpler one, was made by AI.
These AI tools greatly help artists and designers, speeding up the creation of artwork and designs. They can generate patterns, assist with graphic design, and even create original art pieces.
## 3. Music Composition
Generative AI is making waves in the music industry by composing original music. AI models like OpenAI's MuseNet and Google's Magenta can create compositions in various genres and styles.
A survey found that 60% of musicians already use AI in some aspect of music production.
## 4. Video Game Development
In video game development, it can aid developers create procedural content, such as landscapes, levels, and characters. Games like "No Man's Sky" have utilized generative algorithms to create expansive, unique universes.
## 5. Fashion Design
In the fashion industry, the use of generative AI is still limited to specific tasks; it's already making a difference. Online stores are using AI chatbots to answer customer questions and suggest products. Similarly, brands are leveraging AI to write product descriptions.
Beyond sales, fashion is exploring AI for creative projects. One brand used AI to generate an interactive installation, while another created a campaign using AI-generated imagery.
## 6. Healthcare and Drug Discovery
The generative use cases AI in healthcare are vast. Drug discovery is a traditionally slow and expensive process, taking years and billions of dollars. AI is changing that. AI is used to analyze vast amounts of data to identify targets for new drugs. It can even predict the 3D structures of these targets.
Additionally, AI can virtually test drug candidates, reducing the need for expensive physical testing. AI can also predict how a drug might behave in the body, and even design entirely new drug molecules.
In July 2021, a breakthrough in protein science occured. AlphaFold, an AI system developed by DeepMind, predicted the 3D structures for a massive dataset of 330,000 proteins, including all the proteins in the human genome.
## 7. Customer Service and Chatbots
Generative AI powers advanced chatbots and virtual assistants that enhance customer service. These AI systems can handle complex queries, provide personalized responses, and improve customer satisfaction. Companies like IBM Watson and Microsoft Azure are leading the way in developing intelligent customer service solutions.
## 8. Finance and Investment
In finance, generative AI is used for algorithmic trading, risk assessment, and financial forecasting. This industry is experimenting with AI to offload repetitive tasks and identify discrepancies to reduce costs and improve efficiency. AI is fundamentally transforming how financial operations are conducted.
## 10. Education and E-Learning
AI is changing education by offering an assistant that can efficiently answer questions at scale. Educational institutions are striving to create classrooms where each student receives personalized support through AI-powered learning. These programs operate similarly to chatbots, consistently serving as tutors to assist students in exploring options and providing tailored instruction.
This marks a shift from traditional methods, where creating customized learning plans can be challenging.
AI enables scalable personalized learning, functioning as an assistant that adjusts the curriculum to meet individual student needs. This tool holds significant potential for educational institutions, with its applications expanding rapidly. From responsive chatbots to adaptive learning environments and personalized AI tutors, these advancements showcase the future of education. With AI, personalized education for every student is becoming more achievable.
**Conclusion**
Generative AI helps businesses in many ways by enabling them to develop tools that can mimic human intelligence and automate several tasks. However, this technology is still in its infancy and requires human oversight to reach its full potential.
At Brilworks, we specialize in developing state-of-the-art tailored AI applications to help businesses solve complex problems using technology and streamline their operations. As a leading generative AI development company, we help businesses every step of the way, from consultation to planning to implementation. | vikas_brilworks |
1,918,112 | Mobile App Development Firms in New York: What to Look For | New York City, with its vibrant tech ecosystem and entrepreneurial spirit, is home to a plethora of... | 0 | 2024-07-10T05:43:56 | https://dev.to/gauravsingh15x/mobile-app-development-firms-in-new-york-what-to-look-for-3im | webdev, softwaredevelopment, appdevelopmentcompany, appdevelopmentnyc | New York City, with its vibrant tech ecosystem and entrepreneurial spirit, is home to a plethora of mobile app development firms. These firms cater to a wide range of needs, from creating sleek, user-friendly interfaces to integrating advanced functionalities. If you’re considering developing a mobile app, understanding what sets a top firm apart can help you make an informed decision. Here’s a comprehensive guide on what to look for in a mobile [app development firm in New York](https://www.apptunix.com/mobile-app-development-company-new-york-usa/?utm_source=organic-article&utm_medium=10july24-Gaurav).

## 1. Expertise and Experience
One of the most crucial factors to consider is the firm's expertise and experience. A seasoned firm will have a portfolio showcasing successful projects across various industries. This experience is vital as it reflects the firm’s ability to handle different challenges and adapt to evolving technologies. Look for firms that have a proven track record in developing apps similar to what you envision.
**Key Points:
**
Review the firm’s portfolio to assess the quality and diversity of their work. Check for case studies or client testimonials that demonstrate their ability to deliver results.
## 2. Comprehensive Service Offering
A full-service app development firm provides a wide range of services to cover all aspects of the app development lifecycle. This includes:
**Consultation and Strategy:** Helping you refine your app idea, define objectives, and create a strategic plan.
**Design:** Crafting a user-friendly and visually appealing interface.
Development: Building the app using the latest technologies and best practices.
**Testing: **Ensuring the app is bug-free and performs well across different devices and platforms.
**Deployment:** Assisting with launching the app on app stores.
Post-Launch Support: Offering ongoing maintenance and updates.
Choosing a firm that provides comprehensive services ensures that you receive end-to-end support and minimizes the need for multiple vendors.
## 3. Technical Proficiency
The firm should possess strong technical skills and knowledge of the latest development technologies and trends. This includes proficiency in programming languages, frameworks, and tools relevant to mobile app development. Additionally, the firm should be well-versed in both iOS and Android platforms, or offer cross-platform development solutions.
Key Points:
Verify the firm's technical skills by asking about their development methodologies and technologies used.
Ensure they stay updated with industry trends and emerging technologies.
## 4. Design and User Experience (UX)
An effective mobile app not only functions well but also offers a seamless and enjoyable user experience. The firm should prioritize UX/UI design, focusing on creating intuitive and engaging interfaces. A good design enhances usability and helps retain users, making it a critical aspect of app development.
Key Points:
Evaluate the firm's design portfolio to assess their approach to UX/UI.
Look for apps they’ve developed that have received positive feedback for design and user experience.
## 5. Communication and Collaboration
Effective communication and collaboration are essential for a successful app development project. The firm should be transparent, responsive, and proactive in their communication. They should work closely with you, providing regular updates and seeking your feedback throughout the development process.
Key Points:
Assess the firm’s communication style and responsiveness during initial interactions.
Establish clear communication channels and expectations from the start.
6. Quality Assurance and Testing
Quality assurance is crucial for delivering a high-performing app. The firm should have a robust testing process in place to identify and fix issues before the app goes live. This includes functional testing, performance testing, and compatibility testing to ensure the app works well on various devices and platforms.
Key Points:
Inquire about the firm’s testing procedures and quality assurance practices.
Ensure they conduct thorough testing to deliver a reliable and bug-free app.
## 7. Cost and Budget
Understanding the cost structure is important for budgeting and managing expectations. While cost shouldn’t be the only deciding factor, it’s essential to choose a firm that offers transparent pricing and delivers value for money. Be wary of firms that offer excessively low prices, as this may compromise the quality of the final product.
Key Points:
Request a detailed quote and breakdown of costs.
Compare pricing with the services offered to ensure it aligns with your budget.
## 8. Post-Launch Support and Maintenance
The work doesn’t end once the app is launched. Post-launch support and maintenance are critical for addressing any issues that arise, implementing updates, and ensuring the app continues to perform well. Choose a firm that offers ongoing support and is committed to helping you through the app’s lifecycle.
**Key Points:
**
Confirm the firm’s post-launch support policies and services.
Understand the terms for updates, bug fixes, and maintenance.
Why Apptunix Stands Out
Among the many mobile app development firms in New York, Apptunix distinguishes itself through its comprehensive service offerings, technical expertise, and client-focused approach. With a proven track record of successful projects, Apptunix delivers high-quality mobile applications tailored to meet diverse business needs. Our end-to-end services ensure that every aspect of app development, from strategy and design to development and post-launch support, is covered.
## Key Highlights of Apptunix:
**Expert Team: **Our experienced team of developers, designers, and strategists is dedicated to creating innovative and effective mobile solutions.
**Comprehensive Services:** We provide a full spectrum of services, ensuring seamless execution of your app development project.
**Focus on Quality:** We adhere to stringent quality assurance processes to deliver reliable and high-performing apps.
**Client-Centric Approach: **We prioritize our clients' needs, ensuring transparent communication and collaborative development.
**Competitive Pricing: **Our flexible pricing models offer high-quality app development at competitive rates.
For businesses seeking a top-tier [mobile app development company in New York](https://www.apptunix.com/mobile-app-development-company-new-york-usa/?utm_source=organic-article&utm_medium=10july24-Gaurav), Apptunix offers the expertise, creativity, and support needed to bring your app vision to life. Visit Apptunix to learn more about how we can assist with your mobile app development needs.
| gauravsingh15x |
1,918,113 | How effective is Joint Genesis in relieving joint pain? | try official product How effective is Joint Genesis in relieving joint pain? Joint Genesis is a... | 0 | 2024-07-10T05:45:50 | https://dev.to/tryofficialproduct/how-effective-is-joint-genesis-in-relieving-joint-pain-3ef |
try official product
How effective is [**Joint Genesis**](https://tryofficialproduct.com/) in relieving joint pain?
Joint Genesis is a unique approach to joint health that finally addresses what growing research now suggests is the origins of age-related joint decay: the loss of hyaluronan as you get older.

So you can once again cushion and lubricate those stiff and dehydrated joints, nourish your cartilage tissue, and support a healthy inflammatory response...
Allowing you to enjoy a new beginning, and start living life with a spring in your step and a smile on your face again!
Our proprietary formula is the first in the world to combine four research-backed joint-supporting nutrients with Mobilee®, an advanced and patented ingredient shown to multiply hyaluronan molecules in the synovial fluid by a factor of 10.
This cutting-edge ingredient blend supports joint health in a novel way: by rehydrating and thickening up the naturally jelly-like synovial fluid in our joints. | tryofficialproduct | |
1,918,114 | Introducing DOCSCAN: The Ultimate Global ID Document Scanning API | Revolutionizing eKYC with AI-Powered Document Scanning In today's fast-paced digital... | 0 | 2024-07-10T05:46:21 | https://dev.to/vyan/introducing-docscan-the-ultimate-global-id-document-scanning-api-4c7a | webdev, javascript, beginners, react | ## Revolutionizing eKYC with AI-Powered Document Scanning
In today's fast-paced digital landscape, ensuring the authenticity of user identities is crucial for businesses. Enter PixLab's cutting-edge DOCSCAN API, a powerful tool designed to streamline the eKYC (electronic Know Your Customer) process. This AI-powered platform offers robust ID document scanning and data extraction capabilities, making it a game-changer for developers and businesses alike.
### Key Features of DOCSCAN API
#### Comprehensive Document Support
The DOCSCAN API supports over 11,000 types of ID documents from 197+ countries, including:
- Passports
- ID cards
- Driving licenses
- Visas
- Birth certificates
- Death certificates
No other KYC platform offers such extensive coverage, making DOCSCAN an industry leader.
#### Advanced Features
The API includes highly accurate text scanning and automatic face detection and cropping. This ensures precise extraction of essential details from documents, such as:
- Full name
- Issuing country
- Document number
- Address
- Expiry date
#### Developer-Friendly Integration
DOCSCAN is designed with developers in mind. The single REST API endpoint simplifies the integration process, allowing for quick and easy implementation into any application.
### Versatile Use Cases
DOCSCAN is ideal for various industries and applications, including:
- **KYC (Know Your Customer):** Enhance security across digital platforms.
- **User Verification:** Ensure authenticity in user profiles.
- **Financial Services:** Facilitate international market expansion.
- **Fraud Detection:** Combat identity theft and fraudulent activities.
- **E-commerce:** Prevent chargebacks and combat credit card fraud.
- **Healthcare:** Enhance patient care with secure identity verification.
- **Travel & Hospitality:** Ensure secure, seamless check-in processes for travelers.
### Easy Integration with DOCSCAN API
Integrating the DOCSCAN API into your application is straightforward. Here’s a step-by-step guide to get you started:
#### 1. Get Your API Key
First, you need to sign up at PixLab and generate your API key. This key is essential for authenticating your requests to the DOCSCAN API.
#### 2. Endpoint and Parameters
The primary endpoint for DOCSCAN is `https://api.pixlab.io/docscan`. You can make GET or POST requests to this endpoint, depending on your preference for uploading the document image.
#### 3. Making a Request
Here’s a simple example using JavaScript to scan a passport image:
```javascript
const apiKey = 'YOUR_PIXLAB_API_KEY'; // Replace with your PixLab API Key
const imageUrl = 'http://example.com/passport.png'; // URL of the passport image
const url = `https://api.pixlab.io/docscan?img=${encodeURIComponent(imageUrl)}&type=passport&key=${apiKey}`;
fetch(url)
.then(response => response.json())
.then(data => {
if (data.status !== 200) {
console.error(data.error);
} else {
console.log("Cropped Face URL: " + data.face_url);
console.log("Extracted Fields: ", data.fields);
}
})
.catch(error => console.error('Error:', error));
```
#### 4. Handling the Response
The API responds with a JSON object containing the scanned information. This includes URLs to the cropped face image and detailed extracted fields like full name, issuing country, document number, and more.
### Additional Code Samples
#### Python

#### PHP

#### Ruby

#### Java
```java
import java.io.BufferedReader;
import java.io.InputStreamReader;
import java.net.HttpURLConnection;
import java.net.URL;
import org.json.JSONObject;
public class DocScanExample {
public static void main(String[] args) {
try {
String apiKey = "YOUR_PIXLAB_API_KEY"; // Replace with your PixLab API Key
String imageUrl = "http://example.com/passport.png"; // URL of the passport image
String urlStr = "https://api.pixlab.io/docscan?img=" + java.net.URLEncoder.encode(imageUrl, "UTF-8") + "&type=passport&key=" + apiKey;
URL url = new URL(urlStr);
HttpURLConnection conn = (HttpURLConnection) url.openConnection();
conn.setRequestMethod("GET");
BufferedReader in = new BufferedReader(new InputStreamReader(conn.getInputStream()));
String inputLine;
StringBuilder content = new StringBuilder();
while ((inputLine = in.readLine()) != null) {
content.append(inputLine);
}
in.close();
conn.disconnect();
JSONObject data = new JSONObject(content.toString());
if (data.getInt("status") != 200) {
System.out.println("Error: " + data.getString("error"));
} else {
System.out.println("Cropped Face URL: " + data.getString("face_url"));
System.out.println("Extracted Fields: " + data.getJSONObject("fields").toString());
}
} catch (Exception e) {
e.printStackTrace();
}
}
}
```
### Comprehensive HTTP Response
The DOCSCAN API endpoint always returns a JSON object. Below are the fields typically included in the response:
- `status`: HTTP status code (200 indicates success).
- `type`: Type of the scanned document.
- `face_url`: URL to the cropped image of the face from the document.
- `mrz_raw_text`: Extracted raw MRZ text (for Passports and Visas only).
- `fields`: A JSON object containing extracted data such as:
- `fullName`
- `issuingCountry`
- `documentNumber`
- `address`
- `dateOfBirth`
- `dateOfExpiry`
- `sex`
- `nationality`
- `issuingDate`
- `checkDigit`
- `personalNumber`
- `finalCheckDigit`
- `issuingState`
- `issuingStateCode`
- `religion`
### How Does the PixLab DocScan Work?
Here’s what happens when you scan a driving license using the DocScan API:
1. The user’s face is detected using the face detect API.
2. After getting the face coordinate, you can crop and extract the image using the image processing API from PixLab.
3. Then, using the DocScan API, PixLab extracts the information about the user.
4. After processing is done, the image is deleted from the server. PixLab doesn’t store any of the images for future reference, ensuring privacy.
PixLab uses PP-OCR, a practical ultra-lightweight OCR system that consists of:
- Text Detection
- Bounding Box Isolation
- Text Recognition
This enables PixLab to generate accurate results by scanning a driver’s license.
### Real-World Example
Suppose you want to verify a user's passport. By using the DOCSCAN API, you can extract all relevant details and store them in your database for future reference. The API also crops the user's face from the passport image, which can be used for profile verification.
#### App.jsx

```jsx
// components/DocScanComponent.jsx
import { useState } from 'react';
import axios from 'axios';
const DocScanComponent = () => {
const [imageUrl, setImageUrl] = useState('');
const [scanResult, setScanResult] = useState(null);
const [loading, setLoading] = useState(false);
const [error, setError] = useState(null);
const apiKey = 'YOUR_PIXLAB_API_KEY';
const handleScan = async () => {
setLoading(true);
setError(null);
try {
const response = await axios.get('https://api.pixlab.io/docscan', {
params: {
img: imageUrl,
type: 'passport',
key: apiKey,
},
});
if (response.data.status !== 200) {
setError(response.data.error);
} else
{
setScanResult(response.data);
}
} catch (err) {
setError('Error scanning document');
} finally {
setLoading(false);
}
};
return (
<div>
<h1>DocScan</h1>
<input
type="text"
placeholder="Enter Image URL"
value={imageUrl}
onChange={(e) => setImageUrl(e.target.value)}
/>
<button onClick={handleScan} disabled={loading}>
{loading ? 'Scanning...' : 'Scan Document'}
</button>
{error && <p style={{ color: 'red' }}>{error}</p>}
{scanResult && (
<div>
<h2>Scan Result:</h2>
<img src={scanResult.face_url} alt="Cropped Face" />
<pre>{JSON.stringify(scanResult, null, 2)}</pre>
</div>
)}
</div>
);
};
export default DocScanComponent;
```
This is a demo passport image. The extracted data using Pixlab Docscan API is listed below.

### Example Output for a Passport Scan
```
{
"type": "PASSPORT",
"face_url": "https://s3.amazonaws.com/media.pixlab.xyz/24p5ba822a00df7F.png",
"mrz_img_url": "https://s3.amazonaws.com/media.pixlab.xyz/24p5ba822a1e426d.png",
"mrz_raw_text": "P<UTOERIKSSON<<ANNAXMARIAK<<<<<<<<<<<\nL898962C36UTO7408122F1204159ZE184226B<<<<<16",
"fields": {
"fullName": "ERIKSSON ANNA MARIA",
"issuingCountry": "UTO",
"documentNumber": "L898902C36",
"dateOfBirth": "19740812",
"dateOfExpiry": "20120415",
"sex": "F",
"nationality": "UTO"
}
}
```
### Key Takeaways
- DOCSCAN API supports 11,000+ document types from 197+ countries.
- Easy integration with a single REST API endpoint.
- Advanced AI for accurate text scanning and face detection.
- Streamlines KYC, user onboarding, and fraud prevention processes.
- Compatible with multiple programming languages.
### Conclusion
PixLab's DOCSCAN API offers a comprehensive and efficient solution for eKYC processes. With support for a vast array of documents, advanced scanning features, and a developer-friendly interface, integrating this API into your application can significantly enhance your identity verification processes.
To learn more, explore the [DOCSCAN API documentation](https://api.pixlab.io/docscan) and get started today. Revolutionize your eKYC process with PixLab!
For additional resources, code samples, and community-contributed articles, visit the [PixLab GitHub Repository](https://github.com/PixLab) and join the conversation with fellow developers. | vyan |
1,918,115 | Best Tailwind Extensions for Productivity | What are Extensions? Extensions are tools that enhance the functionality of a software... | 0 | 2024-07-10T05:49:18 | https://codeparrot.ai/blogs/best-tailwind-extensions | webdev, tailwindcss, extensions, productivity | ## What are Extensions?
Extensions are tools that enhance the functionality of a software application. They are add-ons that provide additional features, customization options, or integrations to improve the user experience. Tailwind extensions, for example, can be used to extend the capabilities of web browsers, code editors, content management systems, and other software applications. These extensions are designed to make your development process more efficient and productive, offering a range of tools to help you get the most out of your software.
## What is Tailwind?
Tailwind CSS is a highly customizable, low-level CSS framework that gives developers the tools to build modern web interfaces without ever leaving their HTML. Unlike other CSS frameworks, Tailwind is not a UI kit. It doesn’t come with built-in components like buttons or cards. Instead, it provides utility classes that allow you to style every aspect of your application.
Developers love Tailwind because it allows them to build custom designs quickly and easily. It is a great choice for developers who want to build custom designs without writing custom CSS. With Tailwind, you can easily apply styles directly within your HTML, making your development process more streamlined and your codebase more maintainable.
## Tailwind VSCode Extension
For developers who use Visual Studio Code, the Tailwind CSS IntelliSense extension is a good addition to your toolkit. This tailwind extension provides intelligent code completion for Tailwind CSS classes in your HTML and JSX files. It also includes features like syntax highlighting, hover previews, and documentation links, making it easier to work with Tailwind in your projects.
### Features
- **Autocomplete**: Offers intelligent suggestions for class names, as well as CSS functions and directives.
- **Linting**: Highlights errors and potential bugs in both your CSS and your markup, ensuring clean and error-free code.
- **Hover Previews**: See the complete CSS for a Tailwind class name by hovering over it, providing quick and easy access to style information.
- **Tailwind CSS Language Mode**: An alternative to VS Code's built-in CSS language mode that maintains full CSS IntelliSense support even when using Tailwind-specific at-rules.
### Installation
Install via the [Visual Studio Code Marketplace](https://marketplace.visualstudio.com/items?itemName=bradlc.vscode-tailwindcss). For the extension to activate, you must have Tailwind CSS installed and a Tailwind config file named `tailwind.config.{js,cjs,mjs,ts}` in your workspace.
## Tailwind Chrome Extension
[Gimli](https://chromewebstore.google.com/detail/fojckembkmaoehhmkiomebhkcengcljl?hl=en-GB&utm_source=ext_sidebar) is a Chrome extension that provides a visual editor for Tailwind CSS. It allows you to inspect and edit Tailwind classes directly in your browser, making it easier to experiment with styles and debug layout issues. Gimli is a great tool for developers who want to work with Tailwind CSS in a more visual way.
### Features
- **Visual Editor**: Provides a visual interface for editing Tailwind CSS classes, allowing you to see changes in real-time.
- **Intuitive Interface**: Offers a user-friendly interface that makes it easy to experiment with styles and customize your design.
- **Live Preview**: Shows a live preview of your changes as you edit Tailwind classes, making it easy to see how your changes affect the layout.
### Installation
Install via the [Chrome Web Store](https://chrome.google.com/webstore/detail/gimli/fojckembkmaoehhmkiomebhkcengcljl?hl=en-GB&utm_source=ext_sidebar). Once installed, you can activate the extension by clicking on the Gimli icon in your browser toolbar.
## Tailwind for JetBrains
JetBrains IDEs like WebStorm, PhpStorm, and others include support for intelligent Tailwind CSS completions in your HTML and when using `@apply`. The Tailwind CSS plugin for JetBrains IDEs provides code completion, linting, and documentation links for Tailwind CSS classes, making it easier to work with Tailwind in your projects.
### Features
- **Code Completion**: Offers intelligent suggestions for Tailwind CSS classes, as well as CSS functions and directives.
- **Hover Previews**: See the complete CSS for a Tailwind class name by hovering over it, providing quick and easy access to style information.
- **Automatic Formatting**: Automatically formats your Tailwind CSS classes when you save your files, ensuring consistent code style across your project.
### Installation
You can read more about the [Tailwind CSS plugin for JetBrains IDEs](https://www.jetbrains.com/help/webstorm/tailwind-css.html#ws_css_tailwind_install) and install it directly from there for your specific JetBrains IDE.
## Tailwind Autocomplete Extension
The Tailwind Autocomplete extension is a specialized tool that offers autocomplete functionality for Tailwind classes. It is available for various code editors and integrates smoothly to provide:
### Features
- **Class Name Suggestions**: Provides intelligent suggestions for Tailwind CSS classes as you type, making it easier to apply styles to your HTML elements.
- **Intelligent Filtering**: Filters class names based on your input, helping you find the right class quickly and efficiently.
- **Custom Class Suggestions**: Supports custom class names, allowing you to create your own utility classes and use them in your projects.
## Tailwind Prettier
Tailwind Prettier is a prettier plugin for Tailwind CSS that automatically sorts classes based on [a recommended class order](https://tailwindcss.com/blog/automatic-class-sorting-with-prettier#how-classes-are-sorted). It is a Tailwind extension that combines the power of Tailwind CSS with the popular code formatting tool, Prettier
### Features
- **Automatic Class Sorting**: Sorts Tailwind CSS classes based on a recommended order, making your code more readable and maintainable.
- **Custom Class Order**: Allows you to customize the order in which classes are sorted, giving you full control over how your classes are organized.
- **Automatic Formatting**: Automatically formats your Tailwind CSS classes when you save your files, ensuring consistent code style across your project.
### Installation
Install `prettier-plugin-tailwindcss` as a dev-dependency:
```bash
npm install -D prettier prettier-plugin-tailwindcss
```
Then, add the plugin to your [Prettier configuration](https://prettier.io/docs/en/configuration.html):
```json
// .prettierrc
{
"plugins": ["prettier-plugin-tailwindcss"]
}
```
## Useful Tailwind Tools
- [DesginGUI](https://www.designgui.io/): The Browser Extension for managing colors in CSS Variables.
- [DevTools for Tailwind CSS](https://devtoolsfortailwind.com/): A paid Chrome extension that simplifies the debugging technique.
- [Tailwind Play](https://play.tailwindcss.com/): An online playground for Tailwind CSS.
## Conclusion
Tailwind Extensions are essential tools that can significantly enhance your workflow and productivity when working with Tailwind CSS. Whether you are using the Tailwind Chrome extension for real-time editing, the Tailwind VSCode extension for intelligent autocomplete and linting, or the Tailwind Autocomplete extension for streamlined class suggestions, these tools are designed to make your development process more efficient.
Additionally, integrating Tailwind Prettier into your workflow ensures your code is not only functional but also beautifully formatted. By leveraging these Tailwind Extensions, you can take your web development skills to the next level and create stunning, maintainable web applications with ease. Happy coding 🚀 !
| harshalranjhani |
1,918,116 | Mastering Enterprise Data Lake Architectures & Implementation Solutions | In the age of big data, organizations are increasingly turning to data lakes as a strategic solution... | 0 | 2024-07-10T05:52:36 | https://dev.to/datameticasolutions/mastering-enterprise-data-lake-architectures-implementation-solutions-4g79 | database, architecture, cloud | In the age of big data, organizations are increasingly turning to data lakes as a strategic solution for managing vast amounts of structured and unstructured data. Enterprise data lake architectures offer a scalable and flexible way to store, process, and analyze data, enabling businesses to derive valuable insights. However, successful [data lake implementation ](https://www.datametica.com/data-lake-architectures-and-implementation-solutions/)and data lake migration are complex undertakings that require careful planning and execution.
### Understanding Data Lake Architectures
Data lake architectures are designed to handle large volumes of diverse data types, including structured data from databases, semi-structured data such as JSON files, and unstructured data like text and images. Unlike traditional data warehouses, data lakes use a flat architecture to store data in its raw form, providing several key advantages:
- Scalability: Data lakes can scale horizontally, allowing organizations to add storage and processing power as their data needs grow.
- Flexibility: They support multiple data types and formats, making it easier to ingest and store various data sources.
- Cost-Effectiveness: By leveraging cloud-based storage solutions, data lakes can be more cost-effective compared to traditional on-premises storage systems.
### Key Considerations for Data Lake Implementation
**Implementing a data lake involves several critical steps:**
- Define Objectives and Use Cases: Start by identifying the specific business objectives and use cases that the data lake will support. This helps in designing a solution that aligns with organizational goals.
- Choose the Right Platform: Selecting a suitable platform is crucial. Cloud providers like AWS, Google Cloud, and Azure offer robust data lake solutions with integrated tools for storage, processing, and analytics.
- Data Ingestion and Integration: Develop a strategy for ingesting data from various sources. This includes real-time streaming data, batch processing, and integrating with existing systems.
- Data Governance and Security: Implement robust data governance policies to ensure data quality, security, and compliance with regulatory requirements.
### Navigating Data Lake Migration
Data lake migration involves transferring data from existing systems to a new data lake environment. This process can be challenging but is essential for consolidating data and unlocking new capabilities. Key steps include:
- Assessment and Planning: Conduct a thorough assessment of the current data landscape and plan the migration process. Identify dependencies, potential risks, and mitigation strategies.
- Data Mapping and Transformation: Map existing data structures to the new data lake schema. This may involve transforming data to ensure compatibility and optimize performance.
- Incremental Migration: To minimize disruption, consider an incremental migration approach. Move data in phases, validating each step to ensure accuracy and completeness.
- Testing and Validation: Rigorously test the migrated data to ensure it meets quality standards and business requirements.
### Conclusion
Enterprise data lake architectures and implementation solutions are pivotal for organizations seeking to harness the power of big data. By carefully planning data lake implementation and executing data lake migration with precision, businesses can build a scalable, flexible, and cost-effective data infrastructure. This transformation not only enhances data management capabilities but also empowers organizations to derive deeper insights and drive innovation. As you embark on this journey, remember that success lies in strategic planning, choosing the right tools, and maintaining a focus on data governance and security.
| datameticasolutions |
1,918,118 | Polars: Empowering Large-Scale Data Analysis in Python | In today’s data-driven world, analyzing vast datasets efficiently is crucial. Python, a versatile... | 0 | 2024-07-10T05:54:47 | https://dev.to/sejal_4218d5cae5da24da188/polars-empowering-large-scale-data-analysis-in-python-17n6 | polars, dataanalyst, python | In today’s data-driven world, analyzing vast datasets efficiently is crucial. Python, a versatile programming language, offers various libraries for data manipulation and analysis. One powerful tool is Polars, an open-source library designed for high-performance data manipulation and analysis within the Python ecosystem.
## What are Polars?
Polars is an open-source data manipulation and analysis library for Python. It handles large-scale data with ease, making it a great choice for data engineers, scientists, and analysts. Polars provides a high-level API that simplifies data operations, making it accessible to both beginners and experienced professionals.
## Comparing Polars with Pandas
**Lazy Evaluation vs. In-Memory Processing:**
-
**Polars:** Uses lazy evaluation, processing data step by step, allowing it to handle datasets larger than the available memory.
-
**Pandas:** Loads entire datasets into memory, making it less suitable for large datasets that may exceed available RAM.
**Parallel Execution:**
-
**Polars:** Leverages parallel execution, distributing computations across multiple CPU cores.
-
**Pandas:** Primarily relies on single-threaded execution, which can lead to performance bottlenecks with large datasets.
**Performance with Large Datasets:**
-
**Polars:** Excels at handling large datasets efficiently and delivers impressive performance.
-
**Pandas:** May suffer from extended processing times as dataset sizes increase, potentially limiting productivity.
**Ease of Learning:**
-
**Polars:** Offers a user-friendly API that is easy to learn.
-
**Pandas:** Known for its flexibility but may have a steeper learning curve for newcomers.
**Integration with Other Libraries:**
-
**Polars:** Seamlessly integrates with various Python libraries for advanced visualization and analysis.
-
**Pandas:** Also supports integration with external libraries but may require more effort for seamless collaboration.
**Memory Efficiency:**
-
**Polars:** Prioritizes memory efficiency by avoiding unnecessary data loading.
-
**Pandas:** Loads entire datasets into memory, which can be resource-intensive.
## Features of Polars
**Data Loading and Storage:**
-
**CSV, Parquet, Arrow, JSON:** Polars supports these formats for efficient data access and manipulation.
-
**SQL Databases:** Connect directly to SQL databases for data retrieval and analysis.
-
**Custom Data Sources:** Define custom data sources and connectors for specialized use cases.
**Data Transformation and Manipulation:**
-
**Data Filtering**
-
**Data Aggregation:**
-
**Data Joining:**
## Conclusion
Polars is a potent library for large-scale data manipulation and analysis in Python. Its features, including lazy evaluation, parallel execution, and memory efficiency, make it an excellent choice for handling extensive datasets. By integrating seamlessly with other Python libraries, Polars provides a robust solution for data professionals. Explore the powerful capabilities of Polars for your data analysis needs and unlock the potential of large-scale data manipulation in Python. For more in-depth information, read the full article on [Pangaea X](https://www.pangaeax.com/2023/09/14/polars-empowering-large-scale-data-analysis-in-python/). | sejal_4218d5cae5da24da188 |
1,918,120 | online legal consultation | best legal firm | law firm | Get expert legal advice on contracts, agreements, and document review. Our online legal consultation... | 0 | 2024-07-10T05:57:37 | https://dev.to/ankur_kumar_1ee04b081cdf3/online-legal-consultation-best-legal-firm-law-firm-3jej | Get expert legal advice on contracts, agreements, and document review. Our online legal consultation service connects you with experienced lawyers to ensure your contracts are airtight. Protect your business interests - speak with a legal professional today.
Contact us: - 8800788535
Email us: - care@leadindia.law
Website: - https://www.leadindia.law/lawyer-consultation
 | ankur_kumar_1ee04b081cdf3 | |
1,918,123 | Contingent Contract – Meaning | best legal firm | law firm | Get expert legal advice online. Our contract review lawyers analyze your documents, negotiate terms,... | 0 | 2024-07-10T06:04:20 | https://dev.to/ankur_kumar_1ee04b081cdf3/contingent-contract-meaning-best-legal-firm-law-firm-1lah | Get expert legal advice online. Our contract review lawyers analyze your documents, negotiate terms, and draft customized agreements tailored to your needs. Secure your business with a contingent contract that protects your interests.
Contact us: - 8800788535
Email us: - care@leadindia.law
Website:
https://www.leadindia.law/blog/en/contingent-contracts-under-indian-contract-act/
 | ankur_kumar_1ee04b081cdf3 | |
1,918,124 | PHP 8.4 has new Array Find Functions | PHP 8.4 has introduced some exciting new features to enhance the functionality and ease of working... | 0 | 2024-07-10T06:05:23 | https://dev.to/invezza/php-84-has-new-array-find-functions-3lo9 | php, webdev, laravel, web | PHP 8.4 has introduced some exciting new features to enhance the functionality and ease of working with arrays. Among these, the new array find functions stand out as powerful tools for developers. Let’s dive into these new additions and see how they can be leveraged in your [PHP projects](https://www.invezzatechnologies.com/custom-php-development/).
Click here: https://medium.com/@chriscullis81/php-8-4-has-new-array-find-functions-bf21252eb0b2
| invezza |
1,918,127 | contract of agreement | best legal firm | law firm | Get expert legal advice online. Our contract review lawyers analyze your documents, provide... | 0 | 2024-07-10T06:12:01 | https://dev.to/ankur_kumar_1ee04b081cdf3/contract-of-agreement-best-legal-firm-law-firm-14lc | Get expert legal advice online. Our contract review lawyers analyze your documents, provide customized guidance, and help you draft airtight agreements. Take the stress out of legal matters - connect with a professional today.
Contact us: - 8800788535
Email us: - care@leadindia.law
Website: - https://www.leadindia.law/blog/en/contract-templates-and-agreements/
 | ankur_kumar_1ee04b081cdf3 | |
1,918,128 | Turnstile equipped with intelligent Eye Recognition devices within Dubai, Abu Dhabi and across UAE | Speed gates for turntables are security mechanisms that are designed to control the flow of people... | 0 | 2024-07-10T06:12:14 | https://dev.to/aafiya_69fc1bb0667f65d8d8/turnstile-equipped-with-intelligent-eye-recognition-devices-within-dubai-abu-dhabi-and-across-uae-7pc | software, turnstile, accesscontrol, uae | [Speed gates for turntables](https://tektronixllc.ae/turnstile-speed-gates-uae/) are security mechanisms that are designed to control the flow of people into and out of secure zones. They have fast-moving barriers which open and close quickly permitting authorized people to enter while blocking unauthorized access.
**Intelligent Face Recognition Devices**
[Intelligent facial detection devices](https://tektronixllc.ae/facial-recognition-dubai/) are sophisticated biometric systems that make use of facial recognition technologies to recognize people. The devices look at facial features and then match them to existing data in order to either grant access to or denial of access.
The benefits of turning the turntable equipped with intelligent Eye Recognition Devices
**Enhanced Security**
The combination of facial recognition technology together with speed gates that turnstiles provides unbeatable security. The facial recognition technology guarantees that only those who are authorized to enter the premises have access to the facility, thus reducing the chance of entry by unauthorized persons.
**Convenient Access**
In contrast to traditional [access control techniques](https://tektronixllc.ae/access-control-system/) including key cards and PIN numbers, facial recognition needs not physical contact. This makes it both convenient and clean. Individuals who are authorized can stroll up to the gate to be confirmed instantly.
| aafiya_69fc1bb0667f65d8d8 |
1,918,129 | Designing An Integration Testing Strategy For Agile: Best Practices And Guidelines | Designing An Integration Testing Strategy For Agile: Best Practices And Guidelines In the Agile... | 0 | 2024-07-10T06:13:47 | https://www.letsdiskuss.com/post/designing-an-integration-testing-strategy-for-agile:-best-practices-and-guidelines | integration, strategy | 
Designing An Integration Testing Strategy For Agile: Best Practices And Guidelines
In the Agile method for developing software, testing how different parts work together is crucial. It makes sure that all pieces fit and function as one complete system. Agile is different from old methods because it focuses on little-by-little progress, which means businesses need a flexible plan for this kind of testing to adapt as things change. There are numerous benefits of integration testing, so when planning integration testing for Agile, it's important to think about these recommended practices and advice:
Designing An Integration Testing Strategy For Agile: Best Practices And Guidelines
**Start early, test continuously**
In Agile, it's good to start testing as soon as you can when developing and do tests over and over again during the whole process. You should put together individual parts created and test them early on. This method is useful for finding problems with integration soon, which lets us solve them quickly and lowers the chance of many defects building up.
**Identify integration points**
Carefully study the structure of the system and find where different parts connect. These points can be things like APIs, databases, services from other companies, and interfaces for users. To create a good plan for integration testing, it is important to know how the different parts depend on each other and interact.
**Prioritize test scenarios**
First, identify the most critical integration test cases and how they affect system operations. Begin with tests that examine areas of high risk, complicated interactions between components, and processes crucial to the business. When you put test cases in order of importance, it helps to use testing resources better and makes sure that all important parts of the system are checked well.
**Implement test automation**
Automation plays a key role in Agile integration testing, as it allows for quick and frequent running of test cases. Put in place automated test groups to check the connections where systems come together, mimic how users would act, and confirm how the system acts under different situations. Automated tests improve how fast you work, help with the ongoing mixing of new code and putting it to use easily and make quicker responses possible for Agile teams.
**Adopt TDD approach**
In Test-Driven Development, you write the tests first before making the code. It helps to concentrate on how easy it is to test and shape the creation of software parts. Put integration tests into this TDD method by setting clear acceptance standards and behaviors you want at the start. TDD encourages teamwork between the people who write code and those who test it, improves how good the code is, and makes sure that tests for combining parts of the software are a main part of making the software.
**Monitor and measure test coverage**
Consistently check and evaluate how much of the testing covers to judge if strategy for integration tests works well. Keep an eye on the amount of code that the integration tests include and find where there are missing parts in the testing coverage. Keep working to get better at covering tests by putting in new scenarios for testing, making current tests better, and focusing on parts where coverage isn't enough.
**Iterate and adapt**
Integration testing in Agile is a repetitive process that grows as the software product develops. Frequently revise and adjust integration testing plans according to feedback, what you have learned, and shifts in project needs. Keep improving your thinking, make better the way you test, and change to fit what your Agile team needs as things keep changing.
**Conclusion**
In the ever-changing world of Agile software development, creating a good plan for integration testing is essential for the projects to succeed. This is not only about finding mistakes; it's also about making sure that all parts of the software work well together without problems. The guidelines mentioned above are a good base, but if you have the proper tools, they can improve how well your testing works.
Opkey is an extensive tool for automation testing that simplifies integration tests in Agile settings. It gives Agile groups the ability to handle integration issues assuredly, providing a range of advanced functions made for the Agile development process.
Opkey has an easy way to find the tests and see where you might be missing some. This helps to decide how to plan the testing better. They have a huge library of pre-built tests with more than 30,000 ready-made tests, which makes starting automated testing quicker so that you can get fast outcomes.
Opkey's test builder which does not require coding makes it easier for both business and IT groups to make tests without having deep knowledge of programming. Also, Opkey offers an impact analysis, which allows them to send early warnings about possible impacts on tests before updates are released into the actual work environment.
Additionally, Opkey's technology for self-repairing scripts makes certain that tests stay strong and dependable by fixing any broken tests automatically after updates occur. With the advanced reports and dashboard from Opkey, you can obtain an important understanding of testing work which helps to save time and reduces the work needed in making audit trails. | rohitbhandari102 |
1,918,130 | ABTCOIN Leads the Future of Cryptocurrency Trading | ABTCOIN Leads the Future of Cryptocurrency Trading The integration of AI and cryptocurrency in the... | 0 | 2024-07-10T06:16:17 | https://dev.to/barrierreefbulletin/abtcoin-leads-the-future-of-cryptocurrency-trading-2oia | abtcoin | **ABTCOIN Leads the Future of Cryptocurrency Trading**
The integration of AI and cryptocurrency in the financial sector has sparked widespread attention, bringing new opportunities and challenges to investors and market participants. AI technology leverages big data analysis and machine learning algorithms to reveal patterns and trends in the cryptocurrency market, providing valuable information for investment decisions. At the same time, blockchain technology provides a reliable data source and security for the development and deployment of AI algorithms.

ABTCOIN Trading Center - AI Trading Center has significant advantages in this field:
1. Leading AI Technology: ABTCOIN Trading Center - AI Trading Center employs advanced AI technology for trading matching and risk control, ensuring investors can complete transactions quickly and enjoy high-quality service. The introduction of AI technology meets investors' demand for efficient and cost-effective investment.
2. Diverse Trading Instruments: ABTCOIN Trading Center - AI Trading Center offers trading services for various mainstream cryptocurrencies, including Bitcoin, Ethereum, and continually introduces new trading instruments to meet investors' diverse needs and achieve effective asset allocation.
3. Efficient Customer Service: ABTCOIN Trading Center - AI Trading Center emphasizes customer service and provides round-the-clock online support. Whether investors are beginners or seasoned players, they can receive timely and effective assistance and advice. Providing comprehensive market analysis and sharing trading strategies helps investors seize market opportunities.
4. Strict Security Measures: ABTCOIN Trading Center - AI Trading Center adopts strict security measures to protect investors' assets, including advanced encryption technology and multi-factor authentication mechanisms, establishing comprehensive risk management and emergency response plans to ensure the security and reliability of the transaction process.
5. Active Community Building: ABTCOIN Trading Center - AI Trading Center maintains close interaction with investors, raising awareness and skills in cryptocurrency investment through online and offline events, lectures, and training courses. Collaborating with industry enterprises and experts to jointly promote the healthy development of the cryptocurrency market.
As a leading AI trading center, ABTCOIN is committed to providing investors with comprehensive and high-quality cryptocurrency trading services. In the future, ABTCOIN will continue to monitor market dynamics and technological trends, continuously improve service quality, and create more value and development opportunities for global cryptocurrency investors. | barrierreefbulletin |
1,918,140 | Как увеличить конверсию сайта с помощью UX/UI-дизайна | UX/UI-дизайн играет ключевую роль в увеличении конверсии сайта. Вот несколько способов улучшить... | 0 | 2024-07-10T06:20:25 | https://dev.to/cosmoweb2024/kak-uvielichit-konviersiiu-saita-s-pomoshchiu-uxui-dizaina-59m8 | webdev, ux, ui, programming |

UX/UI-дизайн играет ключевую роль в увеличении конверсии сайта. Вот несколько способов улучшить пользовательский опыт (UX) и интерфейс (UI) для повышения конверсии.
1. Простая навигация
Создайте интуитивно понятную и простую навигацию, чтобы пользователи могли легко находить нужную информацию. Используйте четкие меню, ссылки и кнопки.
2. Оптимизация скорости загрузки
Скорость загрузки страниц влияет на пользовательский опыт и конверсию. Оптимизируйте изображения, используйте кеширование и минимизируйте количество запросов к серверу.
3. Мобильная адаптация
Убедитесь, что ваш сайт корректно отображается и работает на мобильных устройствах. Используйте адаптивный дизайн и тестируйте сайт на различных устройствах.
4. Привлекательный дизайн
Создайте визуально привлекательный дизайн, который соответствует вашему бренду и вызывает положительные эмоции у пользователей. Используйте гармоничную цветовую палитру, качественные изображения и приятную типографику.
5. Призыв к действию (CTA)
Разместите четкие и заметные призывы к действию (CTA) на страницах вашего сайта. Кнопки CTA должны быть легко видны и призывать пользователей к конкретным действиям.
6. Тестирование и аналитика
Регулярно проводите тестирование пользовательского интерфейса (A/B-тестирование) и анализируйте поведение пользователей с помощью инструментов аналитики, таких как Google Analytics. Это поможет выявить слабые места и улучшить UX/UI-дизайн.
7. Социальное доказательство
Добавьте на сайт отзывы клиентов, кейсы и примеры успешных проектов. Это поможет повысить доверие к вашему бизнесу и стимулировать пользователей к действиям.
| cosmoweb2024 |
1,918,141 | Wise Systems - Make every last mile the best one yet | The Wise Systems high-performing AI-driven engine is designed to meet your toughest deliveries with... | 0 | 2024-07-10T06:21:00 | https://dev.to/wise-systems/wise-systems-make-every-last-mile-the-best-one-yet-3g64 | logistics, mobile, drivers, fleet | The Wise Systems high-performing AI-driven engine is designed to meet your toughest deliveries with efficiency, analytics, and a pleasing interface. Now is the time to transform your fleet for driver satisfaction, increased utilization of all parties, and of course, perfect deliveries. Make every last mile the best one yet with Wise Systems! Contact us now to take the first step towards a more efficient and successful delivery system.
[https://www.wisesystems.com](https://www.wisesystems.com) | wise-systems |
1,918,142 | How to Improve Your Skills as a Web Developer | As technology evolves at a rapid pace, staying ahead in the world of web development requires... | 0 | 2024-07-10T06:22:56 | https://dev.to/iamnotusama/how-to-improve-your-skills-as-a-web-developer-2382 | webdev, beginners, productivity | As technology evolves at a rapid pace, staying ahead in the world of web development requires continuous learning and skill enhancement. Whether you're just starting or looking to level up, here are some effective strategies to boost your skills:
**Stay Curious and Keep Learning:** The web development landscape is vast and ever-changing. Stay curious about new technologies, frameworks, and trends. Dedicate time regularly to explore and learn new concepts.
**Build Real Projects:** Theory is important, but hands-on experience is invaluable. Start small with personal projects or contribute to open-source initiatives. Practical application helps solidify your understanding and hone your problem-solving abilities.
**Master the Fundamentals:** Ensure a strong foundation in HTML, CSS, and JavaScript. These core technologies form the backbone of web development. Understanding them deeply will make learning advanced concepts easier.
**Explore Frameworks and Libraries:** Familiarize yourself with popular frameworks like React, Angular, or Vue.js, depending on your specialization. Libraries such as jQuery can also streamline development tasks.
**Stay Updated with Industry Trends:** Follow industry blogs, attend webinars, and participate in forums and communities like Stack Overflow or GitHub. Networking with peers can provide insights and keep you updated with best practices.
**Practice Good Code Hygiene:** Write clean, modular, and maintainable code. Adopt industry-standard coding conventions and methodologies like Agile or Scrum for efficient project management.
**Test and Debug Thoroughly:** Testing is crucial to ensure your applications function correctly across different browsers and devices. Familiarize yourself with testing frameworks and debuggers to troubleshoot issues effectively.
**Embrace Continuous Integration and Deployment (CI/CD):** Automate processes to streamline development, testing, and deployment cycles. Tools like Jenkins, GitLab CI/CD, or GitHub Actions can significantly improve efficiency.
**Stay Agile and Adapt:** The tech industry moves fast. Be adaptable to new methodologies, tools, and paradigms. Embrace challenges as opportunities to grow and improve.
**Seek Feedback and Mentorship:** Don’t hesitate to seek feedback on your work. Engage with experienced developers for mentorship and constructive criticism. Their insights can offer valuable perspectives and accelerate your learning curve.
Remember, becoming an exceptional web developer is a journey, not a destination. By investing in continuous learning, practicing regularly, and staying abreast of industry advancements, you’ll build a solid foundation for a successful career in web development. Keep coding, keep learning, and keep innovating!
What are your favorite tips for improving as a developer? Share them below! 👩💻💬 | iamnotusama |
1,918,143 | document review lawyer | best legal firm | law firm | Secure legal guidance on contracts, documents, and more. Our expert lawyers provide affordable online... | 0 | 2024-07-10T06:23:00 | https://dev.to/ankur_kumar_1ee04b081cdf3/document-review-lawyer-best-legal-firm-law-firm-4kon | Secure legal guidance on contracts, documents, and more. Our expert lawyers provide affordable online consultations to review, draft, and negotiate agreements tailored to your needs. Get the legal support you require, on your schedule.
Contact us: - 8800788535
Email us: - care@leadindia.law
Website: - https://www.leadindia.law/blog/what-does-document-review-mean/
 | ankur_kumar_1ee04b081cdf3 | |
1,918,144 | Transform Your Manufacturing: Boost Quality Control by 25% with Cloud Analytics | Are you ready to revolutionize your manufacturing process? Imagine improving your quality control by... | 0 | 2024-07-10T06:25:31 | https://dev.to/himadripatelace/transform-your-manufacturing-boost-quality-control-by-25-with-cloud-analytics-55ai | cloud, analytics | Are you ready to revolutionize your manufacturing process? Imagine improving your quality control by 25% with just one powerful tool. Cloud-based analytics is here to make that happen. Let’s dive into how you can harness this technology to elevate your manufacturing game.
🔍 **Real-Time Insights** Wave goodbye to delayed defect detection! With cloud-based analytics, you can monitor your production line in real time. Spot defects the moment they occur and take immediate action. This means fewer defective products slipping through, saving you time and money on reworks.
🔧 **Predictive Maintenance** Magic Say hello to a future where your machines tell you when they need a tune-up. Predictive maintenance powered by cloud analytics examines historical data to predict equipment failures. Schedule maintenance before a breakdown disrupts your production, keeping your machinery humming smoothly.
🚀 **Optimized Processes** Unlock the secrets of your production line. Cloud analytics offers deep insights into your processes, highlighting bottlenecks and inefficiencies. With these insights, you can tweak and optimize your workflow, reducing cycle times and boosting productivity like never before.
📈 **Scalable Solutions** Growing your business? No problem! Cloud-based solutions scale effortlessly with your needs. As you expand, your analytics capabilities grow too, ensuring you’re always at the cutting edge. Plus, integration with other systems is a breeze, providing a seamless data flow for comprehensive analysis.
💡 **Cost-Effective Implementation** Who said cutting-edge technology has to be expensive? Cloud-based analytics saves you from hefty upfront costs. Utilize the cloud provider’s resources and pay only for what you use. This means even small manufacturers can access top-tier analytics without stretching their budgets.
🧠 **Smarter Decisions** With real-time, accurate data, your decision-making becomes sharp and strategic. Quickly respond to quality issues, fine-tune production parameters, and implement corrective actions. This agility not only improves quality control but also boosts overall efficiency and customer satisfaction.
Embrace the power of cloud-based analytics and watch your manufacturing quality soar. Achieve that impressive 25% improvement, enhance operational efficiency, and stand out in a competitive market.
Curious to learn more? Dive into the full article here: [https://bit.ly/4cWSFKF](https://bit.ly/4cWSFKF) | himadripatelace |
1,918,146 | Web Application Firewall (WAF): Safeguarding Your Web Applications | In today's digital age, with the increasing activities of businesses and individuals on the internet,... | 0 | 2024-07-10T06:28:44 | https://dev.to/motorbuy6/web-application-firewall-waf-safeguarding-your-web-applications-o35 | In today's digital age, with the increasing activities of businesses and individuals on the internet, cybersecurity has become more crucial than ever. Among the essential tools for protecting web applications from various cyber threats, the Web Application Firewall (WAF) stands out for its effectiveness and importance.
**What is a Web Application Firewall (WAF)?**
A Web Application Firewall, or WAF, is a security solution designed to protect web applications from a wide range of attacks. It sits between the web application and its users, monitoring and filtering incoming and outgoing traffic to detect and block potential security threats.
**How does a WAF work?**
WAF operates by analyzing HTTP/HTTPS traffic, enabling it to:
Identify Malicious Traffic:Detect and prevent common attacks such as SQL injection, cross-site scripting (XSS), and cross-site request forgery (CSRF).
Real-time Monitoring:Continuously analyze incoming and outgoing network traffic, promptly responding to and blocking anomalous requests.
Customizable Policies:Configure tailored rules and filters based on specific web application needs and security policies.
**Different Types of WAF**
Based on deployment methods, WAF can be categorized as:
Cloud-based WAF:Hosted on cloud service provider platforms, requiring no local hardware or software installation.
On-premises WAF:Deployed within an organization's internal network, offering direct control and customization.
**Key Features and Capabilities of WAF**
WAF provides several crucial features, including:
Access Control:Restrict unauthorized access to web applications.
Real-time Traffic Analysis:Monitor and analyze real-time data flows from users.
Intelligent Learning:Utilize machine learning algorithms to adapt to emerging patterns of cyber threats.
**Practical Applications of WAF**
For instance, an e-commerce website employs WAF to protect its site from DDoS attacks and data breaches. By configuring WAF rules and continuously updating security policies, they successfully prevent multiple potential cyber attacks, safeguarding customer data and ensuring business continuity.
**Future Trends in WAF**
As cyber threats continue to evolve, WAF is also evolving. Future trends include:
Automation and AI:Enhancing detection and response capabilities through AI and machine learning.
Cloud-native Security:Adapting solutions to the characteristics and demands of cloud environments, offering more flexible and scalable options.
In conclusion, Web Application Firewall (WAF) is not just a technological tool but a critical defense line for protecting enterprise and individual information security. Through real-time monitoring and intelligent protection, WAF helps web applications withstand various cyber threats, ensuring their security and stable operation.
| motorbuy6 | |
1,918,147 | draft contract | best legal firm | law firm | Get expert legal advice online. Our contract lawyers review documents, draft agreements, and provide... | 0 | 2024-07-10T06:30:29 | https://dev.to/ankur_kumar_1ee04b081cdf3/draft-contract-best-legal-firm-law-firm-5ddf | Get expert legal advice online. Our contract lawyers review documents, draft agreements, and provide personalized guidance to protect your interests. Affordable, confidential consultations - start your case now.
Contact us: - 8800788535
Email us: - care@leadindia.law
Website: -
https://www.leadindia.law/blog/en/what-is-a-contract-lawyer-roles-and-responsibilities/
 | ankur_kumar_1ee04b081cdf3 | |
1,918,148 | Experience Luxury: The Best All-Inclusive Resorts in Paris, France | Paris, the City of Light, is known for its romance, culture, and history. While it might not be the... | 0 | 2024-07-10T06:31:06 | https://dev.to/booktrip/experience-luxury-the-best-all-inclusive-resorts-in-paris-france-472i | resort, luxuries, paris, france | Paris, the City of Light, is known for its romance, culture, and history. While it might not be the first place you think of for an [all-inclusive resort experience in Paris, france](https://www.booktrip4u.com/blog/all-inclusive-hotels-in-paris-france) and its surroundings offer a surprising array of luxurious accommodations where you can enjoy the city’s magic without worrying about extra costs. Here’s a guide to the top all-inclusive resorts in and around Paris, perfect for an indulgent and worry-free vacation.

1. Club Med Paris La Palmyre Atlantique
A Family-Friendly Oasis
Located just a few hours from Paris, Club Med Paris La Palmyre Atlantique offers a perfect blend of relaxation and adventure. This all-inclusive resort is ideal for families, featuring a variety of activities for all ages. Guests can enjoy tennis, golf, archery, and water sports, as well as kid-friendly activities and clubs.
The resort's all-inclusive package includes gourmet meals, unlimited beverages, and entertainment. The on-site restaurants offer a variety of cuisines, from traditional French dishes to international favorites, ensuring every meal is a culinary delight. The beautiful setting, surrounded by nature and close to the Atlantic Ocean, makes this resort a peaceful escape from the hustle and bustle of city life.
2. Domaine de la Corniche
Elegance and Tranquility Overlooking the Seine
Perched on a cliff overlooking the Seine River, Domaine de la Corniche offers a luxurious and tranquil all-inclusive experience. This resort, just an hour’s drive from Paris, combines elegance with relaxation, providing stunning views and a serene atmosphere.
Guests can enjoy gourmet dining at the Michelin-starred restaurant, where seasonal ingredients and local flavors take center stage. The resort also offers a spa, heated outdoor pool, and a variety of activities such as wine tasting and cooking classes. The all-inclusive package includes meals, drinks, and access to the spa and pool, ensuring a stress-free stay.
3. Disneyland Hotel
Magical All-Inclusive Experience for Families
For a magical and unforgettable family vacation, the Disneyland Hotel in Paris is the ultimate all-inclusive destination. Located at the entrance to Disneyland Paris, this Victorian-inspired hotel offers luxurious accommodations and top-notch amenities.
The all-inclusive package includes park tickets, meals at a variety of on-site restaurants, and character meet-and-greets. The hotel features two swimming pools, a spa, and a fitness center, as well as activities for children. With its enchanting atmosphere and convenient access to Disneyland Paris, this resort is perfect for families looking to combine luxury with fun.
4. Les Villages Nature Paris
Eco-Friendly Luxury and Adventure
Les Villages Nature Paris, a unique eco-resort located just outside Paris, offers an all-inclusive experience focused on nature and sustainability. This resort is a joint venture between Disneyland Paris and Pierre & Vacances-Center Parcs, providing a perfect blend of relaxation and adventure.
The all-inclusive package includes access to five immersive worlds: Aqualagon, BelleVie Farm, Forest of Legends, Extraordinary Gardens, and Lakeside Promenade. Guests can enjoy water parks, petting zoos, adventure trails, and botanical gardens. The resort also offers various dining options with meals included, featuring fresh and locally sourced ingredients.
5. Hôtel Molitor Paris - MGallery
A Stylish Urban Retreat
For those who prefer to stay within the city, Hôtel Molitor Paris - MGallery offers a stylish and sophisticated all-inclusive experience. Located in the 16th arrondissement, this iconic hotel is famous for its two stunning swimming pools and vibrant street art.
The all-inclusive package includes gourmet dining at the on-site restaurant, which offers a blend of French and international cuisine, as well as unlimited access to the spa and fitness center. Guests can also enjoy cocktails and refreshments at the rooftop bar, which offers panoramic views of Paris. The hotel's chic atmosphere and excellent amenities make it a perfect choice for urban explorers seeking luxury.
6. Auberge du Jeu de Paume
A Historic and Regal Escape
Nestled in the heart of the Chantilly Estate, just a short drive from Paris, Auberge du Jeu de Paume offers a regal all-inclusive experience. This 5-star hotel combines history, luxury, and gastronomy in a serene and picturesque setting.
The all-inclusive package includes fine dining at the Michelin-starred restaurant, Le Jardin d’Hiver, as well as access to the Valmont Spa, which offers a range of treatments and an indoor pool. Guests can explore the nearby Château de Chantilly and its beautiful gardens, making this resort a perfect blend of culture and relaxation.
7. Château de Montvillargenne
A Grand Chateau Experience
For a truly grand and romantic getaway, Château de Montvillargenne offers an all-inclusive experience in a stunning 19th-century castle. Located in the heart of the Chantilly Forest, this resort is the largest château hotel in France and offers an opulent and tranquil escape.
The all-inclusive package includes gourmet meals at the on-site restaurant, which offers traditional French cuisine with a modern twist, as well as access to the spa, indoor pool, and fitness center. Guests can also enjoy horseback riding, golf, and hiking in the surrounding forest. The château's majestic setting and luxurious amenities make it a perfect destination for couples and history enthusiasts.
8. Les Sources de Caudalie
Wine and Wellness Retreat
Although located a bit further from Paris in the Bordeaux region, Les Sources de Caudalie offers an exceptional all-inclusive experience that is worth the journey. This wine and wellness resort is set among the vineyards of Château Smith Haut Lafitte, providing a tranquil and luxurious retreat.
The [Best All Inclusive Resorts Paris](https://www.booktrip4u.com/blog/all-inclusive-hotels-in-paris-france) includes gourmet meals featuring fresh and locally sourced ingredients, as well as unlimited access to the Vinothérapie Spa, which offers wine-based treatments and thermal baths. Guests can also enjoy wine tastings, cooking classes, and vineyard tours, making this resort a perfect destination for wine lovers and wellness seekers.
Conclusion
While Paris is traditionally known for its historic landmarks and romantic ambiance, the city and its surroundings also offer a variety of luxurious all-inclusive resorts. Whether you’re seeking family-friendly fun, eco-friendly adventure, urban sophistication, or a regal escape, these resorts provide everything you need for an indulgent and stress-free vacation. From the iconic Disneyland Hotel to the serene Domaine de la Corniche, each resort offers a unique experience that will make your stay in Paris unforgettable. So, pack your bags and get ready to unwind in luxury at one of these top all-inclusive resorts. | booktrip |
1,918,149 | Understanding Commercial Land: A Guide to Investing and Development | Commercial land represents a significant opportunity for investors and developers. Unlike residential... | 0 | 2024-07-10T06:36:55 | https://dev.to/james_anderson_377748444b/understanding-commercial-land-a-guide-to-investing-and-development-4d5b | real, realestate | Commercial land represents a significant opportunity for investors and developers. Unlike residential real estate, commercial land is used for business purposes, including retail, office spaces, industrial complexes, and more. This blog will provide an educational overview of commercial land, its benefits, key considerations for investing, and the development process.
**What is Commercial Land?
****[Commercial land](https://beyondcommercial.com/land/)** is a category of real estate designated for business activities. This land can be used for various purposes, including:
**Retail:** Shopping centers, malls, and standalone retail stores.
**Office:** Office buildings and business parks.
**Industrial:** Warehouses, factories, and distribution centers.
**Mixed-Use:** Developments that combine residential, commercial, and sometimes industrial uses.
**Benefits of Investing in Commercial Land
Income Potential:** Commercial properties typically generate higher rental income compared to residential properties. Businesses are often willing to pay a premium for prime locations.
**Long-Term Leases:** Commercial leases are usually longer-term, providing more stability and predictability in income. Lease agreements can range from 5 to 20 years or more.
**Appreciation:** Over time, commercial land can appreciate significantly, especially in high-demand areas. As cities expand and populations grow, the value of well-located commercial land often increases.
**Tax Advantages:** There are various tax benefits associated with owning commercial real estate, including deductions for mortgage interest, property depreciation, and operating expenses.
**Key Considerations for Investing in Commercial Land
Location:** The location of commercial land is crucial. Proximity to major roads, public transportation, and population centers can significantly impact the value and attractiveness of the property.
**Zoning Laws:** Understanding local zoning laws and regulations is essential. These laws dictate what types of businesses can operate on the land and can influence the potential uses and value of the property.
**Market Demand:** Researching the local market demand for different types of commercial properties can help determine the best use for the land. For instance, an area with a growing population might have a high demand for retail or office space.
**Infrastructure and Utilities:** Availability of infrastructure such as roads, water, electricity, and sewage systems is vital for the development of commercial land. Properties with readily available utilities are generally more valuable.
**Environmental Concerns:** Assessing any environmental issues, such as soil contamination or flood risks, is critical. Addressing these issues can be costly and time-consuming.
**Steps to Developing Commercial Land
Site Selection and Acquisition:** Choose a location that meets your investment criteria and purchase the land. Consider factors such as visibility, access, and future growth prospects.
**Due Diligence:** Conduct thorough due diligence, including environmental assessments, soil tests, and reviewing zoning laws. This step ensures that the land is suitable for your intended use and helps avoid future complications.
**Planning and Design:** Work with architects and planners to design the project. This phase involves creating site plans, floor plans, and obtaining necessary permits. Community feedback might also be sought to align the project with local needs and regulations.
**Financing:** Secure financing for the project through loans, investors, or other funding sources. Preparing a detailed business plan and financial projections can help attract investors and lenders.
**Construction:** Once all plans and permits are in place, construction can begin. Hiring experienced contractors and project managers is essential to ensure the project stays on schedule and within budget.
**Marketing and Leasing:** As construction nears completion, start marketing the property to potential tenants or buyers. Effective marketing strategies and competitive lease terms can attract high-quality tenants.
**Management and Maintenance:** After leasing the property, ongoing management and maintenance are crucial to ensure the property remains in good condition and retains its value. This includes handling tenant relations, property upkeep, and financial management.
**Trends in Commercial Land Development
Sustainability:** There is a growing emphasis on sustainable and environmentally-friendly development practices. This includes using green building materials, incorporating energy-efficient systems, and designing spaces that promote healthy living.
**Mixed-Use Developments:** Mixed-use developments are becoming increasingly popular. These projects combine residential, commercial, and sometimes industrial uses, creating vibrant, multi-functional communities.
**Technology Integration:** Modern commercial properties are incorporating advanced technologies such as smart building systems, high-speed internet, and enhanced security features. These technologies can improve operational efficiency and attract tech-savvy tenants.
**Flexible Spaces:** The demand for flexible workspaces, such as co-working spaces, is rising. These spaces cater to the needs of small businesses, freelancers, and remote workers, offering adaptable and affordable office solutions.
**Urbanization:** As urban populations continue to grow, there is a higher demand for commercial spaces in city centers. Developers are focusing on creating high-density, pedestrian-friendly developments that integrate seamlessly into urban environments.
****Challenges in Commercial Land Development
**Regulatory Hurdles:** Navigating complex zoning laws, building codes, and permit processes can be challenging and time-consuming. Engaging with local authorities early in the process can help streamline approvals.
**Market Volatility:** Commercial real estate markets can be volatile, influenced by economic conditions, interest rates, and industry trends. Conducting thorough market research and risk assessments is crucial.
**Financing: **Securing financing for commercial projects can be challenging, especially for large-scale developments. Lenders and investors require detailed business plans and financial projections.
**Construction Risks:** Construction projects often face delays, cost overruns, and unforeseen issues. Effective project management and contingency planning can help mitigate these risks.
**Tenant Acquisition:** Attracting and retaining tenants requires effective marketing strategies and competitive lease terms. Building strong relationships with tenants can lead to long-term occupancy and stability.
**Conclusion**
Investing in and developing **[commercial land](https://beyondcommercial.com/land/)** offers significant opportunities for income, appreciation, and long-term growth. By understanding the key considerations, following a structured development process, and staying informed about industry trends, investors and developers can successfully navigate the complexities of commercial real estate. As with any investment, thorough research, planning, and risk management are essential to achieving success in the commercial land market. | james_anderson_377748444b |
1,918,157 | The Great Fire Company: Leading the Charge in Modern Fire Safety | Revolutionizing Fire Protection with Innovation and Expertise In a rapidly evolving world, the... | 0 | 2024-07-10T06:52:00 | https://dev.to/thegreatfire/the-great-fire-company-leading-the-charge-in-modern-fire-safety-159c | Revolutionizing Fire Protection with Innovation and Expertise
In a rapidly evolving world, the importance of advanced fire safety measures cannot be overstated. The Great Fire Company stands at the forefront of this critical industry, delivering state-of-the-art solutions that protect lives and property. This article explores the origins, comprehensive services, and forward-thinking approach that make The Great Fire Company a leader in modern fire safety.
A Vision of Excellence
Founded on the principle of revolutionizing fire safety [The Great Fire Company](https://thegreatfirecompany.com/) began as a small startup with big ambitions. The founders, driven by a deep commitment to safety and innovation, aimed to create a company that could meet the growing demand for advanced fire protection solutions. Today, The Great Fire Company has grown into a global leader, recognized for its cutting-edge technology and exceptional service.
From the beginning, the company has embraced change and innovation. By staying ahead of industry trends and investing heavily in research and development, The Great Fire Company has consistently introduced groundbreaking products and services. This relentless pursuit of excellence has positioned the company as a trusted name in fire safety.
Comprehensive Fire Safety Solutions
The Great Fire Company offers a wide array of fire safety solutions designed to address every aspect of fire prevention, detection, and suppression. This comprehensive approach ensures that clients receive holistic protection tailored to their specific needs.
1. Advanced Fire Detection Systems:
At the core of The Great Fire Company’s offerings are its advanced fire detection systems. These systems leverage the latest sensor technology and IoT integration to provide early warnings of potential fires. Real-time monitoring and automated alerts enable swift action, helping to prevent small incidents from escalating into major disasters. This proactive approach not only protects lives but also minimizes property damage.
2. Efficient Fire Suppression Systems:
The company provides a variety of fire suppression systems designed for maximum efficiency and effectiveness. From traditional water-based sprinklers to innovative gas and foam-based systems, each solution is engineered to extinguish fires quickly while minimizing damage to property. The Great Fire Company’s expertise ensures that each system is optimally configured and installed to provide the highest level of protection.
3. Thorough Fire Risk Assessments:
Prevention is a key focus for The Great Fire Company. Their team of experts conducts detailed fire risk assessments, identifying potential hazards and vulnerabilities within a property. These assessments are followed by customized recommendations and solutions designed to mitigate risks and enhance overall safety. This proactive approach helps clients maintain safe and compliant environments.
4. Comprehensive Training and Education Programs:
Empowering clients with knowledge and skills is a cornerstone of The Great Fire Company’s philosophy. The company offers a range of training programs that teach fire safety protocols and emergency response techniques. From basic fire extinguisher training to complex evacuation drills, these programs are designed to prepare individuals and organizations to handle fire emergencies effectively.
Commitment to Quality and Customer Satisfaction
Quality is the foundation of The Great Fire Company’s operations. Every product and service undergoes rigorous quality control measures to ensure they meet the highest industry standards. This dedication to excellence has earned the company numerous certifications and accolades, reinforcing its reputation as a leader in fire safety.
Customer satisfaction is at the heart of The Great Fire Company’s success. The company prides itself on understanding the unique needs of each client and delivering tailored solutions that meet those needs. From the initial consultation to ongoing support, The Great Fire Company provides exceptional service, ensuring a seamless and satisfactory experience for all clients.
Pioneering the Future of Fire Safety
As the world evolves, so do the challenges of fire safety. The Great Fire Company remains at the forefront of this evolution by continuously exploring new technologies and methodologies. The company is investing in artificial intelligence and machine learning to enhance its fire detection and suppression systems. Additionally, a strong focus on sustainability drives efforts to develop eco-friendly fire safety solutions that minimize environmental impact.
In conclusion [The Great Fire Company](https://thegreatfirecompany.com/) is more than just a provider of fire safety solutions; it is a trusted partner in protection. By combining advanced technology, expert knowledge, and a dedication to quality, the company ensures safer environments for people and properties worldwide. As The Great Fire Company continues to innovate and lead the industry, it remains steadfast in its mission to protect what matters most. Through its comprehensive fire safety solutions and unwavering commitment to excellence, The Great Fire Company sets the standard for modern fire protection. | thegreatfire | |
1,918,151 | FREE online courses with certification | Microsoft is offering FREE online courses with certification. No Payment Required! 10 Microsoft... | 0 | 2024-07-10T06:43:39 | https://dev.to/msnmongare/free-online-courses-with-certification-3k23 | microsoft, learning, beginners, programming | Microsoft is offering FREE online courses with certification.
No Payment Required!
10 Microsoft courses you DO NOT want to miss ⬇️
1. Python for Beginners
🔗 https://lnkd.in/drQMQsBK
2. Introduction to Machine Learning with Python
🔗 https://lnkd.in/dg3Kh6ZN
3. Microsoft Azure AI Fundamentals
🔗 https://lnkd.in/dM6bnkKH
4. Write Your First Code Using C#
🔗 https://lnkd.in/dT3wXBwg
5. Get started with AI on Azure
🔗 https://lnkd.in/d79qWhcV
6. Microsoft Azure Fundamentals: Describe Cloud Concepts
🔗 https://lnkd.in/dUhs6GMJ
7. Introduction to GitHub
🔗 https://lnkd.in/d6VQF2Zk
8. Build an Early-Stage Startup
🔗 https://lnkd.in/dZvAX-RQ
9. Microsoft Search Fundamentals
🔗 https://lnkd.in/d4t2uGSF
10. Get Started with Office 365
🔗 https://lnkd.in/dYP-m2e5
11. Data Science for Beginners
🔗 https://lnkd.in/dCuZtmeT | msnmongare |
1,918,152 | Engineering blogs | Engineering at Meta - https://lnkd.in/e8tiSkEv Google Research - https://ai.googleblog.com/ Google... | 0 | 2024-07-10T06:44:33 | https://dev.to/msnmongare/engineering-blogs-2pio | beginners, programming, productivity | - Engineering at Meta - https://lnkd.in/e8tiSkEv
- Google Research - https://ai.googleblog.com/
- Google Cloud Blog - https://lnkd.in/enNviCF8
- AWS Architecture Blog - https://lnkd.in/eEchKJif
- All Things Distributed - https://lnkd.in/emXaQDaS
- The Nextflix Tech Blog - https://lnkd.in/efPuR39b
- LinkedIn Engineering Blog - https://lnkd.in/ehaePQth
- Uber Engineering Blog - https://eng.uber.com/
- Engineering at Quora - https://lnkd.in/em-WkhJd
- Pinterest Engineering - https://lnkd.in/esBTntjq
- Lyft Engineering Blog - https://eng.lyft.com/
- Twitter Engineering Blog - https://lnkd.in/evMFNhEs
- Dropbox Engineering Blog - https://dropbox.tech/
- Spotify Engineering - https://lnkd.in/eJerVRQM
- Github Engineering - https://lnkd.in/eCADWt8x
- Instagram Engineering - https://lnkd.in/e7Gag8m5
- Databricks - https://lnkd.in/eXcBj37a
- Canva Engineering Blog - https://canvatechblog.com/
- Etsy Engineering - https://lnkd.in/eddzzKRt
- Booking.com Tech Blog - https://blog.booking.com/
- Expedia Technology - https://lnkd.in/ehjuBE5J
- The Airbnb Tech Blog - https://lnkd.in/emGrJbGM
- Stripe Engineering Blog - https://lnkd.in/em6Svgyx
- Ebay Tech Blog - https://tech.ebayinc.com/
- Flickr's Tech Blog - https://code.flickr.net/
- Hubspot Product and Engineering Blog - https://lnkd.in/eRGZkBd4
- Zynga Engineering - https://lnkd.in/eex5Ddry
- Yelp Engineering Blog - https://lnkd.in/epgBW_4J
- Heroku Engineering Blog - https://lnkd.in/evgctQjh
- Discord Engineering and Design - https://lnkd.in/evY4gpUA
- Zomato - https://lnkd.in/e9gf3APD
- Hotstar - https://blog.hotstar.com/
- Swiggy - https://bytes.swiggy.com/
- Acast Tech - https://lnkd.in/esuCEYZb
- ASOS Tech Blog - https://lnkd.in/esXfdv3G
- Shopify Engineering - https://lnkd.in/evvnqQTj
- Microsoft Tech Blogs - https://lnkd.in/etw_7_bN
- Engineering at Microsoft - https://lnkd.in/eEKz4ECi
- MongoDB Engineering Blog - https://lnkd.in/e9iaqcmZ
- Slack Engineering - https://slack.engineering/
- Engineering at Depop - https://lnkd.in/eGjRYcFd
- SourceDiving (Cookpad's Engineering Blog - https://sourcediving.com/
- Auto Trader Engineering Blog - https://lnkd.in/eGDKA_g3
- Indeed Engineering Blog - https://lnkd.in/ecFS87Dt
- Gusto Engineering Blog - https://lnkd.in/e7yVxDKs
- Engineering at Birdie - https://lnkd.in/eUqJTpje
- Forethough Engineering - https://lnkd.in/esCKvedJ
- Capital One - https://lnkd.in/ezsKUf_H
- Disney Streaming - https://lnkd.in/e4nmMdWd
| msnmongare |
1,918,153 | 9 Considerations While Choosing the Best QuickBooks Desktop Cloud Hosting Service | QuickBooks is the leader in accounting software solutions worldwide. However, combined with the power... | 0 | 2024-07-10T06:44:51 | https://dev.to/him_tyagi/9-considerations-while-choosing-the-best-quickbooks-desktop-cloud-hosting-service-3ag5 | webdev, javascript, beginners, programming | QuickBooks is the leader in accounting software solutions worldwide. However, combined with the power of cloud computing, it becomes even more robust and versatile. Having realized this, most organizations worldwide have started planning for cloud migration.
But before they can reap the benefits of QuickBooks Cloud, they need to encounter various roadblocks, the biggest of which is the search for the best QuickBooks Desktop Cloud hosting service.
As numerous QB hosting providers are available in the market, it becomes challenging to analyze each individually. Moreover, all the providers offer a plethora of services to choose from.
Specific considerations will help you opt for the best [QuickBooks Desktop cloud hosting service](https://www.acecloudhosting.com/quickbooks-enterprise-hosting/), no matter what services the providers offer. Let’s dig deep.
## 1. Data Security
The QuickBooks data contains critical information you can’t afford to compromise. By migrating your QB Desktop to the cloud, you give the cloud hosting provider access to your data.
Hence, they have the responsibility to keep it safe. Therefore, data security should be your top priority when choosing a QuickBooks Desktop cloud hosting service.
The cloud hosting provider should be able to protect your data at all levels - physical, Network, and endpoint.
Firstly, at the physical level, your QuickBooks Desktop and data should be hosted in [data centers with multiple security checks](https://learn.microsoft.com/en-us/compliance/assurance/assurance-datacenter-physical-access-security) and 24/7 CCTV surveillance, etc.
Secondly, data should be protected at the network level with multiple firewalls, 24/7 traffic monitoring, brute force protection, etc.
At the endpoint level, the provider must implement safeguards, such as multi-factor authentication, access controls, and antivirus/antimalware without fail.
## 2. Uptime Guarantee
Your accounting process is always ongoing. Hence, you can’t afford to lose access to your QuickBooks even for a second
The QuickBooks cloud hosting provider should guarantee an uptime level in their [SLA (Service Level Agreement)](https://www.cio.com/article/274740/outsourcing-sla-definitions-and-solutions.html). An SLA-backed uptime guarantee means the provider is contractually bound to offer you the uptime mentioned.
The best providers in the market offer an uptime guarantee of 99.99%. It means there is a maximum downtime of only six minutes a year.
## 3. Customer Support
Customer support is another crucial consideration when choosing a QuickBooks Desktop cloud hosting service. If an issue arises while working remotely on QuickBooks Desktop, the provider should be able to resolve it in time. Otherwise, operations could be halted.
The QB desktop cloud hosting provider must offer 24/7 customer support, 365 days a year. It's important to know that some providers don’t give support on weekends.
Hence, if an issue arises while working on the weekends, the team resolves it on weekdays. Moreover, the technical support team must be available through multiple channels - call, chat, and email- to ensure quick response time.
## 4. IT Infrastructure
Regarding cloud hosting, the provider's IT infrastructure is a primary consideration. The services offered by the provider may be exciting. But, if the cloud setup (where your QuickBooks and accounting data are hosted) could be better, you should think twice before choosing them.
Prefer a provider that hosts your data in a Tier 4+ data center. These data centers deploy server, power, and cooling redundancy, ensuring continuous operations even if there is a crisis in the data center.
Moreover, the provider should host your QuickBooks in a High-performance Computing (HPC) environment. An HPC setup ensures zero latency, giving you the best working experience.
## 5. Free Trial
Even when buying your apparel, you want to try it first. So, why should it be different when choosing your QuickBooks Desktop cloud hosting provider? Selecting a provider without striving can lead to vendor lock-in, hampering operational efficiency.
Shortlist a QuickBooks Desktop cloud hosting service that offers a free trial. This way, you will get a first-hand experience of the provider’s services to make the right decision.
Also, some providers only offer a part of their services in the free trial, which gives you a partial picture. You can ask the provider if the free trial includes all hosting features.
## 6. Intuit Authorized
You should prefer an Intuit Authorized one while searching for a QuickBooks hosting provider.
Due to its partnership with Intuit, an Intuit Authorized Host can offer you exclusive services compared to others.
For instance, an authorized hosting provider offers customer support directly from Intuit if you have any issues with the software.
Moreover, you can also purchase genuine QuickBooks licenses from them, taking care of your software requirements, like upgrades and license management.
## 7. Pricing Plans
Pricing is the most common obstacle when choosing a QuickBooks Desktop cloud hosting service.
Sometimes, everything about the cloud provider seems fine, but the charges are outside your budget. Also, some providers offer fixed pricing plans with a set of services that you don’t require.
Ask the cloud provider if they can customize the pricing plans according to your resource requirements. Moreover, check for hidden charges to avoid any unpleasant surprises in the bill.
## 8. Business Continuity and Disaster Recovery
Any data center can be subject to natural disasters, and human-caused accidents can happen at any data center, leading to downtime for days.
Hence, when choosing a QuickBooks desktop cloud hosting service, ensure that the provider deploys business continuity and disaster recovery safeguards.
To implement a [disaster recovery plan](https://www.ready.gov/business/emergency-plans/recovery-plan), the provider replicates the entire accounting process in multiple data centers in distant locations.
For instance, QB and data are replicated in Boston and Texas data centers. Hence, your data is safe in Texas if a disaster strikes at the Boston data center.
## 9. Hosting Services Offered
The QB cloud hosting providers offer two types of services depending on the cloud deployment methods. You can choose the cloud service provider according to your requirements and budget constraints.
These services are:
**Public cloud** - By choosing public cloud services, you share the server resources with multiple users on a load-sharing basis. You can avail of this service on a pay-per-use basis at nominal charges.
**Private Cloud**— Unlike the public cloud, private cloud service providers offer dedicated resources on the cloud. Although the private cloud is more expensive than the public cloud, it offers an added layer of security as the resources are not shared.
Some providers offer private and public cloud services, and some offer hybrid cloud services, combining private and public cloud services. It is up to you to choose the services best suited for your business.
### Wrapping Up!
Your journey to cloud migration starts with choosing the right QuickBooks Dekstop cloud service provider.
Hence, any wrong choice can lead to long-term budget, performance, availability, and support issues. Considering these parameters will help you choose a QuickBooks cloud hosting provider that will elevate your accounting process to the next level.
ACE is an Intuit Authorized QuickBooks hosting provider that offers enterprise-grade security, round-the-clock support, and an SLA-backed 99.99% uptime guarantee.
Get a 7-day free trial to check out the services yourself.
| him_tyagi |
1,918,155 | Korelasi antara Black Box Testing, TDD dan BDD | Black Box Testing Black box testing adalah metode pengujian perangkat lunak di mana... | 0 | 2024-07-10T06:47:20 | https://dev.to/triasbrata/korelasi-antara-black-box-testing-tdd-dan-bdd-16ed | testing, development, qa | ## Black Box Testing
Black box testing adalah metode pengujian perangkat lunak di mana penguji tidak mengetahui struktur internal atau implementasi dari aplikasi yang diuji. Fokusnya adalah pada input dan output dari sistem, bukan bagaimana sistem tersebut bekerja di dalamnya. Pengujian ini bertujuan untuk memvalidasi fungsionalitas aplikasi berdasarkan persyaratan yang telah ditentukan.
**Ciri-ciri Black Box Testing**:
**Tidak perlu tau detail implementasi**: Penguji tidak perlu tahu bagaimana kode ditulis atau bagaimana logika internal bekerja.
**Fokus pada fungsionalitas**: Penguji mengevaluasi apakah aplikasi berfungsi sesuai dengan spesifikasi dan persyaratan.
**Berdasarkan spesifikasi**: Pengujian dilakukan dengan mengacu pada dokumen spesifikasi dan kebutuhan bisnis.
## Test-Driven Development (TDD)
Test-Driven Development (TDD) adalah pendekatan pengembangan perangkat lunak di mana pengembang menulis tes otomatis sebelum menulis kode yang diujinya. Proses ini melibatkan siklus berulang yang dikenal sebagai **“Red-Green-Refactor”**:
**Red**: Menulis tes yang gagal karena fitur belum diimplementasikan.
**Green**: Menulis kode minimal yang membuat tes berhasil.
**Refactor**: Merapikan kode dengan tetap memastikan bahwa semua tes tetap berhasil.
Dalam konteks TDD, black box testing dapat digunakan untuk menulis tes yang berfokus pada perilaku fungsional dari komponen aplikasi tanpa memperhatikan implementasi detailnya. Dengan demikian, TDD membantu memastikan bahwa setiap unit kode berfungsi sesuai harapan sebelum melanjutkan pengembangan lebih lanjut.
## Behavior-Driven Development (BDD)
Behavior-Driven Development (BDD) adalah pendekatan pengembangan perangkat lunak yang mengembangkan TDD dengan lebih menekankan kolaborasi antara tim Dev, tim QA dan Product Owner. BDD menggunakan bahasa yang lebih mudah dimengerti oleh semua pihak untuk menulis spesifikasi tes, sering kali dalam bentuk **Given-When-Then**.
## Given-When-Then:
**Given**: Keadaan awal sebelum aksi dilakukan.
**When**: Aksi atau peristiwa yang memicu suatu perilaku.
**Then**: Hasil atau reaksi yang diharapkan dari aksi tersebut.
BDD menggabungkan black box testing dalam cara penulisan spesifikasi yang fokus pada perilaku sistem berdasarkan persyaratan bisnis tanpa perlu memahami detail implementasi teknisnya. Tes BDD sering kali ditulis dalam bahasa yang mudah dimengerti oleh orang-orang non-teknis.
## Hubungan antara Black Box Testing, TDD, dan BDD
jika dilihat dari pendekatan yang digunakan ketika mengetes sistem dengan TDD dan BDD maka dapat dikatakan bahwa keduanya merupakan implementasi dari Black Box Testing. | triasbrata |
1,918,156 | Automated Regression Testing: Unveiling The Benefits Of Software Testing Efficiency | In the domain of software development, it is crucial to make sure that software products are... | 0 | 2024-07-10T06:50:56 | https://frasesdebuenosdias.com/automated-regression-testing-unveiling-the-benefits-of-software-testing-efficiency/ | automated, regression, testing | 
In the domain of software development, it is crucial to make sure that software products are reliable and of high quality. An essential way for achieving this goal is the use of automated tests that check previous programing features when new changes are made. As software systems get more complex and bigger, it becomes clear that businesses need good ways to test them. In this post, we will look at how regression testing automation changes the way companies perform software tests.
**Enhanced efficiency and time savings**
Automated regression testing cuts down on the time and work needed to test the software again after code changes. Different from manual testing, where testers have to do the same tests over by hand, automated ones can be done again easily with only a few clicks. This automation releases important human resources, letting testers concentrate on more inventive and explorative parts of testing like edge cases and how to use.
**Increased test coverage**
Manual testing for regression often fails to cover all tests completely because there is not enough time or people. But, automated testing for the same does many more test cases quickly than a person could do. It allows for complete testing of different situations, like edge cases and boundary conditions, which improves the total quality of the software.
**Early detection of defects**
Running automated tests often helps to find problems early when included in the process of making software. Developers can notice these regressions quickly, usually before they become big problems in the final product. Detecting problems early helps to lower the amount of money and work needed for repairs and lessens negative effects on users, which makes customers more satisfied.
**Regression test suite reusability**
After being made, automated regression test suites can be used again for various versions of the software or future releases. This reuse means there is no need to make new test cases every time, which saves time and keeps testing consistent. Also, automated tests can be useful for checking previous work in new projects, helping to improve efficiency over time.
**Consistent and reliable results**
When teams do manual testing, there is always a chance of making mistakes which can make the test outcomes not consistent. However, when they use automated regression testing, it removes this chance because it runs the tests exactly how they are planned every single time. This uniformity makes sure the outcomes of tests are dependable and can be replicated, which allows programmers to make choices that are well-informed due to precise information.
**Cost reduction**
Starting automated regression testing needs some investment at first, but the advantages in the long run are much more than what it costs. It makes the testing simpler, cuts down manual work and finds problems sooner, which saves money in all the stages of developing software. Additionally, the ability to scale up automated testing helps companies manage bigger and more complicated projects without a corresponding rise in costs for testing.
**Conclusion**
In the fast paced world of software development, it is essential to test well and quickly. Automated regression testing is a big change; it makes tests smoother and help in delivering software products that are of great quality. However, not all automated testing solutions are created equal.
Opkey is a transformative platform that changes how regression testing is done. Opkey has this feature where you can make tests without writing code, so all those who don’t have much technical knowledge can easily switch from doing manual tests to using automated ones with only one click. The drag-and-drop interface is designed so that all workers can easily help with the testing work, even if they do not have much technical experience.
However, there is more, Opkey has a collection of pre-made test accelerators that include over 30,000 automation test situations for more than 12 ERPs. This increases your regression testing range immediately starting from the first day. Furthermore, the report on how changes will influence business processes gives useful information about updates in the ERP system. It suggests and arranges which regression test cases should be done first for the best effectiveness.
Opkey’s technology for self-fixing scripts improves test maintenance by finding and repairing tests that don’t work anymore with only one click, which cuts down the time spent on upkeep by more than 80%. This makes both developing and testing faster, while also helping to keep tests strong and dependable as time goes on.
Additionally, Opkey’s complete testing functions make certain that every connection and special adjustment in ERP systems works perfectly following any change, update or new version of the application. This allows to develop and transform business with assurance that quality is maintained. | rohitbhandari102 |
1,918,158 | AI Financial Navigator 4.0: Revolutionizing Investment Strategies | AI Financial Navigator 4.0: Revolutionizing Investment Strategies Back in 2018, Cillian Miller began... | 0 | 2024-07-10T06:52:11 | https://dev.to/sydneyskylinenews/ai-financial-navigator-40-revolutionizing-investment-strategies-3359 | aifinancialnavigator | **AI Financial Navigator 4.0: Revolutionizing Investment Strategies**
Back in 2018, Cillian Miller began refining an artificial intelligence trading system built upon the robust framework of quantitative trading. As scholars, tech savants, and experts rallied under his leadership, the DB Wealth Institute birthed 'AI Financial Navigator 1.0'. This system enhanced the quirks of quantitative models, making them swifter, smarter, more efficient.

AI Financial Navigator 1.0 thrived on rules and pattern matching, incorporating knowledge-based reasoning and expert systems. Yet, its prowess faltered when facing complex, nebulous issues. Eager to transcend these limits, the expert team at DB Wealth Institute sought novel approaches, evolving into the machine learning marvels of AI Financial Navigator 2.0. This iteration learned from vast data troves, using deep learning to delve deeper, building multilayer neural networks to unearth sophisticated insights, sparking breakthroughs aplenty.
Building on this foundation, AI Financial Navigator 3.0 introduced enhanced perception and adaptability. It could sense the world through data, adjusting its actions and decisions based on this influx, becoming a versatile aide in our ever-shifting reality.
Now, behold AI Financial Navigator 4.0, where AI's prowess spans the entire financial sector, merging with the Internet of Things, cloud computing, and big data to craft intelligent solutions. This era features a quartet of systems: the Trading Signal Decision System, Ai Programmatic Trading System, Investment Strategy Decision System, and Expert and Investment Advisory System - each a titan in the realm of trade and investment.
Looking forward, these systems promise profound investment outcomes:
1. The Trading Signal Decision System sharpens our instincts, signaling buy-sell points with over 90% accuracy.
2. The Ai Programmatic Trading System, once parameters are set, autonomously executes trades, ensuring stable profits.
3. The Investment Strategy Decision System analyzes mainstream market investments through big data, providing precise strategies for emerging opportunities.
4. The Expert and Investment Advisory System, powered by renowned investment gurus, guides elite clients and future funds in strategic investment planning.
The fusion of artificial intelligence with blockchain is poised to transform lifestyles. United with the collective expertise of DB Wealth Institute, the AI Financial Navigator 4.0 investment system is set to shatter the confines of traditional investment, heralding a new era of financial mastery. | sydneyskylinenews |
1,918,161 | Design Patterns in C#: Modern and Easy Singletons | In this video, we dive deep into design patterns in programming with a focus on the Singleton Design... | 0 | 2024-07-10T06:58:00 | https://dev.to/turalsuleymani/design-patterns-in-c-modern-and-easy-singletons-1bj | designpatterns, csharp, dotnet, tutorial | In this video, we dive deep into design patterns in programming with a focus on the Singleton Design Pattern in C#. Understanding design patterns is crucial for writing clean code and adhering to design principles. The Singleton Pattern, one of the most popular Gang of Four design patterns, ensures a class has only one instance and provides a global point of access to it.
**We’ll cover:**
- What is the Singleton Design Pattern and why it's important
- How to implement the Singleton Pattern in C#
- Key concepts like lazy initialization, lazy loading, and dotnet lazy async
- Practical examples of singleton c# implementation
- Lazy initialization in C# and its benefits
Whether you're a beginner or an experienced developer, this video will help you understand the Singleton Design Pattern and how to apply it effectively in your projects. Enhance your software design pattern skills with real-world examples and best practices.
{% embed https://youtu.be/OBlLuIPsOpI?si=clzRe-qEjSwpwG4H %}
Don’t forget to like, share, and subscribe for more content on C# design patterns and design patterns in C#! | turalsuleymani |
1,918,162 | The Power of Black Technology: Revolutionizing Industries Worldwide | The Magic of High-Tech Modern technology is all about getting great-smartergreat-greater than... | 0 | 2024-07-10T06:58:39 | https://dev.to/imcandika_bfmvqnah_9be0/the-power-of-black-technology-revolutionizing-industries-worldwide-433l | The Magic of High-Tech
Modern technology is all about getting great-smartergreat-greater than before. It helps us in many ways. Well, let us find out how it can ease our lives and make them more enjoyable.
A double edged sword of modern technology
Advanced technology: Technology is no doubt can do so many smart ideas even it's called Smart Ideas. It adapts and expands all the time.
Stock Up: High-Tech safety keeps us two-out bandits It comes with features specifically to avoid accidents.
Quality: State of the art technology that endures It is made of solid materials to ensure that it will last.
Saves Time: With the support of high-end technology, we can do a lot within short duration. For it, this means doing things by itself thereby making everything faster.
Cost-Effective: Sophisticated technology is cost-effective. It saves money, cut cost for us.
Using Advanced Technology
We can utilize these advanced technological advantage such as -
At Home: Start using it at home to get things done, be more efficient and control the lights... oh and check on security too
At Work: Use it in the office to hack your way through tasks and keep an eye on those working around you
Health : Utilize this in the health sector to treat patients accordingly and do work rapidly.
For TransportationIntro:To keep things safe on time and in for transportation.
In Fun: Put it in entertainment to create unique and fresh experiences with games.
Great Service
We need experts, to augment the use of technology in a way that is beneficial for us all. Haystack staff is at the ready for your inquiries
Quality Check
New Products must be tested to confirm that there are no flaws in the design. We find comfort in knowing that is good as it gets.
Applications
Advanced technology in several ways can make life better Faster, safer and smarter work based on it. It brings new innovation and investment to fuel the expansion of businesses.
Finally, in summary modern technology is a great divine power that only enrich our living conditions All about clever concepts, security and high quality. We can do stuff more easily and better Universal Automation relied on QTest parameters. It is the technology of future, now on for forever
Tremendously innovative technology is transported that can reshape our world in a huge way, by coming up with advanced solutions for all of us. So today on this post we are going to know little more deeply about the great impact of advanced technology. Polyester (woven) Fabric.
Pros of High-End Tech
Smart Ideas: New Technology is what pushes us to think of more and better ideas for our needs, as it should be. Their flexibility means they retain their relevance and usefulness.
Safe & Sound: With safety given prime importance advanced technology incorporates few exclusive features to avert accidents, preserving the well-being.
Durability: When made from rugged materials, advanced technology holds up over time while giving its best performance.
With technology being so advanced it actually makes your tasks easier and faster with automation, thus saving you some time.
Low-cost advanced Tech - we choices ever-changing the chemistry to form it more cost-effective, thereby creating a practical possibility for several.
Using Advanced Technology
Advanced technology, as you may expect, can be used across different environments thanks to it being dynamic in nature:
At home: Take advantage of the latest smart-home tech to speed up tasks and control things like lights or security more conveniently.
In the Workplace: Use advanced technology at work to increase productivity, performance measurement and operational efficiency.
Health: Use advanced technology to meet urgent patient needs, streamline processes and ultimately make the most of every member.
With Transport: Implement latest technologies to make transportation more safe, operational and functional. Shell/lining Taffeta.
Fun: How the entertainment industry is using (and sometimes abusing) cutting-edge technology to bring new, experience-defining creative narratives into the consciousness of audiences.
Great Service
Get advice and support from experienced professionals who can help you to make the best out of technology based on their unique backgrounds.
Quality Check
To luxury standards strict quality control, will be advanced and reliable technology for consumers of guarantee high-quality experience.
Applications
The uses for such modern technology are just as diverse and potential, improving productivity safety and efficiency in sectors across the board while helping to drive growth. Pongee Fabric.
To sum up, the advent of modern technology has revolutionized a wide range and Drives a set of wise concepts onto this globe together with safety and quality. It automates chores, elevates experiences and even sets a new stage in the history of humanity. | imcandika_bfmvqnah_9be0 | |
1,918,163 | Bridging Buyers and Sellers: The Role of Market-Making Bots | Imagine you're at a bustling farmers' market, and there are stalls everywhere. Now, think of each... | 0 | 2024-07-10T06:59:27 | https://dev.to/elena_marie_dad5c9d5d5706/bridging-buyers-and-sellers-the-role-of-market-making-bots-27kj | marketmakingbot, cryptomarketmakingbot |
Imagine you're at a bustling farmers' market, and there are stalls everywhere. Now, think of each stall as a cryptocurrency exchange, and the fruits and vegetables are different cryptocurrencies like Bitcoin, Ethereum, and so on.
A **market-making bot** that will be developed by Crypto Market Making Bot Development Company is like a super-smart stall owner who knows how to keep the market lively and balanced. Its main job is to buy and sell crypto at just the right times to make sure there's always enough supply and demand, which helps keep prices stable.
In **[Market Making Bot Development](https://www.clarisco.com/crypto-market-making-bot-development)**, developers focus on building bots that can place two kinds of orders on the exchange – bid orders (buy orders) and ask orders (sell orders).
Here’s how it works: The bot places two kinds of orders on the exchange – bid orders (buy orders) and ask orders (sell orders). Think of bid orders as the bot saying, “I’ll buy apples for $1 each,” and ask orders as “I’ll sell apples for $1.10 each.” The bot does this for many different cryptos at once, constantly adjusting its prices based on market conditions.
The cool thing about these bots is their speed and efficiency. They can analyze massive amounts of market data in real time, something that would be impossible for a human to do. They look at things like current prices, trading volumes, and order books to decide the best prices to buy and sell.
The goal of the market-making bot is to make small profits on the difference between the buy and sell prices, known as the spread. So, if the bot buys Bitcoin for $30,000 and sells it for $30,100, it makes a $100 profit. By doing this hundreds or thousands of times a day, those small profits add up.
But it’s not just about making money. These bots also play a crucial role in keeping the market liquid. Liquidity means there are always enough buyers and sellers, so trades can happen quickly without causing big price changes. This is super important because it makes trading smoother and more reliable for everyone.
Of course, running a market-making bot isn’t without its challenges. Because of its extreme volatility, prices in the cryptocurrency market can fluctuate greatly. The bot has to be smart enough to adapt to sudden changes and avoid getting caught in large price drops or spikes. Plus, it needs to manage risks like slippage (when prices change before an order is filled) and market manipulation.
**[Crypto Market Maker Bot Development](https://www.clarisco.com/crypto-market-making-bot-development)** is an evolving concept nowadays. In a nutshell, a Crypto Market Making Bot is like a tireless, super-smart trader that helps keep the market moving smoothly while making small profits along the way.
| elena_marie_dad5c9d5d5706 |
1,918,164 | Property-Based Testing: Ensuring Robust Software with Comprehensive Test Scenarios | Property-based testing is a powerful testing methodology that allows developers to automatically... | 0 | 2024-07-10T06:59:59 | https://dev.to/keploy/property-based-testing-ensuring-robust-software-with-comprehensive-test-scenarios-m5o | webdev, javascript, beginners, tutorial |

Property-based testing is a powerful testing methodology that allows developers to automatically generate and test a wide range of input data against specified properties of the software under test. Unlike traditional example-based testing, which uses specific, predefined inputs, [property based testing](https://keploy.io/blog/technology/automated-end-to-end-tests-using-property-based-testing-part-i) explores the entire input space to uncover edge cases and potential bugs. This article explores the concept of property-based testing, its advantages, popular frameworks, and best practices for effectively implementing it in your software development process.
Understanding Property-Based Testing
Property-based testing involves defining properties that the software should satisfy for all possible inputs. These properties are often invariants, which are conditions that should always hold true regardless of the input. The testing framework then generates a large number of random inputs and checks if the properties hold for each input.
For example, consider a function that reverses a list. A property for this function could be that reversing the list twice should return the original list. Property-based testing would involve generating numerous random lists, reversing each one twice, and verifying that the result matches the original list.
Advantages of Property-Based Testing
1. Comprehensive Coverage: Property-based testing explores a wide range of input scenarios, including edge cases that might be overlooked in traditional testing.
2. Automated Test Generation: The testing framework automatically generates test cases, reducing the time and effort required to write individual tests.
3. Early Bug Detection: By testing a broad spectrum of inputs, property-based testing can uncover bugs and edge cases early in the development process.
4. Documentation of Invariants: Defining properties serves as a form of documentation, clearly stating the expected behavior and invariants of the software.
5. Scalability: Property-based testing scales well with complex input spaces, making it suitable for testing algorithms, data structures, and other intricate code.
Popular Property-Based Testing Frameworks
QuickCheck (Haskell)
QuickCheck is the pioneering property-based testing framework, originally developed for Haskell. It has inspired many similar frameworks in other programming languages.
• Features:
o Generates random test cases based on specified properties.
o Shrinks failing test cases to minimal examples for easier debugging.
o Highly customizable with support for user-defined generators.
• Example:
haskell
Copy code
import Test.QuickCheck
-- Property: Reversing a list twice should return the original list
prop_reverseTwice :: [Int] -> Bool
prop_reverseTwice xs = reverse (reverse xs) == xs
main :: IO ()
main = quickCheck prop_reverseTwice
Hypothesis (Python)
Hypothesis is a property-based testing framework for Python, providing powerful features and ease of use.
• Features:
o Generates and shrinks test cases automatically.
o Integrates seamlessly with existing testing frameworks like pytest.
o Supports complex data generation with a rich set of built-in strategies.
• Example:
python
Copy code
from hypothesis import given, strategies as st
# Property: Reversing a list twice should return the original list
@given(st.lists(st.integers()))
def test_reverse_twice(xs):
assert xs == list(reversed(list(reversed(xs))))
if __name__ == "__main__":
import pytest
pytest.main()
ScalaCheck (Scala)
ScalaCheck is a property-based testing framework for Scala, inspired by QuickCheck.
• Features:
o Generates random test cases and shrinks failing cases.
o Integrates with ScalaTest and specs2.
o Provides a rich set of generators for common data types.
• Example:
scala
Copy code
import org.scalacheck.Prop.forAll
import org.scalacheck.Properties
object ListSpecification extends Properties("List") {
// Property: Reversing a list twice should return the original list
property("reverseTwice") = forAll { xs: List[Int] =>
xs.reverse.reverse == xs
}
}
Best Practices for Property-Based Testing
1. Identify Key Properties: Focus on properties that capture the essential behavior and invariants of the software. These properties should be general and apply to a wide range of inputs.
2. Start Simple: Begin with simple properties and gradually introduce more complex properties as you gain confidence in the framework and the software under test.
3. Use Built-in Generators: Leverage the built-in data generators provided by the framework. These generators can produce a wide variety of inputs, including edge cases.
4. Custom Generators: For complex data types or specific testing needs, create custom generators to produce the desired input data.
5. Shrinking: Take advantage of the shrinking feature provided by the framework. Shrinking helps minimize failing test cases, making it easier to identify and fix the underlying issues.
6. Integrate with CI/CD: Integrate property-based tests into your continuous integration and continuous deployment (CI/CD) pipeline to ensure that they run automatically and catch issues early.
7. Combine with Example-Based Testing: Use property-based testing alongside example-based testing. Example-based tests are useful for specific scenarios and known edge cases, while property-based tests explore a broader input space.
8. Review and Refactor: Regularly review and refactor your properties and generators to ensure they remain relevant and effective as the software evolves.
Example of Property-Based Testing in Practice
Consider a function that calculates the sum of all integers in a list. We can define a property that the sum of a list should be equal to the sum of its parts when divided into two sublists.
Python Example with Hypothesis
python
Copy code
from hypothesis import given, strategies as st
def sum_list(lst):
return sum(lst)
@given(st.lists(st.integers()))
def test_sum_sublists(lst):
# Split the list into two sublists
n = len(lst) // 2
sublist1 = lst[:n]
sublist2 = lst[n:]
# Property: The sum of the entire list should be equal to the sum of the sublists
assert sum_list(lst) == sum_list(sublist1) + sum_list(sublist2)
if __name__ == "__main__":
import pytest
pytest.main()
This example uses Hypothesis to generate random lists of integers and verifies that the sum of the entire list equals the sum of its parts when divided into two sublists.
Conclusion
Property-based testing is a robust and versatile testing methodology that complements traditional example-based testing. By defining properties and automatically generating a wide range of test cases, property-based testing helps ensure comprehensive coverage and early detection of edge cases and bugs. Leveraging frameworks like QuickCheck, Hypothesis, and ScalaCheck, developers can implement property-based testing effectively and enhance the quality and reliability of their software.
| keploy |
1,918,166 | Demystifying the AI Black Box: Anthropic’s Breakthrough in Understanding AI | Anthropic AI Black Box: Large language models (LLMs) have taken the world by storm, churning out... | 0 | 2024-07-10T07:06:14 | https://dev.to/hyscaler/demystifying-the-ai-black-box-anthropics-breakthrough-in-understanding-ai-4nd4 | Anthropic AI Black Box: Large language models (LLMs) have taken the world by storm, churning out everything from captivating poems to realistic code. But for all their impressive feats, these marvels of AI have remained shrouded in secrecy. Until now.
## Frontier AI: Pushing the Boundaries
Imagine the cutting edge of artificial intelligence. Not your smartphone assistant, but models that break new ground, pushing the very limits of what’s possible. This is the realm of frontier AI Black Box, characterized by cutting-edge research, advanced capabilities, and the potential to revolutionize various fields.
Yet, a major hurdle has plagued these advancements: a lack of transparency. LLMs, despite their brilliance, have been opaque, their inner workings a baffling black box.
## Mechanistic Interpretability: Unveiling the Secrets Within
This is where mechanistic interpretability steps in. It’s the detective work of AI, the quest to understand how these complex models tick. By peering inside the machinery, researchers hope to predict and ultimately steer AI Black Box behavior. It’s about identifying the hidden gears and levers that drive these powerful systems.
## Anthropic AI Black Box: A Pioneer in Transparency
Anthropic, a prominent player in the AI Black Box game, has made a groundbreaking discovery. Their research offers a glimpse into the mysterious workings of LLMs, illuminating the intricate dance of data processing and output generation. This newfound understanding is critical for guiding AI development and preventing potential pitfalls.
## The Art of Data Compression: The Core of LLM Intelligence
At the heart of LLMs lies a fascinating concept: data compression. These models are masters of distilling vast amounts of information into a compact, usable form. It’s not just about efficiency; it’s a sign of intelligence. By grasping the essence of information, LLMs can produce remarkably relevant outputs, all without resorting to rote memorization.
Read full blog by click on this link - https://hyscaler.com/insights/anthropic-cracks-ai-black-box/
| amulyakumar |
Subsets and Splits
No community queries yet
The top public SQL queries from the community will appear here once available.